Fórum témák
» Több friss téma |
Fórum » Kapcsolási rajzot keresek
Témaindító: Kallai Csaba, idő: Márc 11, 2006
Témakörök:
Hahó!
Van valakinek kapcsi rajza amin egyenáramból váltó lesz? Nem muszáj váltónak lennie elég ha működik róla a transzformátor.Ha lehet ne emelje a feszt... egy picit lehet de NE 220V-ra.
szia!
kifejtenéd kicsit bövebben hogy mire lenne szükséged ? talán ugy tudunk segiteni. mekkora: kimenö fesz , bemenö fesz, áram, freki, jel alak?
Régimódi villanycsengő.
Bonyolultabbat úgysem értenél meg.
Üdv. DVB-8004 beltérihez kellene kapcsrajz . föleg a tápé. elöre is kösz.
In:12V
Out:12V Teljesítmény:kb. 20W Freki:1khz a jelalak sztem mindegy de jó lenne olyan mint a hálózaté olyan hullámos Régimódi villanycsengő. Nem rossz ötlet kipróbálom
Hali!Olyan kapcsolási rajzot keresnék egy végfokhoz egy kétszinű(piros-zöld)leddel olyat szeretnék ,hogy led egyik szine pl a zöld lenne a signal jelzés a piros pedig a peak !Ha valaki tudna segíteni ebbe azt megkösszönném
Tisztelt kollégák:
Az EMG18137 típusu tápegység kapcsolási rajzára lenne szükségem. A segítséget előre is megköszönöm.
Üdv!
Az én autómba olyan késleltetett utastérvilágítás van, amelynél ha becsukjuk az ajtókat, akkor 10 másodperc mulva el kezdenek halványulni az izzó,kb 5 másodperc mulva elalszanak. Riaszó levételével felkapcsolnak, bezárásnál lekapcsolnak. Ha valamelyik ajtó 2 percnél tovább nyitva marad akkor is az időzítő kikapcsolja a villanyt és ez a csomagtérajtóra is vonatkozik.
[off] Egy Nov 10, 2006 ban feltett hozzászólásra válaszoltál.
18135 van, ami a Conrad-nak készült.
Talán hasonlít...
Azt sokat találsz így:
ICL8038 AUDIO GENERÁTOR
kapcsi rajz 8038-hoz
Egy .doc file van csatolva és tökéletesen megnyitható.
Nem üres az a link !
Nekem is megy .
Szia!
A rádiótechnika 1984 4-7 számaiban volt róla szó, ha erre gondolsz!
Hello!
Ha már az "öregek klubja" a topik, 1984.03 41. oldal. üdv! proli007
Üdvözletem a pákaforgató uraknak!
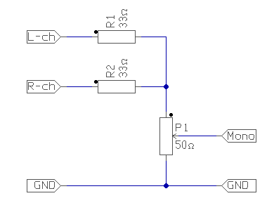
Ha tudnátok segíteni akkor az öröm világítaná meg arcomat. Szükségem lenne egy kis áramköröcskére. A lényege az lenne, hogy egy egyszerű fülhallgató kimenetet szeretnék monora alakítani de nem az egyik oldal elhagyásával. Illetve egy potit is gondolnék bele, hogy "jelszintet tudjak állítani". Amennyiben ez megoldható még passzívnak is kéne lennie de ez nem feltétel. A cucc nem audiofil rendszerbe kerülne egy egyszerű aktív hangfalra szeretnék egy elfekvő házimozi mélyládát rákötni. A fülhallgató kimenetet már átkötöttem, folyamatosan jön hang rajta és a hangszórók is szólnak. Segítségeteket előre is megköszönöm .
Keresem a videoton ts 4350 kapcsolási rajzát ,ha esetleg valaki megszánna vele nagyon megköszönném.
Szia en a ket kimenetet osszekotnem egy kimeno trafoval ,egy kiss radiobol vedd ki a hangszinszabalyzot es kesz csak vigyazz mekkora terhelest teszel a fulhalgato kimanatre ott gyengebb a jal szerintem nehogy leterheld a kimenetet.
Hello!
Szerintem nem érdemes agyon komplikálni a dolgot, ha nem indokolt. Ez a kapcsolás szintesést okoz, de a Mono jelek egyébként is azonos fázisú jelek, azzal szemben pedig kisebb a csillapítása. üdv! proli007
Hello Köbüki!
Könnyű győzelem volt, mert az asztalom mellett porosodik egy kupac RT újság, és felülről a másodikban volt. Az a fránya nyomtatóm, meg nem hajlandó bemásolni valamit, ha nincs benne tinta. De azért még egyszer megpróbálom felolvasni. (vagy kitépem és bele tömöm a modem-be) üdv! proli007 Idézet: „Az én nyomimba volt még tenta..!” Miért érzem úgy hogy a gatyám is rámegy a patronokra? |
Bejelentkezés
Hirdetés |




.

