Fórum témák
» Több friss téma |
Fórum » Tüzijáték indítása elektromosan, számítógéppel
Témaindító: zöldhegyikecske, idő: Okt 1, 2008
Témakörök:
OFF
Ezen nem kell csodálkozni emberek, Magyarországon élünk,ez a lehetőségek országa.(haha). Jó néhány országban az amatőr rakétázás is engedélyezett,nálunk ha elkapnak vele,a vád robbanószerrel való visszaélés,miközben KNSB "nevezetű" üzemanyag keverék,ami a rakétát hajtja,nevezhetjük füstelegynek is,robbanni soha a büdös életbe nem fog,még lefojtva sem. Szó mi szó,a magyar törvények java szánalomra méltó, és felháborító. ON
a KNSB nem robbanóanyag az egy speciális keverék(aminek az összetételét most nem árulom el mert tudod hogy van ez)az összetételét továbbfejlesztettem KNSB RIO nak vagyis a keveréhez adtam még RIO t(RIO= Red Iron Oxide vörös vas oxid Fe2O) így mostmár robbanószer!
Ennyi erővel a gyufát is engedélykötelessé tehetik.
Nyáron nagyot szólt.
LOL
Legjobb katalizátor a zöld-króm-oxid,avval már a nukleális tölteteket is indítja.!
Most már tényleg on.
Lenne is egy idevágó kérdésem,remélem nem gond,és nem kapok érte újabb figyelmeztetést. Kérdés következő,tudna nekem valaki egy olyan kapcsolást mutatni,amivel egy olyan gyújtószerkezetet(indítódobozt) tudnék építeni,ami két led segítségével,ez esetben zöld-piros,adna visszajelzést a tűzíjáték állapotáról,miután a fémszálra felvitt gyújtóelegy elégett a szállal együtt és kilőtte a tűzijátékot,pirosról zöldre váltana a led. Gondolom nem egy bonyolult kapcsolás,de mivel nem vagyok túl jártas a témában nekem fejtörést okoz. Előre is kösz a segítséget!
Üdv!
Első észrevételem: minek oda kétszínű LED?Ha egyszer kialszik úgy is észreveszed, hogy elműködött! Nem? Második: Mindegy melyik megoldást használod, rengetegszer előfordul, hogy elműködtetés után úgy "ég" szét a gyújtó h zárlatba marad és továbbra is világítani fog a LED, vagy továbbra is piros marad! A LED-eket általában jelzésre használják, hogy minden termék helyesen lett e bekötve, ill., hogy be lett e kötve minden! :yes: Működtetés során érdemes az újjaidat az indító gombokon tartani, hogy tudd hol tartasz! (Ez csak egy jó tanács, így nem fogsz belekeveredni, főleg ha időre kell indítani!) :yes:
Én is készulök szilveszterre
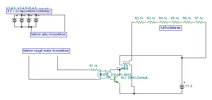
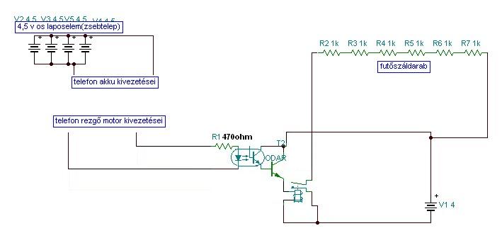
A sikolytelep inditásához egy sagem my v55 öt fogok használni.Szerintetek mukodóképes a kapcsolás?
Sok lesz csak nemtudom milyen opto lesz a TandN be
Az adatlapjában biztos benne lesz mennyi az áramkorlát értéke.
A tranyónak, meg az optónak nem fog jót tenni, ha így kötöd, mert a bázisáramot csak a relé korlátozza!!!
Emitterkövetőbe kötsd!!! Szerintem jobb lesz neki!
3v-ról /telóból annyi jön!/ lehet, még 100ohm-ig is le kell menned!
Ha meglesz az opto majd a pdf jében le lesz irva az optimális átfolyó áram stb. aztán már csak kiszámolom.Lehet hogy az optót elhagyom helyette 1npn t és egy pnp t rakok csak.
Vagy minden opto ledjének ugyanolyanok a tulajdonságai?Azaz valamiféle szabvány?
Én amiket használtam eddig, nem sok eltérés volt köztük!
Az optocs LED-jén is közel azonos feszültség esik.mert mind egy szálig integrált infraLED-ek vannak benne! Eltérések, max a kapcsolt /fénnyel vezérelt/ fototranzisztoron vannak.../árambírás.stb./ Annó még gyártottam is OptoCsatolót: BC177-es fémtokú tranyó sapiját leköszörültem(reszeltem), és beleillesztettem egy Infra LED-et. Majd zsugorcsőbe húztam. És kész is az optocsatoló!
Ezt próbáltam ki tegnap.Eredmény : Használhatatlan tranyó
Elszakadt az egyik sziliciumbizbaszhoz vezető vékony vezeték
Lehet távirányitóssá is teszem.Lehet kapni a hestoren 38 khz n szűrt infrafotodiódát.Na innen tudtam meg hogy létezik ilyen
És ami a legjobb,most szedtem ki egyet egy video bol.Van az adatlapján egy tipikus alkalmazási kapcsrajz.Ott uC re van rakva a kimenet én egy npn re raknám és igy a manuális inditás is lehetséges lenne.Egy 555 el villogtatnék egy távkapcsolóból kilopott ir ledet.Egyszerűbb lenne akár az ország másik részéről is ha felhivnám a telefont ha nem lenne letiltva a sim és tudnám a telefonkódot
Üdv!
Ha jól sejtem úgy akarod indítani a telepet, hogy felhívod a Sagem-et!?!?És amikor rezegne a teló indul a tűzijáték??? Észrevételeim: 1, Szilveszter éjszakáján, éjfél körül telefonáltál már? Mert én még eddig sose tudtam! 2, Mi van, ha szerelés közben keres valamelyik haverod??? Gondolom nem lenne túl jó érzés!3, És ha SMS-t kapsz? Mondjuk a szolgáltatótol, hogy átléptél valami más szolgáltatóhoz. Kitudja kiszámítani h ez mikor történik meg? Szóval!Meg lehet oldani de nagy körültekintéssel!Szerelés közben a telefon vagy legyen kikapcsolva, vagy a rezgő mód legyen lekapcsolva!!!És szerintem ne pont éjfélkor akard fellőni!
Ha igy akarom inditani akkor kell egy uj sim és telefon.
Ugyanis a telefonkódt kéri ha uj simet rakok bele de a telefonkódot nem tudom.A my v55 az ébresztést beállitom és az a dallammal együtt feszt ad a rezgőmotor helyére.Az órát beállitom a time.windows.com rol.
Üdv!
Hát nem igazán értem, de biztos! Szóval ha nem tudod bekapcsolni a telefonod, hogy állítod be rajta, hogy ébresszen? Rád bízom a dolgot, de lenne még egy jótanácsom! :yes: Nem illik tűzijátékot úgy indítani, hogy ne tudd bármelyik pillanatban leállítani, ill ne tudd, hogy PONTOSAN mikor indul az eszköz!!! (Gombnyomásos megoldásoknál tudod, hogy most nyomtam meg a gombot, akkor az eszköz is most fog indulni!) Csak óvatosan!!!
Srácok!
Telefonos indítással, csak: Vonaton elhelyezett, Buszon-villamoson-metrón elhelyezett, Repülőn elhelyezett, És-vagy a kormányzati haladási útvonalon elhelyezett "TÜZIJÁTÉKOT" szokták inítani, de semmiképpen nem szilveszterit!!! Ha ilyen jellegű elképzelés van, akkor ne lepődjetek meg, ha a telefonjaitokon ezentúl mások fülei is rajta lesznek!
Nemvagyok terrorista
My name is Achmed the dead terrosist Lehet áttérek a pic re
Helló! Olyan ötletem lenne hogy rakéták kanócára vékony 0.1mm-es vagy 0.05 mm-es vezetéket tekernék vagy három-négy menetet és és ezt rákapcsolnám 95 Ah autó akumlátorra. Szerintetek felmelegedne izzásig és begyújtaná a kanócot? Mellékeltem egy képet az elgondolásomról... Várom a véleményeket, mert nyakunkon a szilveszter
Üdv!
Szerintetek mibe lenne jó belerakni ezeket a bombákat? Mert ugye adnak hozzá csövet de az csak egy és azt is max 20× lehet belőle lőni után eltörik az is.
sziasztok bocs hogy offolok de nem találtam témát
van egy humaxIII+digi beltérim mindennel együtt+érvényes szmart card,. de a probléma az hogy nem műkönik a hátulján van egy SPIF optikai kábelbemenet az világít, de más nem megy még a standby sem! Néha bekapcsol, de néhyány óra múlva ismét rossz!Én kontakt hibára gyanakszom szerintetek mit csináljak!!!! Mert a szerelők már egy hónapja jönnek csak még nem értek ide!!!
Vegyél több dobozzal!
Akkor lessz több csöved! Minden esetre! Csak olyan anyagból készüljön, ami kibírja az indításkor keletkező nyomást, ha esetleg a csőben robban a bomba, ne keletkezzen "repesz", az alja elválaszthatatlanul legyen rögzítve a csőhöz, és ne boruljon fel a fellövés közben! :yes: Jah! Az se egy utolsó dolog, h ne nagyon legyen gyúlékony!
95Ah?
Cseszd meg,az egy 60-as szeget is felizzít! A legjobb amit felhasználhatsz gyújtószál gyanánt az a kenyérpirító "cekasza". 12V 1A boldogan felizzít egy 3cm-es darabot! Ráadásul ha nem szakad el többször felhasználható!
Vetőcsőnek csak papír vagy gáz KPE csövet ajánlott használni,egyrészt marha erős,csőben robbanó bombettát is kibírja,másrészt ha valami véletlen folytán még is szétrobban a cső,nincs repeszhatás.
Ja, és még a PE cső is megfelel(fehér vastagfalú). PVC-t semmi esteben nem használj. PVC szilánkokat a röntgen sem mutatja ki!
Ez tetszik
akkor 60-as szeget tekerek rá Csak vicceltem... Cekaszon gondolkodtam énis csak miből lehetne kiszedni, pl.: hajszárítóból? Hajszárítóm van 3,de úgy kellene megoldani hogy ne menjen tönkre a cekasszál valahogy védeni kellene, hogy ne égjen szét. Van valami ötleted? Köffke ...
Hali!
Gondolt már esetleg valaki az autókban használatos szivargyújtóra? Azt nem 1-2 alkalomra találták ki, nem ég el könnyen. A kérdés elég hamar felizzik-e a megfelelő hőfokra. (Ebben a témában nem vagyok otthon, csak gondoltam hátha esetleg segíthet...) |
Bejelentkezés
Hirdetés |







van egy humaxIII+digi beltérim mindennel együtt+érvényes szmart card,. de a probléma az hogy nem műkönik a hátulján van egy SPIF optikai kábelbemenet az világít, de más nem megy még a standby sem! Néha bekapcsol, de néhyány óra múlva ismét rossz!Én kontakt hibára gyanakszom szerintetek mit csináljak!!!! Mert a szerelők már egy hónapja jönnek csak még nem értek ide!!!





