Fórum témák
» Több friss téma |
Fórum » Motorgyújtás
Akkor hajrá!!!
Az igazi az lesz,ha csak a tekercs fedezi az elektronika tápigényét is,akksi nélkül.
Ha már ott tartanánk. Meg kéne valaki, aki tesztelni is tudja, lehetőleg tuning géppel.
Ezért kell tudnia induktív jeladót is, mert tesztelni nem mindenki akarja átszerelni a jeladóját...
Sziasztok!
Egy Komar típusú motorhoz szeretnék elektronikus gyújtást építeni. A problémám az, hogy egyik tranzisztoros gyújtásnál sem találtam arra információt, hogy mekkora áramot vesz fel. A motorban lévő tekercsek 6V és 17W, vajon ez meg tud hajtani egy tranzisztoros gyújtást? Vagy a benne lévő gyújtótekercset lehet-e használni tirisztoros gyújtáshoz gerjesztőtekercsnek? Ha összejön ez az egész, és viszonylag kis helyen elférjen a szikrakeltéshez lehet használni TV sorvégtrafót, vagy inkább gyújtótrafó? Ahogy láttam a kocsikban olyasmi tekercs csinálja a nagy feszt, mint a sorvégtrafó.
kevés a komár egy tranyós gyújtáshoz, nekem romet kadettem van, annak ugyanaz a motorja...
régen csináltam egy tranyós gyújtást hozzá, de nincs annyi energia a motoron, ami képes lett volna azt meghajtani 3A nyugalni áramfelvétel (akkumlátort is be kellene szerelni hozzá!) a sorvégtrafó az nem jó ilyen célra szerintem. ami meg autókban van és hasonlít rá, az CDI gyújtás és trafója. ezt ajánlom énis a gépedre. 2 féle utat látok: 1 áttekercseled az egyik tekercset nagyfesztekercsnek (ez még nem a szikra, csak 150-200V), és ezzel töltöd a kondenzátort, vagy 2 DC/DC vel állítod elő a kondenzátor töltőfeszültségét.
Én egy vmos-fet -es megoldást javsolnék. Olyan egyszerű is,meg nem is.El kell majd szigetelned a hűtéstől a fetet. (kb. 400V fesz különbségre lehet számítani a borda és a fet között) De kivitelezhető.
1 db IRF 350 kellene hozzá.Álló motornál,ha a gyújtás be van kapcsolva disszipál egy kis energiát,az biztos (úgy 2A),de akkor kapcsold le a gyújtást. Kell még hozzá 1db sima pnp tranyó, 5 db zéner,pár db ellenállás. Rajzoljam le?
Köszi, hogy ilyen gyorsan válaszoltatok.
A fetes kapcsolást lerajzolhatod, én biztos nem fogom megépíteni, mert nekem 2A az sok, de mint ahogy köbzoli is mondta, másnak még jó lehet. Én inkább maradok az előtted író megoldásánál. gulyi88: A DC/DC tetszik, erre még nem is gondoltam, de nem vesz fel az is túl sok áramot? Vagy a benne lévő gyújtótekercset nem lehet nagyfesztekercsként használni? Végül is a nagyfesz az önindukció során lép fel, és ha én kiveszem a megszakítót, akkor lehet, hogy csak néhány 100 volt fog benne indukálódni.
Az szűken másfél amper,ami ha megy a motor talán elég lehet. (Tirisztor/mosfet?) Lehet,hogy egy tirisztoros kapcsolásnál is kevés.De meg lehet próbálni.
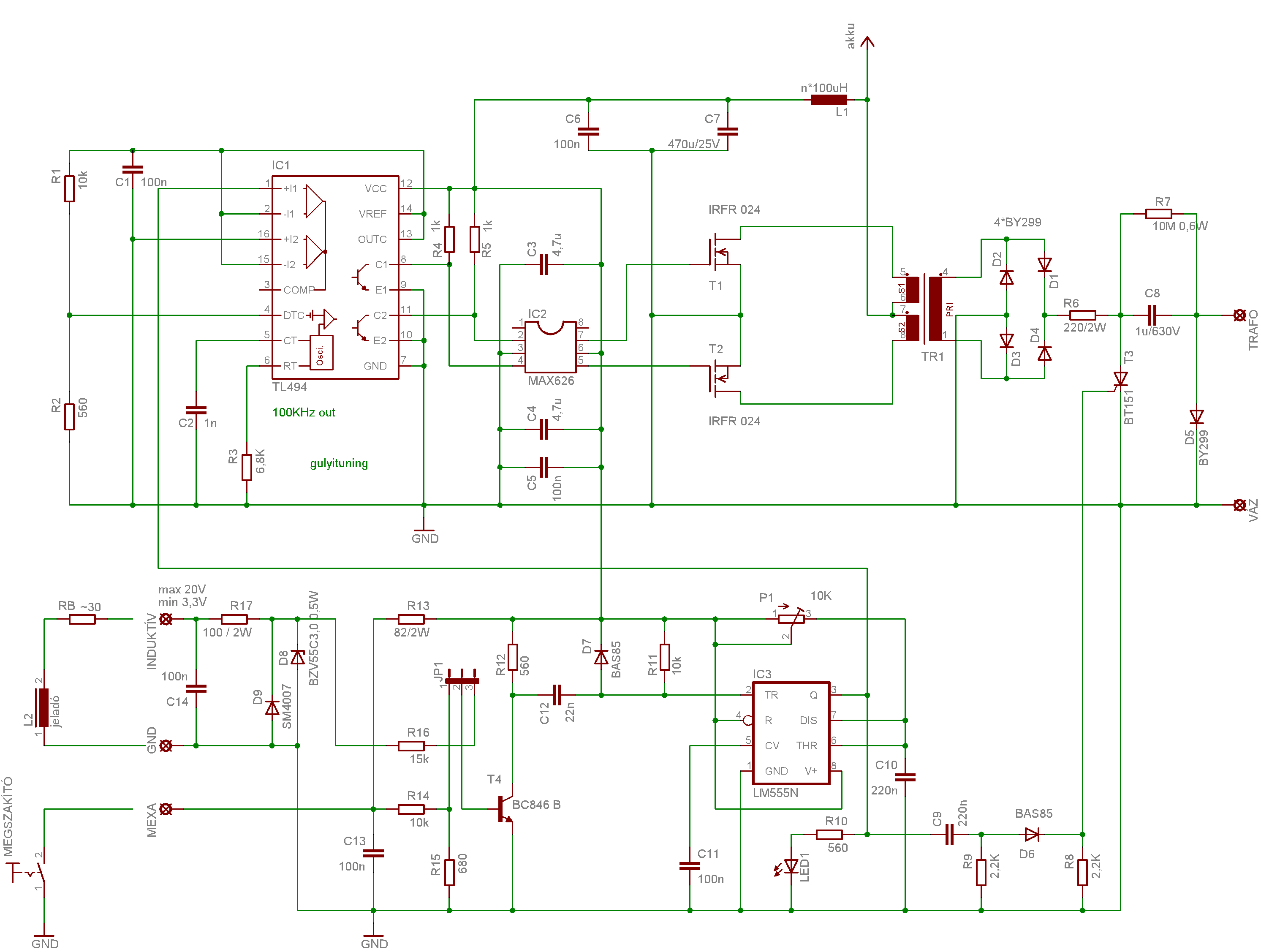
Minél nagyobb zárási szöget kellene elérni.De minél magasabb az érték,annál nagyobb a gyújtótrafón átfolyó áram.Valami kompromisszum kellene,ha már csak 17W betápról van szó. 40-50fok zárási szögről beszélünk (50%) A lényeg,hogy LE KELL ÁLLÍTANI A MOTOR GYÚJTÁSÁT IS,ha a motor leállt. Rajzoljak?
A DC/DC konverternél idő kell,hogy a kondit fellökje,tehát van némi tehetetlensége a rendszernek.Kérdés,hogy mennyit pörög a motor?
Tulajdonképpen egyszerű a tirisztoros is. Hagyni akarod benne az eredeti gyújtótrafót?
A maximális fordulata a motornak kb. 5000/min. Hát..., ha nem lenne muszáj, nem szedném ki, meg ha előállíthatom vele azt a 150-200V feszültséget, akkor meg tök jó, mert akkor nem kell tekercselni, hanem készen van a tekercsem.
próbáld ki azt hogy a megszakító közé betolsz egy papírt, de ki ne essen!!!
vagy lekötöd a gyújtótekercs primer tekercsét a mexáról. a szekunder tekercsét (gyertapipa és test között), egyutasan egyenirányítod meg egy pár mikros kondival megszűröd, rákötöd egy digit multira, rúgásra ha megvan 100-150V akkor nyert ügyed van. nem sok átalakítás kell. a gyújtótekercs primere elláthatná a CDI -t tápárammal, a szekundere meg tölthetné a kondit.. ha ez nem, akkor én minden tekercset kicserélnék arra, amit a boltban adnak legnagyobb világítótekercset egyenirányítás összegzés puffer, és rádobnám a gyújtásomat: (a világításnak is lenne legalább elég kakaó) táprésznél egy kis átalakítás lehet, hogy kell mert, nekem akkuról megy. maximális áramfelvétele 12000 n/min nál kb 2-2,5A, üresjárásba meg max 200mA. ezt én terveztem és azért mertem ajánlani
ja a transzformátort neked kell elkészíteni
abban segítek, ha kell.. és kimaradt hogy megszakítóval és induktív jeladóval is megy...
Na,akkor fel van adva neked a lecke.
gulyi írására én nem nyilvánítok véleményt. Ha azt akarod,hogy maradjon a gyújtótrafó és minimális átalakítást akarsz,akkor a mosfetest építed be.
má megint mit szenvedsz?
láttál te már komár motort? nagyon nemhszem mert nincs benne gyújtótrafó, a gyújtótekercse kettős tekercselésű...
Nos, én tirisztoros gyújtás alatt valami egyszerűbbet gondoltam, mondjuk olyasmit, amit csatoltam, de ha a tekercs képes leadni a 150-200V-ot, akkor működnie kéne, nem? Meg, ha megvan a fesz is, meg az elektronika is, akkor már csak egy gyújtótrafó hiányzik, ide lehet használni egy régi nagy henger alakú gyújtótrafót, mondjuk ami a babettákban van?
lehet hasonlóan egyszerűt csinálni , a megszakító miatt egy kicsit bonyolódik a dolog..
de erről akkor érdemes konkrétan beszélni, ha a gyujtótekercs el tudja látni a kondit elég szuflával. lehet használni CDI hez gyári hagyományos gyújtásrendszer trafóit, babetta gyújtása alapból CDI, tehát jó a trafója...
Nemtudom mekkora ohmos ellenállása van a gyújtótekercsnek,de gyanitom a több kiloohm értéket. Ehez még hozzájön működés közben a tetemes induktivitása miatti nagy impedancia,és lehet,hogy necces lesz a dolog. Mindenesetre egy próbát megér.
Nos,nekem is volt remet kadettem,de ezt nem tudtam róla.Azt hittem van gyújtótrafó nála.(nemsokáig kellett bütykölnöm,nem vált be nekem > 2 seb.babetta lett)
Itt egy link,ha "csak nem működik rendesen". De ha át akarod alakítani,akkor tényleg az L1 tekercsből 12V-ot kellene termelni,majd abból meghajtani egy babetta gyújtótrafót.Én akkor is maradnék a mosfetesnél,de beépítenék egy akkut,vagy egy nagy kondit(az is elég lenne). Bővebben: Link
Szasztok. Volna egy nagy gondom.
Van egy motoros gördeszkám és teljesen meghalt a gyújtása. nincs akksi meg semmi külső áramforrás. A ledkerék egyik szegmensében van egy mágnes, ez szaladgál el egy E alaku középső oszlopon tekert tekercs/ trafó előtt. a tekercset lebontottam, 210 primer 0,4es, 8600 körül secunder 0,08 as. Volt közé kötve valahogy egy egész kis áramkör ami nem tudom mit csinál. A kérdés: hogyan csináljam meg a kis áramkör nélkül( a mágnes kb 15 fokkal a felső holtpont előtt ér a vasmag egyik lába alá. A képeken a hosszú kék vonal jelenti a felső holtpontot, a másik kettő a mágnesek eleje és vége.
Sajna az a kis elektronika nélkülözhetetlen,ez szakitja meg a primer áramot,és igy képződik a szikra.
A "nagy" fekete háromálbú: 2sd1410a. van még rajtaegy szerintem elkó de 105 35k 208 nem tudom mit jelent rajta. aztán 103, 242 jelü ellenállások meg 3 db 3 lábú g1 feliratú izé meg egy barna zöld piros ezüst szinű ellenállás.
Mérd meg a teljesitménydarlingtont,lehet,hogy zárlatos.
103=10k 242=2.4k az elkonál 105=1µF g1 npn tranyó 140V-os. Jó lenne sokkal nagyobb felbontású kép a panelról.
az elkón mi még a 35k 208? Ha kapcsrajzot küldök az jó???
Hello!
Lehet hogy már lerágott csont, de azért én még megkérdezném, hogy van a CPI gyújtás. Annál ugye a lényeg hogy jó sokáig tart a szikra és ez opimalizálja a robbanást. Volt régen egy erre kitalált CPI 1280 nevű trafó. Namármost ezt ugye már nem lehet beszerezni, meg állítólag a megbízhatóságával voltak gondok. A kérdésem az volna, hogyha ennek ekkora előnyei vannak ekkor egy nagy autógyár kihagyta-e volna ezt a gyakorlaitag filléres módosítást a saját típusából, vagyis arra akarok kilyukadni, hogy autóbontóban lehet-e találni olyan típust aminek hasonló gyújtása volt. Nekem megszakító NÉKÜLI gyújtásra kellene (ETZ 251).
A tekercselés nem biztos csak a 210 primer. a 8600 at egy sor letekerése után a sorok számával szoroztam az egy sorról letekert menetszámmal.szerinted milyen áttételt kellene csinálni???
változzon a 210 is?? drótom csak 0,45ös és 0,1 es van meg hová kellene bekötni ezt az egészet? lehet a tekercstől/ trafótól messzebb is? a darligtonnak csak a helyettesítőkapcsolását tudom megépíteni mert eredetit nem kapok.
Hát elég homályosak a képeid,mobillal készitetted?
Megjegyzem a panelról is tudnál jobbat csinálni,csak egy nagyitó kellene hozzá.
Ne várj csodát a CPI-től,nem érdemes utána kajtatni. Kétüteműnél amúgy sincs sok értelme,mert itt igazán nincs nagy légfelesleg,szegény keverék. Inkább előgyújtásszabályzáson kellene gondolkodnod.
Hagyd meg az eredeti menetszámokat. Az elektronika a lényeg,ezen belül is az ,hogy mekkora primer áramnál szakit a tranyó. Először a konkrét működését kell tisztázni,de ez igy nem fog menni.
Gondolkoztam már rajta. De arra is azt mondták nekem, hogy nem éri meg, mert annyival nem lesz jobb, meg eléggé változik a főtengely szögsebessége is, főleg alacsony fordulaton és ezt nehéz kezelni.
Már magam sem tudom... Lehetne egy olyat, hogy maxra állítom az előgyujtást és mindíg onnan számolna késleltetést, alacsony fordulaton sokat magas fordulaton kicsit. Persze előtte megnézné a periódusidőt. ááá dehát milyen konkrét értékeket vagy függvényt kellene megadni? meghát mire kikísérletezi az ember. Idézet: „meghát mire kikísérletezi az ember.” Igen.... Azt szokták mondani:a tett halála az okoskodás. Ha nem vágsz bele,soha nem fogod megtapasztalni az esetleges előnyöket,hátrányokat. Akkor jó a gyári megoldás is. Ha mégis izgat a dolog,akkor (hacsak nem vágod a pic-es dolgokat) analóg szabályzásba gondolkodj. Az alapjárathoz közeli szögsebességingadozásokat figyelmen kivül lehet hagyni,a szabályzást 2000n/min -től feljebb kell inditani. A jeladó részt úgy kell kialakitani,hogy a kivánt tartomány elején(maximális előgyújtás) és a végén (pár fokkal a felső holtpon előtt -alapgyújtás) adjon egy -egy impulzust. Hogy még véletlenül se fordulhasson elő téves gyújtás a holtpontközeli jelnek inditani kell egy monostabilt amelynek az időzitése úgy van beállitva,hogy 2000n/min alatt lejárjon és ne tegye lehetővé az előgyújtásért felelős rész indulását. Ezzel kiméled a motort és a lábadat is.
háát ha hozzáfognék akkor biztosan csak PIC-cel. Sajnos egyáltalán nem vágom a témát, viszont tanultam alapszinten C-t. Hogyha megcsinálnám egészen biztosan függvényt alakalmaznék, mert nem akarok térképet elmenteni. Viszont nem tudom, hogy lineáris vagy gyök függvény lenne megfelelő. Vagypedig az lenne jó még, hogy valaki mondana nekem pár fordulatszám pontot ahol ismerjük az optimális értéket akkor arra ráfektetnék egy közelítőleges függvényt. Ezzel csak ott lehet gond, hogy melyik PIC mit tud kezelni, úgy tudom van olyan uC, ami csak hatványozni vagy összedani tud. Namost ebe hiába írok valami durva függvényt.
(egyébként megjegyzem, nem tudom mennyivel másabb a számítógép és a uC programozása C-ben) |
Bejelentkezés
Hirdetés |











