Fórum témák
» Több friss téma |
Azonban ha én mértem egy áramot a műszerrel, akkor ez az áram tényleg folyik. A villanyórán is át kell, hogy menjen....
Milyen fénytani jellemzőre gondoltál, amikor a fénytani "W"-t írtad?
Egy kicsit utánakérdeztem....(áramszolgáltatónál):
A lakásban mérő villanyóra csak hasznos (wattos) teljesítményt mér. Ezek szerint a gondolatmenetem: A szóban forgó kapcsolásban viszont a kapacitás miatt van (az egész kapcsolás szempontjából egy jelentős) meddő teljesítmény. Azt a részt a villanyóra nem méri. // Korábbi tanulmányaimból tudom: Viszont a hálózatot terheli. Ilyenek miatt kell a fénycső fojtótekercse mellé a fázisjavító kondi.// JANI , erre gondoltál, mikor írtad, hogy a kondi becsap? Mi a véleményetek? A digitális műszer mit mér?
Elektronikai alapismeretek - 7. Félvezetők: LED. ( 3. lap) Bővebben: Link. Jó kis cikk!
S igen. Az a meddőteljesítmény... Idézet: Azt méri, aminek mérésére alkalmas. Árammérés állásban áramot mér. Hogy az áram nincs fázisban a feszültséggel, az egy dolog, arról az árammérő nem tud. „Mi a véleményetek? A digitális műszer mit mér?”
Sziasztok!
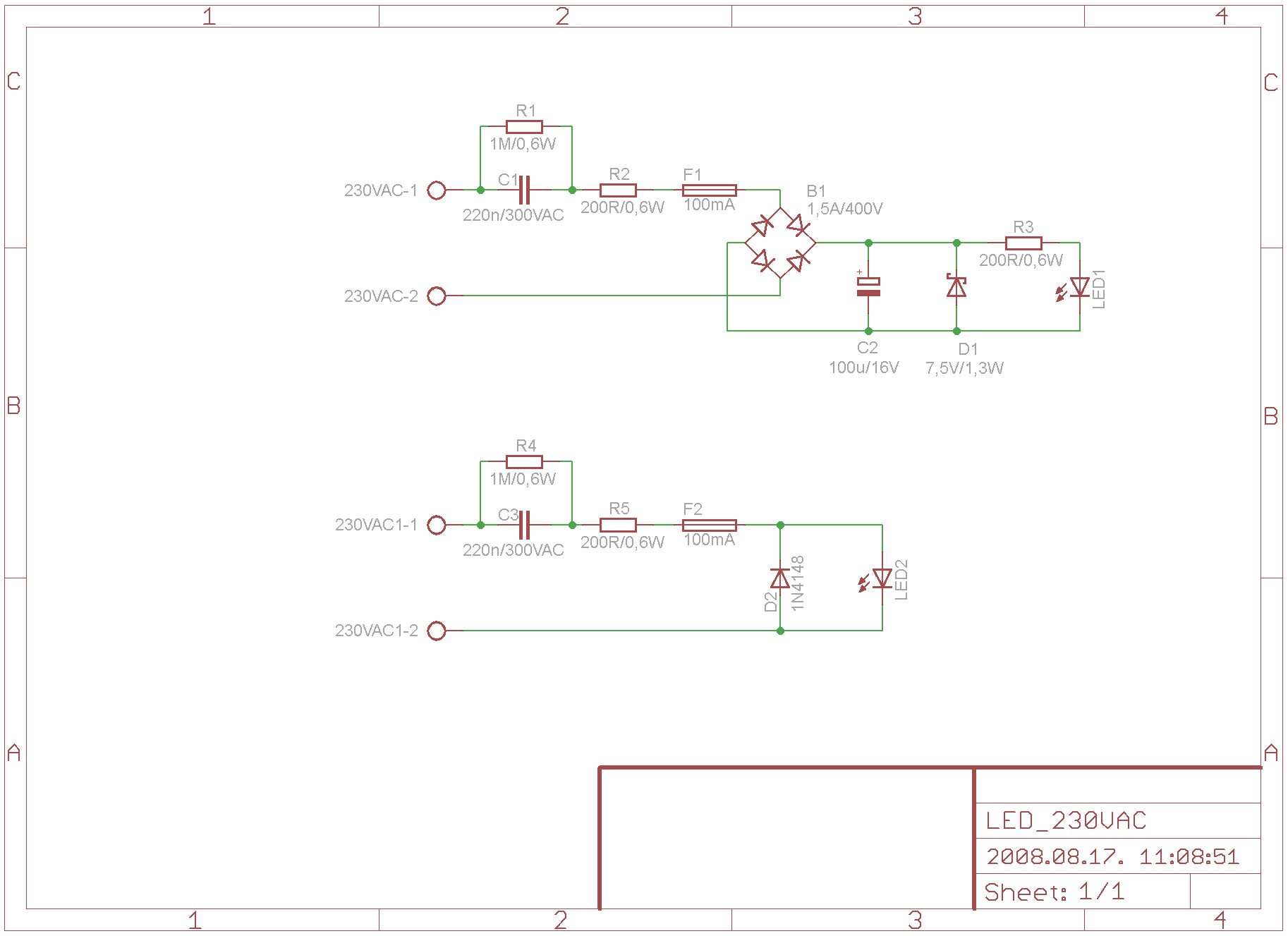
Egy darab ledet szeretnék üzemeltetni 230V -ról. A Skori féle rajzot használnám egy zénerrel kiegészítve. Valaki hozzáértő legyenszives nézzen rá a rajzra és mondja meg, hogy jó-e, az alkatrészek értékei megfelelőek-e, és azt hogy milyen zénert használjak (hány volt, hány watt)?
Szia!
Alapvetően jó a kapcsolás! :yes: De egy kis hiba azért van benne! A zénert meg kell fordítani "záróirányba" ! Mert csak így láthatja el a feladatát. Diódahídnak MAX 400 V-os több mint elég! Én egy led esetén 6-10 V-os zénert javasolok. Ha nem zavar a LED 50Hz-es villogása, akkor a C2 bufferelkó el is hagyható a kapcsolásból. Tökéletes villogásmentes kapcsoláshoz viszont a led elé kell mégegy 200 ohm körüli ellenállás. Ekkor a bufferelkónak marad elég tartaléka a nullaátmenet áthidalására. [off] Tapasztalatom szerint, elég egy 50V körüli graetz híg vagy diódák is. De hiba esetén (PL megszakad a led vezetékelése, stb. ( Bár ezt a zéner kízárja...)) 100%, hogy ezek is tönkremennek.
[off]Csak 25Hz-vel vibrálni...
Felrajzoltam a mindkettőtök változatát, és ha így már jók a rajzok, akkor megépítem mindkettőt és majd eldöntöm melyiket használom
Mert a színuszhullám egyik fele tölti a kondit, ekkor a led nem világít!
Csak a másik felénél kezd kisülni a kondenzátor a ledden (ledeken) kereszül... ( Lásd: Egyutas egyenirányitás! )
Mindkét változatnak van előnye és hátránya!
Ha rám halgatsz, a graetzeset épéted meg. Nincs villogás, mert a 100µF elég energiát tárol, és kétutas egyenirányítás. Egy mini graetzet olcsón kapsz, helyet alig foglal. Én a soros ellenállásokat sem használom (2db 200 ohm, helyette semmi, rövidzár). Saját méregetéseim szerint ledenként egy 220nF kondi kell 20 mA-ra (20mA-es fehér led). Legutoljára egy kétledes ellenállásos éjszakai fényt alakítottam át. A ledeket sorosan tettem be az áramelosztás miatt, úgy nincs gond vele, egyforma garantáltan. Zenert mindenképp rakj bele, ha valami gond van a leddel vagy a kondival, nem füstöl. Én még egy biztosítékot is szoktam tenni 100mA-est a graetz elé.
Az első ilyen kondis tápot vagy öt éve csináltam a digitális programozható kapcsolóórámhoz saját kútfőből, mert zavart hogy feleslegesen melegszik. Tehát én saját magamnak alkottam a kapcsolást. Azóta is kifogástalanul megy, bár abban azért több dolgot kell méretezni. Az akksik is jók benne, ez minősíti a megfelelő méretezéseket is. Ha rendesen be van mérve valami azzal nem lesz gond.
Hali
Mindegyik rajzba beleszerkesztettem egy 100mA-es biztosítékot. Egy multifuse névre halgató bizti, azért választottam mert kis helyet foglal, remélem jó lesz vele. Még egy olyan kérdésem lenne, hogy ha csökkenteni szeretném a leden folyó áramot akkor melyik ellenállást kell változtatnom és az ellenálás teljesítményét is kell e változtani?
A kondenzátor határozza meg az áramot 220nF/600V~15900ohm 50Hz mellett 470nF/600V~6368ohm, 100nF/600V~31840ohm.
Használd, a négyjegyű függvénytáblázatot. Benne van. Fizika/ kondenzátorok kapacitív ellenállása, 50Hz mellett.
Alkalmazz kisebb C1 (C3) kondenzátort! Ez méretben is előnyösebb.
100nF, 47nF...
Sajnos az én függvénytáblázatomban ilyen nincs pedig nem egy régi darab. De gondolom ezzel a képletel kell kiszámolni:
Kép: Hivatkozás Ahol "f" a frekvencia Hz -ben és "C" a kapacitás Faradban és az Xc pedig a kapacitív ellenállás lehet Ezzel számolva hasonló értékek jöttek ki mint amit irtál. Mindenkinek nagyon köszönöm a segítséget, ha majd beszereztem minden alkatrészt és lesz időm akkor megépítem őket és teszek fel képeket. Üdv: Gergő
Igen.
Nekem 8éves, és még, benne van. De a képlet jó.
Sziasztok!
A kérdésem, lehet-e 220V-ról, trafó nélkül ledet, ledeket /10,50, 100, 200,..., db-ot/ üzemeltetni? Na, van ilyen lehetőség, lehet-e ennek kapcsolását vezérelni? Előre is köszi! -nagyon amatőr-
Helló!
Miért akarsz LED-et 220V-ról üzemeltetni, annyira amatőr nem lehetsz, hogy ne tudd: Ez életveszélyes játék! Amúgy a kereső amíg számol vissza addig mit csináltál, mert van pár ilyen téma!
Nem olvastad el figyelmesen a kérdést: sok LED-et szeretne üzemeltetni, nyilván világítási céllal.
Azonkívül 1db LED-et is szokás 230V ACről használni, pl. kontroll-lámpa helyett. A 230V maga valóban életveszélyes, a megfelelő balesetmegelőzési szabályokat be kell tartani. A kivitelezéskor szem előtt kell tartani az érintésvédelmi előírásokat. Ilymódon tehát épp annyira "életveszélyes", mint az asztali lámpa foglalatát kicserélni... A keresőre való utalásoddal egyetértek, de itt már helyén van a kérdés.
Üdv mindenkinek!
Én anno Skori kapcsolását építettem meg kb vagy fél éve és azóta tökéletesen megy, egy hagyományos glimmlámpás irányfénynek a dobozába tettem és biztos ami biztos alapon tettem bele egy gyors kioldású 50 vagy 100mA-es biztosítékot ha netalántán valami zárlatos lenne. Az áramkör már egy féléve folyamatosan megy. Egyetlen furcsaság (illetve tudom hogy miért), ha egy nagyáramű villanymotor megy akkor picit zúg benne a kondi, de bírja.
Akik még kevésbé szeretnek számolni
Szia! Ilyen nagy darabszámú huzallábas ledet szerintem manapság már nem érdemes használni. 1 db. korszerű power led 100-200 db. huzallábas led fényteljesítményére képes, töredék teljesítményigénnyel. Az újabb fejlesztésű power ledek hatásfoka 110-120 lumen/W, a huzallábasoké mindössze 40-60 l/W. Az sem utolsó, hogy árban már gazdaságosabb (helyigény, munka szempontjából is) a power led, mint rengeteg huzallábasból kihozni ugyanannyi fénymennyiséget.
Power ledes megoldáshoz itt találsz meghajtó áramkört: Bővebben: Link
Sziasztok
Itt lattam olyat h AC-s kondi az milyen ? az egyszeru folias kondi v valami speci? Koszi WaRL0
Üdv!
Elromlott egy ilyen led spotom, így szétszedtem (törtem )... A meghajtó áramkör nagyon hasonlít az ide felrakott kapcsolásokra, de szerintem az én spotomban a túl voltak hajtva a ledek, mert az egyik led meghalt benne (alig egy évet használhattam kb az ígért 17V helyett) A 230V~ bemenetén 390n kondenzátort ha kicserélném mondjuk 270n-ra az úgy jó lenne a ledeknek? Meg egy kicsit látszott rajta a villogás... találtam benne egy 4,7µF 100V kondit, ami gondolom a puffer... Ha ezt mondjuk 22µF-re cserélem, akkor a meghajtó többi részén ugye nem kell változtatni? |
Bejelentkezés
Hirdetés |










