Fórum témák
» Több friss téma |
Fórum » Ki mit épített?
Ez a téma ha úgy tetszik a mi "kiállítótermünk", nem pedig a ki mit csinált volna másképpen, mások helyett, és legfőképpen nem javítós téma.
Minden készüléknek van saját témája, ott kell kitárgyalni a részleteket!
FONTOS! A kapcsolási rajzok keresésére is van saját téma, ott keressetek rajzokat!
Üdv,legfrissebb munkám,ez az 1w-os veronica,bfr96-al,és 2n3553 al.Így kb 2watt.Ki épített ilyent?A tapasztalatom az,hogy nem akar,80 mhz felett menni,ha meg megy,akkor leesik a teljesítmény.Aki épített ilyent,megoszthatná velem a tapasztalatait.
Ejejj Attila mester, örömmel látom, hogy szépen alakulgat az erőmű! Sikerült kiküszöbölni a zavarokat amiket az oldaladon írtál? Sújra van vagy fél kiló az egész táp gondolom
Előre is gratulálok!!
Üdv.!
Nem tudom hogy mi ez, de tetszik a nyák moduláris felépítése, illetve az átlátható és esztétikus alkatrész-elhelyezés.
Szerintem ez az:
Bővebben: Link
Én nem vagyok Yahoo tag
503 Service Temporarily Unavailable.De szerintem is adóvevő szerű. Gyönyörű munka!
Üdv, gondoltam felrakom én is legutóbbi projektem
mégpedig Ezt a szervotesztert kevéske módosítással.
Igéretemhez híven tettem fel videot.
Előzmény Ha valaki nem szeretne visszaolvasgatni, ez egy mikrokontrolleres vezérlésű üvegház modell. Itt a video linkje: Bővebben Link Azt vegyétek figyelembe, hogy 95%-ban bontott anyagból készült.
Szia!
Jó lett!! Be is lesz népesítve, vagy csak demó?
Szia
Belenne, csak időm és ötletem nincs rá. Valószínüleg tuja csemete kerül bele.
Hmm... na majd ha lesznek tojások a teknősünknek, akkor valami ilyesmi vezérlésű keltetőt építek majd (hőmérséklet és páratartalom).
Az lenne a mégtutibb, ha a videó interaktív jelleggel futna, azaz az 5 kapcsolós vezérlő egyik kapcsolójának le-fel billentésével a videó alatti zenét ki-be lehetne kapcsolgatni :beka3:
Egyébként jó! Teljesen olyasmi jellegű, mint amit a legutóbbi vezérléstechnika laboron játszottunk automatika gyakorlaton. Csak azt mi kis méretű PLC-vel csináltuk.
Bonsai fákból egy kert!
Egy két gyíkkal!
Egy kis nosztalgia
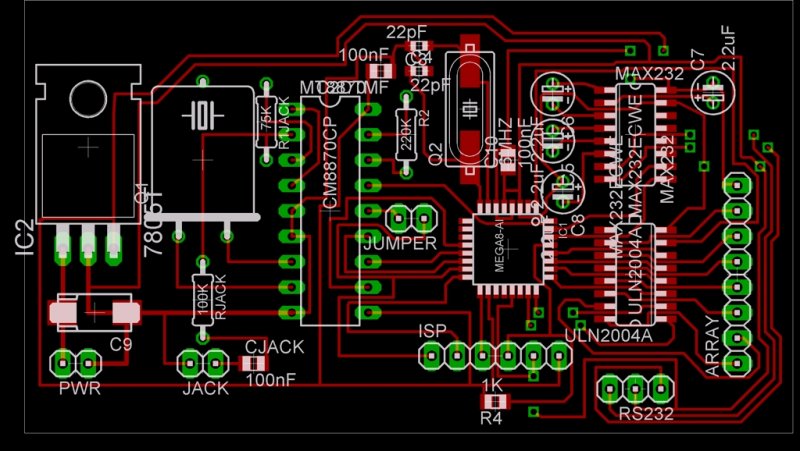
Megtaláltam 1-2 db MT8870-es DTMF dekóder IC-t és hát nem nyugodtam míg el nem használom Régebben építettem egy "hasonlót" (van egy kis különbség ) Azok viszont logikai kapukból 4013-asokból meg demultiplexerből volt "összedobva". Teszek fel egy képet a régiről meg a most elkészültről Amit tudni kell róla: Mega8-as proci veszi és dekódolja az adatot, StD-ről interruptol, RS232 szintillesztőről vezérli a számítógépet. ULN2004-es tranyómezőről vagy optocsatikat, vagy optotriakot irányít. (még nemtudom valamilyen hálózatot kiépítek neki)
Akartam feltölteni még képet és eltüntek az előzőek
Hát... mit ne mondjak, van külömbség, és nemcsak a technikára gondoltam, hanem a kivitelezés minőségére is!
Ebből látszik, hogy s mint fejlődik az ember!
Szép
Nagyon ráértem ma, úgyhogy készítettem egy kisebb fajta villogót bontott alkatrészből.
Köszi, még a sw visszavan de az már gyerekjáték
Szerintem olyan oroszos.Túl nagy lett nem?
Lehetett volna még csökkenteni a méretén olyan szellős. Na jó csak gonoszkodok de amugy ügyes csak hová fogod fölhasználni? Gombelemmel kulcstartóra?
Áááááá! Nem hiszem el!
Én is épp hasonlón gondolkodtam, miután hozzájutottam pár SMD ledhez.
Nagyon tetszik ez a minimalista stílus! a nyákod hány mm-szer hány mm? észre lehet venni egyáltalán, hogy két mm-rel arrébb villan fel egy led?
tényleg gratulálok! Felraknád kérlek a nyáktervet? Megpróbálom átvariálni, lekicsíteni Köszi!
Jó lett a szervó vezérlőd. Tetszik a ledes visszajelzője
Dióda: Azér' ilyen szellős, nehogy túlevüljenek a tranyák
nem terveztem a felhasználását, csak még sosem használtam SMD alkatrészeket + nagyon ráértem.Kovidivi: 1,8*1,8 mm a két led között 8 mm.Altium designer 6 nyákterv jó lesz? G-Lex: Köszi, győztem összeválogatni a bontott ledeket Van arról is nyákterv, ha érdekel valakit. Kiegészítettem 1-2 funkcióval (végállásba, félállásba ugrás) és kivezettem a nyomókombokat, hogy külső ezközzel is lehessen mozgatni.
Öhöm!
Nem 18*18 mm-ert akartál írni, vagy 1,8*1,8 cm-ert? Egyébként nyugodtan csinálhatod kisebbre és ne félj a túlmelegedéstől, majd teszel rá egy ilyen hűtőt!
Igazad van, elírtam.
Kajálás közben írtam, mert rövid az ebédszünetem
Köszi, akkor inkább tervezek egyet a sassal
Jaj a védjegyem!
Pár éve én is elkezdtem gondolkodni rajta hogy mivel tehetném később is felismerhetővé az általam készített nyákokat. És hogy-hogynem nekem is ez az Eagle logó tetszett a legjobban. A lendület nem sokáig tartott mert csak pár nyákra került rá, és azóta sem használom. Épp a múlt héten került a kezembe egy ilyen bontásra ítélt nyák. Kár hogy nem védettem le Nem baj majd |
Bejelentkezés
Hirdetés |





503 Service Temporarily Unavailable.
mégpedig 


Régebben építettem egy "hasonlót" (van egy kis különbség
valamilyen hálózatot kiépítek neki)





tényleg gratulálok! Felraknád kérlek a nyáktervet? Megpróbálom átvariálni, lekicsíteni
a két led között 8 mm.
Kajálás közben írtam, mert rövid az ebédszünetem






