Fórum témák

» Több friss téma
Fórum » Erősítő mindig és mindig
Mielőtt kérdezel, a következő két dolgot ellenőrizd! I. A helyes tápfeszültségek megléte. II. A kimeneten van-e egyenfeszültség. Élesztés.
Lapozás: OK   207 / 2573
(#) Zenner hozzászólása Dec 1, 2008 /
 
sziasztok!

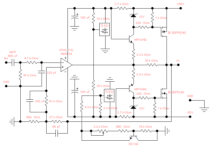
elkészült a KD mester által modifikált VF2 végfokom(mellékelt kép)
csak az a baj hogy amikor hallkan szól akkor recseg egy kicsit
kimeneti DC 40mV nyugalmi áram 30mA(nagyobbra nem merem állítani mert már majdnem ütközésnél van a poti és azt mondja nem szaba rövidzárig tekerni)

remélem tudtok segíteni a javításban(apropó az erősítő +-34V-ról megy tudom +-50V kéne neki de a próbákig ezzel megy, KD mester azt mondta hogy mehet 40V-ról is)

kd_120w_s.gif
    
(#) Tomy27 válasza thundermormota hozzászólására (») Dec 1, 2008 /
 
Szia!Ha gondolod megpróbálok neked segíteni a javításában, bár a kapcsrajz alapján könnyebb és egyszerűbb lenne a dolgunk estleg feltehetnéd a típus számát hátha tudok rajzot keríteni.Nem akarlak elkeseríteni de előljáróban annyit hogy megvan rá az esély hogy a hibás oldalhoz tartozó STK is tönkrement de ez még csak feltéterlezés...
(#) Robi85 hozzászólása Dec 1, 2008 /
 
Sziasztok Hoztak nekem egy TEC System M 100 tipusu erősitőt. Az egyik végfokozat teljesen halott, bár valaki már beleturkált és a gyári tranyókat TIP121 és TIP122re cserélte. Bár ez igy szerintem nem helyes mert a TIP 122nek a párja a TIP127. Legalábbis a HQ szerint.

Tehát a ezeket kne cseréljem benne: 2SC1583 (mivel lehetne helyettesiteni) és a végfokok pedig a jó oldalon B751 és D837. Ezekre találtam helyettesitőt de nemtudom hogy jó lenne e. TIP122-TIP127.

2SC1583 helyett kéne valami helyettesités mert HQnál rendelés alatt van meg amugy is majdnem 1000ft.

Kapcsi rajzot nemtaláltam sehol.
(#) Pyte válasza Zenner hozzászólására (») Dec 1, 2008 /
 
Szerintem a+/-34 Volt lessz a bibi!Nekem is van 4darab fetes végfokom és a legkisseb ami 2*150Watt os az +/-51Voltról megy 60-60mA a nyugalmi áram ez alatt nekem is torzít egy kcsit !Szerintem adjál neki nagyobb tápot,ha nem jó még mindig akkor trimmer csere!
(#) Zenner válasza Pyte hozzászólására (») Dec 1, 2008 /
 
Szia,
hát erre gondoltam én is,
mert ha jobban bele gondolok más az erősítő is mint a kisebb változat
majd elválik, még nem tekertem meg a trafót

Üdv!
(#) zoly15 válasza lamalas hozzászólására (») Dec 1, 2008 /
 
Szia!
Korábban volt "vita" a kicsatoló kondikról amit én indítottam el
Nos most már a panelemről csak a kicsatoló kondi hiányzik...
(TDA2003)
Most ott tartok hogy nem találok itthon 4700µF-os kondit csak 2200uF
Ami errefelé van bolt oda nem szeretek járni mert bunkók meg hasonlók..
Evvel a kondival az alsófeki milyen lenne?
Én autó rádiókban láttam 470µF-os kondival is TDA2003-at és az is szépen szólt...
A terhelésem 9 Ohm lesz..

üdv!
(#) szamóca válasza zoly15 hozzászólására (») Dec 1, 2008 /
 
8Hz .
Autórádió 4Ohm terheléssel 470µF-al 84,7Hz, az már nem túl jó :no: .
(#) Bassmester hozzászólása Dec 1, 2008 /
 
Ezt a kapcsolási rajzot egy 1999-es Hang & Technika című hifis újságban találtam, ahol jókat írtak róla.Megépítette már valaki?
(#) Bassmester válasza zoly15 hozzászólására (») Dec 1, 2008 /
 
Simán jó a 2200µF-is. Nem fog olyan nagyot puffanni bekapcsoláskor
(#) zoly15 válasza Bassmester hozzászólására (») Dec 1, 2008 /
 
Köszi!
Bekapcsoláskor amúgy sem fog puffanni a koppanásgátlónak hála ami egyben DC védelem is (lehet hogy én vagyok túl igényes? De hát féltem a hangszórókat ) A relé behúzatlan állapotában a zárt érintkezőkön lesz kb 8-8 OHM terhelés és azok át fog feltöltődni a kondi

üdv!
(#) zoly15 válasza szamóca hozzászólására (») Dec 1, 2008 /
 
Szia!
8Ohm és 2200µF-al mennyi lenne ez?
Az még elfogadható?

üdv!
(#) Andreas89 válasza Bassmester hozzászólására (») Dec 1, 2008 /
 
hello
mien teljesitményekkel bir?? adatlap szerint a mos 100w körül tud, de az ujságban mit irtak róla?? lehet enem is érdekel
(#) szamóca válasza zoly15 hozzászólására (») Dec 1, 2008 /
 
Az 9Hz. De 20Hz alatt tudod hogy nem hallunk már semmit. Ráadásul, már a 30Hz-es frekvencia alatti hangot lesugározni képes hangsugárzók, sem, kispályás készülékek.
(#) zoly15 válasza szamóca hozzászólására (») Dec 1, 2008 /
 
Köszönöm!
Akkor még bőven jó lesz ez nekem
Akkor megyek felizzítom a pákámat

üdv
(#) Robi85 hozzászólása Dec 1, 2008 /
 
(#318436) Erre senki nemtud mondani semmit?

:nemtudom:
(#) lapose válasza Robi85 hozzászólására (») Dec 1, 2008 /
 
Szia!

Elég nehéz, mivel elég zavaros a hozzászólásod!
B751 D837: jó helyettük a TIP122-127 páros!
A 2SC1583 hogy kerül a képbe, az is rossz?
Két db BC457-el lehet helyettesíteni!
(#) Robi85 válasza lapose hozzászólására (») Dec 1, 2008 /
 
Igen a 2SC1583 is rossz. Elnézést a zavaros hszért.

Nos abban tudnál segiteni hogy hogyan tegyem a 2SC helyére a 2db BC457et?
(#) lapose válasza Robi85 hozzászólására (») Dec 1, 2008 /
 
Itt a katalógus!

2SC1583.pdf
    
(#) Robi85 válasza lapose hozzászólására (») Dec 1, 2008 /
 
Nem BC547 akart lenni? BC457ről nemtalálok semmit. :no:
(#) lapose válasza Robi85 hozzászólására (») Dec 1, 2008 /
 
Szia!

Jogos a két pont! :yes:
(#) Bassmester válasza Andreas89 hozzászólására (») Dec 2, 2008 /
 
A cikkben ezt írják:
"R13,C3,R7 komlexum az eredő erősítést 34 db-re állítja be, ami a 70 wattos kimeneti teljesítményhez a bemeneten 450mV effektív feszültségigényt jelent"
Ha érdekel, beszkennelem a teljes cikket.
(#) Andreas89 válasza Bassmester hozzászólására (») Dec 2, 2008 /
 
70W ?? az egyik mosfetnek az adatlapja 100w-ot irt...
(#) KD mester válasza Zenner hozzászólására (») Dec 2, 2008 /
 
Jaj, te drága jó kenyér...

Csökkentsd a TL431-ek előfeszítő ellenállásait. 2,7K-ról 1,8K-ra, ha +-34V-os tápról járatod, és vegyél vissza a trimmerrel, mert ugrásszerűen meg fog nőni a nyugalmi áram.
(#) ZPKing hozzászólása Dec 2, 2008 /
 
Sziasztok!
Adott egy TDA7386 IC!
Hogy kell bekötni a STAND-BY és MUTE részt?
megcsinálom a ahogy a kapcson van aztán egy nyomógombbal rákötöm + tápra?
vagy valahogy máshogy kell?
vagy
mellékeltem a nyákot is valaki átnézhetné.
van benne pár átkötés jelöltem pirossal!
a másik kép a beültetés ezt úgy találtam neten de nem pom mi az a két ellenállás és mért van ott a test és a + táp is!
aki tud segítsen.
Köszi
(#) Zenner válasza KD mester hozzászólására (») Dec 2, 2008 /
 
Idézet:
„Jaj, te drága jó kenyér...”

ez tetszik

Apropó: sajnos nem tudhat mindenki annyit az erősítőkről , mint Te!

Az erősítő +/-40V-ról fog menni(már ha mehet ekkoráról)

mert előbb lett kész minthogy megkaptam volna a hangszórókat...

Üdv!

(#) Bassmester válasza Andreas89 hozzászólására (») Dec 2, 2008 /
 
Igen én is utánanéztem
100W és 7A
Nincs túlméretezve, de a 70W simán lehetséges.
Ez nem PA cucc hanem olyan "high end" féle, vájtfülüeknek való akik még nem szenvedtek halláskárosodást a sok, többezerwattos buli során
Mindenesetre több okból kifolyólag nekem sem szimpi a kapcsi, csak érdeklődöm továbbra is hátha valaki már csinált ilyet és elmondja a tapasztaltakat.
(#) Andreas89 válasza Bassmester hozzászólására (») Dec 2, 2008 /
 
igen engem is csak érdekel, megépiteni nem akarom..
(#) fanefco hozzászólása Dec 2, 2008 /
 
Sziasztok megkérhetlek titeket hogyha valaki tudna segitsen a ppa300 hangfalvédelmében, megépiettem de világit mind két led sajna ez nem tudom hogy jo vagy nem mást nem is csinál relé sem huz meg, ha valaki megépítette és segitene nagyon megköszönném.
Amugy az erösítö részét is megépítettem nagyon jol szuperál.

Elöre is köszönöm.

PPA301.PDF
    
(#) proli007 válasza fanefco hozzászólására (») Dec 2, 2008 /
 
Hello!

Első ránézésre a hőfokvédelem tiltja.
- Azt a hőérzékelőt használod, ami elő van írva? És PTK?
- Zárd rövidre az A és B pontokat, akkor el kell aludnia a Led-eknek.
- Ha ez működik, akkor az R45 értékét növelni kell. (Illetve ellenőrizni, hogy az R47 és R46 tényleg 27Kohm-e.)

Ja, és van erre külön topik. "Erősítőhöz való védelem, koppanásgátló!"

üdv! proli007

(#) hapro válasza fanefco hozzászólására (») Dec 3, 2008 /
 
Váltót mindenképpen kell adni az AC nevezetű csatlakozóra, mert anélkül nem is fog behúzni a relé. Ha ez elmaradt akkor azért nem kapcsol be.
Esetleg próbálhatod, hogy kiszeded (BC337) a T12-t , és úgy próbálod bekapcsolni, persze nézd meg mind a 4-et hogy jó-e BC337-ek és a BC639.
Nálam AC nélkül mondjuk nem világítottak a LED-ek, csak egyszerűen nem húzott be a relé, viszont a LED a késleltetés ideje után elaludt.
Következő: »»   207 / 2573
Bejelentkezés

Belépés

Hirdetés
XDT.hu
Az oldalon sütiket használunk a helyes működéshez. Bővebb információt az adatvédelmi szabályzatban olvashatsz. Megértettem