Fórum témák
» Több friss téma |
Mielőtt kérdezel, a következő két dolgot ellenőrizd!
I. A helyes tápfeszültségek megléte.
II. A kimeneten van-e egyenfeszültség.
Élesztés.
Szia!
És hova kötöd a hangfalat? A laptop kimenete fejhallgatóhoz való, persze hogy kicsi a hangereje! Mindenféleképpen kell egy erősítő, illetve kettő, mert a rajzodon egy monó erősítő van, de az jó is lesz hozzá!
Hát ez egy elég jó kis erőítő erre a célre, bár vannak ennél egyszerűbbek is, de azok gyengébbek is.
Az hogy erősítő nélkül erősíts nem fog menni. Ráadásul a laptop hangkártyáját tönkreteszed, mivel a hangszórók ellenállása kicsi nekik.
Hali!
Persze ez természetes hogy ez jelen helyzetben csak monó.De ha müködőképes akkor kettőt csinálnék a 2 csatornára.Viszont most volt egy észrevételem.Van egy 8 ohm-os 0.5 watt-os kis hangfal szettem.Az viszont a viszonylag magas ellenállásával szemben hangosabban szól mint a nagyobb méretű de szintén 8 ohm-os (ám 15 watt-os) hangszóró.Bár kissé hülye vok az elektronikában de asszem hogy nem a hangszóró teljesítménye szabja meg a hangerőt hanem az ellenállás és a hangeszköz (jelenesetben laptop).De lehet tévedek Üdv!
Hja és még valami!
Van egy házimozim.Aminek a kis "hangfalai" 5 ohm 10 wattosak.Ezt is teszteltem és ez szinte már nem szól annyira halk.Mostmár kicsit kezdek belekavarodni ebbe az egészbe .Vagyis hogy most akkor mitől függ a hang erőssége?
Üdv!
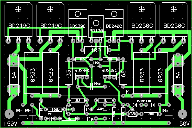
Elkezdtem ezt az erősítőt és készen is lettem vele de sajnos a nyugalmi áramot nem tudom beállítani. Ahogyan az élesztésben is szól a tápágakban benne van a 10 ohmos ellenállás.Úgy szól,hogy 800mv-1V mérjek az egyik ellenálláson és ezt a 2.2kohmos potival tudom beállítani.Na de én sajnos a + tápágban 128mV a - tápágban pedig 150m-ot mérek és hiába tekerem a potit bármerre mindég ugyan ekkora az érték. Szerintetek mi lehet a probléma? Valaki segítene merre keressem a hibát? Esetleg merre méricskéljek,hogy többet tudjunk meg?
Szia.
Kérdésem lenne, a rajz szerinti feteket használtad? A feteken nem folyik nyugalmi áram, ennek oka, hogy eltérhetnek a nyitófeszültségek értékei a kiszámolttól. A programozható zenerdiodák feszültségét kell növelni mindkettőt egységesen, az opa tápfesze kb. +- 15v körül lehet max.
Szia!
Igen a rajz szerinti feteket használom.
Meg kell mérni a fetek gate - source feszültségét, ez általában 1,5- 10 V közötti fesz, típustól függ. Mindkét fetnél kb azonos feszt kell méri.
Egyébkén nem túl jó kapcsolást választottál...
Hali!
Én is megépítettem KD mester végfokát és nekem tetszik. De egy-két dolog van amit le is íratak: ha nem is válogatod össze a feteket legalább a sorozatszám stimmeljen (talán kisebb a szórás), és az opa is sokat számit (pl:741,5218,1458,4558) legalábbis én ezekkel is játszottam de szerintem tuti fet a gáz, ja és Köszönet KD mesternek!
Hozzá teszem, ez akapcsolás egy nagyon elhibázott tervezés eredménye, csoda hogy müködik.
A feteket áramgenerátorról hatja, de nincs feszültségerősítő és impedanciaváltó fokozat, csak az opa 600 ohmos kimenete kínlódik a fetek igen magas gatekapacitásával. A legrosszab rajz, amit valaha láttam...
Hali!
Akkor valószínű feleslegesen vettem meg az alkatrészeket ehhez az erősítőhöz? Főleg a fetek miatt nem működik? új feteket kell vennem?
Nem mondom hogy szobában nem szól szépen egy PA, mert nekem is volt, nagyon szép volt a hangja, (gondoltam ezt 16 évesen) de aztán jött a 10w-os JLH.
Na az szobába való, és az tényleg gyönyörűen szól...
Aztán jön majd egy másik kapcsolás és rájössz, a JLH csak belépő a hifi világába...
Kíváncsi vagyok, Neked jelenleg melyik kapcsolás a legjobb.?
, nyitott vagyok mindenre uram. Te tudhatsz valamit....elárulod?
A "legjobb" fogalma kicsit tág fogalom számomra. Az erősítőknek vannak hibái, ezt el kell fogadni, mindnek más és más. Itt van aki a Quad-ot isteníti, én 10 éve túlléptem rajat, a leg rosszabb erőítő a világon!!! Csináltam jobbat, utánna jöttek az Á osztályú erősítők, oriási előrelépés volt a hangzásban. Aztán valaki megmutatta, hogyan lehet könnyen átlépni a ZEN meg JLH típusú erősítőket "B" osztályú beállításban.
Egyébkén már ha az Á osztálynál tartunk, hiányolom a HIRAGA kapcsolást, ugyanis ez is jobban szól JLH-tól. Jelenleg ezt a kapcsolást hallgatom.
Ne hiányold, megvan az erősítős topikban, és Hapro meg is építette.
Apropó ezek itt már off-ok. Ezért átteszem az erősítő mindig és mindig topikba. Ezt a kapcsolást még nem láttam. Furcsa hogy nincs kis teljesítményű tranyó benne. Az egy LM3886 lenne a közepén? Aztán valaki megmutatta, hogyan lehet könnyen átlépni a ZEN meg JLH típusú erősítőket "B" osztályú beállításban. Hogyis van ez talán elárulnád nekünk is hogyan lehet ezt a csodát létrehozni?
Üdv!
Ez az erősítő +-45V és 500W-os a trafóról mennyit szólna 4 és 8 ohmon? Ja és a 3 nevű képen látható kapcsolás mennyit szólna4,8 ohmon?
Itt az első lépcső: a Piret féle amp. modosított B osztályú kapcsolása, amit még nem sokan láthattak ezen a forumon .
Lehet megépíteni...
„Bármilyen erősitőelemnek, legyen az elektroncső, vagy félvezető, meghatározható az az "osztály", amelyben dolgozik. Az "osztály"-ba sorolás attól függ, hogy az erősítőelemen folyik-e állandóan áram, vagy bizonyos esetekben lezár. Az első esetet nevezzük A-osztálynak, ilyenkor egy erősítőelem is elegendő az erősítésre. A második eset a B-osztály, ilyenkor két erősítőelemre van szükségünk, amelyek egymástól átveszik a vezérlést. A vezérlés átvétele tiszta B-osztályban a színuszhullám nullátmeneti pontjában történik, vagyis vagy az egyik erősítőelem vezet, vagy a másik. A két szélső beállítás között lehetséges átmeneti beállítás, ilyenkor van egy olyan állapot, mikor mindkét erősítőelem vezet, és a vezérlés átvétele folyamatosan történik. Ezt nevezzük AB-osztályú beállításnak. Ez utóbbinál megadható, hogy a vezérlés átvétele mekkora áram leadásánál történik, vagyis hogy adott terhelés mellett az erősítőelemek mekkora teljesítmény leadásáig maradnak A-osztályban. Az audiógyakorlatban a döntő a nyugalmi áram mértéke: 50-200mA között AB-osztályról, 200-700mA között nagyáramú AB-osztályról, 700mA felett A-osztályról beszélünk. Ez utóbbinak oka az, hogy 700mA-nál nagyobb nyugalmi áram esetén a szobahangerőn hallgatott erősítő gyakorlatilag nem lép ki az A-osztályból. Amennyiben egy erősítőelemet használunk, és tiszta A-osztályban működtetjük azt, hatásfokunk gyenge, kis teljesítményű erősítő esetén is nagy a disszipáció, vagyis az erősítőelemen disszipált ("elherdált") teljesítmény. A B-osztályú beállítás lehetővé teszi "hűvösebb" erősítők gyártását. A két beállítás előnyeivel és hátrányaival később még foglalkozunk. A jelerősítő fokozatokat mindig A-osztályban működtetjük.” Ezt olvasd végig: Üdv BL
Teljesen felesleges volt leírni a fenti sorokat, húsz éve erősítők fejlesztésével foglalkozom, nem bevált kittek utánépítésével.
Nos én ezt elhiszem de várnám azt a bizonyos dolgot ha publikus? / Én pedig 35 éve /
Itt a kapcsolás, de nem igazán értem miért én segítek mindenkinek, mikor a forumon már 2-3 ember látatlanból lehuzott. Nem tudom miből gondolják, hogy csak amatörök tévedhetnek ide!
Na így kell normális híderősítőt építeni.
Nem tudom miből gondolják, hogy csak amatörök tévedhetnek ide! Hát ez egy fórum amit leírsz azt vállald !Én is szoktam irni sok badarságot , ezt vállalni kell ?S negondold hogy mindenkinek te segítesz , csak ami publikus ? Ezt a kapcsolást pedig kifogom elemezni? Azt látom hogy egy hidalásról vanszó a végén darlingtorok ? Üdv:CIROKL
Hidd el, nem bánt téged senki. :yes:
És azért te segítel, mert magasabb tudásszintet képviselsz a kérdezőktől. Ez így működik itt a fórumon. Ennyi. Ja! és köszi a rajzot!
Igen darligtonok, én 60-80 mA-es nyugalmi áramon járattam. Ezt csak kezdésnek szántam, amolyan kiindulópontnak. Meg kell építeni és hallgatni. Én terveztem hozzá DC szervot is, hogy a hídátlóban 0 v körül legyen a fesz.
Esetleg a tápfeszről lehet tudni? látom a pufferek 40 voltosak! a kimenő teljesítmény ?Bemenő Áramigény? Nyákterv? Egyébként kössz ez valóban egyedi!
|
Bejelentkezés
Hirdetés |






.Vagyis hogy most akkor mitől függ a hang erőssége?

, nyitott vagyok mindenre uram. Te tudhatsz valamit....elárulod? 
Aztán valaki megmutatta, hogyan lehet könnyen átlépni a ZEN meg JLH típusú erősítőket "B" osztályú beállításban. 









