Fórum témák
» Több friss téma |
Fórum » Csöves erősítő készítése
Ne feledd betartani a fórum viselkedési szabályait, és a topik megmaradásának feltételeit. [link]
A téma átmenetileg fagyasztva lett, hozzászólni nem tudsz!
Eredetileg én is ECC-kben gondolkodtam, csak a fűtőtrafó eldöntötte a kérdést. A végfok 3 csöve a max. neki.
A másik, hogy a kis fogyasztás miatt a fűtést és a tápot is stabkockák adják. Zaj nulla. és szerintem jó a hangja.
pontosítanék 4 darabtól mennyiér válnál meg?
Igen ezeket a csöveket amiket felsoroltál én is tudtam hogy tudom használni
A doboz nélküli csövek eléggé agyonhasználtak mind a leszakadt tetejű dobozban van egy EL3 na az igencsak jól néz ki ahoz kapcsolást is találtam majd szerzek valahonnan még egyet és egy stereo SE kijön belőle amiket felsoroltál abból én is ugyan azt tervezem.
Bocsi a lányom foglalta a gépem.
Most megpróbálok válaszolni az eddigi kérdéseidre. A PPPPP... : úgy értettem sok-sok ellenütemű párocska. Mondjuk 3-4 párocska, sztereoban (2X). Otthoni nem bömbölős zenehallgatáshoz. Mennyiért válnék meg ? Hmmm.. nagy az érdeklődés ez srófolja az árat. 1 Hét türelem és megmondom.Egyébként mit akarsz belőle készíteni, ha nem vagyok incorrect ?
nem vagy inkorrekt egyáltalán.erősítőt akarok csinálni tv-hez,mivel a tv az csak monoban szól,és gondoltam akkor ha már ennyire kicsike csövek akkor csinálok egy stereo SE- erősítőt,tán elég lesz tvhez!
oldalanként 2 ~ 10 wattos hangszóró lenne vele meghajtva terveim szerint! kb ennyi a dolog!meg még annyi a kérdésem hogy kimenő az mien kell hozzá? mármint vasméret stb?
És milyen jó volna belőle szerezni egy párat(ECC40),mert van egy KH-URH szignálgenerátorom,és kellene bele. Adnék inkább érte EF80-as csöveket.
Hol voltál 1 hónapja? Akkor még volt belőle pár darab. Egyik fórumtársunknak ajándékoztam.
Nem minden cső alkalmas végerősítő építésére!! Ahogy eddigi hozzászólásaidból lejött, nem igazán vagy birtokában a csöves technika alapjainak sem!! Javaslom olvass utána néhány dolognak, már ajánlottam irodalmat régebben, interneten hozzáférhetőt is! csak azért, hogy ne kérdezz butaságokat!! Tényleg nem kötekedésből mondom!!!!
De, minden cső alkalmas, csak kérdés, elégedettek lehetünk-e pár 10 mW-al. Említettem itt, hogy csatornánként 6 db ECC82-vel épített végfokkal is találkoztam. Persze, ezek még mindig "brutális" teljesítőképességű csövek a szubmini csövekhez képest.
A telepes csövek sem voltak igazán "erőművek". És még - sokszor - a fűtéssel felezni is lehetett az amúgy is aprócska teljesítményt.
Igen ! Szerintem sejted, hogy így értettem
![]() Nem alkalmas = nem arra szánták, nem "éri" meg, nem lehet elegendő telejsítményt értelmes határokon belül elérni
Imi! Szerinted a paraffint mivel tudom leoldani a junoszty hálózatitrafó lemezeiről? "szevjet testvéreink" sajnos azzal impregnálták
Nitro, vagy benzin?
Inkább benzin, azzal talán nem is "szipuzol". De nem próbáltam még.
Köszönöm Srácok a válaszokat! Tehát a 6F12P egy triódatetróda.../de jó, hogy van belőle vagy 30db-om.../
Tényleg, mi van ha összekötöm a segédrácsát az anóddal, akkor használhatom tródának??? A 6ZS15P-ről semmi??
Trióda és pentóda , nem tetróda .
RIAA-ban én triódának kötve használom , (#321812)
Konkrétan tetróda kevés van. Sugártetróda már több, de azok tipikusan végcsövek. "Kicsiben" a pentóda a divatos ECF akármi....
Bocsi, hogy beleszózok.
A brutál (ECC82) az 2X teljesítményt jelent a 6C6b, 6C7b- hez képest. Méretileg viszont nagyobb, és körülményesebb a szerelése. ( foglalat kell hozzá, fúrás faragás a foglalathoz, csavarozás burkolás...) Tulajdonképpen igazatok van, a kérdés az, mire akarja használni a szaki.
Bocsi!
Van valakinek csöves mikrofon előerősítő kapcsrajza,aminek ***a hangja van?Csak egy-két cső legyen benne lécci,és egyszerű legyen! Köszi! A fórumban nem használunk vulgáris szavakat! - moderátor
Értem. Nézd meg milyen tápfesz áll rendelkezésre abban a TV-ben. De mint írtam, páronként 1W-nál többre ne számíts. Ja és +1 cső kell a pár meghajtásához. 1W esetén nem kell nagy kimenőtrafó, bűvöskocka méretű bőven sok.
Ez pl. ( a képen) árnyékolódobozzal együtt van. Árnyékolt ki és bemenettel, a tápoknak forrléces port, belül szegecselt panellel. Ebben 6C7sz van 2 db. Ezeknek 250-300V kell. Ebből tudok adni kettőt. Ja és az SE-t ebben az esetben felejtsd el. PP ! és mondom így is max. 1W.
Mekkora feszekről menjen ? Mekkora dobozba építed ?
Úgy értem külön dobozba, vagy a végerősítőjébe ?
Nem tudom mekkora feszről kéne mennie,de nem szeretnék hatalmas trafót ehhez beszerezni,meg nem is akarok áramütést kapni.
Külön lenne a miki előerősítő,később keverőbe dugom,(az enyémben nincs előerősítő,saját építésű)+egy kb 30 éves Pioneer 7cm átmérőjű pici hangszórót használok mikrofonnak,k.......jó,de kéne neki valami csöves cumi,ami azon túl,hogy egyszerű,és csöves,erősíti a jelet,azon túl ad neki egy egyedi hangzást.A bandám énekesének kellene,valami ilyesmi,a hangszórót meg beépíteném egy oldschool kinézetű,régi házba.
Helló. Azt szeretném megkérdezni, hogy milyen rádióban van ilyen elektroncső?
Szerencséd van, én is most készítek egy mikierősítőt.
Tervezek neked egyet. Azonban azt jó lenne kiderítened, hogy mekkora jelet ad ki a mikrofonod közepes beszédhangerőnél és ha ordít bele a gyerek. A száj és mikrofon távolságot is vedd figyelembe. Ha távolról dalol bele, akkor fel kell szedni az erősítést, akkor gerjedésveszély. Ha túl közelről, akkor pöföghet, klaffoghat a miki. Egyébként nem árt módjával kompresszort is használni hozzá.
A hangszóró alacsony impedanciás, akár a katódba is mehetne a vezérlőjel.
Sziasztok
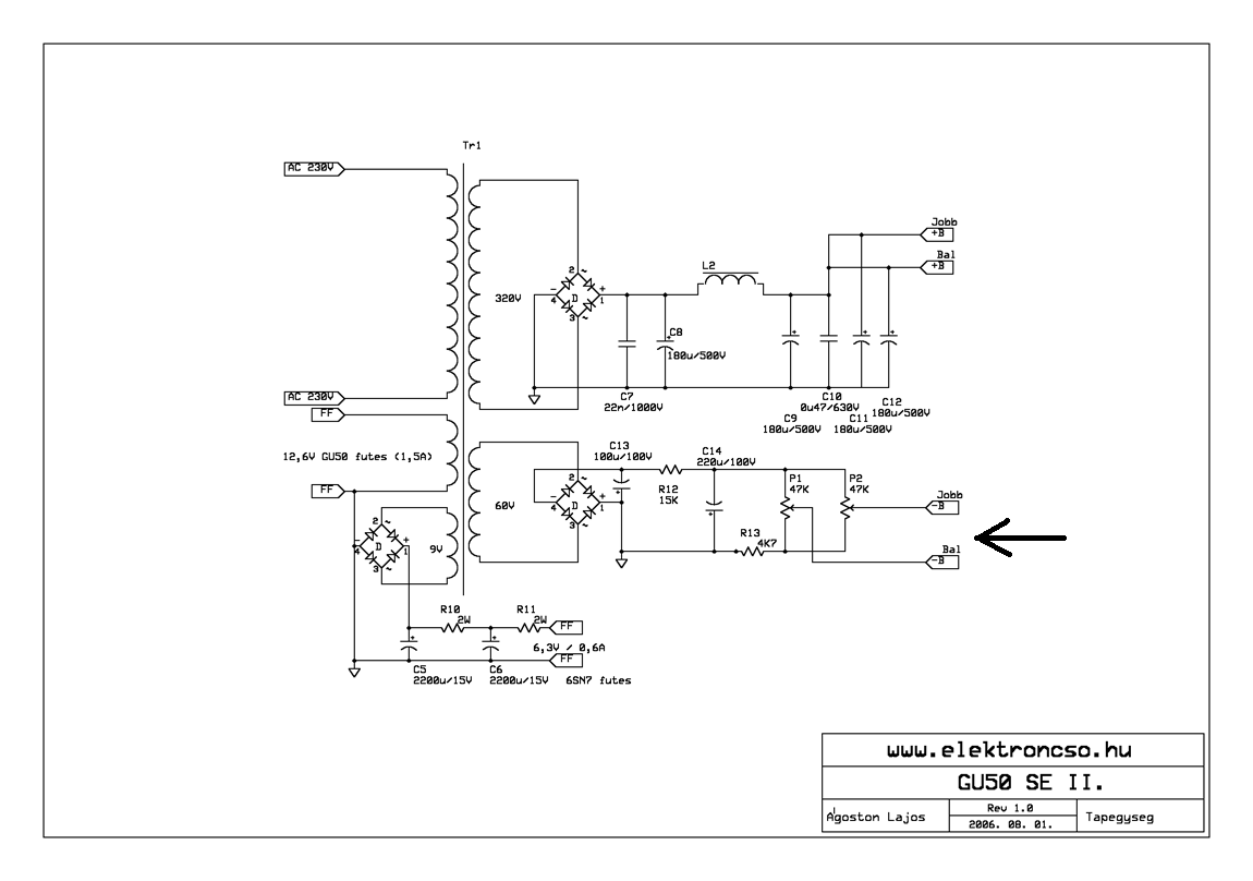
Bele futottam egy problémába a GU50 SE építésénél. Az elektroncső oldaláról építem meg az egyik kapcsolást. A tápegység elkészítése után lemértem a kimeneti feszültségeket. A rács előfeszültség értéke 0-10V között állítható a kimenetén. Biztos hogy elegendő ez az érték? Lehet hogy hibásan adták meg a kapcsolást. Előre is köszönöm a válaszokat.
Ne viccelj már. 60V-ról 84V mínusz feszültséget kapsz az 1. pufferen. A körben van egyszer 15K, majd 2 db 47k-s poti párhuzamosan, az 23,5k, meg egy 4,7k-s ellenállás. Ez összesen 43k. A körben ezért nem egészen 2 mA folyik. A 15k-s ellenálláson kb 30V esik, ezért a max állítható minusz = 84-30=54V. A minimum pedig a 4,7k-n eső kb 8-10V. Ezek között állítható a kimenőfesz, ha valamit el nem rontottál.
Szia !
Valamit nagyon elronthattál ,vagy rossz helyen méred , mert a rajz szerint ez nem lehetséges . Közben Imi már válaszolt ..
A tesvírök is melegen rakták rá ,úgy le is jön
Mivel nem volt kéznél benzin, így nitroban ázik, elvileg csak két hét múlva jövök haza, addig biztos lejön
|
Bejelentkezés
Hirdetés |


A doboz nélküli csövek eléggé agyonhasználtak mind a leszakadt tetejű dobozban van egy EL3 na az igencsak jól néz ki ahoz kapcsolást is találtam majd szerzek valahonnan még egyet és egy stereo SE kijön belőle amiket felsoroltál abból én is ugyan azt tervezem.
1 Hét türelem és megmondom.
Nitro, vagy benzin?







