Fórum témák

» Több friss téma
Fórum » Alacsony költségű digitális oszcilloszkóp
Lapozás: OK   13 / 118
(#) bbatka válasza Gory hozzászólására (») Júl 7, 2006 /
 
Oké értem. Ezt a részt én a számítógépes progiban fogom megírni, ezért nem is erre gondoltam.
(#) MaSTeRFoXX válasza bbatka hozzászólására (») Júl 7, 2006 /
 
Tegnap amikor próbálkoztam, akkor úgy kb 20ms-enként jött a mérés, vagyis kb 50Hz-et adtam neki.
De megnéztem este az adatlapját, és a következő adatok voltak: analóg rész árama: 36mA, digitálisé : 25mA, összes teljesítményfelvétel: 0.415W, Szerintem ezt a majdnem fél wattot érzem rajta
Most megyek le, és próbálom összehozni az analóg részt, ha megy akkor meg jön a logika...

Gory: Én az eltolást egy trimmerrel+IC vel fogom csinálni, amikor kész a szkóp akkor rövidrezárt bemenetnél beállítom középre, és majd ha tologatni akarom, akkor az meg szofveresen fog menni a szkópban.
(#) bbatka válasza MaSTeRFoXX hozzászólására (») Júl 7, 2006 /
 
Furcsa. Ettől nem szabad langyosodnia.
(#) MaSTeRFoXX válasza bbatka hozzászólására (») Júl 7, 2006 /
 
Nemtudom, érdekes, de működik... szerintem nincs elkötve semmi se... De még próbálgatom...
(#) MaSTeRFoXX válasza MaSTeRFoXX hozzászólására (») Júl 7, 2006 /
 
Ezt szerintetek miért csinálja?
Az elején azt hittem, hogy gerjed az LF357, de NEM!
Átraktam belső AD konverterre, és ott tök jól megy... Be tudtam állitani egy vizszintes vonalat.
Lehet hogy beszívtam ezzel a TDA8703-mal. Átellenőriztem párszor a bekötést...
Akkor lehet hogy rendelek valamit az Analog Devicestől, ha ez nem megy...

P1030614.JPG
    
(#) bbatka válasza MaSTeRFoXX hozzászólására (») Júl 7, 2006 /
 
Mostmár kezdem érteni miért ilyen nagy tokba tették. Bezzeg a TLC5510 meg milyen pici. Persze TDA-nak jobbak a paraméterei. Jel-zaj viszonyra gondolok. Tapiztam a TLC5510-et müködés közben, de még csak nem is langyos. Gondolom alacsony fogyasztású eszközökbe tervezték.
(#) MaSTeRFoXX válasza bbatka hozzászólására (») Júl 7, 2006 /
 
Idézet:
„Persze TDA-nak jobbak a paraméterei.”

Csak működésre kell bírni...
Egy AD konverter gerjedhet?
(#) MaSTeRFoXX válasza MaSTeRFoXX hozzászólására (») Júl 7, 2006 /
 
Addig eljutottam, hogy telepakoltam az egészet 100nF-os kondenzátorokkal, de így se jó, aztán átépítettem ugyanolyanra mint az MK3-ban. Csak akkor húz egyenes vonalat, ha az AD konverter VI lábára egy 68nF-os kondenzátort rakok.
Most jelenleg tanácstalan vagyok...
(#) bbatka válasza MaSTeRFoXX hozzászólására (») Júl 7, 2006 /
 
Nemtom.
Miért egyébként mit kötöttél rá. Az előző fokozat kimenőellenállásának kicsinek kell lennie. Max.1kohm
De inkább nézd meg az adatlapján.
(#) bbatka válasza bbatka hozzászólására (») Júl 7, 2006 /
 
Ja csak most látom a mellékelt képet. Szép sün.
(#) Gory válasza MaSTeRFoXX hozzászólására (») Júl 7, 2006 /
 
Az nem lehet hogy a breadboardos gányolás következménye a sün? Vagy a nagy sebességű órajel valahol bezavar? Ha nyákot maratsz, akkor az erősítőket vedd körbe földdel, esetleg kétoldalas nyák és az egyik oldal telibe fólia. Vagy tényleg nem marad más, csak egy másik AD átalakító.
(#) MaSTeRFoXX válasza bbatka hozzászólására (») Júl 7, 2006 /
 
Az előző fokozat, az egy műveleti erősítő LF357, ami feszültségkövetőnek van bekötve, a kimenetén 100ohm+zéner dióda 3.9v, a bemenetén meg egy 1k-s trimmerkondi a +5 és gnd közé kötve. Érdekes, hogy az AVR ADkonverterével jó. De már mondtam, hogy telepakoltam az egészet 100nF-os kondikkal, szinte mindenhol lóg egy. Csak akkor hagyja abba, ha mondjuk a bemenet és a föld közé berakok egy 100nF-os kondit. Bízok benne, hogy nem a próbapanel miatt csinálja.
Lehet hogy rendelek most egy AD konvertert valahonnan..
Melyik cég hozza ki leghamarabb a mintát?
:gonosz3:
(#) bbatka válasza MaSTeRFoXX hozzászólására (») Júl 8, 2006 /
 
Az LF357 helyett próbáltál már TL071-et?
(#) MaSTeRFoXX válasza bbatka hozzászólására (») Júl 8, 2006 /
 
Még nem, de majd megpróbálom, sajna persze az IC foglalat kimaradt...
(#) MaSTeRFoXX válasza MaSTeRFoXX hozzászólására (») Júl 8, 2006 /
 
Kipróbáltam tl071-el, azzal nem csinálja...
Tehát akkor gerjedt. Most akkor hogy próbáljam ki az analóg részt? Vagy ha majd kész lesz normálisan, akkor nem fog gerjedni?
(#) bbatka válasza MaSTeRFoXX hozzászólására (») Júl 8, 2006 /
 
Még nemtudom mi a probléma ezekkel a nagyobb sávszélességű műveleti erősítőkkel. Alkalmazás példát kellene rájuk keresni. Nálam is úgyanez volt a helyzet.
(#) MaSTeRFoXX válasza bbatka hozzászólására (») Júl 8, 2006 /
 
Szerintem összerakom az egész analógrészt TL084-el, ebbe van 4 erősítő, hátha nem gerjed be. Majd aztán tervezek NYÁKot az LF357-nek.
Lehet hogy be kéne rakni néhány aluláteresztő szűrőt mondjuk 5 megára. Ennyit már úgyse tudna mérni.
(#) Gory válasza MaSTeRFoXX hozzászólására (») Júl 9, 2006 /
 
Láttam valahol MAX477-es erősítővel analóg fokozatot. Azt hiszem a bitscope projectben. Ott aztán van kapcsolás nyákterv meg minden ha jól emlékszem. ez az erőístő kb 300Mhz szóval a 20-at lazán viszi, talán nem is gerjed annyinál. Meghát a MAXIM-nál nagyon kedvesek ha egy pár IC-t akarsz rendelni, hogy később több ezres nagyságrendben vegyél
(#) Gory válasza Gory hozzászólására (») Júl 10, 2006 /
 
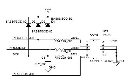
Megjöttek a 62256 SRAMok. Elég gyorsan kihozták. Masterfoxx: Te hogyan szoktad programozni az Atmega16-ot? Mert nekem most valamiért nem akar a programozás menni. Nem tudnál esetleg kapcsolást küldeni? Én SPI-on programoztam eddig PonyProggal, de lehet hogy nem kapott tápot és többet nem tudom így programozni. A kapcsolásom az úgy nézett ki, hogy a MOSI RESET és SCK lábakat egy soros 220 ohmos ellenálás köti össze a LPT programozó kábellal, és még egy-egy diódával tápra is vannak kötve védelem céljából. Csatoltam hogy az ATmega128 programozása nálam hogy van megoldva. Ugyanígy van az ATMEGA16 is, csak ott nem PORTE-re vannak kötve nyilván, hanem a megfelelő lábakra.

ispprog.JPG
    
(#) MaSTeRFoXX válasza Gory hozzászólására (») Júl 10, 2006 /
 
Én egy IC-s programozóval szoktam programozni, ami fenn van az avr.tavir.hu oldalon pontosan ITT, a lap alján.
Ez a vezetékes+elenállásos módszer nem túlságosan megbízható...
A programozó vezetékei meg a rajzon, a csatlakozón jelölt lábaira mennek az AVR-nek, valahova a PORTB-re. És a RESET láb még egy 10k-s elenálláson fel van kötve a +5V-ra (Nem lehet hogy véletlenül ez nálad a baj?)

Én meg teljesen berágtam a szkóp analóg részére. Gerjed mint a zállat Azt találtam végül ki, hogy az analóg rész és az ADkonverter megy egy külön panelra, az IC-ken kivül minden SMD lesz. külön 78L05 és 79L05 lesz ezen a panelon, meg ezekkel még egy induktivitás is sorba lesz kötve.
Végül ráraktam egy TL071-et az ADkonverter bemenetére, feszültség követőként, a bemenetére egy 1 k-s potit, amivel beállitom a képernyő közepére a vonalat, (Had ne mondjam hogy még ez is néha begerjed...). Ezzel kilőve az analóg rész. Összerakom a digitálisat, a triggernek egy nyomógombot , ha megy az egész digitális rész akkor meg készitem a NYÁK lemezt hozzá.
Már nagyon be szeretném fejezni a szkópot...
Nagyon sok dologra kéne most hirtelen nekem...
(#) Gory válasza MaSTeRFoXX hozzászólására (») Júl 10, 2006 /
 
Köszi, megnéztem a letöltőt, még ma össze is dobom. Annyi lenne a kérdésem, hogy az IC-s változatnál kell neki adni külön 5V tápot meg GND-t valahol?

Az analóg rész gerjed a TL084-essel is? Lehet hogy a konverter helyett kéne nézni egy másik tipust. A Texas Instruments (www.ti.com) kb két napon belül megküldi amit rendelsz mintának. Csak szerintem ők DIP tokos dolgokat nem nagyon gyártanak.
A bitscop projectben most megnéztem miket használnak. Az analóg részben MAX477 (ahogy mondtam is) és AD8048 erősítőket használnak, és TLC5540-es konvertert, ami a TLC5510-től szerintem csak sebességben különbözik.
(#) MaSTeRFoXX válasza Gory hozzászólására (») Júl 10, 2006 /
 
Igen, kell neki +5V, meg GND is.
A TI kihozza ingyen? mert valami VAT-ról beszél amikor mintát kérnék...

Gerjed TL084-el is, ráadásul rámértem frekimérővel (A PIC-essel amit egyáltalán nem tartok megbízhatónak) a +5V tápfeszre, ami megy a digitális részre, ott is pár kHz-es jelet mértem, mázli hogy még a digitálisat nem kavarta össze. Ráadásul a műhelyben egy LM317-es szabályozható tápról megy egy autórádió, és erről kapja a feszültséget a frekimérő. Amint összekötöttem a frekimérő, (vagyis ami az autórádió és a tápegység közös GND-jét) az oszcilloszkóp GND-jével, az autórádióban különféle sipoló hangok jelentek meg . Lehetett hallani, hogy mikor végzi a mérést a szkóp....
Amúgy az AVR-t felhúztam 8 megára, az LCD még ezt is bírta...
Most nekiültem az EAGLE-nak, és tervezem hozzá a NYÁK-lemezt, a digitálisat se rakom össze. Amelyik rész nagyon gáz azt meg kipróbálom még breadboardon. Asszem a készülék kinőtte a próbapanelt
(#) bbatka válasza MaSTeRFoXX hozzászólására (») Júl 10, 2006 /
 
Lehet hogy az lesz a megoldás hogy az analóg részt még a fém oszcilloszkóp dobozon belül még külön le kell árnyékolni. Mivel az analóg résznek és a digitális résznek külön tápegysége kell hogy legyen , így már nem juthat be zavarójel. Az a gyanúm hogy lehet nem is gerjedés ez csak a környezeti zavarjeleket szedi össze mivel a bemenete nagy ellenállású így nagy feszültségek kerülnek a bemenetre. Tehát ha a bemenetet leterhelem valami kis kimeneti ellenállású eszközzel akkor a zavarjel eltünik. Egy normál szkópon is ha csak a mérővezetéket teszem fel 50Hz-es 2Vcs-cs zavarójel jelenik meg. Ráadásul nem is szinuszos hanem fűrészjelre emlékeztet. Szóval a kulcsszó szerintem az árnyékolás.
(#) Gory válasza MaSTeRFoXX hozzászólására (») Júl 10, 2006 /
 
Nincsen VAT, ami igazából a vámot jelentené. Nekem full ingyen hizták. Csak telefonszámot jót adj meg, mert felhívnak a futárszolgálattól ha nem találnak otthon, hogy mikor hozzák ki vagy hova tegyék.

Még egy kérdés az 5V és a GND hova kell kötni? Gondolom oda ahova nincs semmi írva a vezetékekre.
(#) MaSTeRFoXX válasza Gory hozzászólására (») Júl 10, 2006 /
 
Az +5V az az IC 20. lábára, (a diódát ki lehet hagyni, én nem raktam bele)
a GND meg az IC 10. lábára
(#) bbatka válasza Gory hozzászólására (») Júl 12, 2006 /
 
Gory ! Találtam egy érdekes tápegység megoldást. Mármint az alsó a képen.
(#) Gory válasza bbatka hozzászólására (») Júl 12, 2006 /
 
Köszi, de ez túl bonyolult megoldás nekem. Találtam egyszerűbbet. ICL7660-as IC-vel fogom a -5V-ot előállítan, 1-200 Ft-os költségből.
(#) Gory válasza MaSTeRFoXX hozzászólására (») Júl 14, 2006 /
 
Összeraktam az AVR programozót. Annyi kérdésem lenne még, hogy programozás közben kell az AVR-nek tápot adni? Mert én úgy tudom hogy kell, de nincs feltüntetve sehol. (amivel az atmeg128 meg a tiny2313-at programoztam, ahhoz kellett)
(#) MaSTeRFoXX válasza Gory hozzászólására (») Júl 14, 2006 /
 
Naná!
Kell tápot adni az AVR-nek, és a programozónak is! Anélkül nehezen megy...
(#) Gory válasza MaSTeRFoXX hozzászólására (») Júl 17, 2006 /
 
Elkészült a programozóm, elvileg működik is kifogstalanul. Egy olyan Atmeg16-ba is életet lehelt amiről már lemondtam. Már a JTAG ICE emulátorom is készen van. Jó lesz debuggolni, úgy döntöttem hogy assemblyben írom a kódot, és ahhoz ez tökéletes. Amit a nagykerben lehet venni a 8 ezer nettó, nekem 3 ezerből megvan. (igaz abban van ISP letöltő is, de ha ezt a programzót melléteszem, akkor ugynazt tudja negyed áron) Majd dobok róla képet is.
Következő: »»   13 / 118
Bejelentkezés

Belépés

Hirdetés
XDT.hu
Az oldalon sütiket használunk a helyes működéshez. Bővebb információt az adatvédelmi szabályzatban olvashatsz. Megértettem