Fórum témák
» Több friss téma |
Fórum » Labortápegység készítése
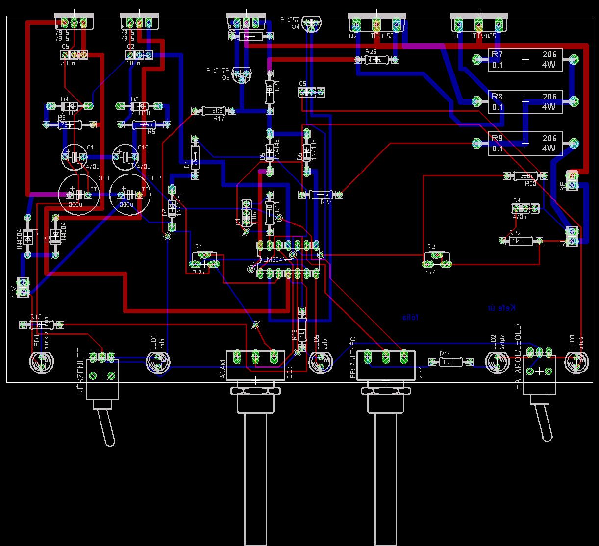
Itt a kapcsirajz amit igértem.
De nem voltam képes normális nyákot készíteni hozzá Tudnátok segíteni ? Én eddig 1oldalast , alkoholos filccel , kézi tervezéssel készítettem . Most az eagle-vel küszködtem 3 délután kevés sikerrel. Rajz csatolva. +1 kísérletem is. Tudnátok egy éretelmeset készíteni , vagy a progi beállításban?
Egyébként én a kézi route-olás híve vagyok. Az Eagle autoroute-ja néha nagyon lehetetlen vonalvezetést csinál. Általába agyon bonyolítja a dolgokat.
Nem birom elküldeni a képet!
:no:4 mega bmp , mit tegyek?
Talán most .
A nyákfélén az alkatrészek értékei öszzekeveredtek! Köszi ha tudtok segíteni . Megyek aludni , holnap fojtköv. Jóélyt
Proteus
Ez ezerszer jobb mint az eagle. Én is kökat küszködtem az eagle hülyeségeivel, aztán ráakadtam a proteuszra, ez nagyok király.
Nekem így első ránézésre úgy tűnik mintha túl lenne bonyolítva a kapcsolás. Egyébként én általában ExpressPCB-t használok.
Csak halkan jegyezném meg, hogy két fórumtéma is foglalkozika az EAGLE-s problámával:
EAGLE Nyáktervező; Eagle 4.16 nyáktervező... :nezze: Érdemes azokba is beleolvasni. Az RT ÉK 2005 / 137-oldalon van leíris az EAGLE 4.0-ás verzió használatáról. A főbb utasitásokat mutatja be.
Na igen .
De ezekben nincs leírva pl.:A tápoknak hogy csináljak szélesebb fólicsíkot autóruterral!
Ahogy én tudom, azt csak kézzel tudod megoldani/utólag módosítani.
A kapcsolási rajz nekem a szovjet TV-khez adott stílusú, áttekinthetetlen. Némi átrajzolás után már jobban tetszik (nekem).
Hy!
Van itt olyan aki megépítette a rádiótechnika évkönyv '02-es számából a labortápot? Kellene egy kis segítség mert nem igazán megy...
Sziasztok!
Kezdem azzal hogy, végig olvastam minden tápegységet fórumot, de egyikben sem találtam választ! Tehát szeretnék építeni egy komolyabb labor tápegységet! Amit szeretnék: -Legyen állítható feszültség: 35V kell max, a min nem nagyon számít, mondjuk 2-35V-ig -Zárlatvédelem legyen rajta és max 5A-t tudjon leadni A többi már csak extra! -Felvett áram kijelzése(7 szegmenses LED kijelzőn, egy tizedes jegyig: 3.5A) -Kimeneti feszültség kijelzése ( ez is mint az áramfelvételnél) Külön külön is küldhettek kapcsolásokat, én már talán össze tudom rakni! Tehát ha valaki egy tápot küld, más meg a fesz kijelzést, valaki pedig az áramfelvétel kijelzését! Nekem van egy kiszemelt áldozatom tápegység ügyben, de átalakításra szorulna, hogy azokat tudja amiket leirtam. Csatolom a rajzát! Köszönöm a segítséget előre is!
Szia Tom19!
A rajzot amit be raktál nekem megvan építve, de van egy kicsi hibálya. Nem mindig indul be az áramkör! Még nem sikerült rájönnöm a hiba okára.
Idézet: „Kezdem azzal hogy, végig olvastam minden tápegységet fórumot, de egyikben sem találtam választ!” aham, akkor biztos láttál "labortáp" -os topikot is! Csak akkor nem értem, miért nyítottál egy ÚJ topikot? :duma:KERESŐ használd!!
Feszültség mérő 1
Feszültség mérő 2 ez ugyan az mit az előbbi csak Topi kreált hozzá egy frankó leírást! Áramerősség mérő Remélem tudtam segíteni! További jó fórumozást! Sheffield
A hiba oka:gerjed a műveleti erősítő....
rakj a zénerrel párhuzamosan egy 100pF körüli kondit. (csak arra nem emlékszem melyik is...de aszthiszem az A jelű -referencia- a bűnös)
Köszönöm! Ezekre gondoltam, és még IC-m is van hozzá! Tiéd a pont!
A tápegység meg van oldva! Találtam egy 0-30V 3A-eset! Köszönöm!
Én köszönöm a pontot!
Bye Sheffield
ennyire lusta nem lehetsz!!!
Na erre a tápra gondoltam...
Nem lehettt volna tömöríteni? Vagy kisebb képméretben feltölteni? IRFAN, ACDsee, Photshop...
thx, én nem is tudtam volna, nem tom hogy kell...
De a probléma még adott! Help!
Azért ezt rendesen alább adtad! A 30V 3A elég messze van a kitűzött céltól.... Nem is az áram - mert az csak trafó, tranyó meg hűtés kérdése - hanem a feszültség. 35V kimenőhöz kell legalább 38-40V pufferfesz és ez nem mehet feljebb terhelés nélkül sem a kommersz műveleti erősítők használatánál. Ekkora áramhoz darlington áteresztő (még inkább 3-as darlington) kell, ami min 1,4 (2,1)V-al magasabb kimenőfeszt vár a műv-erősítőtől mint a kimeneti fesz.
Ezek a korlátok csak spec. alkatrészek vagy más kapcsolástechnika (pl lebegő táp) alkalmazásával hidalhatóak át.
Mondták mások, hogy nehezen megoldható amit szeretnék, ezért maradtam a 30V 3A-nél!
Sziasztok!
Van itthon egy trafóm régi akkutöltőből. 12V 6,3A van ráírva (de terheletlenül 19,9V-ot ad le) Ebből lehetne valami jókis labortápot építeni? Deniel
Olyat nem lehet csinálni, hogy a trafó kimenetéről párhuzamosan 2 szer veszem le a feszültséget (pl 12V), külön egyenirányítva, és stabilizálva, majd a végén sorba kötve nem kaphatok 2 szer akkora feszt (24V) ?
Vagy ez nagy hülyeség? Deniel |
Bejelentkezés
Hirdetés |




:no:



:duma:





