Fórum témák
» Több friss téma |
- Ez a felület kizárólag, az elektronikában kezdők kérdéseinek van fenntartva és nem elfelejtve, hogy hobbielektronika a fórumunk!
- Ami tehát azt jelenti, hogy a nagymama bevásárlását nem itt beszéljük meg, ill. ez nem üzenőfal! - Kerülendő az olyan kérdés, amit egy másik meglévő (több mint 17000 van), témában kellene kitárgyalni! - És végül büntetés terhe mellett kerülendő az MSN és egyéb szleng, a magyar helyesírás mellőzése, beleértve a mondateleji nagybetűket is!
Sziasztok, egyenlőre nem tudom milyen témába irjam azért ide írom kérdésemet: adott egy gépkocsiban lévő jeladó (holtpont jeladó) amely egy induktív tekercs és egy fordulatszámmérő műszer aminek meg ha jól tudom 5V négyszögjel kellene.
A kérdésem az, hogy tud-e valaki segíteni ennek a kettő egységnek az összeillesztésében, tehát impulzus jelből négyszögjel kellene! Azért kellene, mert szeretném a fordulatszámmérőmet életre kelteni, de az eredeti módon már nem lehetséges. Köszi előre is.
30voltra szeretném és 40VA terhelés és ha lehetséges az ampert is növelném 1amperra gyárilag 12VA-s
arról tudnál egy kapcsolási rajzot küldeni hogy hogy lesz a 12Voltos 1amperes trafóból 24V 0,5Amper
nem tudna valaki belső kapcs. rajzot adni ba6688l-hez és bal6686-hoz a válaszokat előre is köszi.
köszi
Tudja valaki, hogy mi történik, ha egy max 7,2V-os szervóra 9V-ot kötök?
(kipróbáltam, le nem égett, de nem is mozgott túl jól ami lehet a vezérlőm miatt is...)
Ha nem is egyből, de szépen lassan meghal! Én max 6V-os szervóra adtam 12V-ot...
Tökéletesen ment, ám egyszercsak úgymaradt
Van egy kis gondom. A passzív és aktív alakatrészeket már ismerem, sőt még az alaptörvényeket is.
Igaz az IC-ket, műveleti erősítőket még nem.Mar kezdtük átvenni a suliban a szekvenciális áramköröket, gondolom ott már lesz valami IC is. Mondjuk az is igaz,hogy csak elméletben vesszük át. A gyakorlat kimarad,hogy hogy kell peldaul Nand kapu IC-t bekötni a gyakorlatban arról szó sincs. Elég szomorú. No tehát, magam, hogyan tudnák megtanulni valamiket az IC-k ről, használatukról, meg egyébeket az elektronikáról. Már sok ebbok-ot weboldalt kaptam,de valahogy egyiksem túl világos,mert azok is csak elmélettel vannak tele.Hiányoznak nekem a példa kapcs.rajzok és hozzá a leírások. Ja, el is felejtettem... Az elmélet megy, de mégis ha egy "bonyolult", kapcs.rajzra rámézek, azt se tudom honnan kell kezdeni. Miert van ez így? Hogyan lehetne a gyakorlatot elsajatitani? Mar bocsi, hogy megint itt lököm az agyam, de már egy kicsit furcsa,hogy elektronika szakos suliba jarok, mar 3 éve.És még egy egyszerű kapcsolás műkösét sem értem.
van egy einhell tipusu aram fejlesztöm kene egy kep a karpuratorol mert ez ki gyulat es nem tudom hogy mi hol volt resz letes fenkep kene rola
itt van a HEn katalógus és beírod hogy melyik ICről akarsz többet megtudni, a katalógusában van példakapcsolás is
szerk.:itt is megnézheted
szia 12éves vagyok és énis nagyon szeretem az elektronikát és az egyik barátommal is szoktunk szerelni.
Ha egy bonyolultabb, de még mindig nem annyira bonyolult kapcsolás van előttem, akkor azt hogy kell tanulmányozni. Vannak valami szabályok, tanácsok?
Honnan kell kezdeni, mit kell csinálni,figyelni,hogy rájöjjünk a működésére.
abba ne is reménykedj, hogy ilyen téren "használható" infót kapsz középsuliba...
nálunk van "gyakorlat is" ami annyiból áll, hogy most igy érettségi előtt egyszerűbb többfokozatú erősítőket is összedobálunk már dehát nem sokmindent a gyakorlati tudás... elméletet nyomják mindenhol mert az kell érettségire, versenyre, .... előfordul nem egyszer, hogy a tananyagban olyan dolgokat tanítanak, amit ha összeraksz akkor nem működne vagy legrosszabb esetben akár elis füstölne! amugy azt mondtad, hogy nand kapukkal foglalkoztok... csak digitális technikát tanultok vagy analógot is? (erősítők, multivibrátorok, egyéb tranzisztoros áramkörök, nálunk nagyon sokat nyomott rezgőkörök, kondenzátorokkal ellenállásokkal készített hálózatok esetleg hidak) én személy szerink úgy kezdek rákapisgálni a témára, hogy megépítek áramköröket. csak kapcsolási rajzról (tudja a fene micsinálok csak működjön) aztán utánna megnézem melyik része mit is csinál a dologba. (még Travolta kollegánk tanított erre ha nem működik mérj! ne csak azt írd be forumba hogy nem megy vajon mi lehet a baj? így még a nálad okosabbak se tudnak segíteni általában, nekik is kell valami támpont) Szóval csak privát úton iskolán (középsuli) kívül lehet az ilyen dolgokra rájönni. Ez persze nem azt jelenti, hogy nem fontos az amit a suliba mutatnak, mondanak. AZ is nagyon kell! azok nélkül nem jutnál semmire. Skip
Hali,
Igaz, hogy már kérdeztem, de hátha most a képek alapján megértem! Egy Timmel potmérőről van szó, a "poloska00" a kapcsolási rajz bejelöltem ezt az elemet és a 3lábát különböző módon megjelöltem (kőr,négyzet,háromszög)! A következő két képen lefotóztam a valós elemet a potmétert eljelöltem a lábait (1,2,3)! És akkor pl. ha valaki megtenné hogy összepárosítsa a kapcsolási rajz alapján pl.: egyeshez tartózik a kőr..stb. Kösz előre is!
3. láb: köröcske, avagy a nyilacskás középkivezetés.
Innentől szimmetrikus a dolog, így a másik kettő felcserélhető
Olyan FSK vevőt keresek ami müködik 390-450MHz-es tartományban. Ismerem a TDA7000-t de az csak 101,5MHz-ig jó. Meg van a TDA7100 ami ha jól emlékszem 434MHz környáki de nem kapható Mon. Milyen erre a célra alakalmas IC-t tudnátok ajánlani ami kapható itthon(lomex...).
Köszönöm!
van nekem egy LM7905CT-s IC-m tudja valaki mire lehet használni
köszi
ja és azt véletlenül nem tudod mire való egy C4138-as IC
Sziasztok,
Kérdésem: adott egy gépkocsiban lévő jeladó (holtpont jeladó) amely egy induktív tekercs és egy fordulatszámmérő műszer aminek meg ha jól tudom (5V) négyszögjel kellene. A kérdésem az, hogy tud-e valaki segíteni ennek a kettő egységnek az összeillesztésében akár rajz, kapcsolás egy kis áramkörről, vagy amiből eltudnák indulni, tehát impulzus jelből négyszögjel kellene! Azért kellene, mert szeretném a fordulatszámmérőmet életre kelteni, de az eredeti módon már nem lehetséges. Köszi előre is.
Sziasztok!
Megtudnátok mondani hogyan lehet egy MOSFET-et kimérni hogy jó e? Előre is köszi!
de működik
Hello!
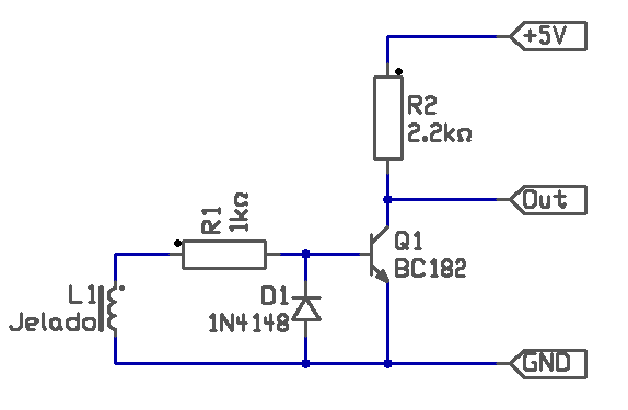
A jeladó impulzus nagysága, terhelhetősége és a fordulatszámmérőd rajza nélkül kissé körülményes a dolog. De lehet hogy ez a kis egyszerű megoldással is célba érsz, ha a jeladó legalább 1V csúcsfeszültségű jelet szolgáltat, és a fordulatszámmérőd nem kívánja meg az éles felfutású digitális jelet. Egy próba azért talán nem gond. Ha meredek felfutású jel kell, akkor az áramkör kimenetére hiszterézises jelformáló szükséges . (pld. NE555 v. CD4093..) Ha a bemeneti jel kicsi, akkor egy komparátor IC. (pld LM393...) A fordulatszám csökkenéssel, az induktív jeladó amplitúdója is csökken (közel a sebességgel arányos jelet fog adni) , ezzel számolni kell. üdv! proli007
Szia köszi, egyenlőre ezt kipróbálom, hátha...
A fordulatszámmérőmről max. képet tudnék csinálni. Üdv.
Hali. Nem tudna nekem küldeni valaki egy linket, egy hagyományos 3,5 digites LCD kijelző lábkiosztását? kerestem a neten, de nem találtam. Nem tudom mi a kulcsszó
Sziasztok!
Holnap vizsgázom elektróból és egy kérdésre nem tudok válaszolni egyenirányítók témakörben, valahogy az elérhető források alapján (gugli, könyvek, jegyzetek) nem tudok egyértelmű választ adni erre a kérdésre, remélem, akad itt valaki, aki holnap reggel 9ig bezárólag tud valami biztos választ adni. ![]() A kérdés képfájl formájában itt található: http://www.skoot.try.hu/11.JPG Szóval a dolog ott becsapós, hogy kétutas egyenirányítónál "két pukli" van ugyan, de ott "pukliról puklira" megy a kondi feszültsége, itt meg nem egészen úgy néz ki...szóval nem értem. Előre is köszönöm a segítséget!
Minden pozitiv irányú "pukli" esetén töltődnie kell,tehát a helyes válasz:soha nem lesz ilyen.
Sziasztok
Tud valaki olyan IC-s erősítőröl ami elviseli a 2x24V AC feszültségű trafót (+-35V) és 2x30W körüli teljesítménnyel rendelkezik 8ohm-on? Átnéztem az összes TDA ic-s topicot, de egyik sem volt jó nekem. Nagyobb teljesítményben vannak IC-k de az a gond, hogy a hangfalak 40W-osak, a trafó is adott, a dobozzal együtt, sajnos elég kicsi a doboz, tehát a hűtéssel is lesznek gondok, de először IC-t kellene találni, utána majd szenvedek a hűtéssel. Köszönöm Üdv.: Tomi20 |
Bejelentkezés
Hirdetés |




ha nem működik mérj! ne csak azt írd be forumba hogy nem megy vajon mi lehet a baj? így még a nálad okosabbak se tudnak segíteni általában, nekik is kell valami támpont) 








