Fórum témák
» Több friss téma |
Fórum » ICL7106/ICL7107
Én ilyenkor mindig összedobok egy ilyet, így biztosan nem károsodik a kijelző. A tapogatókkal végigmegyek a lábakon, minden variációt kipróbálva.
Helló!
Köszi, de nem igazán tudom, hogy miből tudnék négyszöggenerátor csinálni, ill azt sem, hogy mit tartalmaz az inverter!
Helló!
Nézegetem lámpa felé fordítva, de nem látni sajnos semmi bekötést!
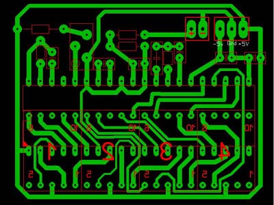
LED kijelző és saját tervezésű a nyák ebben az esetben.
A forrasztóállomás az egy az egyben a te tervezésed.
Úgy is lehet tesztelni, hogy a közös (backplain) lábra rákötsz egy méteres vezetéket, a pineket pedig egyenként - kézbe fogott fémcsipesszel - megérinted.
Azt már most mondom, hogy ebből nem tudsz 7106-tal DVM-et építeni, mert valószínűleg multiplex vezérlés kell neki. (kevés a lába)
Na akkor valószínűleg ez lesz a baj, a saját nyák. A nyákterv csillagpontosan van megtervezve?
...Mutass róla egy képet!
Köszi a segítséget, de ha nem lehet belőle 7106-tal DVM-t csinálni, akkor nem is küzdök vele!
Hali
Nem tudom a bemenetre raktál valami terhelést (pl 1Mohm) ,úgy rémlik mintha enélkül csinálná ezt.
Sírba viszel ezzel a csillagpontos kapcsolással.
De utána olvastam a dolognak, azt hiszem most már értem a lényegét (?). Minden GND vezetéket egy pontba kell gyűjteni? Ez nem ugyanaz mint a teleföld? Proba: 1Mohm rajta van a bemeneten.
A teleföld alatt azt értem, ami ezen a nyákodon is látható:
Telefold
A csillagpontnak és a teliföldnek nem igazán van közük egymáshoz.
Nem szoktam ilyet írni, szerintem nem is írtam még ilyet itt a fórumon, most megteszem: Ne haragudj, de most nincs kedvem elmagyarázni hogy pontosan mi az a csillagpont és miért/hogyan kell alkalmazni. Félre értés ne essék, ebben nincs semmi személyeskedés, egyszerűen csak nincs kedvem hozzá mert fáradt vagyok. Holnap viszont nagyon szívesen elmagyarázom neked, ha addig nem teszi meg valaki más. Üdv.!
Semmi probléma.
Ha alkalomadtán leírod majd nekem, örökké hálás leszek. Köszönöm előre is!
Tettem fel egy képet a voltmérő nyákról.
Bár, biztos ebben van a hiba.
Nos tehát:
A nyákon lévő vezetősávok rézből vannak. A réz sajnos nem ideális elektromos vezető, hanem Ohmikus ellenállása van. Minél hosszabb és/vagy keskenyebb a vezetősáv, annál nagyobb az ellenállása. Ezen felül a nyákon lévő vezetősávok más parazita jellemzőkkel is bírnak, ami a vezetősáv kialakításából vagy a vezetősávok 'kapcsolatából' ered. Tehát induktivitása, kapacitása is van egy fóliának (komplex impedanciája), két vetetősáv közt pedig induktív és kapacitív csatolások is létre jönnek. Most maradjunk csak pusztán az Ohmikus ellenállásnál. Képzelj el egy ideális feszültség-forrást, majd kapcsolj rá párhuzamosan két terhelést! A két terhelésen ugyan akkora feszültség mérhető, mivel a feszültség-forrásunk (és a vezetékeink) ideálisak, így a terhelő áram hatására nem esik a feszültség. Ha ekkor az egyik terhelés értékét változtatod, akkor is pontosan ugyan akkora feszültséget fogsz mérni a másik terhelésen. Azonban most képzeletben helyettesítsük az eddigi ideális feszültség-forrásunkat egy belső ellenállással! Így már a terhelések felé folyó áram átfolyik a feszültség-forrás belső ellenállásán, amelyen feszültséget ejt. Könnyen belátható, hogy a belső ellenálláson eső feszültség (amennyivel csökken a feszültség-forrás ellenállása) nagysága egyenes arányosságban van a terhelések felé folyó árammal (Ohm-törvénye). És itt jön a lényeg: ha ebben a (valós) áramkörben az egyik terhelés értékét változtatjuk, akkor változik az áram, ezáltal a (valós) feszültség-forrás feszültsége, így tehát végeredményben változik a másik terhelésen mérhető feszültség is. Ez pedig nem jó dolog, ez ellen úgy tudunk védekezni hogy a lehető legkisebbre redukáljuk a feszültség-forrás belső ellenállását. Az ICL7107-es áramkörre kivetítve a dolgot: A tápfeszültséget az ICL7107 és a hozzá kapcsolódó alkatrészek több helyen is megkapják. Például a +5V-os tápfeszültséget megkapja az ICL7107 táplába, illetve az ICL7107 referencia-osztója, és a LED szegmenses kijelzők is (ezek tehát párhuzamosan kapcsolódnak). Az előzőekben írtak szerint ha ezek közül valamelyiknek (vagy többnek) változik az árama, akkor a többi ponton ez feszültség-esést okoz. Márpedig a LED kijelzők árama jelentős és az éppen kijelzett értéktől nagyban függ (változik a világító szegmensek száma). Emiatt folyamatosan ingadozik a feszültség az ICL7107 táplábán és a referencia-osztójánál. Ez pedig nagy gond, mert a referenciának 'atomstabilnak' kell lennie. Végeredményben egy össze-vissza ugráló kijelzésű áramkört kapunk. Az ICL7107-es áramkör tápfeszültségét két integrált feszültség-stabilizátor (közkedvelt nevükön "stabkocka") állítja elő. Ezek olyan jószágok, amik minden áron igyekszenek a kimeneti lábukon fix értéken tartani a feszültséget, bármi is történik (persze csak bizonyos feltételek fennállásának esetén és akkor is csak bizonyos határok között). Tehát kis túlzással ideális feszültség-forrásnak tekinthetőek. Azonban ha mi egy soros ellenállást kötünk utána, akkor máris nem lesz ideális és létrejönnek ezek az ingadozások. A fentebb írtak alapján pedig már tudjuk, hogy a nyákon lévő vezetősáv is ellenállás (pontosabban: komplex impedancia). Na de valahogyan muszáj a tápfeszültséget hozzákapcsolni az ICL7107-hez, a referencia-osztóhoz és a kijelzőkhöz! A megoldás az, hogy a három részt, amely felé a táp árama elfolyik, külön-külön kell huzalozni és csak is kizárólag a stabkocka kimeneti lábán találkozhatnak. Félre értés ne essék, így ugyan úgy esik feszültség a nyákon lévő fóliaszakaszokon, de ezek így már nem szólnak bele egymásba! Na, ezt nevezik csillagpontnak. Persze az áram egy ponton kifolyik és egy ponton pedig vissza, emiatt nem csak a tápfeszültség pozitív ágát, hanem a GND-t is csillagpontosan kell huzalozni. Ha még nem világos, akkor rajzolok valami képet. De egyébként van nekem kész, csillagpontosan kialakított nyáktervem is ICL7107-hez... Üdv.!
Nagyon köszönöm a türelmed és segítséged!
Ez a leírás tökéletesen megmagyarázza a problémát. Ezek után elsődleges szempont lesz, hogy a nyákokat így alakítsam ki. Köszönöm még egyszer, hogy elmagyaráztad nem csak nekem, hanem a hozzám hasonló kezdő, de lelkes amatőrök számára. ![]() Ha nem probléma, akkor alkalomadtán szívesen látnánk egy ilyen nyák tervet, és a hozzávaló kapcsolási rajzot. Üdv. János
A másik ami számomra roppant gyanús a panelterven + - 5V van betápnak. A 7106 LCD driver 9 volt egyenről megy, teljesen más a bekötése, mint a 7107 nek (gondolom annak a paneljét linkelted be.
Ez nem egészen így van... Ha + - táplálást alkalmazunk, akkor megtehetjük mindkét verziójú DVM-mel, hogy közösítjük a táp közöst (GND) és a mérőbemenet LO ágát. Ezzel olyan műszerhez jutunk, ami képes megmérni akár a saját tápfeszét is.
Szia! Igen, a 7107 panelja lenne ez.
És mi az egyik?
Én úgy tudom egy belső referenciaosztóval állítja elő a GND t (lásd müv erősítő + bemenete 2,8V a + táphoz képest) Én nem merném kipróbálni kettős táppal (szerintem garantált fet halál.) (adatlap belső kapcsolás)
Az egyik nos az az ellenállás lett volna.
A saját tápját nem tudja megmérni tudtommal a 7106,pontosan a lebegő COMMON miatt.(legalábbis eddíg minden 7106 ot tartalmazó tápegységben külön tápról járatták az A meg a V mérő modult, egymástól meg a mérttől is.) Gondolom ha lehetne kispórolták volna a plusz áramköri részeket.
Hát, igen, sokan nem tudják, pedig a két chip csak a meghajtó kimenetekben tér el. Ezenkívül az egytápfeszes megoldásnál - ha azt a tápegység trafójáról külön szekunderről, vagy akár más hálózati trafóról vesszük - hiába "lebegő" a táp, gyakorta elszáll az IC a kapacitíven érkező tüskék miatt.Az A és a V mérőnek meg azért csinálnak külön tápot, mert nem alkalmazzák az "orosz" módszert, ahol is a negatív ágban van a sönt (sokszor az áramlimit R is), ragaszkodnak a pozitív ágban való méréshez...
(ahogy én látom) Működik!Csillagpontos megoldással. (szerintem) 3-4 század volt különbség van a tápegység műszere között. Igaz, most is villog de csak +- 1 század értéket a mérthez képest.
Örülök hogy működik! Akkor most megmutatom rajzokkal is:
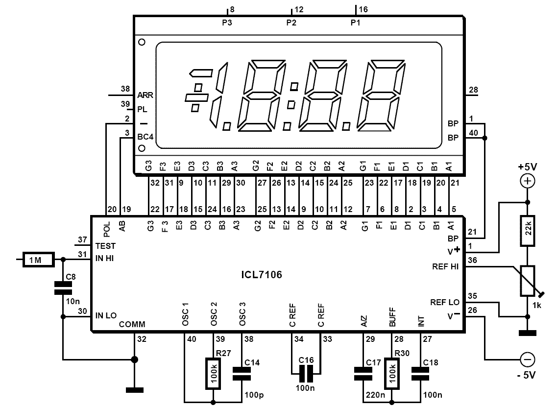
Ez a kapcsolási rajz egy ICL7107-es feszültségmérő rajza.: Bővebben: RAJZ1 És ez pedig ugyan ez, csak bejelöltem rajta hogy hogyan kell kialakítani a csillagpontokat: Bővebben: RAJZ2 Itt van ennek a kapcsolásnak a panelterve, erről is lehet lesni, mert nagyon jól látszik a csillagpontok kialakítása: Bővebben: Nyákterv Az ne zavarjon, hogy az áramkör megvan spékelve pár extrával (IC2, Q1, Q2...), jelenleg semmi jelentősségük. És megtaláltam egy korábbi rajzomat, ami Doncso barátom nyáktervének csillagpontossá való módosításait mutatja: Bővebben: RAJZ3 Üdv.!
Köszönöm a segítséged!
Most már biztosan menni fog. Csatoltam a jelenlegi nyak tervet. Még lehet csiszolni rajta, de majd a következőnél. Azért ne gondold, hogy unatkozni fogsz. A forrasztó állomásod hőmérője, és a hővédelmed hűtőbordára még hátra van. Bár szerintem a hővédelemnél szintén csak nyák probléma van. Azért számítok a segítségedre még! Köszönöm még egyszer! Üdv. János
Szívesen!
Azért ez a nyák még valóban nem tökéletes. Lerajzoltam neked hogy hogyan kellene átvariálni a nyákod huzalozását: Bővebben: KÉP
Van 7106-om de kifogytam az LCD kijelzőkből. Viszont van ledes kijelzőm de nincs 7107-em.Ha esetleg valakinek fordítva lenne és cserélni szeretne ,én benne lennék !
Sziasztok!
Itt bizony nem csak a nyáklemez huzalozása a rossz, hanem az egész aplikációs rajz. Korábban én is foglakoztam a 7107-es ic-vel és nagyon kiművelődtem belőle. Szóval a legfontosabb dolgok kimaradtak a hozzászólásokból. A csillagpontos földelés alvető dolog, de nem csak itt, hanem sok más elektronikánál is. Nagy hiba a kapcsolásban, hogy nincs külső hőkompenzált referenciafeszültség-forrás pl. LM336z 2,5 ennek 20ppm a vándorlása ami elég jó,de lehet jobbat is találni. Aztán az sem baj, ha +5 voltot külön stabkocka látja el, de nem 7805, mert ez semmire nem jó. Helyette LM 317 v. LT1085 , stb. További hibát okoz az AD konverzióban az, hogy a kijelzési kép " 111 és 1888" változik, ezért ic felvett árama is változik ill. a diszipált teljesítmény. A lapka hőfokváltozása 1-2 digit hibát okoz, amit a ledek leválasztásával (tranyó vagy logikai kapu) lehet kiküszöbölni. Ami még gondot jelethet, hogy a bemenetre 50Hz-es hálózati feszültség szuperponálodik, ez szintén a kijelzési kép "futását" okozhatja. A hiba megoldása az , hogy külső kvarc oszcit használunk aminek a frekijét leosztjuk úgy , hogy az ic-be belépő freki 50 Hz eszégszámú többszöröse legyen . Ennek a frekinek kb. az ic müködési tartományába kell esnie , 2-3 mérés/ s az optimális müködés. A leírt megoldások (komplett rajz) fellelhetők a RT. évkövny korábbi számában. (talán 87-88) Sok sikert az építéshez! |
Bejelentkezés
Hirdetés |








Működik!





