Fórum témák
» Több friss téma |
Látom, a modik beelőztek!
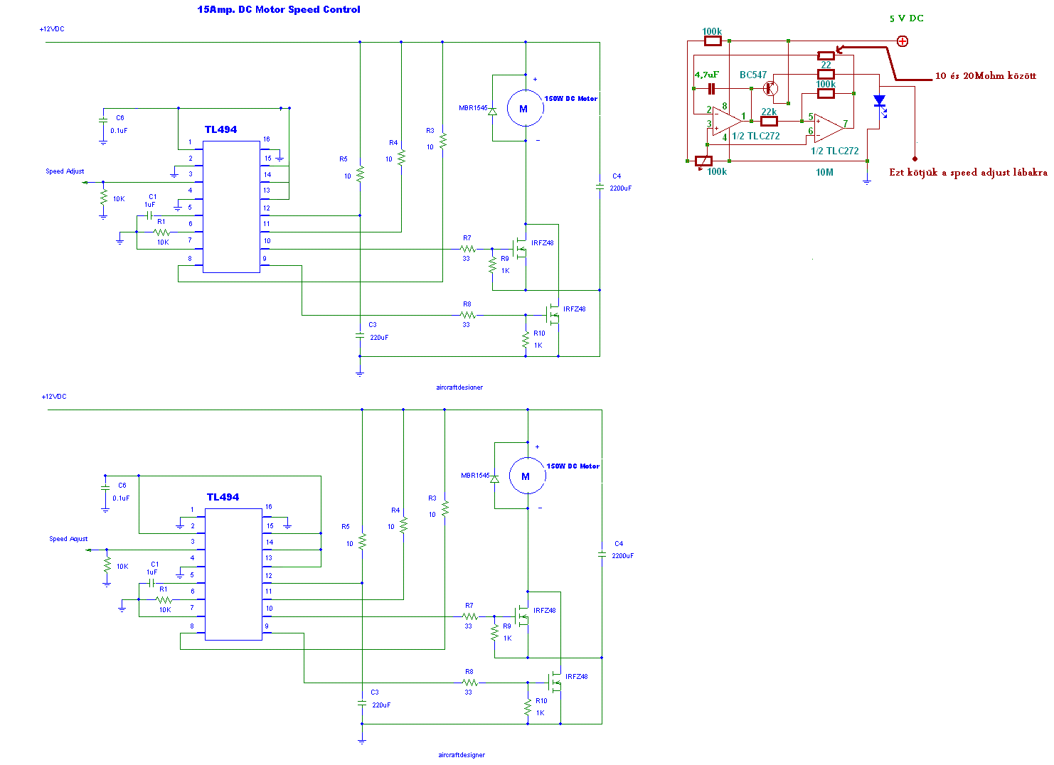
Összedobtam egy rajzot, a következőt kell tudni róla. A két motor fordulatát egy- egy TL494 vezérli PWM segítségével ellentétesen. Az IC-knek a műveleti erősítővel felépített oszcillátor adja a feszültséget, a képen feltüntetett értékekkel egy-két perc múlva lesz azonos fordulaton a motor. A 4,7µF-os kondi bipoláris legyen, az áramkörnek 5(!)V-ot kell adni! A TL494-re 12V-ot kell kapcsolni. A rajz egyben nem megépített, de külön külön már foglalkoztam a kapcsolásokkal!
Valószínűleg félreértettél, azért kérdeztem, mert hasonló elképzelésem lett volna, mint amit zolee írt, csak a pwm-et LTP-ről gondoltam. De így mondjuk nem kell számítógép.
örök hála
sajna a másik topicban tudtam volna pontozni de azért majd legközelebb
üdv. kedves modik lenne egy kérésem : zolee1209 nickel regisztrált tagot pontozzátok mert segitett rajtam
ja aszittem hogy neked kell 1000 bocs de zolee1209 megelőzött amugy neked is köszönet
Sziasztok !
Kellene egy kis segítség! 12V-os motorfordulatszabályzás kellene nekem,de olyan ami 55Ampert,vagy attól többet tud. Megoldható ez valami párhuzamosan kötött fet-ekkel?
nekem is kéne egy fordulatszám szabályzós kapcsolás ami kibír 20A. és 1v-12vig lehessen szabályozni előre is köszi.
Végignéztem a topicban az össze kapcsolást de akkor most melyik az amelyik kevés hőt diszipál???
Ehhez kéne: DC12V motor 0-12V ig lehessen szabályozni se az se baj ha csak min 1V lehet kb.: 15A 144W JA és autóaksiról működne (mézkipergető) ÜDW: Robi. HA valaki tud segítsen mostanában már el kéne kezdjem megépiteni.
Helló mindenkinek, szükségem lenne egy 12 V egyenáramú motor számítógépes vezérlésre.
Elképzelésem: egy programban megtudjam adni, hogy pl. 5 másodpercig x fordulaton forogjon, aztán 10 másodpercig nagyobb vagy kissebb fordulaton és így tovább. Tudjam programozni az időt és a fordulatszámot. Aki tud segíteni az Írjon. Előre is köszönöm.
Hello Mindenki!
Méhész pörgetőhöz kellene 230V-os (4-500W) villanymotorhoz fordulatszám szabályzó kapcsolási rajz. Várom a javaslatokat. Előre is köszi. Feri
Helló mindenki!
Van nekem 1 pici fúrógépem. 12voltos kefés DC moci van benne. Ehhez szeretnék építeni egy PWM szabályzót. De VALÓDI szabályzásra gondolok ! Mindenféle fordulatszám mérő alkalmatosság beleépítése nélkül kellene fordulatszámot figyelni és aszerint változtatni a PWM-et. Én arra gondoltam hogy a motor által generált feszültséget lehetne mérni, mikor a PWM nem ad a motorra fezsültséget. Ehhez elengedetlen persze, hogy a vezérlő sose adjon ki 100%os kitöltésű jelet. Ötletek a működési elvhez ? ?
Szabadon futó állapotában a motor egy lüktető egyenfeszültséget fog adni, aminek van egy DC komponense a generátor-üzem miatt, arra pedig ráül egy kis váltakozó jel, ami a kommutátorszeletkék között irányt vált. Nullátmenet-detektorral, a DC részt leválasztva ezt elcsípheted, és megfelelően gyors méréssel a fordulatszámot is megkaphatod belőle.
Másokat is foglalkoztatott már ez Csak magánvéleményként mondom, hogy én inkább Hall- vagy optikai szenzoros mérésnél maradnék. Létezik olyan módszer pl. az optikaira, hogy a motor tengelyén egy (vagy több), megfelelően tükröző / fényelnyelő részt figyelnek infrával, ez szerintem a legkisebb beavatkozás a rendszerbe (6000 rpm-ig mértünk bordó kardántengelyen egy fehér festékpöttyel). Hátránya a porra, szennyeződésekre való érzékenység, de megfelelő elhelyezéssel, borítással ez nagyon leredukálható.
Nem tudom de szerintem nem lenne rá idő, hogy impulzusokat számoljunk. De szabadonfutáskor a DC feszültség is egyenesen arányos a fordulat számmal. Ebből lehetne mintát venni.
Nem mondom, hogy lehetetlen, de tempó kell hozzá. Ha nézünk egy 20 kHz-es PWM-et (hogy ne halld a visítását), 90 %-os kitöltési tényező mellett 5 us a mintavétel elméleti ablakszélessége. Gyakorlatban ez valamivel még kisebb, mert nulla idő alatt beálló kimenetek, illetve záródó hidak nem léteznek. Ez a max. idő, amit mintavételre fordíthatsz. Beavatkozni pedig vagy olyan gyorsan kell, hogy a következő híd-zárásig kiszámítod és megfelelően beállítod a kitöltést, vagy kihagysz pár szabadonfutási ütemet.
Csak az a kérdés, van-e értelme egy pici fúrógépnél ilyesmit csinálni. Terheléstől szeretnéd függetleníteni, vagy más okod van erre? Szerk.: azon gondolkodom, mire jó pl egy TL494. Csak azt kellene "tudatni" vele, hogy mikor ne vegye figyelembe a motor feszültségét, mondjuk egy mintavevő-tartó áramkörrel.
Semmi extra, de jó lenne ha független lenne a terheléstől a fordulatszám.
Meg kell mondjam, hogy nem számoltam utána, hogy mennyi idő van a mérésre, de ez az 5 mikroszekundum nem tűnik soknak! Főleg ha kommutálást kell számolni ! Azt is kellene tudni egyáltalán mennyi kommutálás várható 5 uSec alatt, ha egyáltalán lesz akár 1 is.. A másik az hogy analóg áramkörben gondolkodom mert a mikrokontrollerekhez hülye vagyok( ill csak a programozáshoz, de ahhoz nagyon)
Az utolsó link ami 1 pdf-re mutat, abban írnak egy olyan megoldást amilyet én szeretnék ! ! (19. ábra)
Ez azért felvidított, hogy nem halva született ötlet az enyém ! Kidolgozok 1 elvi kapcsolást azt még megépítés előtt közzé teszem!
Üdv!
Olyan motor fordulat szab. kellene nekem amiben, ha a poti középre van tekerve akkor a motor nem forog, de ha a potit jobbra tekerem, akkor a motor jobbra forduljon. És ez így menjen balra is. 12V-os motor lenne. Van valamilyen rajzotok?
Üdv!
Remélem jó topicba írok! Lenne egy 3 fázisú motor, aminek a forgása alapból is lassú. De én ezt a forgást úgy szeretném megváltoztatni, hogy szaggatott legyen. Én triac-ra gondoltam előszőr. 3 triac 3 fázis, és kapcsolgatni őket. A motort grill sütéshez szeretném használni, csak túl gyorsan forgatja a sütni kívánt csirkét . Várom az ötleteket!üdv: aderka
Bármelyik műveleti erősítő, vagy műveleti erősítő technikájú erősítő tudja.
Üdv mindenkinek!
Egy 12V tápfeszről üzemelő állítható fordulatszámú köröcsiszoló gép került hozzám javításra. 10kohmos trimmerrel szabályozunk egy MCR100-6 tirisztort. Bontás után észrevettem,h a tirisztor háza repedt melyet kicseréltem MCR100-8 -ra. A problémám az,h minimális potielmozdulásra a motor maxon pörög. Más hibát nem észleltem. Van valakinek valami ötlete vagy más 0-12V-ig szabályozó kapcsolása minimális méretben??? /max. 1 amper/ Fontos a kis méret mertaaz eredeti házba bele kell varázsolni! köszi
kis kézi körömcsiszoló gép kapcsolóüzemű táppal
Üdv!
Ma megépítettem ezt a kapcsolást, és minden remekül működik. A motor valószínűleg egy autó ablaktörlő motorja volt. Az az egy baja van, hogy a tranzisztor nagyon forró lesz, úgyhogy szerintem hűtőbordával is csak max kb 10 percig bírná. Áramforrásnak egy autó aksit használtam. Sajnos ennél nagyobb teljesítményű tranzisztort nem ismerek, nem tudom egyáltalán létezik-e és mennyi lehet az ára? Vagy pedig nem ismertek valami más módszert ilyen nagyobb villanymotorok fordulatszám szabályozására?? üdv: mate_x
Jaj bocsesz, csak ez ez a vacak tiltott fájl formátum volt, és nem konvertálta át
Ja és bocsi, hogy csak ilyen gyorsan össze dobott a rajz.
Hát igen, fő az egyszerűség
Kösz, a választ!
Hát akkor az alsót megcsinálom.
FET-nek egy IRFP150 -est fogok használni, az éppen van otthon , gondolom ezzel is működik 40 A -ig.üdv: mate_x
Ez a legjobb!
Akkor ezt csinálom meg, pedig már elkezdtem, az előzőnek a nyáktervét
Remélem az nem baj, ha ebből a kapcsolásból kihagyom az MBR1645 diódát.?
Dióda kell, az eredeti alapján keress egy kapható tipust,és azt épitsd be.
|
Bejelentkezés
Hirdetés |





sajna a másik topicban tudtam volna pontozni de azért majd legközelebb






