Fórum témák
» Több friss téma |
Fórum » Akksitöltő gond
Helló! Most már én sem értek semmit! Kértem, hogy a TE rajzod legyen az etalon! (...magamnak már kinyomtattam s ezt nézem...) Mert, hát profi módon megoldottad. Én rontottam el azzal, hogy olvashatatlan alkatrész számozás miatt, tetszőlegeset adtam nekik! Most meg már azt nem értem, hogy ez az IRF, hogy is van nyitva?
Előzőleg azt mondta zsa, hogy minden tranzisztor lábon 12V-ot mért csak a Q1 emitterén nem. Ez azt jelenti, hogy D3 szakadt vagy totál ki van nyitva Q1 ami nem valószínű, mert akkor nem világítana a zöld led. Ha mind ezt akksi nélkül nézzük csak az IRF ereszt át!
Bocsi igazatok van hogy az alkatrészek nem látszanak a képen
Itt egy javított kép
Hello!
Kijavítottam a pozíció számokat, ha igaz, akkor most már csak az alkatrészek értékei hiányoznak. (nem igazán látom, színkód alapján és mérésekkel kellene azonosítani.) Az R1-R2-nek, valami kis értékű ellenállásnak kellene lenni. Ahogy VIM is írta, az tulajdonképpen csak bizti. üdv! proli007
Helló! Látom, megy ez neked! Kijavítottad a hibákat is a rajzon, nagyon jó! Nem számottevők voltak de így már egyezik a panelba épített alkatrészek számszerű mennyisége is. ( egy ell.állással több volt) R1, R2 szinei fontosak volnának, mert ha a színek igazolják a méréseidet, felmerül a kérdés, hogyan tölt ez 10A-al? Azt már nem is kérdem, mennyi a Tr üresjárati feszültsége? A greatz hídra milyen adatok vannak írva?
Bocsánat! Zsa-nak írtam volna csak elbambultam s az üzenő ablakot lehúztam... Most jöttem haza az éjszakásból... Máskor majd jobban odafigyelek!
R1, R2 Alapszin + középen 1db fekete csík
A Tr (gondolom a trafó lenne?) (Precision Ebc10A) 12V normal , 15V gyorstöltés A greatz híd pedig (egyenirányító?) MIC (KBPC3510) csat kép.
Helló! Most meg fogsz rám sértődni, olyat mondok. Neked rossz a szemed! Ez nem vicc! Először, nem tudtad leolvasni a tranyókon a feliratokat, talán még nem baj, mert bármilyen PNP megteszi. De! Olyan színkódos ellenállás nincs, amin csak egy fekete csík van! Legalább négy van rajta! Mondjuk okker, citrom ,fekete, ezüst. Az utolsó a tűrést jelenti. Te nem látod jól a tojáshéj színre felvitt, okkert, citromsárga vagy ezüst színeket és ezek variációit! Kérj meg valakit, hogy segítsen, jó megvilágítás mellett leolvasni a színeket és számokat ha lehet. Nincs semmi baj, menni fog ez. Holnap itthon leszek, s majd ránézek a dologra időnként.
Trafó üresjárati feszültsége mennyi is? és a graetz után? A D10-es diódát nézted már, hogy jó e? Azt mondtad, hogy Q1 emitterén 0-t mértél.
Az nemlehet,hogy tényleg csak egy-egy átkötés az R1,és R2 ? Gyárilag ilyen ellenállásnak látszó tárgyakat alkalmaztak átkötésnek régebben,hogy valami pofája legyen a dolognak.
Most néztem a rajzot,biztos,hogy kisértékű ellenállások voltak oda tervezve,de nemes egyszerűséggel kihagyták és átkötést raktak helyette... Úgyhogy nem is olyan biztos az a "szemprobléma".
Hmm! Én látom! Az R15-ös pl.:citrom, lila, barna, ezüst. Ez így összesen: 470ohm. Az R1,2-n is látszik két szín csak a többit takarja a kék vezeték. Fekete meg nincs is rajta.
Igaz. Az R1-en én is látok barnát a közepén,de többet sajna a madzag miatt nem.
Talán egy új felvétel segithetne:mobil+nagyitólencse.
Beirtam Google-be a típusát és kidobta ezt a képet hogy fennvan itt a hobbielektronikán de én még nem láttam eddig ti?
Először is GRATULA! Nekem nem jutott volna eszembe.
Ezt a képet még nem volt szerencsém látni,csak zsa leirása alapján gondoltam a rövidzárra,de igy már biztos.
Én sem értem hogy hogy került fel ez a kép de szerintem valamelyik másik topikból származhat!Most írom össze az ellenállások értékét mindjárt kész!
Csak az a baj, hogy kiépítve, 2Kohmos méréshatárban 980ohmot mért rajta zsa.Darabonként. Az akksiról több feszültség jön mint a tápról.
Megvannak az értékek! Lehet van benne hibás mert az 5 sávosok elég furik meg az R10-et nem találom!
Kis kavarodás van... Úgylátszik másnak is ilyen tipusú problémás töltője volt,és ez a szóbanforgó kép.Ugyanebben a topicban csak jóval korábbi
Tényleg igazad van!Ilyen messzire nem is olvastam vissza!Nem baj igy már könnyebb lesz talán valamit kezdeni a problémával!
Ennyi volt a megoldás
! Ez komoly! De itt is csak ezt irta zsa hibának hogy: "hiba jellensége : aksi csatlakoztatásánál a zöld led villágít ( Full - feltöltve) a töltő kikapcsolt állapotában is!" ez se tünik óriási hibajelenségnek ha belegondolok!
Mondjuk azt nem írta hogy tényleg fel volt töltve az akku vagy teljesen le volt-e merülve! Mert ha fel volt töltve akkor jelezhet feltöltöttet attól hogy nincs áram alatt a töltő nem? Attól tudja mérni hogy az akkuba van-e elég kraft?!
Elvileg világithat a zöld led,egy darabig.
Várjuk meg mit mond a kérdező.
Aha értem! Hát akkor lehet hogy itt is valamiféle álhibával állunk szemben
Hello!
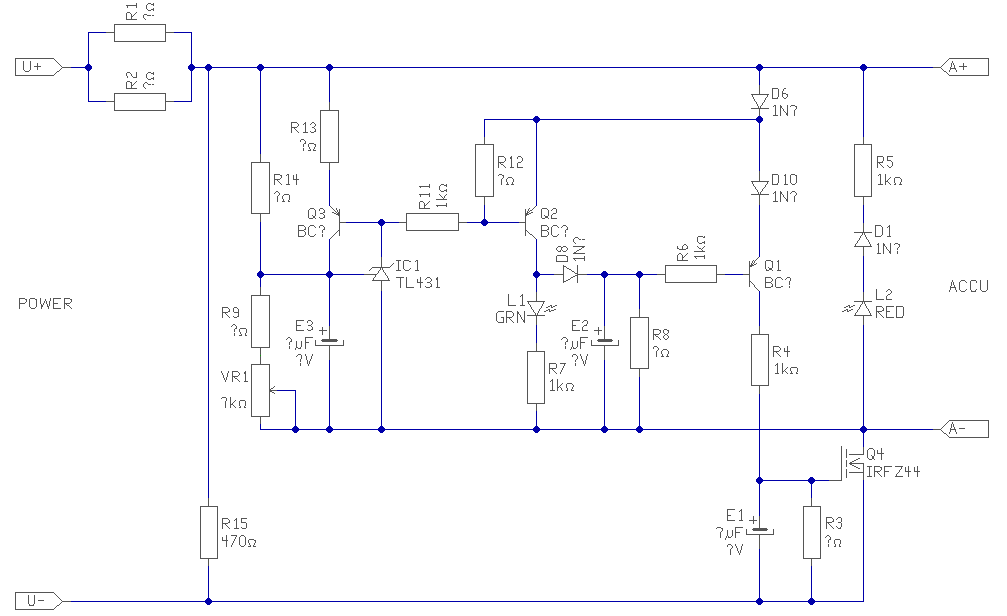
Rátettem a rajzra, az alkatrészek értékét. Egy elvi eltérés látszik, a TL431 bemeneti osztónál. Ha elfogadjuk, hogy R14=12.6kohm és mondjuk a töltés végfeszültsége 14.5V-ra van állítva: - A TL431 vezérlő elektródájára mindenképpen 2,5V-nak kell jutni. (G-A) - Így az R14-re 12V feszültség jut, ami 0,95mA áramot jelent. Ez az áram folyik át az R9-VR1 tagon is. - A 2.5V/0.95mA=2.6kohm tehát R9-VR1 összes ellenállása csak 2.6kohm lehet. - Ha feltételezzük, hogy az R9 1.14kohm akkor a VR1-re 1.46kohm jut. Szerintem a VR1 értékének 2kohm-nak kell lenni. Egyébiránt két lehetőség van. Tápegység rá, és tekergetni 12..15V között, vagy akksi rá, és mérni. de szigorúan az aksi mínuszához képest. (Nem véletlenül volt nekem dezsavű érzésem hogy már láttam )üdv! proli007
Hát most ezzel a jobb képpel kicsit előre léphetünk a megoldásban! De tényleg az kellene hogy végre el kezdjen zsa méregetni a kimenet felől ahogy írtad neki! (El is gondolkoztam rajta hogy eddig hogy nem ismerted fel hogy te már segítettél hasonló töltö javításában )
Helló! Már bocsánatot kértem zsa-tól a "vakságért" de ő azt írta előzőleg, hogy kiforrasztva R1, R2 több száz ohmos értékű. Én barnának látom az ő fotója alapján, ami az sugalja, hogy kimelegedett és ezáltal megnyúlt az értékük. Betöltötték védelmi funkciójukat. Talán ezért is nem billen megfelelő állapotba az áramkör.
Neked legalább volt "déja vud". Nekem teljesen kiesett a fejemből.
|
Bejelentkezés
Hirdetés |








! Ez komoly! De itt is csak ezt irta zsa hibának hogy: "hiba jellensége : aksi csatlakoztatásánál a zöld led villágít ( Full - feltöltve) a töltő kikapcsolt állapotában is!" ez se tünik óriási hibajelenségnek ha belegondolok!
)




