Fórum témák
» Több friss téma |
Fórum » Csöves erősítő készítése
Ne feledd betartani a fórum viselkedési szabályait, és a topik megmaradásának feltételeit. [link]
A téma átmenetileg fagyasztva lett, hozzászólni nem tudsz!
Sziasztok
A birtokomba került egy 110v szekunder feszültségű trafó. Eddig semmi különös a méretei annál inkább. A súlya 10kg. Jobb helyeken hegesztő trafót gyártanának belőle Ha valakinek teljesítmény gondjai vannak annak szívesen oda adom.
Úgy látom, hogy Te a dobozolás terén nagyon szerencsés helyzetben vagy , pedig a csöves cuccoknál építésénél ez az egyiklegnehezebb feladat.Na és persze ezért aztán irigyellek is rendesen.
Hát igen ez igaz egy erősítő építésénél ez is fontos mommentum , hacsak nem egy kiszuperált erősítő vagy dvd lejátszó dobozát használunk fel a feladatra? mondhatnám ebben azért úgy ahogyan megfogalmaztad szerencsés helyzetben vagyok mert eredetileg vasas szakmám van /szerszámkészítő/és ami a lényeg egy olyan cégnél is dolgozom ami fém megmunkálássál foglalkozik. És még egy nagyon fontos dolog hogy minden tehnikai hátterem megvan , a heggesztőtől a cnc -ig marógépek esztergák . szóval minden amin lehet fémet megmunkálni.Meg aztán még némi alap anyagot is tudok vételezni magán célra ! kedvezményes / beszerzési /áron.
Sziasztok!
Szerintetek egy PL36-os csőből hány W-ot lehet kihozni SE-ben és PP-ban?
Adatlapja szerint max 10W. Zeneiben szerintem 8W körül SE-ben, PP-ben 15W. :google:
Többiek mit mondanak?
1969-es RT évkönyvben 30 Wattos PP kapcsolás van 2 db PL36-tal!! SE-ben szerintem nem érdemes foglalkozni vele!SE az "tanuló" erősítőnek való, hogy kipróbálja az ember, milyen is a csöves hangzás/technika/varázs, erre jó a PCL86, és társai, meg az EL84. Aztán már csak "nagyban" érdemes foglalkozni vele szerintem : GU50, 6AS7G, 6Sz33Sz, Pl519/6P45Sz, 2A3, 300B (
)
Sziasztok!
Szeretnék kérdezni a szokványos kimenőtrafó méretezésről. Tisztába vagyok vele, hogy ez már sokszor lerágott csont, de mégis számomra érthetetlen egy-két dolog. PCL86 és EL84 PP-t szeretnék építeni, van is rajz bőven, de a kimenőtrafók természetesen nincsenek méretezve. Feltételezve mindkét erősítőhöz 300V-os tápot nem tudom a méretezéshez az Ra és Rb értékét. Ráadásul a tekercsáttétel számításnál sem tudom, hogy a primer tekercsnek a féltekercset vagy a kettőt együtt kell figyelembe venni és természetesen így szinte kiszámíthatatlanná válik a dolog. És ha megvan egy méretezett trafo, de az 15ohm-ra van méretezve próbáltam átszámolni 4ohm-ra ott is irreális értékeket kaptom, aminek nem tudom az okát. Leírhatnátok ezt is hogy csináljam. Ja az erősítők 10-12W között lennének.
Mindig keverem,vagy Csömörön,vagy Csomádon van.(
úgy látom,a Te lakhelyedtől elég messze van)
Találtam egy házigyártmányú 220/28v-os trafót ,M alakű vasakkal.Ha kimenőtrafónak akarom használni akkor elég ha egyirányba átrakom a vasakakat?
Ha összerakom akkor légrés nem lessz a lemezek aljánál.
Ez a trafó 10 alatti áttételű, nem igazán jó áttekerés nélkül semmilyen csőhöz.
Aki tud legyen szíves tegyen fel képet a légréses kimenő trafóról, a lemezeiről kifejezetten, mert nem tudom elképzelni, hogy hogyan, meg milyen, meg mit is kell vele tenni, hogy az légréses legyen. Sokan beszéltek már róla nekem, de egyszerűen nem megy.
Zoli, nagyon sok helyen fellelhetők a kimenők adatai is.
A PP kimenők mindig anódtól anódig (Raa) értendők. 15 Ohm, és 4 Ohm között durván 2:1-hez aránylik a menetszám.
Gyakorlatilag nagyon egyszerű a dolog , ha mondjuk EI magos a vas akkor egyszerűen szó szerin EI -re kell össze lemezelni, tehát nem váltva kell a lemezeket bepakolni! És a légrés gyakorlatilag ide kerül betéve a két fél közé a megfelelő vastagságú papír ami képezi a légrés vastagságát ! Talán így érthető voltam de ha nem igazán akkor majd kijavítanak Ja ha véletlenül hipersil trafóról van szó akkor ott csak egyszerűen a két fél közé téve a megfelelő papírocska .
Remélhetőleg ezeken a képeken látni valamit?
Az áttétel oké hogy nem jó de én az m lemezekre vagyok kiváncsi.Ha egy irányba összerakom a lemezeket akkor gyakorlatilag nem marad légrés a mag
közepén,Így is használható?
Még mindíg határozott és frappáns vagy..., szia Zolibácsi, régen "láttalak"!
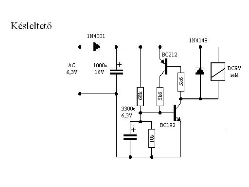
Emailben kaptam egy megkeresést, hogy küldjem el az EL84/ECC85 SE rajzát. Most itt is közzéteszem a teljes erősítő rajzát, táppal, késleltetővel. Áttekinthető formában.
ITT volt róla szó egy estetleges megoldás?
Általános szabály, hogy PP (ellenütemű) trafónál nem kell légrést alkalmazni, míg SE (együtemű) kapcsolásnál mindig.
A is elmondható általánosságban, hogy SE végfokozatot 4-5W-ig használunk (persze, lehet 15W-osat is építeni), utána PP-t. Tehát, csak PP erősítőhöz ajánlatos így megcsinálni, feltéve, hogy a mérete is megfelelő.
Azt csinálom amit mindenki utál itt a topkba..., várok 2 darab nyáktartó fülre amit ha minden igaz holnap kapok meg. Addíg ugyanis nem merek tovább lépni mert ért már sok meglepetés ezen a téren, pedíg még kezdő vagyok.
Ja amiről szó van az a hidegkatódos elektroncső projectem, a dobozát láthattad korábban, CIROKL követte el .Majd ha ez kész kap egy új ruhát a PCL86 SE és néhány új ötletet is beleviszek amitől nyilván több tekerentyű lesz rajta mint egy világháborús U boat-on! (Laci ki se kapcsold a marógépet! )!
Értem, csak atz nem, hogy akkor hogy nem esik szét a trafó? Hiszen akkor nincs átfedés sehol. E-E-re I-I-re kerül.
Szét nem esik hisz egy kis ügyeskedéssel olyan összefogó bilincseket kell csinálni hozzá ami az átlemezelt vasat összefogja ! Nálam még ez nincs kész de ígysem esik szét a vas mert nagy szerencsémre sikerült olyan vasat beszerezni ami már gyárilag EI re volt lemezelve és így lett impegrálva tehát totál egyben van az összes lemez . Csak az EI szedhető szét így gyakorlatilag nem sok teendőm van vele , akár még a közé tett papír és össze is lehetne ragasztani a két felet ?
Akkor az ellenüteműnél az E I vasat átfedve kell összerakni, vagy egymásra rakva légrés nélkül
Egyértelműen jobb az átfedéssel lemezelt trafó PP-be.
Az egyoldalról lemezelt, a csatlakozási pontokon "torzítja az áramvonalakat", és ez teljesítményveszteséghez vezethet. (lehet, hogy hülyeségeket beszélek, de mintha ezt mi így tanultuk volna) Na meg az örvényáramú vasveszteséget is befolyásolja, meg a mag zártságát! Ütsd szét, és lemezeld újra... Vagy boríts össze 2 E-t egymással.../ott sem tökéletes a dolog, de mindegy!/
mikor jársz errefelé?
Lehet, hogy a hónapban már nem, mert a Pesti kollégák megcsinálják helyettem a melót, de jövő hónapban tutti! Előre szólni fogok!
Miért? kellett volna valami? Most Csütörtökön Pestiát látogatom meg, de a pályára Kiskunfélegyházánál megyek fel, úgyhogy Kecsót nem is érintem! Időben szóljál, ha kell valami, mert akkor azt is össze kell szednem...
Kóci!
Zengetőt csövesben mivel hajtják meg? Nem találok róla semmit. Tranyás Vermó-ban tudom, hogy egy kis komp. végfok van tranyókkal, de csövesben??? Építenem kell egy kis SE-t 1-2w-ra, vagy egyből anódkörbe azzal a tekerccsel? Tudom nem sokakat érdekel a zenekari csöves hangosítás, és a hangszererősítők, de ez itt még feltáratlan téma!
Újabban Spórolásból simán egy OPA-val hajtják meg, és a "return"-t is azzal erősítik, de régebben bevált szokás volt egy kis csöves SE, rendesen kimenővel, meg minden. Általában ECC82-t használtak erre a célra úgy, hogy párhuzamosan kötötték a két triodát. De nem csak ilyen megoldás volt, mert láttam már PP-t ECC81-gyel, meg láttam katódból csatolt OTL meghajtót is, gondolom az a nagyobb impedanciás zengető tankokhoz volt kifejlesztve. Egyébként láttam gyári Fender reverb meghajtó kimenőt, akkora mint egy nagyobb zsebrádió fázisfordító trafója
![]() Fender Blues Jr Fender Twin reverb Fender Reverb Unit
Ez a téma engem is érdekel. A zengető kérdés is, de emellett még egy tremolo vagy vibrato effekt csöves megvalósítása is érdekelne.
Csöves áramkörökhöz is jó ez a tranzisztoros millivoltmérő. RICSINEK.
azért is kérdeztem hogy mikor jársz errefelé,mert haverom(Gábor[Dj_Double_G]) is szeretne találkozni veled,meg én is!
ő vitt bele ebbe az egész csövezős dologba! kelleni nem kell semmi,amit eddig beszéltünk azon kívül! |
Bejelentkezés
Hirdetés |


)
úgy látom,a Te lakhelyedtől elég messze van)
Remélhetőleg ezeken a képeken látni valamit? 




.
)!

