Fórum témák
» Több friss téma |
Fórum » Csöves erősítő készítése
Ne feledd betartani a fórum viselkedési szabályait, és a topik megmaradásának feltételeit. [link]
A téma átmenetileg fagyasztva lett, hozzászólni nem tudsz!
ennek örülök! pc tápnak a monitorhoz menő része volt ez,így még földelésnek is akad hely rajta.szóval holnap valószínű be is építem az ECL86SE-mbe mert marhára idegesít az hogy belehallatszik a villany fel-le kapcsolás! a nagyszoba az egy áramkörön van az én szobámmal(meg anyukáméval is
) és a nagyszobai villany felkapcsolása nem csinál tüskét a hálózaton,mivel olyan a megoldás hogy felkapcsolom a villanyt,és kb 1 mp múlva van fény a szobában(gondolom elektronikus tápja van a lámpának) de ha anyukám szobájában kapcsolom fel a villanyt(vagy anyukám) az csinál tüskét a hálózatba
Ha valaha próbaképp építek PP-t az szerintem ezzel lesz, meg a multkor Ricsi kapcsolóüzemű tápja kapcsán felvetettem egy autós erősítő ötletét...
Sötét-forró jövő vár az anyósülés alatti térre
Müszinek! Csövek!
Cső3 képen : 3S4T 4 db és 6V6Gt Cső2 képen : közvetlen fűtésű trioda , Pl36, meg valami kosaras cső Cső1 képen : AG495 2db, és 6B8Sz (ők az arany csövek)
Szia
Én is 6L6GC csőre vadászok. Börzén vetélytársak leszünk. Tudod hogy mennyiért érdemes megvásárolni?
hello
van egy csöves erősítőm diy formában megépítve. 6p3s-ből a végfokozat, ef 86-ból és 6H2П-E, B (orosz jelölés szerint) a meghajtófokozat. haldoklik 2 végpentóda és ezért át akarom építeni az erősítőt másik házba, új alkatrészekkel stb. kérdésem az lenne, mivel nem vagyok elektro végzettségű, hogy ha eltérek kismértékben az alkatrészek értékétől akkor azzal nagy hibát követek el? mi lehet a következmény? még egy kérdés. egy megadott értékű ellenállás mennyivel fogja csökkenteni a feszültséget? ezt hogy kell számolni?
Az alkatrész értéteket ne nagyon változtasd, azok jó ahogy vannak, kisebb volt tűrő képességűre se cseréld.
Ha jó volt eddig a kapcsolás, szépen dolgozott nem kell kicserélni az alkatrészeket, esetleg a tápegység szűrőkondiait, mert azok kilehetnek száradva.A végcsövet is párbaválogatottra cseréld, a biast be kell állítani az új csövekhez. /nyugalmi áram/
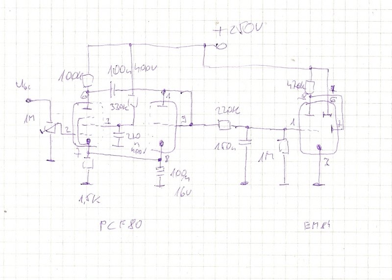
Ma "játszódtam vala" egy kicsit az EM84-el. Egy PCF80-as csövet tettem "eléje". A rajz a mellékletben látható. Szerintem így jó, bár mindenki - izlésének megfelelően - változtathat időállandót (az EM rácsán található kondi növelésével "lassítjuk", csökkentésével "gyorsítjuk" a reagálást. Lehet még a mélyhangok átvitelét rontani kisebb csatolókondival, mert az alacsonyabb frekvenciájú komponenseket már nem csillapítja annyira a 150nF-os kondi. Szóval, lehet még finomítani rajta, de alapvetően működik. Biztos működőképes lenne bármely kettőstriódával, ill. EBF típusú rádiócsövekkel is. Pentódát a nagyobb erősítés miatt választottam. A bemenet így a hangerő poti csúszkájáról működtethető. Az 1M trimmerrel beállíthatjuk az alapérzékenységet.
Idézet: „egy megadott értékű ellenállás mennyivel fogja csökkenteni a feszültséget? ezt hogy kell számolni?” Ohm-törvény a mértékadó erre vonatkozóan is. A rajta átfolyó árammal arányos a feszültségesés, és ugyanígy az ellenállás értékével is.
Szia Imi,
Az ECC83 jó lehet a PCF80 helyett ugye? Az ECC-nek van vagy 60-szoros a feszültség erősítése (gondolom triódánként), ide pedig a 20-szoros is elég ha azt nézzük hogy mondjuk 1V a bemenő jel és a varázsszemnek pedig kb 20V kell?! Csak azért kérdem mert az EM80-as projectemben oldalanként van egy ECC83, de most még germánium diódás megoldás van a szem előtt...
Imi! Anódfeszültségnek nem sok a 4250 Volt? (vagy rosszul olvasok valamit...?)
Legalább 6P3SZ-E ?
Akkor jó sokat működhetett. Miből gondolod, hogy ezek gyengélkednek ? 6L6-ot ne rakj be helyettük, mert azoknak jóval nagyobb negatív rácsfesz kell, ezt figyelembe kell venni.
Valószínű, mert itt kb. harmad "hangerőn" (inkább fényerőn) állt az 1M-s trimmer, és akkor már becsukott teljesen a csúcsokra.
Barna, elgondolkodhatnál azon, hogy (elméletileg) működhetne ez a varázsszem rács-katód diódájával is (tehát, az EC(C) anódjáról egyből ide csatolnád a jelet). Ide nem rakhatnád a "lassító" kondit, mert az rövidzár a váltónak. De rakhatod a triódájának az anódjára is. Ekkor az ernyőképet ugyanúgy lassítja, és átlagolja a szintet. Csak nem tudom, mit szólna hozzá a rács-katód dióda. Végül is mikroamperek folynának rajta. Ki fogom próbálni.
Hello,
ÉS az eredeti EM84-es kivezérlésjelzőbe milyen módosítással lehetne 6al5-öst használni?
Az EL360-as csőhöz nem tudtok valami SE meghajtást?
Nem találok hozzá semmi rajzot. Vagy nem is lehet csinálni ebből a csőből? Az EL84-hez hasonlónak nézem de nem vagyok benne biztos. Valaki tud segíteni? :miaz:
Anódáram és fesz adatai megegyeznek. Szerintem minden gond nélkül tedd be EL84 helyett. Talán majd a katódellenállással kell játszani hogy beálljon az előfesz és névleges nyugalmi áram. EL84 SE-re meg számtalan rajz van itt.
Ha két (sztereó) kivezérlésmérőbe gondolkozol, akkor egy ECC-t beteszel, és a PCF triódája helyett beiktatod, egyik-egyik diódát, a két csatornára. Természetesen csak az anódját használod fel, a nem létező rácsot nem kötöd be. Próbáltam, hogy az EM rács-katód diódáját használom fel, de 220nF-dal hidegítve az anódot, már a 470K Ohm -on keresztül nem tudja feltölteni olyan szintre a kondit, hogy az bezárja a fényt teljesen (kb 5mm marad középen). Kisebb kondival meg már "idegesen" remeg. Tehát marad az eredeti verzió. Lehet, hogy lehetne olyan szűrőkört "kitalálni" rá, amivel így is működőképes lenne.
Na ez tetszik
majd a következő erősítő projectbe beépítek egy ilyet is.
igen ez megvan meg az öszes létező csőé is
Szia!
A TK 222-es trafóról szeretnék kérdezni. Melyik kivezetése a 220V-os? és a többin hány V jön ki? Vagy egyáltalán 220-as-e? Lehet erősítőhöz tápként használni?
Ez valamelyik EAG-BEAG trafója!
Szerintem nem csöveshez készült, még az is lehet, hogy nekem is van ilyen. Az 50w-os keverőerősítőnek a 100v-os rendszerre csatlakozásához is ilyesmi trafót raktak, az tán 220v/24v-os. Nézd meg hány tekercse van kivezetve, és milyen átmérőjű drótokkal...(sípolóval könnyű megállapítani, ki-kihez tartozik. Én ilyenkor, a jó nagy ellenállású tekercsre 60w-os izzón keresztül leválasztóról kapcsolok 230v-ot, és ha az izzó nem világít, akkor az minimum 230v-os tekercs, és lehet akár primer is. a többi tekercset meg meg lehet onnantól mérni, hogy mit tud. Még terhelve is!
Csak 6P3SZ. Elszíneződött a teteje (feketés), halványabban világít és egy kicsit gyengébb az a csatorna.
Most jöttem rá, hogy váltóáram a fűtés. Egyenárammal nem lenne jobb? |
Bejelentkezés
Hirdetés |


) és a nagyszobai villany felkapcsolása nem csinál tüskét a hálózaton,mivel olyan a megoldás hogy felkapcsolom a villanyt,és kb 1 mp múlva van fény a szobában








