Fórum témák
» Több friss téma |
Igen, van ilyen kondi, a jelölése X2 és a fesz. általában 275V AC. Ezek speciálisan kialakított fóliakondik, kifejezetten zavarszűrőként való alkalmazásra, aholis folyamatosan a hálózaton vannak. Ennélfogva soros "ellenállásként" való használatra is kifejezetten ajánlott.
Ma már nem nehéz hozzájutni, érdemes beszerezni, mert az egyenfeszre gyártott MKP meg hasonló kondikból minimum 630V-os, de inkább nagyobb kell.
Sziasztok!
Ezekhez az 5 magos 10mm-es ledekhez is megépíthetők ezek a soros kondis kapcsolások? Ugyanis itt összesen 100mA folyik a leden. Tud nekem valaki mutatni egy ilyen (5magos ledre átalakított) kapcsit 230V-ra 1 db ilyen ledhez? Ezek a led adatai: Specifikáció : * Anyaga : InGaN * Szin : fehér * Lencse típusa : víztiszta, sima * Max. zárófeszültség : 5V * Nyitófeszültség : 3.2 - 3.6 V * Fényintenzitás : 245.000 - 255.000 mCd * Hullámhossz : - * Üzemi áramerősség : 100 mA * Max. teljesítmény : * Sugárzási szög : 30 - 35 fok. A tipikus üzemi fesz rajta 4,6V lenne. Ahogy a mellékletből kiolvasom. Kiégett spotlámpa foglalatba lenne beépítve dohányzó asztal megvilágításhoz, projektorozás, tvzés mellé. Köszönöm előre is a segítséget! Zoli
100mA-nél a szükséges kondi (1,5uF) mérete már a hasonló teljesítményű trafó méretét közelíti. kb 30...40mA-ig éri meg a kondis táplálás.
Van azonban egy másik trükk, de az sem olcsóbb: egy kis kapcsolóüzemű táp IC (buck regulator) közbeiktatása. Durván számolva 5V 100mA=0,5W. Ha a kondival 35Vra megfogott DC-t állítasz elő, akkor azon egyheted áramfelvétellel jár az IC, ez 15mA körüli áramfelvétel, amit 330nF-os kondi is képes biztosítani.
1,5µF az még nem olyan sok nem? Vagy 600Vos váltakozó feszű kivitelben az már elég méretes?
Azt hiszem halványan értem mit mondasz, de aztért egy kapcsrajzot tudsz mutatni?
Sziasztok!
Készítettem a fórumon olvasottak és egy-két fórumtag által javasolt rajz szerint egy LED-es kapcsolást 230VAC-ra, amit meg szeretnék építeni magamnak. Ehhez szeretném kikérni véleményeteket. Röviden a kapcsolásról: C1 és C2-vel szeretném belőni pontosan a 100mA-es áramomat, mert a LED-ek ennyit kérnek. A Zéner diódám a 15*3,6V-ra vannak méretezve. Az áram kiszámításához használt képletek: Xc=Uin/Iled C=C1+C2=1/(Xc*PI*f*2) Kérdésem is lenne: A Graetz híd miatt az áramom duplázódik vagy sem? Mi lesz azzal a feszültséggel, amit a LED-ek nem vesznek fel, azaz ami a betáp és a Graetz különbsége? Eldisszipálódik valahol, vagy a C1, C2 kondikon fázistolás miatt valamilyen nem W-os teljesítményben "elvész"? Tomesz
A kondival egy nagy gond van: Bármilyen tüske, impulzus, amit egy induktív(kapacitív) eszköz, nagyáramú ugrás vált ki, szépen át fog mászni rajta és legyilkolja a LED-et. Tehát védeni kell az állatkát, zener-rel lehet próbálkozni, ZY sor.
Talán ezen aképen jobban lehet látni.
Tomesz
Nem igazán... úgyhogy invertáltam a színeket.
Sok a disszipatív elem: 2db 330ohm semmiképp nem kell, sőt, ha a kondikkal állítod be az áramot, akkor elég a bemeneti soros 100ohm.
Az R3 viszont megtartható! Általa a C3 kicsit magasabb feszültségre töltődhet fel. Így a villogás is mérsékelhető, megszüntethető. (Mivel a nulla-átmeneteknél a LED-ek, ebből veszik a világításhoz az energiát...
Igen. A jobb oldali R3-ról szólsz.
(mindkét 330ohm R3 )
_JANI_, Sebi,
köszi a válaszokat! Tehát akkor a DC oldalon (graetz után) a 330Ohm maradhat, ugyanez az AC oldalon felesleges? EZt a Skori oldalán olvasgatva mertem beletenni. C1 és C2 mellett lévő 1MOhm-os ellenállást azt azért tettem bele, hogy kisüsse a kondik áramát esetleges áramtalanítás után. Ez is felesleges? helyette a kondikkal sorba egy 100Ohmosat és kész?
Igen, az AC oldali 330ohm nem kell, a kondi kisütőt is helyesen gondoltad, hogy szükséges. A bemeneti 100ohm mindenképp kell, mert az a "munkaellenállása" a varisztornak, egyben korlátozza a bekapcsolási áramlökést is. Végülis az AC körben ez sorosan van a kondival is, mindegy melyik ágban van.
Igen. A DC-oldalon maradhat. ( Két azonos pozíciószám valóban okoz némi kavarodást!
)
Köszi a válaszokat fiúk!
Még pár kérdésem lenne ám, ha tudnátok segíteni. Kérdeztem már ugyan, hogy a graetz hid miatt a DC körben dupla akkora áramom lesz, mint az AC körben? Ha netalán igen, akkor szerencsés helyzetben vagyok, mert a két egyforma értékű kondi közül az egyiket el kell vennem és meg is van oldva a probléma.
Nem lesz dupla áramod, csak kihasználod mindkét félperiódust, ami miatt a LED kisebb szűrőkondival is kevésbé "villog". Az együtemű egyenirányításnál is a bemenő oldalon ugyanekkora áram folyna, hiszen a soros kondin egyenáram nem folyik, tehát a nem használt félperiódust is terhelni kell (pl zener, nyitóirányban)
Köszi.
Még egy (számomra) érdekes kérdésem lenne. Ha 230VAC-ról 100mA-es áramot hajtok a kapcsolásban, akkor a LED-ek számától függetlenül a villanyórám 23W-ot fog mérni? Mert ha igen, akkor semmi értelme sincs gyakorlatilag ezeknek a kapcsolásoknak. Gondolom ide is érdemes akkor kapcsoló üzemű tápot tervezni? Tomesz
Nem.
A fogyasztásmérő csak a valós teljesítményt ( energiát ) méri, a meddőt nem. Váltakozó áramú ellenállás Kondenzátor Idézet: „Ha 230VAC-ról 100mA-es áramot hajtok a kapcsolásban, akkor a LED-ek számától függetlenül a villanyórám 23W-ot fog mérni?” Látom, alapvető elektrotechnikai ismeretek hiányoznak... 100mA szorozva a ledeken eső feszültséggel - ami fehér ledeknél kb. 4V, vagyis tíz led esetén 40V - adja meg a felvett teljesítményt. 10 led esetén kb. 4W teljesítményt fog mérni a mérő, a fogyasztást meg megkapod, ha megszorzod az eltelt idővel.
Köszi a választ fiúk!
Valóban hiányoznak elektrotechnikai ismeretek, ezért is vagyok itt, hogy segítséget kapjak, és kaptam is!
Újabb kérdésem lenne hozzátok, minekután megépítettem a prototípus lámpámat, azaz összetákoltam.
Megmérve a körben folyó áramot, 100mA helyett 132mA folyik! A csatolt képen látható, hogy milyen képletet használtam: Urms=(Uin-Uzener)/gyök2. Kérdésem az lenne, hogy mi lehet a helyes képlet. ELéletileg a 132mA mellett 187V az Urms. Tomesz
Sziasztok!
Tudna nekem valaki egy bevált és biztosan működő kapcsolást ledhez 230Vra. 5 db 210000mCd 100mA es 5 chipes Ledhez. Fontos lenne és hogy biztosan működő legyen. Köszönöm PeTi
Ez fórum csak erről szól!
Olvass vissza '1' kicsit...S látod! Nem is kell sokat visszalapozni! Itt van egy kiszámítási példa! S itt találhatsz kapcsolásokat! Ha nem hajtod túl a LED-eket akkor bármelyik kapcsolással stabil üzembiztos áramkört kapsz...
Köszi a segítséget.
Ki is néztem egy kapcsolást. mellékeletem. mit kell ezen változtatni ha csak 5 előbb emlitett ledet akarok beletenni?
A kiszámítási példát kár volt linkelni, mert nem jól számol.
A kondenzátoron nem a bemenőfeszültség és a zenerfeszültség különbsége lesz. Vagyis az lesz, csak éppen a kivonást vektorokkal kell elvégezni. A zeneren lévő feszültség (feltéve, hogy tényleg Ohmos terhelésnek tekinthető az utána következő mindenfélével együtt) 90°-os fázistolású a a kondenzátor feszültségéhez képest. Ha kicsi a zeneren a feszültség, akkor el lehet hanyagolni, és a kondenzátoron lehet a 230V-os feszültséggel számolni. Ha a zeneren egy kicsit nagyobb a feszültség (pl. akár csak 14 V) már "nem jön ki a huroktörvény" a "sima" feszültségekkel. Ebben a hozzászólásban írtam le egy megépített kapcsolásban lévő feszültségértékeket, a bejövő 225V-al "szemben" az alkatrészeken eső feszültségek összege 241V-ot adott. Egy ilyen soros "R-C" tagon lehetne azért számolni pontosan is, ha a feszültségvektorokkal számolnánk. Csak én nem vagyok benne biztos, hogy a LED-ek (zénerrel, kondenzátorral, esetleg még graetzzel) tényleg ohmos fogyasztók. Ha meg nem azok, akkor kérdés, hogy mennyire nem azok (vagyis mekkora a fázistolás), és innentől kezdve egyre megfoghatatlanabb az egész számítás. Szerintem egy-két LED-nél könnyű számolni, és az eredmény elég közel lesz a valósághoz (feltéve, hogy a műszerek is jól mérik, ez egy további probléma lehet!). Ha "sok" LED van, akkor szerintem egyszerűbb egy előzetes hasraütés után kísérletezni.
A graetzen és a kondin eső feszültség sem lesz szinuszos hullámformájú, ezért még a vektorokkal való számolás sem ad pontos eredményt, sajna nem lehet sima ohmos fogyasztónak tekinteni a ledeket.
Viszont az áramkörszimulátorok nagyon jól használhatók ilyesmire. Pl. ezt még akár a TINA ingyenes verziója is könnyedén lemodellezi, a kapott görbékből lehet effektív értéket, stb. számoltatni vele.
Tulajdonképpen csak a zéner feszültségét kell a sorba kapcsolt LED-ek legnagyobb megengedhető feszültségéhez méretezni. (Vagy egy kicsit e fölé! Mert a zénernek csak akkor van jelentőssége, ha a LED-ek áramköre valamiért megszakad. Ekkor a zéner letörési feszültségéig emelkedhet csak a feszültség. Nem érdemes nagyon a LED-ek nyitófeszültségéhez közelit választani, mert az áram egy részét LESÖNTÖLI és igy azokra annyival kevesebb jut.) S ajánlott egy biztosíték bekötése is a bejövő oldalon. Egy F vagy FA-s 500mA-s megteszi...
TomiFilth számításában a reaktancia és a kondenzátor számítása helyes. Csak a kondenzátoron lévő feszültség számítása nem helyes (viszont abból aztán a kondenzátor is rossz értékre jön ki
).
Teljesen igazad van, a kondenzátor értéket rosszul számolja.
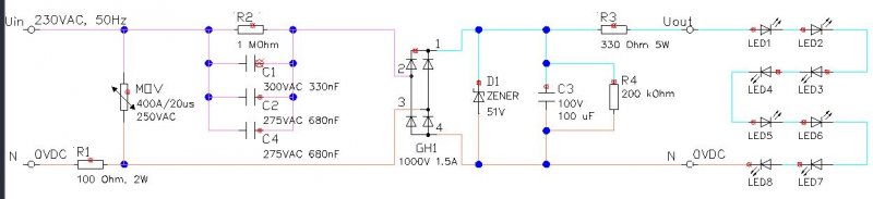
De már kijavítottam, és meg is építettem a saját LED-es lámpámat a javított számítás alapján, és hibátlanul működik, a feszültségek és az áram is mindenhol annyi, amennyinek lennie kell. Csatolom a javított képletet. Minden esetre elképzelhető, hogy nem teljesen pontos (a fázistolások miatt), de közelítőleg teljesen ok, lemértem. (+-2mA nem számít) A Tesztlámpámban 8 LED van sorosan. Csatolom a kapcsolásomat is. Az alkatrészek értékei a lámpámnak megfelelőek. |
Bejelentkezés
Hirdetés |







)
)

Olvass vissza '1' kicsit...

). 

