Fórum témák

» Több friss téma
Fórum » Motorgyújtás
 
Témaindító: Peti.Janka, idő: Nov 2, 2006
Lapozás: OK   45 / 206
(#) Szergej86 válasza gulyi88 hozzászólására (») Feb 1, 2009 /
 
itt a rajz amit kértél. lerajzolnád mire gondolsz??
(#) gulyi88 válasza Szergej86 hozzászólására (») Feb 1, 2009 /
 
nincs ezen mit rajzolni, megszekítónak van 2 vége (egyik a test másik a primer szabad/kivezetett/szekunderrel közös vége) ezeket rövidrezárod egy kapcsolóval, akkor nincs gyújtás!
(magyarul le kell testelni a primer megszára menő végét)..
(#) (Felhasználó 3343) válasza gulyi88 hozzászólására (») Feb 1, 2009 /
 
Na most ezt én sem értem, a clocknak miért kell lefutóél? Miért jó felfutóval? És azt a levágást sem értem h mi a baj vele max berakunk egy schmitt triggert elé, vagy egy egyszerű dolog a D tároló clockja elé berakunk egy invertert és már is meg van fordulva
(#) gulyi88 válasza (Felhasználó 3343) hozzászólására (») Feb 1, 2009 /
 
helyes él kell helyes időben!
(ha a monostabil elöbb billen mint a D, akkor lőttek az egésznek..)
Már kitaláltam hogyan elgyen, majd lerajzolom..
(#) (Felhasználó 3343) válasza gulyi88 hozzászólására (») Feb 1, 2009 /
 
jó ezt gondoltam én is h ha a D előbb billen akkor lőttek neki, de ha veszek 1 ic-t aztán összerakom dugipanelon nem bukok nagyot de akkor megvárom te h gondoltad
(#) gulyi88 válasza (Felhasználó 3343) hozzászólására (») Feb 1, 2009 /
 
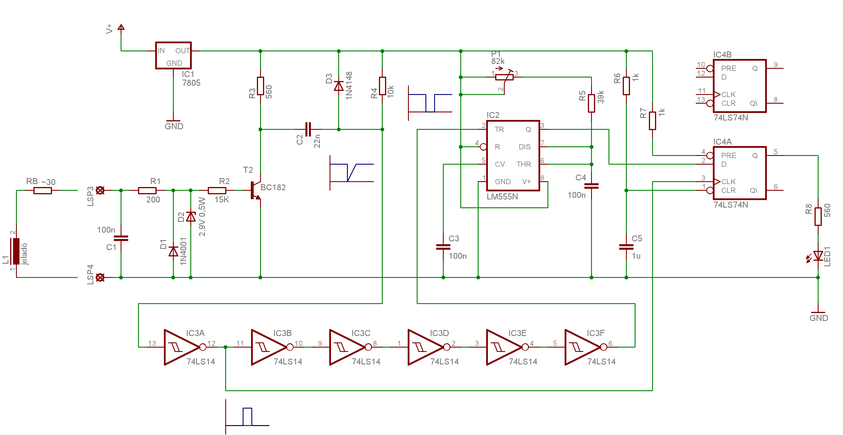
megszerkesztettem naggyából.
tiltás max: 13986 nál
tiltás min: 4508 nál [RPM]

Ha van kérdés írj..
(#) mex válasza gulyi88 hozzászólására (») Feb 1, 2009 /
 
Csak egy észrevétel: az R2-őt vedd kisebb értékűre mert ~200uA bázisáram elég kevés,nembiztos,hogy inditja a monostabilt.
(#) (Felhasználó 3343) hozzászólása Feb 1, 2009 /
 
Hmm először is köszi szépen hogy igy megosztod az ötleted. Szal az eleje maga a jelformálás a sok Schmitt trigger meg az eltolás miatt van időben? Na akkor a héten összerakom és megmondom mit mutat gyakorlatban! Köszi még 1X! Üdv
(#) gulyi88 válasza mex hozzászólására (») Feb 1, 2009 /
 
nem is ellenőriztem, mert ugye ez 12V ra méretezett maradt, de a feszcsökkenés csak csökkenti a kollektoráramot, a bázisáramra 100 as Btával kb 95uA adódik.. így ez bőven benne van a bázisáramban (+ a tranyó valószinűleg többet is erősít mint 100..)
egyébként 12V ról kipróbáltam már, ott működött, itt is illene...
(#) gulyi88 válasza (Felhasználó 3343) hozzászólására (») Feb 1, 2009 /
 
Az a sok inverter igen az késleltetés miatt van (D után 5 kapu késleltetésével indul el a monostabil!), meg a megfelelő fázisok és jelalakok előállítására, elég lett volna az elsőnek schmitt triggeresnek lennie, de ugye az a döntő amiből építkezni lehet, egyenként meg nincsenek, növelni az IC számot hülyeség, (6*ST inverter -> egy tok)

mindenképp szólj az eredményről! Engem is érdekel!
csá
(#) cannabis83 válasza Kraven hozzászólására (») Feb 1, 2009 /
 
Nem tartom valószínűnek hogy előgyuszi vezérlés lenne menne mert a jeladó mágneske röpsúlyos szabályzással van megoldva régi mechanikus módszerrel. Nem lex napi használatban csak talcsikra vixem el kicsit izzitani a népet. Gyakorlatilag csak a blokk kell az egészből.
(#) gulyi88 válasza mex hozzászólására (») Feb 1, 2009 /
 
De igazad van 12V os tápnál kevés ez a bázisáram
(azaz éppen hogy elég, mert nagyobbat erősít a tranyó, mint 100..)!
15K-->6,8K.
Kössz, hogy figyelmeztettél
(#) gulyi88 válasza cannabis83 hozzászólására (») Feb 1, 2009 /
 
Szükségem lenne a trafóid primerének ohmos ellenállására, majd mérd le valamikor. kössz.
(#) (Felhasználó 3343) válasza gulyi88 hozzászólására (») Feb 1, 2009 /
 
Most gondolkodtam, a jelformálót lehagyom úgyis van generátor bent a végét összerakom úgy ahogy van és leghamarabb kedden tudok eredményt mondani akkor jutok szkóphoz ja és még vmi 50-50-es kitöltéssel nézzem vagy inkább tüskékkel?
(#) cannabis83 hozzászólása Feb 1, 2009 /
 
Esetleg még egy kérdés. Volna egy ItalJet Formula 50 es sport robogó régóta rágják a fülem hogy a gyujtásból vegyem már ki a tiltást. De persze én még ebben nem vok annyira járatos ezért nem is erőltettem annyira. Van erre mód?
Plussz van egy olyan baja hogy az aksit befeketítette és nem lehet töltést mérni mert ha csak a pozitív szálát teszem rá a multim. az aksira járás közben már akkor is mindenféle értéket ad -999 től +999 ig sóval van gáz. Sőt addig míg nincs valami feszkó az akksiban addig csak durrog éd nem megy. Esetleg valakinek valami ötlete?
(#) (Felhasználó 3343) válasza cannabis83 hozzászólására (») Feb 1, 2009 /
 
A tiltással kapcsolatban passz az elektronikáját kéne látni. A mérésről meg annyit hogy rossz lehet a multimétered nekem is csinált ilyet amikor kinyirtam :yes:
(#) cannabis83 válasza gulyi88 hozzászólására (») Feb 1, 2009 /
 
Ha jól mértem meg jót mértem akkor kereken 4.5 Ohm osak mind a kettő.
(#) cannabis83 válasza (Felhasználó 3343) hozzászólására (») Feb 1, 2009 /
 
Ez gáz akkor. Pedig mindent jól mér még most is Ohm Amper Volt minde oké ha sima tápot mérek okés Ha csak az aksit mérem okés ha a töltőt mére okés ha a motort akkor gáz van Erre már én is gondoltam de mivel minden mást okésan mér ezt én elvetettem. A gyujtásáról meg most keresnék valamit de nem sok sikerrel.
(#) gulyi88 válasza (Felhasználó 3343) hozzászólására (») Feb 1, 2009 /
 
ha rajtahagyod az egész jelformálót akkor tökmindegy a kitöltési tényező (és ezzel együtt kellene nézni). Rajtahagyhatod mer 200 ohmos impedanciája kifelé (-+ irányban is, némi szinteltolással 0,7V meg 2,9V)
A jelgenerátoron rádughatod a TTL kimenetre ha van, és kész..
Ha nincs TTL akkor is 5V körüli jelet adj rá, úgy hogy az egészet feltolod, hogy csak pozitív előjelű legyen (elég csak naggyából).

egyébként az első ST inv elött egy szép lefutóélt és egy kapacitív töltődést kell látnod, az első ST inv után egy rövid négyszöget, a második ST inv után ennek ellentétét ...(és a végén is ezt. Összemérve valamekkora késleltetéssel 2csatornás módban! Ez is érdekels lehet.)
így ha elhagyod a jelformálást akkor rövid impulzusokkal próbáld. Bár nagy jelentősége itt nincs.
(#) gulyi88 válasza cannabis83 hozzászólására (») Feb 1, 2009 /
 
Mérd egy analóg deprezzel! A DMM eket meghülyíti a gyújtás okozta zavar..
(#) (Felhasználó 3343) válasza gulyi88 hozzászólására (») Feb 1, 2009 /
 
Okés akkor jól gondoltam a müködését, végülis ha mind1 akkor csak összedobom a jelformáló részét is és úgy cakli-pakli egybe meglátjuk mit produkál. Rámérek majd azokra mindre meg csinálok pár fényképet (ilyenkor milyen jó lenne otthon egy szkóp és szépen ráérősen méregetni)
(#) (Felhasználó 3343) válasza gulyi88 hozzászólására (») Feb 1, 2009 /
 
Az én mostani multiméteremet nem igazán zavarta ha a Babettán méregettem sőt még akksit is tettem rá egy kis szabályzó áramkör után és szépen mutatott mindent.
(#) cannabis83 válasza gulyi88 hozzászólására (») Feb 1, 2009 /
 
Hogy én erre nem gondoltam Napersze a mai kényelmes világban már el is felejtjük a régi bevált dolgokat.
(#) gulyi88 válasza (Felhasználó 3343) hozzászólására (») Feb 1, 2009 /
 
az enyém kifekszik ha SMPS-t, vagy működő morot mérek. De van 2 komolyabb analóg műszerem ilyen esetekre. (még a végén elfelejteném hogy kell leolvasni analógot... )
(#) Szergej86 válasza gulyi88 hozzászólására (») Feb 1, 2009 /
 
valahogy igy gondoltad? a maradék kivezetést hova kössem?

bekötés.JPG
    
(#) Szergej86 hozzászólása Feb 1, 2009 /
 
ez vajon milyen jelalakot generálhat

IMG.jpg
    
(#) Vacok válasza mex hozzászólására (») Feb 2, 2009 /
 
Szia!
Összeraktam a gyújtást, és alapjáraton szépen egyenletesen jár a motor, de nem veszi fel a fordulatot, ez mitől lehet? A tv tápot lecseréltem egy kistrafóra, mert a tv táp a gyújtás pillanatában kikapcsolt, és nem kapcsolt vissza időben. A kistrafó kb. ugyanakkora feszültséggel tölti a kondenzátort, mint a tv táp. A kapcsolásban lévő fototranzisztor BPW40, esetleg ez nem tud elég gyorsan kapcsolgatni, vagy a táppal van baj?
(#) mex válasza Vacok hozzászólására (») Feb 2, 2009 /
 
A táppal lesz baj.Ha 50Hz a trafó frekije akkor ha minden pozitiv félhullám tölti is a kondit 3000n/min fölé nem tudsz menni a fordulattal mert több gyújtóimpulzus keletkezik mint töltőfélhullámok száma.Ha pedig egy pozitiv félperiódus nem tudja kellő mértékben feltölteni a kondit,akkor még a háromezres fordulat előtt gyújtáskimaradásod lesz. Ha graetzet alkalmazol akkor javulni fog a helyzet.
(#) Vacok válasza mex hozzászólására (») Feb 2, 2009 /
 
Graetz van rajta, és már kicsivel alapjárat feletti fordulaton visszaesik a fordulat. A csatolt elektronikát építettem meg. A töltőtekercs helyére kötöttem a kistrafót.
(#) mex válasza Vacok hozzászólására (») Feb 2, 2009 /
 
A rajzot még én tettem fel,nincs vele gond. Az optos résznél kicserélted a tranyó bázisellenállását? Gondolom a pdf-rajzon a tirisztor kapuja előtti alkatrészeket már nem épitetted be (tehát nem szerepel például két kondi,1k ellenállás stb),hanem az optos kivitelt alkalmaztad,aszerint vezérled a tirisztor kapuját. Mekkora teljesitményű az a "kistrafó"? Alapjáraton kellene mérni a gyújtókondin levő feszültséget,de ez is szkóppal lenne az igazi.
Mégvalami! Mekkora az optokapu vezérlőrése fokokban kifejezve?
Következő: »»   45 / 206
Bejelentkezés

Belépés

Hirdetés
XDT.hu
Az oldalon sütiket használunk a helyes működéshez. Bővebb információt az adatvédelmi szabályzatban olvashatsz. Megértettem