Fórum témák
» Több friss téma |
Szijjasztok!
egy alagútban müködö sorompó automatikus müködtetéséhez lenne szükségem egy " késleltetett infrára" ami ha gyalogos halad át elötte nem indítja el a sorompót viszont ha egy autó áll meg elötte mondjuk 3-5 mp-ig ezzel hoszabb idöre megszakitva a fénysorompót akkor viszont nyitnia kéne. Ismertek ilyen infrát vagy egyszerü kapcsolást. A két külön infra elhelyezése és együttes megszakítása sajnos nem megoldás, mert helyhiány miatt ez nem megoldható. Köszi a válaszokat!
És egy bizonyos idő után vissza is zárjon?
Szerintem pic-cel a legegyszerűbb
Szia
Nézz körül az 555-ös kapcsolások fórumban. És itt a számítás/kapcsolás hozzá monostabil mv. Az elv: egy AND kapu, egyik bemeneti lábára inverteren keresztül kötöd az infra vevőt, ezt kötöd a monostabil 555-re is, ennek a kimenetét az AND kapu másik lába. Igy ha rövid a jel, akkor az AND egyik lábán 555-től: LHHHL jel jön, amíg a másikon a következő: HLHHH ezért az AND utáni jeled L marad végig Hosszú jel esetén az 555 ről ez jön: LHHHLLL Amíg a másik lábon : HLLLLLH Az AND kimenete ez lesz: LLLLHHLL persze időzitésekre figyelni kell... Ehhez nem kell se PIC se AVR és programozni se kell...
Sziasztok!
Megcsináltam a segédprogramok között található 555-ös kapcsolást. Ha a kimenetre teszem a ledet, akkor tökéletesen működik! Viszont ha a kimenetre már egy 5V-os relét teszek, akkor nem működik és lassan elkezd melegedni az 555-ös IC. Azt mondták nekem, hogy az áramkör nem birja el a relét, tegyek bele egy tranzisztort és egy diódát a következők szerint: BC546 tranzisztort használok, ezért az Emittert kössem GND-re, a Bázist kössem az IC 3. lábára, a Collectort pedig kössem a relé egyik lábára. A relé másik lábára kössek VCC-t. A relé két lába közé tegyek egy diódát, melynek a jelőlése (fekete csík) a tranzisztor irányába néz. Ezt így kiviteleztem, de nem működik! Tud nekem segíteni valaki, hogy miért nem működik és hogyan lehetne megoldani a problémát?
Majdnem jó; a dióda fordítva lett beletéve, katódja (a csíkkal jelölt vége) mutasson a Vcc felé (záróirányú bekötés). Neked most nyitóirányban van bekötve, egyrészt rövidre zárja a relét, másrészt a rajta átfolyó (zárlati) áram tönkreteszi az 555-öst is.
Köszi a tippet, most ki is próbálom és leírom, hogy mi történt!
szerk.: megfordítottam a diódát, de az IC továbbra is csak melegedett.
Lehet, hogy zárlatos lett a fordított bekötés miatt a dióda, rosszabbik esetben hazavágta az időzítőt is. A diódát ki tudod mérni, az időzítőt az eredeti ledes kapcsolással ellenőrizheted - az is lehet, mindkettő tönkrement...
Megnéztem külön-külön. A kapcsolás még működik, simán egy ledet kötve a kimenetre. A dióda pedig egyik irányban vezet, másik irányba pedig szakadást mutat.
Itt kezdődnek a bajok, mikor elvileg minden jó...
A tranzisztor bázisa, és az 555 kimenete között van ellenállás? Ha nincs legyen; értéke mondjuk 1 kOhm ... 4.7 kOhm között, ami a kezedbe akad (pontos értékét a tranzisztor adott kollektoráram melletti erősítése határozza meg, a kollektoráram pedig a relé ellenállásától függ).
Körülbelül 1,8Kohm-ot raktam a bázis és az IC közé.
Eredmény: Nem melegszik semmi, viszont szerintem nem is működik semmi. Most nem tudom, hogy ez normális-e vagy, hogy jó-e de ha nincs bekapcsolva az áramkör, akkor a relé két lába között vezetés van. Csatoltam egy képet, ahova vonalat húztam, ott vezetést mérek, kikapcsolt állapotban is. Ez normális? A relé tipusa: TIANBO TR5V L-S-Z A relé jobb oldali 1-1 kivezetésére kötöttem a VCC-t, a másikra pedig a collectort, köztük dióda.
Meg kell győződni róla hogy a relét akkora feszültséggel hajtod, amekkora annak kell. S kipróbálni hogy kattog-e (azaz a relé üzemképes-e). A fordított és bázisellenállás nélküli kísérleted a tranzisztort tönkretehette. Mérd ki és vagy cseréld ki garantáltan működő típusra. S bocs, de elég nagy bátorságra vall úgy belevágni egy projektbe, hogy az alapkapcsolásokkal is gondok vannak! De hátha más tanul majd az elkövetett hibáidból. Valamint a téma képei között is célszerű alaposan körülnézni!!!
Sziasztok!
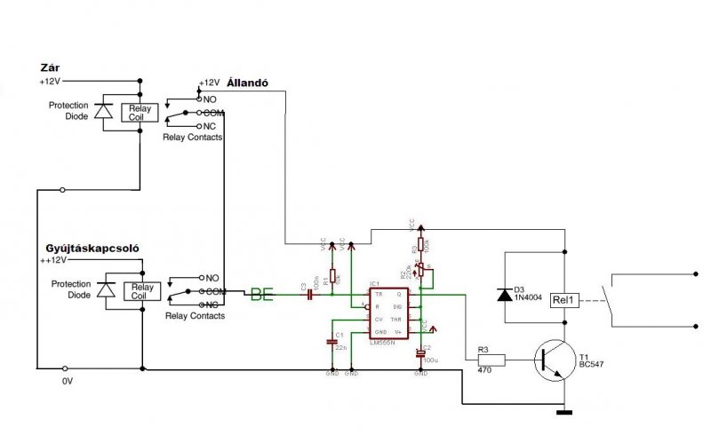
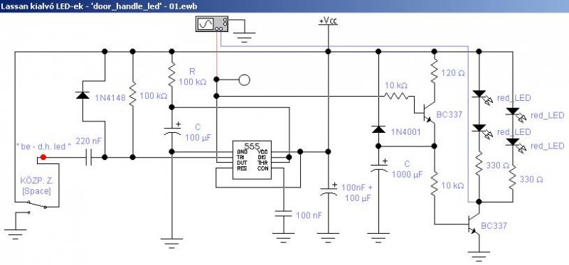
Segitséget szeretnék kérni Tőletek Szeretnék építeni egy olyan kapcsolást ami 4db 5mm-es fehér ledet 30-40 másodpercig folyamaosan világítva működtet,majd beállított idő után a ledek elhalványodva "kialszanak" Tápfeszültség 12-14V lenne és az időzités inditása is +12V-al történne a központi zár elektronikájáról levéve. Másik 555-ös problémám pedig egy összeollózott rajz lenne ami un. hazakísérőfényhez kellene. Tinában próbáltam tesztelni,de nem sikerült Nem alkalmas a program erre vagy Én voltam béna? "gyári leírást" is csatoltam hogy értsétek mit szeretnék építeni. Segítségeteket előre is köszönöm! Üdv, Krisztián
TR5V - relé tokozása és bekötése.
S a fő paraméterei a relének: Méretek; 7.15 x 12.20 x 9.80. Tekercs névleges feszültsége 5 v. Érintkezők terhelhetősége: 12 v. 1 amper. [off] S az oldal ahonnan az infó előkerült...
Szia!
A hazakísérő fénynél a trigger bemenet (2. láb) kondenzátorát, alapállapotban ki kell sütni.( Azaz + UT-re kell kapcsolni.) S ahhoz hogy az időzítés elindulhasson, GND-re kell kapcsolni. A morzeérintkezős relékkel ez könnyen megvalósítható...
Köszi a segítséget, meg az oldalt, google-n kerstem én is a reléről, de csupa kérdőjeles találatok jöttek ki...
Péntekre halasztom a következő "teszteket" mert csak akkor lesz időm rá.
Tegnap kicsit makrancos volt a gép.
De ma sikerük a képet is feltenni... A kapcsolók a beélesített "hazakisérő" állásban vannak. Az igazi az lenne, ha az időzítés leteltével az áramkör saját magát is áramtalanítaná.
Lassan kialvó LED-ekre a 'door_handle_led' -re egy ötlet...
[off] A kapcsoló (nyomógomb) a riasztó inaktív állapotában áll.
Nagyon szépen köszönöm,nagyon rendes vagy!
1000 köszönet és pont Neked!
hello
lehet 555 icvel olyat csinálni hogy miután ra adom a tápfeszültséget 4-5másodperc után kapcsoljon és ugy maradjon mig le nem veszem a tápot rola? ha igen akor megköszönék rola egy rajzot!
Kérésedre (ha nem is 1000) de 10 pont jóváírva JANI mesternek.
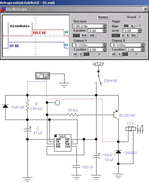
Igen Lehet! S roppant egyszerű!
Lásd a rajzon...
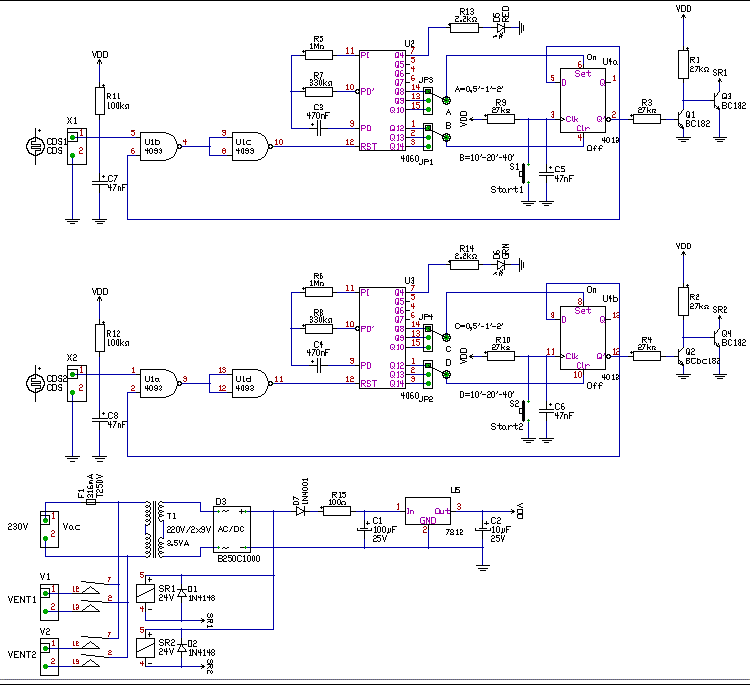
Segítséget szeretnék kérni egy olyan késleltető kapcsoláshoz,amivel egy 230V-os ventilátor be-, illetve kikapcsolási késleltetését kb. 5-15 perces tartományokon belül meg lehetne oldani.
Hello!
A kérésedből talán azt olvasom ki, hogy ciklikusan szeretnél működtetni egy ventilátort, bizonyos ideig. Jól gondolom? Vagy 5perig be, 5 percig ki? üdv! proli007
az lenne a lényeg,hogy a kapcsolt fázis megjelenése után 5-10 perccel induljon csak el a venti, és a kikapcsolás után is legyen pár perc utánfutása.ez egy központi elszívó ventilátor lenne, de nem kellne egyből beindulnia amikor bemegyek vmelyik helyiségbe (pl. ha csak beugrok vmiért a fürdőszobába), hanem csak pár perc után amikor már nagyobb a valószínűsége hogy pl. pára is képződik...
Amennyiben még az indítási késleltetés ideje alatt megszűnik a kapcsol fázis, akkor pedig ez értelemszerűen reset-et adjon a bekapcsolási időzítőnek
Hello!
Erre már készítettem komplett megoldást. Nem a fázis vezérli, mert annak kialakítása utólag esetleg macerás (de nem lehetetlen). Fényérzékelő figyeli a villany felkapcsolását, és két csatornás, lévén, hogy budi és fürdő is van. üdv! proli007
Üdv! Ezt a kapcsolást hogy na lehetne megvalósítani?
A választ előre is köszönöm! |
Bejelentkezés
Hirdetés |





Nem alkalmas a program erre vagy Én voltam béna?


A kapcsolók a beélesített "hazakisérő" állásban vannak.


Lásd a rajzon... 








