Fórum témák

» Több friss téma
Fórum » Léptetőmotorok (vezérlése)
Lapozás: OK   34 / 166
(#) Action2K válasza Medve hozzászólására (») Feb 4, 2009 /
 
Megegyeztünk! Én meg adok hozzá egy általam írt teszprogit. Bővebben: Link Kell hozzá az IO.DLL. Az LPT port első 4 bitje a 4 tekercs.
Sokat kellett keresnem, az előző oldalon van.
(#) vlacexx hozzászólása Feb 5, 2009 /
 
nos progi az kesz van uln2003 al megvan az aramkor is de meg a mocim bekoteset tesztelgetem ket tekercs megvan az-az 1. es 3, bitnel moccan de a 2. , 4. nel semmi
(#) Medve válasza vlacexx hozzászólására (») Feb 5, 2009 /
 
BIzonyára azok a másik vezetéken vannak közösítve.
(#) vlacexx hozzászólása Feb 6, 2009 /
 
az biza... a neten talaltam valami kapcsolast nekem is ugyanolyan szinu szalak voltak de ugy csak jobbra balra ugralt aztan kimertem a tekercseket es most tokeletes, csak kicsit melegedik az uln2003 es a moci megjobban

(#) Action2K válasza vlacexx hozzászólására (») Feb 6, 2009 /
 
Amíg teszteled, nyugodtan csökkentsd az áramot jócskán, és majd amikor a meghajtandó rendszerbe beépíted, akkor már a vezérlés hozzáoptimalizálható a szükséges erőhöz.
(#) gege001 hozzászólása Feb 17, 2009 /
 
Sziasztok!Tudna nekem valaki segiteni abban a témában,hogy szeretnék egy kamerát mozgatni x illetve y tengely körül legalább 150 fokos szögben egy jojstic segitségével.A kérdésem az lenne hogy milyen motorokat kellene használnom illetve létezik e olyan motor amely, bármilyen áttétel nélkül meg tudná forgatni ezt a kb 10kg súlyu kamerát illetve az elfordulás sebességét tudnám-e gyorsítani illetve lassítani pl egy pootmeter segítségével.A dolog mechanikai részét meg tudom csinálni, de az elektronikában nem nagyon vagyok jártas előlre is köszönöm.
(#) proli007 válasza gege001 hozzászólására (») Feb 17, 2009 /
 
Hello!
Csak bele beszélek, vagy ha úgy tetszik kötözködök...
- Elég tetemes a kamera súlya, de nem biztos, hogy mozgatni is az egész súlyt kell. (ezer éve nem láttam ekkorát, kivétel, ha valami vizes hűtése, vagy sugárzásálló környezethez készült.)
- Egy áttétel nélküli motornak, mekkora forgató nyomatékénak kell lenni, hogy a 10kg-ot elvigye, és még egy adott pozícióban, meg is tudjon állni?
- Biztos, hogy ezt léptető motorral akarod meghajtani? Lehet kapni áttétellel egybeépített motorokat is. pld
- Ha a mechanika nem gond, akkor miért számít a 150fok?
üdv! proli007
(#) gege001 válasza proli007 hozzászólására (») Feb 17, 2009 /
 
Szia már ha tegezhetlek én 26 éves vagyok. Köszönöm hogy irtál.Ez a kamera egy stúdio kamera amely egy 6 méteres daru (Jimmy jibb) tetején található.A kamere 10kg ez igazából a vizszintes mozgásnál gondolom nem nagy súlyt jelent de a függőlegesnél már azért biztosan van súlya.Én nem pont léptetőmotorral szeretném megoldani de hát ez az hogy akkor mivel abszolut amatőr vagyok ebben.Azt mondtam hogy a mechanikát nem gond megoldani mert már csináltam párat, de ezekkel az a gond hogy nem valami esztétikus megoldás (fogaskerekek, tul nagy méret),ha érted hogy mire gondolok.Ennél valami egyszerűbb megoldást szeretnék pl. egy ilyen áttételes motort amit te mondassz, amely ugy néz ki mintha a motor tengelyére raknám a kamerát (esztétikus).Azt lenne jó tudnom hogy milyen motort kéne szereznem ami max 24 voltos és elbirná ezt a kamerát.ja és hol tudok beszerezni ilyet?Köszönöm
(#) bbalazs_ válasza gege001 hozzászólására (») Feb 17, 2009 /
 
A kamerat a tipikus felhasznalasi helyzet kozeleben celszeru y iranyban a sulypontban felfuggeszteni, akkor a legkisebb a szukseges teljesitmeny. X iranyban meg gondolom valami tanyermechanika. Az a daru a veget egyenesen tartja vagy az is fordul, ahogy a kar emelkedik?
(#) proli007 válasza gege001 hozzászólására (») Feb 17, 2009 /
 
Hello!
Természet szerűleg tegezhetsz.
Nem tudom, hogy az előző hozzászólásomban, rákattintottál-e a "pld" szövegre, mert alatta van egy link, ahol a Vaterán valaki pont olyan áttétellel egybeépített motort ajánlgat, amilyen említettél.
(De egyébként jó borsos áron kaphatók ilyen amerikai egybeépített baromi erős motorok. Legalább is én ilyeneket használtam anno. Csak már a forrást nem tudom megmondani. De keresni kell.)
üdv! proli007
(#) gege001 válasza proli007 hozzászólására (») Feb 17, 2009 /
 
köszönöm a segitséget keresgélek a neten tisztelettel Lengyel Gergő
(#) gege001 válasza bbalazs_ hozzászólására (») Feb 17, 2009 /
 
Igen fordul ahogy emelkedik (célkövetés).
(#) Toldi Oszkár hozzászólása Feb 24, 2009 /
 
Üdv mindenkinek.Nos látom nálatok is ugyanaz a problema. A megfelelö szoftwer hiánya nekem van egy pár progim de egyik sem az ami kellene, tehát itt van ez a pár prog és a foráskódja mivel én nem tudok mit kezdeni vele , vagyis programozni nem tudok semmi szinten de a következö a tervem egy kültéri AV kamerát szeretnék vezérelni az lpt porton mégpedig ugy hogy két unipoláris léptetö moci forgatná a kamerát le, fel, jobra,balra . a bilenytyüzeten lévö nyilakal de jó volna a sebeséget is változtatni és a lépésmódot full step, half step az lpt DO....D8 kimeneteket használja majd két uln ic re menne van ez a prog dual stepper controler van neki foráskodja is az érdekelne át lehet ezt alakitani ojan windowsos modra nos ebben a progiban minden megvan csak az a gond hogy mindent külön kel beirogatni ha esetleg valaki ért hozá át e lehet programozni ? Előre is kösz Üdv
(#) Action2K válasza Toldi Oszkár hozzászólására (») Feb 24, 2009 /
 
Szia! Én programozok, s tettem is fel ide egy tesztert. Látatlanban rámondom, hogy nem érdemes az átírással bíbelődni, hamarabb megírom azt ami kell. Egy grafikus, egeres kattintgatós felület nem lenne jobb?
(#) Toldi Oszkár válasza Action2K hozzászólására (») Feb 26, 2009 /
 
De igen, az már döfi hát ojas valami nem volna rosz katt ide oda és menne le fel jobb bal lassú gyors de azt nem értem hogy ha már megirják azt a progit akkor miért rakják fell a forráskódot ? tovább fejlesztés miatt ? vagy mi ?
(#) Action2K válasza Toldi Oszkár hozzászólására (») Feb 26, 2009 /
 
Idézet:
„ha már megirják azt a progit akkor miért rakják fell a forráskódot ?”

Egyszerően csak szemléltetési, oktatási célra azoknak, akik még nem ismerik a léptetőmotorok programozásának a lelkivilágát.
Egyébként nem kell kettő darab ULN IC, van 8-as is. Ja és én nem váltogatnám a Full step/Hal step módokat. Vagy az egyik, vagy a másik, attól függ, hogy a hardver mit kíván.
(#) Ricsi89 hozzászólása Feb 28, 2009 /
 
Helló!
Van egy OKI ML10A típusú léptetőmotorom és szeretnék megtudni róla pár adatot. Valaki nem tudna hozzá egy adatlapot adni? Egy kis cnc-t akarok csinálni vele és leginkább a nyomatéka érdekelne.
(#) turing hozzászólása Márc 7, 2009 /
 
Sziasztok!

Van egy Shinano Kenshi gyártmányú motorom.
A típusa: DCG-5216-054
Csak 3 vezetéke van?
Milyen motor lehet ez?
Tudna nekem valaki információt adni róla?
Én csak annyit szeretnék, hogy állandó sebességgel forogjon.
Lehet egyszerű módon léptetőmotort ilyen céálra használni?

Köszönöm.

Üdv.
TGy.
(#) rammeradrian hozzászólása Márc 22, 2009 /
 
Üdv mindenkinek!
Szétszedtem egy tucat nyomtatót (HP; CANNON; LEXMARK; EPSON) Van lézer és tintasugaras sőt még mátrix is.
Megoldható lenne az hogy a léptetőmotorjait PC-ről irányítani a Nyomtató porton keresztül a saját panelén?
Muszáj külön vezérlő elektronikát készíteni? Ha igen lécci küldjetek rajzot! A motorok között van 4-5-6 vezetékes is.
Köszönöm!
(#) deguss válasza rammeradrian hozzászólására (») Márc 22, 2009 /
 
Ha a vezérlőpanelod STEP és DIR jeleket fel tud dolgozni, (általában igen, csak meg kell keresni), akkor bő választék van a meghajtásukra, Windows alatt a Mach programot ajánlom. Így keress rá: "Mach3 CNC controller"
(#) gabep válasza rammeradrian hozzászólására (») Márc 22, 2009 /
 
Igen, most már jó helyen vagy.
Azt, hogy rajzot küldjenek, azt ne várd. Ha visszaolvasol, néhány hsz-el ezelőtt is írnak erről (más is kért és kapott is választ). Barátod a Google, meg amúgy a keresők. Ez egy régi téma, és szerintem nagyon érdekes. Sok anyagot találsz hozzá már magyarul is. Érdemes azzal kezdeni, hogy utána olvasol, miért is van, hogy különböző számú vezetéket tartalmaznak. Ha pedig már kicsit ismered őket, akkor például, hogy mi az a PWM.
Szerintem, érdemes az eredeti elektronikákból kiszedni a szükséges alkatrészeket (pl FET-ek) és néhány alkatrésszel építeni egy kis vezérlőt. Így nem egy "fekete doboz" lesz az elektronikád, hanem tudni fogod, hogy mi, miért van benne és mi a szerepe. Meg amúgy is, azt Te készítetted. Több ilyen leírás is van a net-en, egyszerű kis teszt programokkal együtt.
(#) rammeradrian válasza deguss hozzászólására (») Márc 22, 2009 /
 
Azt hogyan lehet kideríteni hogy tudja-e a STEP és a DIR jeleket? (Ez az első ilyen munkám...)
(#) rammeradrian válasza rammeradrian hozzászólására (») Márc 22, 2009 /
 
Egy kép a NYÁK-ról.
2 Sima motort és egy 5 vezetékes léptetőmotort vezérel.
(#) Medve válasza rammeradrian hozzászólására (») Márc 22, 2009 /
 
Hamarabb építsz egy Step-Dir vezérlőt, mint ezt megfejted. Szerintem. Én amúgy azt tapasztaltam, hogy manapság nem alkalmnaznak hardweres Step-Dir vezérlőt, hanem a processzor közvetlenül a meghajtókat vezérli.
(#) rammeradrian válasza Medve hozzászólására (») Márc 22, 2009 /
 
Tudsz ajánlani hozzá rajzot vagy segédanyagot?
(#) deguss válasza rammeradrian hozzászólására (») Márc 22, 2009 /
 
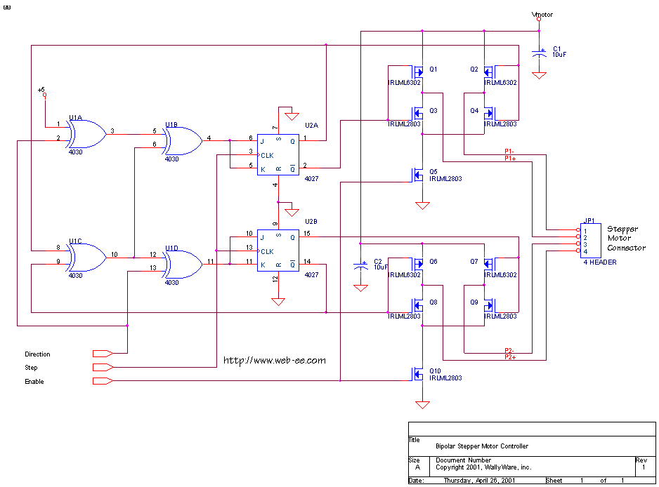
Ezt nem fogod tudni felhasználni. Nézz szét a témában, sok egyszerű kapcsolási rajz van, amivel már lehet működteni egy léptetőmotort. Lehet persze építeni áramgenerátoros, mikrolépéses vezérlést is, de kezdetnek megteszi Neked egy ilyen is, 4 vezetékes bipoláris motorhoz. Unipolárishoz még egyszerűbbet lehet építeni.

4027.gif
    
(#) rammeradrian válasza deguss hozzászólására (») Márc 22, 2009 /
 
Nem szeretnék akaratos lenni de NYÁK rajzod nincsen?
Eléggé kezdő vagyok a téren. 8. osztály
(#) deguss válasza rammeradrian hozzászólására (») Márc 23, 2009 /
 
Ezt a kapcsolást nem én terveztem, nincs nyákrajzom hozzá. Amit én csinálok, az egy bonyolultabb, áramszabályzott mikrolépéses vezérlés, mikrovezérlővel (PIC-kel).
Milyen motorjaid vannak? Hány kivezetésesek? Hány Voltosak? Mit tudsz könnyebben beszerezni, FET-et vagy tranzisztort?...
(#) garylaci válasza rammeradrian hozzászólására (») Márc 24, 2009 /
 
Üdv!
A szóban forgó kapcsolást megépítettem, s működik .
Hogy álsz az SMD-kel?
Ha kell tudok nyák rajzot adni, milyen tervezőben dolgozol? Vagy pdf-ben kell?
Szép napot.
(#) rammeradrian válasza garylaci hozzászólására (») Márc 24, 2009 /
 
Az SMD-hez sajna nem értek semmit.
A NYÁK-rajzot elfogadom Sprint Layout 4 vagy 5 mindegy.
De pdf-ben is jó!
Következő: »»   34 / 166
Bejelentkezés

Belépés

Hirdetés
XDT.hu
Az oldalon sütiket használunk a helyes működéshez. Bővebb információt az adatvédelmi szabályzatban olvashatsz. Megértettem