Fórum témák
» Több friss téma |
Nincs ellenállás csak a helye van meg, mert a 470 R ellenállások miatt halványabban világított a modul.
A 12 V -ról van működtetve a kapcsolás, és a ledmodulok is 12 V-ra vannak méretezve gyárilag. A modulok 40mA-t vesznek fel és 0.48W teljesítményűek. A lejátszót megpróbálom mellékelni. http://downloads.videolan.org/pub/videolan/vlc/0.8.6d/win32/vlc-0.8...32.exe
Hali!
Nekem is hasonló kapcsolás kéne, de olyan ami csak egy egy pillanatra villan fel, majd kis szünet múlva villan a következő. Értitek mire gondolok, mint ami az Electrow*rld tetején van, meg most már szinte mindenhol. Erre nincs valami ötletetek?
8-al.
De nam parancsolom, csak kérném.
Ezt legkönnyebben egy PIC16F628A oldaná meg (ára 400ft)... ha be tudod égetni , égettetni (programozni), akkor dobok fel egy két progit ide...
Azt megköszönném.
Épp mostanában gondolkodtam azon, hogy kéne egy pic égető, így már 100, hogy megcsinálom! ![]() Ha ajánlanál egy konkrét kapcsolást, pl amit te használsz, azt is megköszönném. (bár tudom, van a cikkek között is)
OK Kösz a választ.
Remélem hamarosan meg tudom szemlélni a fájlt.
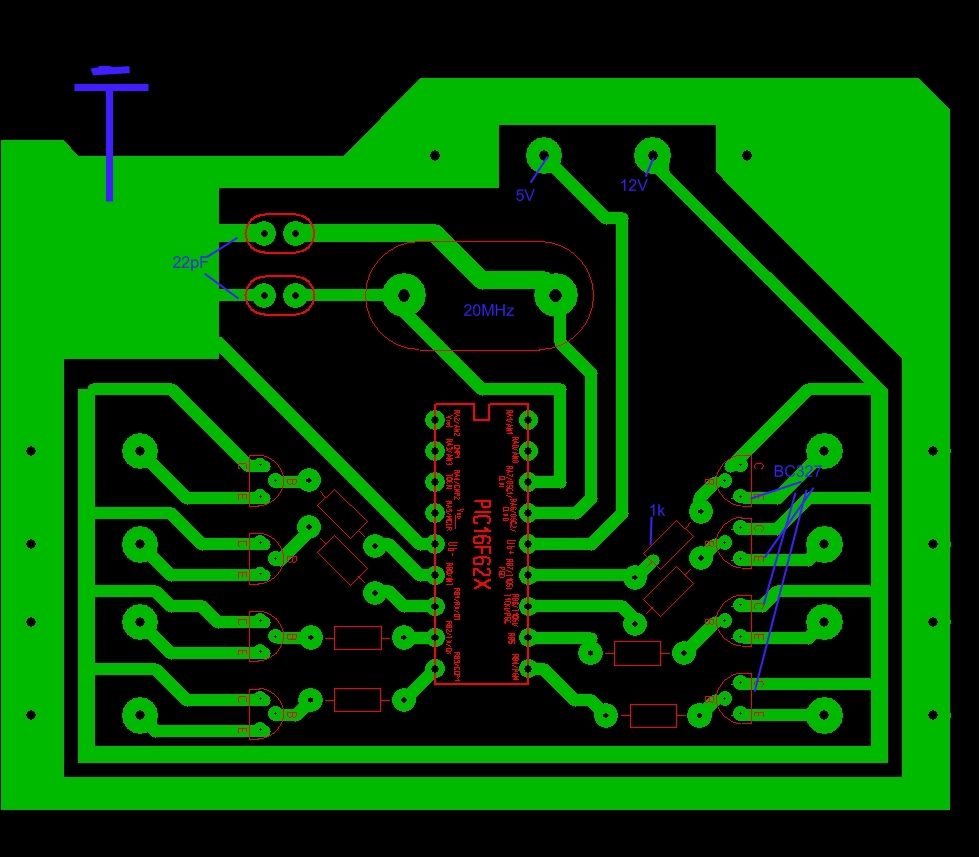
Na kész a PIC égető, a pic is megvan, kvarcot is vettem(ugye amire az van írva, hogy 20.000MHz az 20MHz?
), meg 0,8A-s tranyókat, már csak a kapcsolás meg a progi hiányzik. Szóval ha megtennéd, hogy dobsz fel progikat, azt megköszönném... ![]()
Ime a kapcsolás meg a progi (az egyik lassú, a másik gyorsabb...Felteszem (a parsic fejlesztőhöz ...PIC formátumban, ha mást is érdekelne) ...
egyébként: dusinnhht-nek, a hex formátumok égethetők be a PIC16F628A ba, a tranzisztorokat feleslegesnek is tartom.
Köszi szépen!
Már be is égettem, most összedobom próbanyákon!
Nincs itthon 22p-s kondim :
Majd holnap veszek. ![]() Egyébként szimulációban lefuttattam, a progit, nagyon szuper, főleg a gyorsabb. ![]() Esetleg - nem sürgős - de megkérhetnélek egy olyanra, hogy night rider stílusú legyen? Pontosabban; végigfut egyik irányban a fény - kis szünet - majd a másik irányben fut végig - kis szünet. És ez "végtelen ciklusban. ![]() Egyébként azért kellenek a tranyók, mert nekem a lábankénti 22mA kevéske... Lehet, hogy 1-1W-nyi ledet fogok rákötni ![]() Köszi a "segítséget" azaz inkább azt, hogy megcsináltad ![]() Adósod vagyok legalább 1-2 sörrel(ha lesz és jössz találkozóra... )!
szívesen...
Itt van amit kértél... remélem müködik, én csak írom... (nem is próbálom)
Köszi, majdnem ez az...
![]() Csak úgy gondoltam, hogy "végigfut" a fény az összes LEDen, aztán egy kis szünet jön. Máshogy: 1-2-3-4-5-6-7-8 szünet(kb 1mp) 8-7-6-5-4-3-2-1 szünet(kb 1mp) aztán az egész előről. Amúgy Proteusban tesztelem, az azt mutatja, amit írtál a hsz-ben(értsd: működik).
ilyesmire gondoltál?
Hali!
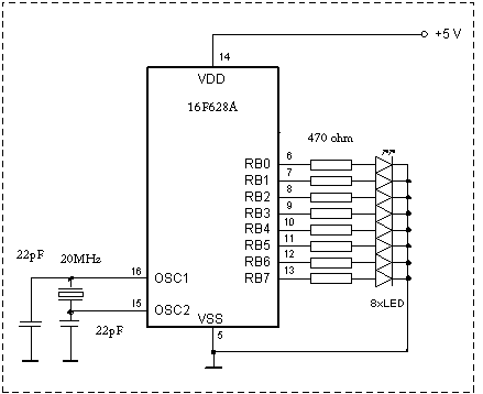
Ezzel a tranzisztoros kapcsolással kapcsolatban érdeklődnék, hogy -Minek a fogyasztóval párhuzamosan az a dióda? -Az 1k-s ellenállást el lehet-e hagyni, ha nem, miért nem?
Szia!
Ebben a tranzisztoros kacsolásban a párhuzamosan kapcsolt dióda a tekercs kikapcsolásakor keletkező önindukciós feszültséget "zárja rövidre". Így védi a tranzisztort és egyéb érzékeny alkatrészeket a keletkező feszültségcsúcstól. Ez a feszültség a tranzisztorokat átütheti. Már esetekben az érzékenyebb alkatrészekben is kárt tehet! ( A rázatós kísérletre biztosan emlékszel a fizika órákról! ) Az 1K-s ellenállás a bipoláris tranzisztor bázisáramát korlátozza le. A túl nagy bázisáram a tranzisztor hibás működéséhez, vagy akár tönkremeneteléhez is vezethet. (A bázisellenállás alkalmazása a kapcsolás jellegétől is függ. )
Igen működhet de , igazán semmi szükség a tranzisztorokra a 20mA es ledekhez . Ha javasolhatom
nézz be a futófény témába , ott találsz kész nyáktervet 14 ledhez (programmal együtt ) ha segítség kell keress meg
Köszi a válaszokat!
JANI: El sem tudod képzelni, mennyi kapcsolásnál néztem már, hogy minek a meghajtadnó szerkezet/eszköz elé dióda... Felvilágoultam! ![]() kaqkk: Köszi, de saját nyákot szeretnék! bevallom eddig azt hittem, hogy spécibbek a LEDjeim, de most nézem ezeknek is 20mA kell... Ezért úgy döntöttem veszek még fényesebbeket! (12V/0,24W, ezek már nem működnek 5V-ról, ráadásul idővel többet is szeretnék párhuzamosan kötni...) A válaszaitok fényében átterveztem a nyákot. Így már biztosabb a működése?
Egy kis gond van a kapcsolással! Vagy közvetlen NPN tranzisztorral oldod meg a LED-ek kapcsolását. Vagy NPN tranzisztorokkal vezérled a PNP teljesítmény-tranzisztorokat! (Valamint a PNP trenzisztor Emitterére kell a +12V-ot kapcsolni. Vagyis az EC-t meg kellene fordítani! )
S hogy miért!? Mert egyelen CMOS ezköz bemenetére - kimenetére sem lehet a tápfeszültségnél nagyobb feszültséget kapcsolni! Ez a feszültség a tranzisztor EB átmenetéről kerülhet a PIC-re (a bázisellenálláson keresztül). Mert a gyártási technológia miatt kialakuló parazita tirisztor begyújt és ezzel az IC halálát okozza! :buck: Másrészről, hogy a PNP tranzisztor zárt állapotba kerüljön, a bázisfeszültséget a tápfeszültéghez közeli értékre kell emelni (+12V). S a PIC MAX +5V-ot tud a kimenetén kiadni és ez a PNP tranzisztort még nyitva fogja tartni!!! ( S így a LED-ek folyamatosan fognak világítani. Legfeljebb a fényerejük fog változni ahhogy a PIC próbálja vezérelni.... Szóval még át kell gondolni a kapcsolást! Ha lehetőséged van rá, akkor (lehetőleg PIC-nélkük) készíts a tranzisztoros áramkörre egy próbakapcsolást! S a többit meglátod...
Köszi, ezt holnap átrágom, próbálgatom; direkt e célra vettem 2*30 tranyót.
S egy példa a NPN - PNP tranzisztoros vezérlés megvalósítására...
( A bemeneti 1.5V-os feszültség ne tévesszen meg! Mert nyugodtan mehet rá 5V-is! :yes: )
Sziasztok!
A következő dolgot kellene megcsinálnom és erre keresek ötleteket vagy megoldásokat ha tudtok segíteni ![]() Adva van egy terem abba kell felrakni kb 4000 db 5mm es ledet.Ezt kellene nekem 9 csatornán vezérelni tehát úgy hogy az egyik csatorna visz 350 db ledet majd miután ez felvillant jön a következő csatorna ennél is felvillan 350 db led és igy tovább mind a 9 csatornán. Remélem eddig érthetően sikerült magyaráznom ![]() A következőre keresek megoldást: Vezérlőre és egy olyan egységre ami albírja a 4000 db led feszültségét. A vezérlőre találtam megoldást elvileg. A segítségeteket előre is köszönöm Minden megoldás érdekel ![]() dmc
Annyi ledet kell sorba kapcsolni, amit az alkalmazott tápfeszültség megenged. Azután az ilyen sorokat párhuzamosan kell kapcsolni, hogy kijöjjön a 350db led, és akkor egy-egy csatornát kapcsolhatsz mosfettel. A mosfetet meg bármi vezérelheti; mikrokontroller, valami logikai hálózat, stb.
Ha megmondod, milyen szinűek a ledet, és hogy mekkora a tápfeszültség, akkor pontosabb információval is tudunk szolgálni.
Szia!
A ledek azok piros színűek hogy milyen tápfesz lesz aszt még nem tudom de dmx ről szeretném üzemeltetni dmc
Szia!
A feladat a következő lenne.Van egy terepasztal ami ábrázol valamit annak a környékére kellenek a ledek.Ez egy múzeumba lenne és úgy kellene megcsinálni hogy a kép körül villanának fel a ledek.Meghatároztak 9 csoportot és az lenne a 9 csatorna.Tehát ha fellvillan az első csoport ( az első 350 db led )majd villágit 10mp ig majd ez égve marad majd jönn a következő csoport ( a következő 350 db leddel tehát már 700 db led villágit )és ez igy megy tovább mind a 9 csoporton.Ha végig ment a 9 csoporton jönn kb 15 mp szünet majd kezdődik előröl az egész. A vezérlést azt dmx el gondoltam megvalósítani.A vezérlőt azt a dezánál néztem ki. Nemtudom érthető voltam e? Előre is köszönöm a segítséget és a válaszodat üdv dmc
Hali!
Nem biztos ,hogy szükséges egy gyári vezérló hozzá, egy picel egy egyszerűbb programmal könnyen megoldható, pár ezer forintból. A ledeket legjobb lenne vagy kapcsoló üzemű táppal hajtani, számítógép táp megfelel a célnak, persze nem egy darabbal hanem mondjuk 3-4 táppal. Én egy számítógép tápegységgel hajtok 4X108 ledet és rendben működik, nem is melegszik túlzottan . Lehetne áram generátor is, de abból sem lenne elég egy ennyi ledhez... de ahhoz meg trafók kellenek ![]() Üdv: FM
A DMX teljesen felesleges bonyolítás lenne ide szerintem.
4000 darab piros led 25mA-el ledenként az úgy 200W. Stabil 12V-ról sorba lehet kötni mondjuk 5 ledet és egy 82 ohmos ellenállást, és ilyenek párhuzamos kapcsolásával építeni fel a csoportokat. Ez akkor 240W maximális terhelést jelent előtétellenállásokkal együtt. Egy rendesebb, két 12V-os ággal rendelkező PC táp ennyit lazán lead 12V-on. Az csoportokat valami IRF1010, IRF1405, IRF3205, IRFZ48 vagy valami hasonló mosfettel lehet kapcsolni, ezeket meg egy kontroller vezérli. Ettől egyszerűbbet már nemnagyon lehet csinálni. Mondjuk 4000 led beforrasztása se kis meló
Sziasztok!
70db ledből szeretnék csinálni világítást fényképezéshez. A kérdésem az, hogy meghajthatom e számítógép tápegységről közvetlenül őket? Sorba kötnék annyit, amennyi a gyári nyitófesz. adat szerint kell, és annyi ágat készítve ahány kell a feszültség adat szerint. Nem szeretném tönkretenni a ledeket, huzamosabb ideig működhet ez a megoldás? Ha nyitófeszültségnek azt adják meg, hogy 2.2-2.4V, akkor melyik értékkel célszerű számolni? |
Bejelentkezés
Hirdetés |




Erre nincs valami ötletetek?

Majd holnap veszek.







