Fórum témák
» Több friss téma |
Fórum » Csöves erősítő készítése
Ne feledd betartani a fórum viselkedési szabályait, és a topik megmaradásának feltételeit. [link]
A téma átmenetileg fagyasztva lett, hozzászólni nem tudsz!
Köszi!!!
A fűtést tudom. Ez szabvány a noval-nál, hogy a fűlés a 4.-5. láb?
Hát azt már csak ki találja, már nem maradt ki csak az a 2 lábikó.
Idézet: „Most szereztem egy örreg de híres MV3-as erősítőt. 2. Csak az egyik oldala szól a másik le van égve vagy nem tudom mi történhetett vele.” Mivel az MV 3 mono erősítő, nincs másik oldal.
Indirektnél csak az lehet, de direktnél ugyebár... :whistle:
De tudjuk, hogy ő indirekt fűtésű. Hogy szabvány-e ez a két láb? Lehet, eddig én is ezt tapasztaltam. Az öreg csövesek mit mondanak erre?
Off: Titokban foglalkoztat egy Fostex FE166E-s doboz összehozása csak hát azok a piszkos anyagiak...Egyébként a Rotellel sem hajtottam jobban a Bowerseket, csak amögött még volt bőven kakaó.
De a csöves úgy tűnik nem csak a szemnek kellemesebb. Próbára úgy tűnik marad a G807, mert strubi szerint ehhez minden adott. Aztán meglátjuk, akarom írni meghalljuk hogyan tovább...
Az EM84-nél is itt van, ECL, PCL-eknél is itt van, többel meg még nem foglalkoztam.
Az elöbb még elvetettem volna ezt a csövet, most pedig úgy néz ki, ha még megvan a boltban akkor egy próbához már csak a foglalat és az anódsapka hiányzik. Olyan hálózati trafóm akad otthon amelyik egy csatornát képes meghajtani. (Így kezdődött az EL84SE "project" is egy 4ohmra illesztett rádióból bontott kimenővel, és egy csatornára elég szintén onnan bontott hálózatival. Azokban a hetekben csak Toscaninit és Gouldot hallgattam monóban. ) A többieknek is sok köszönet
, biztosan nem ez volt az utolsó, hogy Hozzátok fordultam.
Tudtommal az összes TV csőnél így van, és jópár rádiócsőnék is (vagy talán azok összeségénél is mármint a nováloknál). Ha nem így van akkor valameik szaki javítson ki!
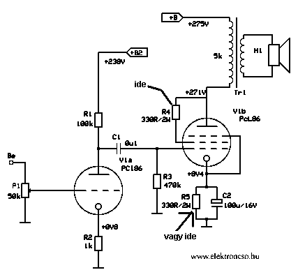
Ma voltam bevásárolni a PL500-hoz is , de 0.5u-s kondit és 390k-s 5W-os ellenállatot nem kaptam, ez helyett használhatok 100n-t? Meg valami ellenállástippet is adjatok.DBővebben: Link
Inkább 1µF legyen, a 390K-s helyett lehet 400K is. Vagy sorosan egy 190 és egy 200Kilósat.
Én nem találok itthon 2 db 330Ohm 2W-ot . [OFF]Hogyan lett olyan u betű a µF-nál?
[OFF]Ezt az oldal csinálja? Nem is tudtam. Én meg mindig mF-nak írtam.
Hát Zoli! Ez már betegség: köszönni is cső-vel
. Ha valaki elektromos petárdát akar, akkor ajánlom a kisebb feszültségtűrésű és kisebb kapacitású kondik beépítését. Már tudom, miért vagy Te ennyire csöves! Hát a tranzisztor árától !
Épp nemrég javítottam egy MV 3-ast,új táp,-és katódkondikat kapott,meg két új végcsövet.Ezen kívül máshol nem kellett hozzányúlni.Van vagy 50 éves készülék,de még mindig MŰKÖDIK...!
Akkor oda mehet ELKO is? én úgy gondoltam nem, viszont sima polaritás mentes kondiba 100n-s a legnagyobb amit tudok venni, a 390k-sat meg semilyet se tudott adni:/
Segítsetek, ha lehet!Sikerült szereznem egy IL-14 tip.(Made in CCCP kb.1956)csőmérőt, ami nagyon egyben van, egy SU csövet mérve mükszik, de a fellelhető dok. csak orosz, sajnos a 10évi (kötelező)orosz semmit sem ér-nálam. Van-e vajon valahol német, vagy angol dok., az inkább menne?
Üdv!http://www.magictubes.ru/text/app/il14.htmhttp://www.magictubes.ru/text/app/il14.htm
Ehez sajnoselég nehéz bármit is találni a neten mert az a mocsok repülő jön be bárhogy írom be
de tegyél fel egy képet és megmondjuk hogy mi mire jó rajta, nem egy bonyolult jószág.
De, mehet. Csak az MP kondinak sokkal kisebb a zaja, szivárgása. Lehet az ellenállás 330k is, csak akkor a katódellenállás legyen egy számmal nagyobb, mondjuk 1,8k.
Köszi srácok!
Akkor 150v-ra tekerem! Közben átmentettem 3pár lemágnesező tekercset spulnira, 1,5kg 0,65mm-es derótom lett... Így kell spórolni 5000Ft-ot. Így érdemes: látsd lent!
Kedves Tőled, de képet nem tudok rakni, csak az URL.-t, íme:http://www.magictubes.ru/text/app/il14.htm
Itt be kell jönnie.
Sziasztok! 330 Ohm helyett mennyit rakhatok még?
Hova is?
Ott vagyok én, csak a fényképező másik oldalán, invertáljátok a térben a fényképet, és majd akkor látszani fogok..
A kép beszél helyettem.
[OFF]Ja oda-ja', tudod. Hát oda, ......... ahova gondulom'! Há' a pécéellnyócvanhatho.
Jaaa, hogy oda... 47, 68, 82, 100, 120, 150, 180, 220, 270, 330, 390, 470. Nem annyira lényeges, nem nagyon befolyásolja a viszonyokat az az 5mA.
|
Bejelentkezés
Hirdetés |


A fűtést tudom. Ez szabvány a noval-nál, hogy a fűlés a 4.-5. láb?
. [OFF]Hogyan lett olyan u betű a µF-nál?
. Ha valaki elektromos petárdát akar, akkor ajánlom a kisebb feszültségtűrésű és kisebb kapacitású kondik beépítését.
!
de tegyél fel egy képet és megmondjuk hogy mi mire jó rajta, nem egy bonyolult jószág. 




