Fórum témák
» Több friss téma |
Fórum » Csöves erősítő készítése
Ne feledd betartani a fórum viselkedési szabályait, és a topik megmaradásának feltételeit. [link]
A téma átmenetileg fagyasztva lett, hozzászólni nem tudsz!
Köszi!!!!!!!!!!!!!!!!!!!!!!!!! Ez Ohm, ugye. Jah, hát még szép, hogy óm.
nem ez kérlek liter!
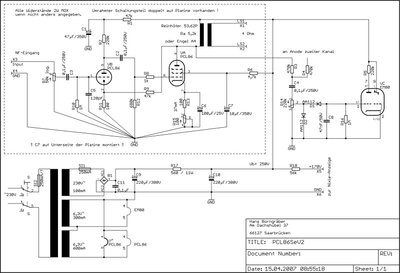
Imi: Én meg most eszméltem rá hogy van itthon egy zacskó műanyag diel kondi, ezek közt találtam 0,68u-sat, de ez mehet oda a fél µF-os helyére vagy akkor még nagyobbat hogy jobb legyen?
Ennek a kondinak a nagysága az alsó határfrekit befolyásolja, az értéke nem baj, ha egy kicsit nagyobb.
Akkor marad ez ebből még több is van itthon
Tettem 68 literes ellenállatot.
Nem kis összeg, de amit kaptál érte, az sem pite! Pláne, hogy még a csőadatok kartonjai is megvannak hozzá!
Hát persze! Csak a Rockersrácnak legyen + élménye!?
Drága Csöves Testvéreim! Olyan MC korrektort szeretnék építeni, (természetesen csövest!) ami nem csak a RIAA korrekciót tudja, hanem volt egy másik szabvány, aminek nem jut eszembe a neve. (pl. Apple lemezek) Rajz, link, - de mindenek előtt a neve érdekelne!
Köszönet!
Én is találkoztam már Pityuval, és csak jót mondhatok én is
Mi a véleményed az EL156-os csőről? Adatlap szerint 450V anóddal és 280V g2-vel 24W-ot tud SE-ben.
üdv
Ritka mint a fehér holló, már jó ideje keresek ilyen csőveket. Valamikor tavaly ilyenkor volt itt az adok veszekbe, későn ébredtem
Nekem van otthon 2db új, hála JZolinak.SE lesz belőle, de akkor már olyanra csinálom a kimenőt, hogy más csőhöz is jó legyen (pl. GU50) ha nem lesz cső utánpótlás.
Nem rossz cső , de sajnos az nem fog összejönni .
Az adatlapok idealizált helyzetben értelmezik , nem számolnak egyébb plusz veszteségekkel és mint látod magas torzítás mellett .
Szerintem annyit tudhat mint a 6P45SZ SE-ben. Meg szinte beszerezhetetlen sajnos.
Sajnos nem csak kettő van, de szerintem ezt Te is tudod. A lényeg, hogy a kezdeti időkben az LP lemezek hangminőségét nagyban befolyásolták az összeférhetetlen felvételi karakterisztikák. Ez nagyon érdekelte Saul Marantz-t, aki 1952-ben megalkotta forradalmi elő-erősítőjét. Ez minden equalizer görbével fel volt szerelve, ami kezelni tudta a szabálytalan karakterisztikákat. Saul el is nevezte a készüléket „Audio Consolette”-nek. Saul Marantz 1953-ban alapította meg a Marantz Company-t és egyben bemutatta Model 1 Mono előerősítőjét, ami az „Audio Consolette” kereskedelmi változata volt. No de ne csak a történelemről dumáljak, itt a kapcsolási rajza is (kép).
Szerinted mennyit lehet kihozni akkor ebből a csőből valóságos körülmények között?
Szerintem 12, max. 15W , de az is elég lesz bőven .
MÁTÉ!
Egyszer már kitárgyaltuk itt! Nagyon szép cső! /ráadásul nem felső anódos.../ Ha lenne belőle 4db-od, ki is tagadnálak, ha nem 130w-os PP készítenél belőle, de így, hogy csak 2 db van, nincs más választásod!! Akkor is vigyáznod kell rá, mert ha az üveg hicc, akkor csövi sicc... MONO lesz!
Az univerzális kártya nincs, de az akkori Szu.csövek kártyái úgy tűnik, hogy mind.pár foglalatátalakítót (pl.kosaras)kell majd készíteni.
Most is árulnak az ebay-en potom 230 dollárért, szóval nem mondható,hogy nem lehet kapni.
De olcsó! Ennyiből már lehet venni 2 300B csövet.
Megépítettem, és MŰKÖDIK!!!!!!!!!!!!!!!!!!!!!!!!!!!!!!!!!!!!!!!!!!!!!!!!
Könnyebb is volt, mint a másik, és elsőre szól!!! Még csak monó, de lesz ez még sztereó is! Erre nem lehet rárakni az EM84-et?
Valószínű, hogy ez az amire gondolok, mert az "RCA" elnevezés rémlett, de elhesegettem a gondolatát, mert azt hittem, keverem az RCA dugó nevével. Esetleg Te biztos is vagy abban, hogy az Apple ezt a szabványt használta?
Köszi, szép ez a kapcsolás. Azt nem tudom, hogyan állítod be egy bizonyos szabványhoz. Fülre, vagy van valamilyen kód táblázat?
Nahhh! Csak összejött
A két rajzod majdnem ugyan az, csak kicsit más a kapcsolási elve. Én az elektroncso.hu-sat csináltam meg. majd megcsinálom a másikat is, és kimérem mi a különbség a kettő között, már ha van egyáltalán.Az öreg csövesek szerint van? |
Bejelentkezés
Hirdetés |





