Fórum témák
» Több friss téma |
Fórum » Csöves erősítő készítése
Ne feledd betartani a fórum viselkedési szabályait, és a topik megmaradásának feltételeit. [link]
A téma átmenetileg fagyasztva lett, hozzászólni nem tudsz!
Ert a PCL86-EM84-re mondod? A kimenő primere ott nem a bemeneten van. Oda hiába kötöm az EM84-et, szerintem nem csinál semmit, esetleg megsemmisíti magát.
Én is az elektroncso.hu-sat csináltam meg.
Hello!
Olvasgattam itt, és nekem is megjött a kedvem egy csöves erősítő megépítéséhez. Ami még inkább lökést adott a dolognak, az a meglévő alkatrészek. Van egy régi csöves rádió RESPROM AKKORD 102, ami anno még szólt is de az idő vasfoga megette. Van benne trafó ami mükszik, EL84 ami végfok, EM84 varázsszem, kimenőtrafó, 4ohm-os hangszoró (ez nem a rádióé, de tapasztalatból tudom, hogy príma áru), és alkotni akarás. Szóval mellékeltem a rádió kapcsolási rajzát, amiből lehet gazdálkodni, remélem más nem nagyon kell majd, ha igen azt megoldom. A hozzáértők segítségét kérném, hogy ezekből a cuccokból egy erősítőt építhessek. Laptopom, esetleg discmanem lenne rákötve 3,5 jack dugóval. Kivezérlés jelzőnek az EM84 (hogy a cimborák feje is hasonló színben pompázzon), és egy poti a hangerőnek. Ehhez kellene kreálni egy kapcsolási rajzot, amire én mint földi halandó nem vagyok képes. Mindenki segítségét előre is köszönöm!
Amit feltettél rajzot az EM80-as bekötéséről, abból simán megcsinálhatod a varázsszemes részt. Nekem is az megy EM84-el.
Csak én Ehhez a rajzhoz akarom hozzákötni. Ezzel is megy? A tápot máshonnan kapja, ezen a rajzon nem találok ilyet.
Jéé ilyen az én rádióm maradványai is. Sose tudtam volna meg, ha most nem írsz. csak sajnos nekem az egyik panel rossz állapotban van így nem tudom beüzemelni az FM részét. Már rég meg akartam tudni, hogy milyen rádió volt valamikor ez, de most már tudom. csak kár, hogy feleslegesen, mert ebből már nem lesz semmi.
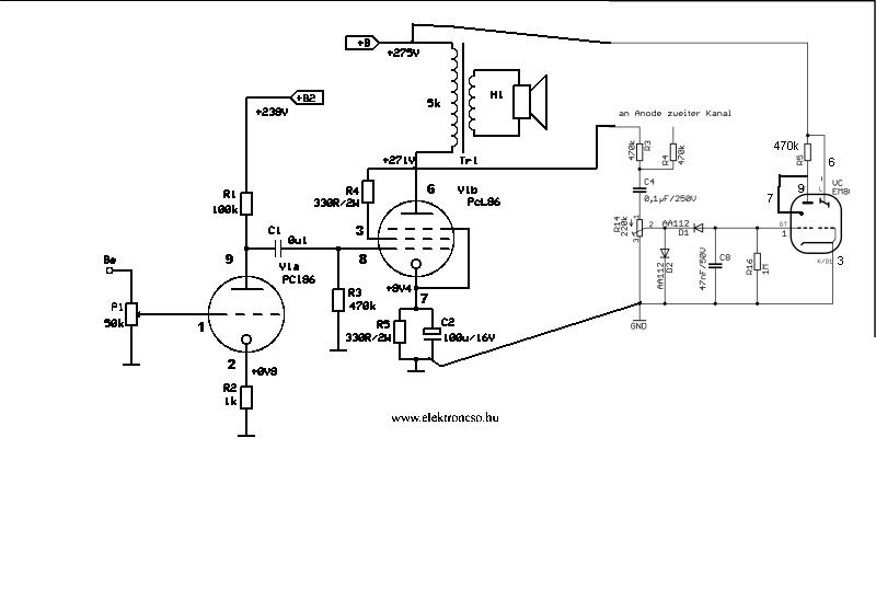
Az erősítőn a táp a B+ jelölésnél jön, a kivezérlésjelzőn meg a cső 9-es lábához megy. A bemenet meg a kimenőtrafó másik lábához, a PCL 6-os lábára megy.
Csak egy szálon megy a hang? Nem értem. Action2K, segíts, Te hogyan csináltad meg?
Nem szól valami jól. Ha nincs bemenet rajta, akkor alig van maci, de ha zenét hallgatok, akkor aztán nagy a maci, meg gerjed is. Most ezzel mit tegyek?
Szia! Így: Link
Alkottam egy rajzot, hogy hogyan is kell hozzákötni a cuccot. Átírtam a varázsszem lábait és egy ellenállás értékét az EM84-hez. Ha lekötöd a bemenetet földre az erősítőn akkor mit csinál?
Nos ennyit sikerült kihámoznom. Az előlapján, a kapcsolóállásokhoz van felírva a szabvány. Az egyik utánépített modellnél majdnem látszik, hogy mi a sorrend. A SHF magazinban leközölt cikkben viszont fel vannak tüntetve a szabványok. Szerintem az a sorrend, balról jobbra nézve.
Üdv közöttünk! Van neked egy kipróbált, általam megépített kapcsolásom, táppal együtt. Ehhez vannak csövek a rádiódban. Egy csatornához egy db EL84 és egy ECC85 kell (ennek csak egyik fele mert ez egy duplatrióda). Van egy késleltető kapcsolás is ami csak akkor adja a csövekre a nagyfeszt ha azok már felfűtöttek. Így hosszabb lesz az élettartamuk. Kérdezz ha valami nem világos.
Erősítő Táp Késleltető
Köszönöm mpmakernek is!
Érdekes, hogy a cikkben az RCA korrekció nem szerepel. (Mint megemlített név...)
Itt (csatolmány) összefoglalva az összes szabvány paraméterei. Valószínűleg valamelyikkel egyezik, vagy kombinációval hozható össze, mert pl a Rolloff értéke megegyezik a "LONDON ffrr"-ével. A Turnover-je pedig közel áll az AES-hez, csak picit kisebb.
Milyen lejátszóval a jó az erősítőt hallgatni?
Amid van ?
Sziasztok!
L48 barátom nemcsak frankó fejhallgató erőlködőt tud csinálni hanem megoldotta az VOX AC-4 hebegőm problémáját is. Az áramkörbe ui. öreg (legalább 40 éves) orosz kondikat raktam be. Ezek természetesen nem működtek. Az oszcillószkópon kimérve semmi jel nem volt L48 ezenkívül totál elnémította az erőlködő egyébként eddig is alacsony brummját is. Gratula...l
Köszönet a táblázatért! Tudtam, hogy sok féle szabvány van, de, hogy ennyi...!
Igen, szerintem is szép cső.Olyasmi kinézetre mint a KT88, csak sajnos olyanom még nem volt.
Ahogy írtam SE lesz belőle a közeljövőben.
Ezt gondoltam a Williamson-hoz. Jó lenne ez így ebben a formában?
A 320 V-nál 2*320 V ról van szó ugye, csak ki lett felejtve a közepe a testről.
A szűrés így kevés, ha nagyon vigyázni akarsz az egyencsőre, akkor első puffernek végülis jó a 10 uF, de utána már jobb, ha százasával számolsz. 2*320 V-nál rakhatsz nagyobb puffert is az első helyre is, én 20-30 µF-ot javaslok, de szoktak sokkal nagyobbat is tenni (én nem tennék 20-30 µF-nál nagyobbat). Az egyenáramú fűtést nem tudom miért erőlteted.
Sziasztok!
Megtudná nekem mondani valaki hogy hova kell ezen a rajzon látható 2db 100ohmos trimmer, mi a szerepe? És mi lenne ha azokat elhagynám, ugyanis már kész a nyák, be is van ültetve! minden kész van csak még kimenőnek nem találtam vasat. :yes:
Azzal tudod szimmetrikusra állítani a fűtőfeszt a 0 -hoz képest + - irányban.
Ezt a linket érdemes alaposan áttanulmányoznod a Williamson építéshez, elég rszletesen és részenként tárgyalja az erősítőt.
The D.T.N. Williamson Amp
Még két nézegetnivaló Williamson ügyben.
Éppenséggel építettek tápot 8+8 µF szűréssel (végcsöveknek) is, ahogyan a 2. linken is látható. Williamson_1 Williamson_2
köszi a válaszod
de ez fontos vagy elhanyagolható dolog? Mivel lesz rosszabb ha ezeket kihagyom??
Fontos dolog, semmiképpen ne hagyd ki.
Potik helyett jó az is ha csak egy-egy egyforma értékű (47 ohm-470 ohm) ellenállást forrasztasz a fűtőtekercsekről a testre (kis méretű ellenállások, elférnek akár a nyákon, akár a trafónál). Ezek nélkül brummos lesz az erősítő.
Ritkán látható alapos leirások, igazán kedvcsináló. Bár én az első ábrán egy bevásárló központot láttam felűlnézetből de aztán feltettem a szemüvegem. A felette lévő linkek is óriási segitséget adnak kezdőnek haladónak egyaránt. Ha egyszer PP adom a fejem...
|
Bejelentkezés
Hirdetés |













