Fórum témák
» Több friss téma |
Fórum » Csöves erősítő készítése
Ne feledd betartani a fórum viselkedési szabályait, és a topik megmaradásának feltételeit. [link]
A téma átmenetileg fagyasztva lett, hozzászólni nem tudsz!
Szia! A kétsugaras szkópcsövet Te árulod a piactéren?
Szép darabok! :yes:
Nyáron ingyen rengeteget hozhattam volna ilyen csöveket . Eredeti bontatlan csomagolásban kínálták , de nem hoztam egyet sem . Semmi hozzáköthető tervem nem volt , így nem akartam lomjaim bővítését .
Az egyiknek a szomszéd adja a csöveket, a mási a szkópcsöveket "elhozhatja" ingyé...
Azt áruljátok el, hogy merre laktok! Legalább a környéket! (ÉN CSAK ROSSZ HELYRE SZÜLETTEM ??? )
[OFF]Szia! A szomszédom régen elektronikával foglalkozott. A műhelyében van egy szekrény tele elektronikai cuccokkal. Tirisztorokkal, tranyókkal, stb...
Én Győr-Moson-Sopron megyében lakok Csorna mellett, Bősárkányban. Azokat a szkópcsöveket nem hagytam volna ott, akár nekünk is adhattad volna , CHZ.
Sziasztok! Megint gondom van. A PL504 fűtése mennyinek kell lenni. Erre is kíváncsi vagyok, hogy mutat.
-Hát igen, nálam is leginkább csak lom már, a 70-es évek végén építettem pár oszcilloszkópot a kisebbekből (munkahelyi szkópokkal tudtam hitelesíteni), az egyik tranyósnak (5Mhz-es) még megvannak valahol a paneljai is, dehát készen venni töredékébe kerül ma már egy célnak megfelelő használtatat, mint szkópépítéssel szenvedni.
Elküldték valakinek az adatlapját, nemrég. 27V 300mA.
Köszi! 27V??????? Azt asszem' nem fűtöm fel! 37V-os trafóm van csak, meg 13,3V-os, megy 19,5V-os. 27V az nincs. A kimenőnek való sincs. Csövem van, trafóm nincs. Adott a szomszéd tegnap egyet, de ez nekem régi TV-ből való, sorkimenőről leszedett "malomkeréknek" tűnik, lehet átmegyek megkérdezni. Most jut eszembe, még mik vannak abban a szekrényben. Van 3 olyan borda, amibe belemegy 2 cső. Szerintem vízhűtéses hűtőborda volt.
A P sorozatú csövek televíziókba lett fejlesztve. Valaha, amikor minden fokozatban csövek működtek, a tervezők azt határozták el, hogy nem 6,3V-os (E) csövekkel (mint ahogy azt Orosz testvéreink is kivitelezték, jó nagy, és nehéz hálózati trafókat (cca. 6-8kg) építve a TV-kbe) építenek TV-t, hanem olyanokkal, amik azonos fűtőáramra (300mA) - de az eltérő fűtőteljesítmény igény miatt - eltérő fűtőfeszültségre készülnek. Ezeket - akár a karácsonyfa izzókat - sorba lehetett kötni. A fűtőáramot úgy méretezték, hogy a szükséges összes fűtőteljesítményt a hálózati feszültségből bőségesen ki lehessen hozni. Ne felejtsd, akkor még a hálózati egyenirányító is elektroncső (PY82) volt.
Ezért a P sorozatú csövek 3,15V-tól 40V-ig bezárólag elég sokféle fűtőfeszt igényelnek. Ha lenne egy PCF80-82-802, azt sorba köthetnéd a PL504-el, és 37V-ról felfűtheted a két csövet.
Szia! PCF-em nincs, az nem volt a szomszédnak
. A PY88 egyenirányító? Van egy PY88-am és egy PY88T-m is. Ez valamelyik elbír 2 PCL85-öt? Van egy PCL86-om is és egy ECL86-om, de 6,3V-os szekunderű trafóm nincs, ezért nem akarom őket sztereóba kötni. Van három PCL85-öm. Kettőt belerakok. Egy megmarad. Elrakom őket, lehet egyszer még kell(biztos is).
Pedig PCF a legutolsó generációban is volt.
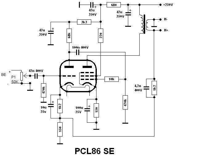
A PY88 egyenirányító (boosterdióda), de elég macerás felhasználni. Hídhoz 4 db kéne (ilyet szerintem nem sokan csináltak), kétutashoz meg szimmetrikus trafó, és jó sok fűtőteljesítmény (9W/db). Egyutas egyenirányítást ne csinálj, mert az nem az igazi. Tanulóerősítőnek a PCL86-ost tudom ajánlani ( bár, nekem ez a cső nem volt szimpatikus, de a Jani által, vele készített végfokozat sokkal jobbra sikeredett, mint a gyári sztereó rádió, mitöbb, elég meggyőzően bizonyította, hogy szép hangú cső). Kérj, biztos valaki ad (nekem sajnos már nincs, a fórumtársaknak ajándékoztam a készletemet.) A PCL85-ös nem igazán jó, nekem legalábbis nem nyerte el a tetszésemet.
A PY 88-asok jóval többet is elbírnak mint a pcl85, de ez csak egy utas egyenirányító (egy darab dióda az egész)
És ha 1 PCL86-os, meg egy PCL85-öst csinálok? A kapcsolás jó a PCL85-höz?
Danaman: egy dióda? akkor négy diódás egyenirányítás lesz. Nem csőkiállítást akarok csinálni .
Pedig az az igazi ha jó sok a cső
De én se ajánlom mert egy szép nyári nap megszakadna még a légkondi is anyit fűtene. két különböző csővel meg nem ajánlom a két csatornát megcsinálni inkább kéregess lehet ad valaki nekem is van de amig nincs kész az én pcl-em addig nem adok mert nem tudhatom melyik jó s melyik nem
Nem jó. Nemcsak a bekötése más, telesen eltérőek a paraméterei. Szerintem ne kísérletezz a PCL85-össel, a PCL86-os trafójával elég szánalmas hangja van.
Már megint...
374178 - mark.budai - a szomszédtól kapja a csöveket... (az én szomszédom meg azt sem tudja, mi az. Most voltam át nála.) 374199 - sturbi - neki a kupiból jönnek elő... Imi a fórumtársak között "szétosztogatta"... Csak én állok rossz helyen??? Mondjátok meg, hova álljak???
Szia! Hol laksz? Csak egyszer kaptam, odaadta az összeset. Megcsinálom a másik oldalt az ECL86-tal. Trafó, hmm... Másik szomszédomban sajna nem laknak
. Ha mást nem, tekerek egy 13V/6,2V-os trafót. Miért 6,2? Azért mert nem akarom, hogy melege legyen. Meg is nézem a trafóméretezőben.
Nyugi. Nem vagy egyedül. Mellettem sem laknak olyan emberek, akiktől tudnák csöveket szerezni. Én csak veszem a csöveket sajnos.
Nem 6,2, hanem 6,3. Azért alakult így, mert a katonai cuccokban az akku feszültsége ennyire jött ki (6V).
Nem kéne Lacit "kikészíteni".
Egyébként, érdekes, hogy a csöveket a régi emberek eltették, nem dobták ki, "hátha még jó lesz valamire" alapon. Ezt tranzisztorokkal nem tennék meg. Ilyen "bánásmóddal" csak a klasszikus mosógépmotornál találkoztam. Azt is mindenki elteszi. Egy környékbeli ismerősömtől 8 db-ot kaptam, amit szintén elosztogattam.
Tudom,csak a PCL86-nak is kevesebbet adok 13,2V körül. Az ECL86, PCL86 jó lesz sztereóba? Ugyan az, csak a fűtőfesz más. Fesz. felező áramkört nem tudtok?
Persze, hogy olvastam. És azóta szinte mindenki ilyenekkel keserít el! :rinya:
Ez indította meg bennem ezt a mérhetetlen indulatot. Át is mentem a szomszédhoz, hogy nem akar-e adni nekem csövet. Azt mondta, neki csak 1/2"-os van...
Ne csinálj ilyeneket. Nem lehetetlen két egyforma cső beszerzése. Ki küld Márknak 1-2 PCL86-ot?
A másik szomszédhoz kellett volna menned
![]() Keress fel régi TV szerelőket, akik már inaktívak, vagy nem haldnak a korral, magyarul, megbecsülik a csöveket, s eltették.
Szia! Köszi ezt a küldésre kérést, de nem nagyon akartam költeni rá.
Vaterán 50ft darabja a pcl86-nak úgy hogy 15db-ot egyszerre kell megvenni, de én is küldenék neked ingyen is csak mivel nincsenek kipróbálva nem akarok hibasokat küldeni.
Én évekkel ezelött ezt a Hiraga RIAA-t építettem meg és azóta is szívesen hallgatom. Nem minden fórumon szokták szeretni, mert a korrekciót a visszacsatoló ágban valósítja meg, ma pedig inkább a fokozatok közti passzív korrekció hívei kerültek többségbe. Erre egy másik forumozó annó azt írta, hogy J.L. Hood is a visszacsatolásban kialakított korrekció híve volt, "de hát mit csináljunk, ha neki (J.L.Hood-nak) az elektronikában ilyen kicsi az ázsiója."
Annyira dícsérték ezt a kapcsolást itt is, és a két csövet is, hogy nem szeretnék nagyobb módosítást eszközölni benne. Viszont néhány lappal előbbre azt olvastam, hogy Te a RIAA áramkörök nagy tudója vagy, és Moszkvai feltette éppen azt a Hiraga preampot amivel meghajtanám ezt az erősítőt. Nem látsz abban valamilyen erősítés csökkentési módszert, ami nem befolyásolja azt a szép nyílt hangzást, amihez azzal már hozzászoktam?
Megkaptam a generátort és itt vannak a jelek nyilt hurokban (pontosabban a globális visszacsatolást megszüntetve), de megvallom őszintén, nekem nem mond mást, minthogy így nem lehet működtetni ezt a kapcsolást az alacsony sávszélesség miatt. Vagy ha nem 1KHz-t tekintem a sávközépnek, akkor meg azt, hogy ott a kiemelés.
|
Bejelentkezés
Hirdetés |


Szép darabok! :yes:
)
, CHZ.

. Ha mást nem, tekerek egy 13V/6,2V-os trafót. Miért 6,2? Azért mert nem akarom, hogy melege legyen. Meg is nézem a trafóméretezőben.




