Fórum témák

» Több friss téma
Fórum » Végfokozat TDA2030-40-50-el
 
Témaindító: sasorr, idő: Jan 16, 2006
Témakörök:
Lapozás: OK   95 / 274
(#) punkkazy válasza szadam18 hozzászólására (») Feb 9, 2009 /
 
Első ízben kérném a kapcsolást, mert az adatlapokban olyat nem találtam ami tranyós is meg hídba is van kötve. Én most arra tippelek, hogy kicsi a hűtés. Azért kimérhetnéd, hogy melyik alkatrész szállt el. A tranyóknál C-E között kell hogy zérushoz közelítsen az ellenállás, vagy másik méréssel B-E és B-C között. Ezeknél 1000Ohm alatt kell hogy legyen az ellenállás. Persze pólushoz mérten kell mérni: NPN-nél a B-ra a pozitív megy, a C,E-re meg a negatív. PNP-nél fordítva. A TDA-t meg úgy mérheted ki, hogy szakadásjelzővel rámérsz a kimenet és a pozitív-negatív tápfesz lábai között. Ha nincs szakadás, akkor gond van. Persze hogy pontos légy ki kell őket forrasztani!
UI: most vettem észre, hogy 17.5VDC-t írtál, azzal az a gond lehet, hogy a TDA2030(A NÉLKÜL!!) max 18VDC-t. Ez elég közelítő érték. Nem lehet, hogy megugrik a feszültség?
(#) Jugee válasza punkkazy hozzászólására (») Feb 9, 2009 /
 
Szakadásjelző??????
Nekem nem digitális gépem van. Egy régi Ruszki vagy milyen. Fateromé,csak ő most nem használja és kölcsön adta. Van valami jelzés ami a szakadásjelzőhöz tartozik????
(#) punkkazy válasza Jugee hozzászólására (») Feb 9, 2009 /
 
Hát asszem egy dióda van odarajzolva, de egy sima ellenállásmérő is jó lesz oda. Ha nincs szakadás akkor 0 ohmot jelez. Annyiban különbözik a szakadásjelző (pontosabban épp a fordítottja), hogy ha nincs szakadás akkor sípol.
(#) szadam18 válasza punkkazy hozzászólására (») Feb 10, 2009 /
 
Hello
A képeket fel töltöttem! a hűtéssel szerintem nincs gond mert amikor fél hangerőn szolt akkor nem melegedett csak 1 picit. A táp az olyan hogy:
~24 v ot felezek 2 kondival és a két kondi +- lába között jön ki a test. Azt nem tom hogy az nagy gond e hogy a trafóból ami torroid, nem jön ki test és ezért nincs mit a két kondi +- lába közé kötni ez lehet gond? Ja és a testhez képest a 2 feszültség értéke nem teljesen egyezik meg a - oldali 16,8 a + oldali 17,9, gondolom ez azért lehet mert a két kondi nem teljesen egyezik a két kondi 10000µF-es. Megmértem az Ic ket és a tranyókat mindegyik kiment...
(#) Gyimate válasza szadam18 hozzászólására (») Feb 10, 2009 /
 
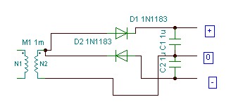
Szerintem a táppal lehet gond. Így csináld meg, ha jól emlékszem Így kell bekötni a trafót, ha szimmetrikus tápot akarsz csinálni.

tap.JPG
    
(#) szadam18 hozzászólása Feb 10, 2009 /
 
Ez tuti jó?
(#) Imi65 válasza szadam18 hozzászólására (») Feb 10, 2009 /
 
Nem a legjobb, de a Te megoldásodnál sokkal jobb. Fogalmazhatunk úgy is, hogy a Tiéd egyáltalán nem jó, ez meg csak "kicsit jó". Sajnos ehhez szimmetrikus trafó kéne, mert így csak 1 utas egyenirányítást valósítasz meg, a szükséges 2 utas helyett.
(#) punkkazy válasza Imi65 hozzászólására (») Feb 10, 2009 /
 
Igaza van Imi65-nek! A feszkétszerezőnél (amit Gyimate linkelt be tap.jpg) a kondenzátorok kapacitására figyelj, mert ha 4700µF alá mész durva dolgokat művel. Nem épp egyenes az egyenáram feszültség-idő grafikonja. Könnyedén gerjedést idézhet elő. Tehát ajánlott kapacitás 4700µF-15000µF között. Vagy beszerzel egy 2x12VAC-os középleágazásos trafót!
(#) Gyimate válasza Imi65 hozzászólására (») Feb 10, 2009 /
 
Szerintem ezzel nem kéne, hogy leégjen, mint a tiéddel és talán addig kibÍrja erről az erőlködő, amÍg nem szerzel neki egy rendes négykivezetéses trafót. A te megoldásodnál csak jobb lehet...
(#) punkkazy válasza Gyimate hozzászólására (») Feb 10, 2009 /
 
Szadam18étől jobb . Csak a tapasztalatom azt mondja, hogy vigyázni kell vele. Egyébként elég sok embernek ilyen táppal vannak meghajtva az erőlködői. Én nemrég próbáltam vele a VF2-t, mert nincs megfelelő trafóm hozzá, de nem jött be, mert kevés volt a kapacitás.
(#) szadam18 válasza Gyimate hozzászólására (») Feb 10, 2009 /
 
Akkor ez a baja hogy nem jol csináltam meg az egyen irányítót?:S
(#) Gyimate válasza punkkazy hozzászólására (») Feb 10, 2009 /
 
Hát igen, itt az ajánlott kapacitás minimum kétszerese szügséges ahhoz, hogy elkerüljük a búgást és a "durva dolgokat".
(#) punkkazy válasza szadam18 hozzászólására (») Feb 10, 2009 /
 
Határozottan NEM! Így azt érted el, hogy kis áramerősség mellett ugyan megvolt a szimmetrikus feszültség, de amint megnőtt az áramfelvétel (lásd hangerőnövelés) a szimmetria kezdett megszűnni és ez a félvezető túlterheléséhez vezetett. Hasonlít ahhoz, mintha féltápfeszt kapott volna. Ha van valami szimulálóprogid pl. Tina vagy Workbench, akkor nézd meg vele!
Itt a hobbielektronikán van a cikkek között a tápegységekről szóló írás, ami szépen felvázolja az alapokat! Ajánlom átnézni, nekem is sokat segített!
UI:Linkelve
Bővebben: Link
(#) eper1234 hozzászólása Feb 11, 2009 /
 
sziasztok.
megépítettem a tda2030 as BD -kel fejelt verzióját és olyan gondom van vele, hogy élesztésnél a +12 V -ot lerántja. a próbatáp 7812 és 7912 vel van megoldva sajna nem volt még időm összehozni egy rendes labortápot. mellékeltem a kapcsolási rajzot ami alapján ez készült plusz pár képet hátha ti megláttok valamit amit én még nem vettem észre.
ha valakinek van valami tippje előre is köszönöm.
(#) szadam18 válasza punkkazy hozzászólására (») Feb 11, 2009 /
 
Köszi szépen!!! Majd valahogy meg oldom akkor ...
(#) punkkazy válasza eper1234 hozzászólására (») Feb 12, 2009 /
 
Üdv!
Egyenlőre azt tudom ajánlani, hogy nézd át tüzetesen a nyákot, a forrasztást. Ha minden okésnak tűnik, akkor mérd meg a vezetősávokat, hogy tényleg vezetnek. Tehát a multi egyik pólusát a vezetősáv egyik végére, a másik pólust a másikra! Vagy szakadásjelző vagy ellenállásmérő funkcióval végezd a műveletet. Ha mindegyik okés, akkor a pozitív tápágba kösd be sorosan a multidat és mérj áramerősséget! A bemenetet kösd földre(GND) és persze kikapcsolt, kisütött kondik mellett tedd mindezt! Ha megvagy, akkor kapcsold be és olvasd le az áramerősséget. Ennek nem lenne szabad 100mA-nál többnek lenni! Pontosan én sem tudom, de ennél biztosan kevesebb kell hogy legyen.
(#) Gyimate hozzászólása Feb 12, 2009 /
 
Sziasztok!
Most nekem lenne egy problémám: Szeretném ha ez az erősítő elbírná a 2 ohm os hangszórót, ezért párhuzamosítottam 2 ilyen IC-t. (a 2 Ic-nek az összes lábát összekötöttem). Azt tapasztaltam, hogy az felvett áram drasztikusan növekedett, eddig 12 V-ról 8 ohm -ra max 200 mA-t fogyasztott, most azonos körülmények között 1 A-t is levesz, persze nem állandóan, és a hűtőborda már 15 másodperc üzemeltetés után langyos. A kapcsolást gondolom már mindenki ismeri. Még annyit, hogy NEM szimmetrikus tápról üzemeltetem. Szerintetek mit lőttem el?
(#) Gyimate válasza Gyimate hozzászólására (») Feb 12, 2009 /
 
A másik kérdés ami most merült fel bennem, hogy egy ilyen csipp elbírja egyedül hajtani a 2 Ohm -ot? Ha igen akkor nem is fáradok azzal a párhuzamosítással...
A tápfesz az 12 V.
(#) pixels válasza Gyimate hozzászólására (») Feb 12, 2009 /
 
12V-on elbírja. én két 4ohmos hangszórót kötöttem párhuzamosan, és 16V-ról hajtottam nem keveset, semmi baja nem volt tőle
(#) punkkazy válasza Gyimate hozzászólására (») Feb 12, 2009 /
 
Nemtom, de szerintem ez a "két IC-t egybe" dolog nem szerencsés választás. Gondolj bele: a külső elemek határozzák meg az erősítést, gátolják meg az oszcillációt. Azzal, hogy 2 IC-t kötöttél be szerintem fűtésnek nagyon jó .
Ha belegondolok, hogy mondjuk egyik ICben kinyit az egyik tranyó, míg a másikban meg pont a komplementere és a kimenetet rövidre zárja... Nem szerencsés helyzet. Azt ajánlom, hogy 12VDCről próbálj egy IC-t meghajtani 2 Ohmon, elméletileg bírnia kéne....
(#) kalmangabi válasza sasorr hozzászólására (») Feb 12, 2009 /
 
Helo! Én nemrég megéptettem az oldalon található kapcsolást (kapcsolások/hangtechnika/végerősítők/Egyszerű 14 W-os erősítő TDA2030-al)
Készer csináltam meg. hogy sztereo legyen. Nagyon meg vagyok vele elégedve.
Am én is kezdő vagyok és nagyon jó hogy ott minden le van írva ami kell hozzá+ pár jó tanács.
(#) Jugee válasza Gyimate hozzászólására (») Feb 13, 2009 /
 
Szia!

Bár én nem vagyok nagy szakember,de én a helyedben inkább építenék egy előerősítést hozzá,és úgy talán meg lesz a kívánt hatás.
A két IC egybekötését én sem tartom szerencsésnek.Már csak azért sem,mert mint írtad többet fogyaszt,és nem is a dupláját ahogy a logika diktálná,hanem hatványozva.Akkor inkább két külön erősítőt hajts meg,de szerintem a legjobb az előerősítés lenne!

Nekem van egy 2.1-es hangfal szettem amiben a TDA2030A-s IC a végfok és gyárilag előerősített,és olyat szól,hogy nem is gondolná az ember,hogy csak 20W-os a ketyere!
(#) Kovidivi válasza Gyimate hozzászólására (») Feb 14, 2009 /
 
Szia!
Szerintem ezt: "a 2 Ic-nek az összes lábát összekötöttem" fejtsd ki bővebben... Érdekesen hangzik először... Remélem, úgy csináltad, ahogy gondolom...
(#) Nagy Tamás hozzászólása Feb 15, 2009 /
 
Sziasztok.Annó én is építettem tda2030-al erősítőt. Egyszerű és nagyszerű.Szerintem kár tunigolni,szépen elketyeg alapjáraton 100 évig elvileg van benne rövidzárvédelem.Vagy tévedek??
(#) Gyimate válasza Kovidivi hozzászólására (») Feb 15, 2009 /
 
Sziasztok!
Úgy csináltam ahogy gondolod, azért nem vagyok . Már lemondtam róla, hogy párhuzamosÍtok 2 IC-t. Kipróbáltam a 2 ohm -ot 1 IC-vel is és szépen bÍrta. Amúgy én úgy vettem észre, hogy van benne rövidzár ellen védelem.
(#) Bulldog1796 hozzászólása Feb 15, 2009 /
 
Vettem egy sima TESCO-s aksitöltőt. 4ampert és 12voltot tud. Szerintetek működne róla a TDA2030A


Utóirat:Megnéztem egy sima trafó van benne.
(#) Joka válasza Bulldog1796 hozzászólására (») Feb 15, 2009 /
 
Meg gondolom egy dióda is van benne. Szerintem működne vele csak kell rá tenni egy 2200-4700 µF-os elkót megy egy 100nF-os kerámia kondit hogy simitsa a pulzaló egyenaramot. 14,4 volt szorozva 1,41-el az 20,3 volt egyenfesz lessz belöle.
(#) LGS94 hozzászólása Feb 16, 2009 /
 
Sziasztok ha egy erősítő nem működik pedig jól van összerakva és megmérem az IC hogy jó e és egy biztossan jó IC-t is megmérekés és minden megegyezik az IC-n és mégse működik az erősítő ettől még lehet, hogy az IC a rossz?
(#) zacc válasza LGS94 hozzászólására (») Feb 16, 2009 /
 
Ha a nyakon minden rendben van akkor biztos hogy az IC rosz. Erdekes elgondolas az ic meresrol de en ugy tudom hogy ic-t nem lehet merni sehogy sem .Altalaban megepites utan az ic-s dolgok pocre mennek. Szerintem nezd at a kapcsrajzot meg a nyakot, nezd meg hogy mindent jol kototel e be .
(#) LGS94 válasza zacc hozzászólására (») Feb 16, 2009 /
 
Már többször is mindent átnéztem.
Következő: »»   95 / 274
Bejelentkezés

Belépés

Hirdetés
XDT.hu
Az oldalon sütiket használunk a helyes működéshez. Bővebb információt az adatvédelmi szabályzatban olvashatsz. Megértettem