Fórum témák
» Több friss téma |
Fórum » LM1036 sztereo hangszínszabályzó áramkör
Témaindító: Krajcsooo, idő: Máj 29, 2006
Témakörök:
Én a mellékelt kapcsolást építettem meg úgy 10 éve. Azóta is működik. Ha kell a panelrajz, előkeresem.
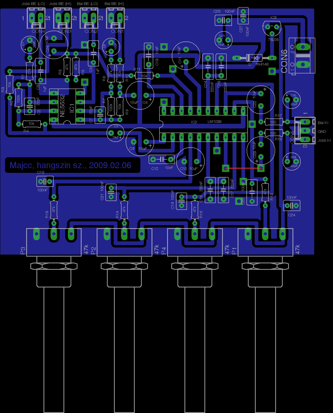
Nekem ez van meg. Ez a D-Audióban kapható kit rajza.
A hangerőszabályzó potit kösd sorba a föld felöli oldalon egy ~5 Kohm ellenállással. Ez nélkül csak a poti felétől szabályoz.
értem köszi =)
és ha egybe rakom az előerősítőket az erősítővel, csak az egész egy mélyládában lesz, trafó is meg minden, akkor rakjam a zerősítőket fémdobozba, és kössem földre, vagy rakjam dobozba de ne kössem sehova, vagy hogy legyen? előre is köszi :$
Szerintem ha a mélynyomón belül van az erősítő akkor a panelek megfelelő rögzítése mellett nem kell doboz. Ha csinálsz is neki, ne kösd össze a hálózati védőföldel.
okés.
Megint előállok egy kérdéssel :$ Szóval úgy terveztem hogy hátulra két bemenetet teszek, és elöl egy váltókapcsolóval választom ki hogy melyik bemenetről vegye a jelet. De ehhez végig kellene rángatnom a jelet az egész dobozon, rá egy kapcsolóra, és innen az erősítőre, szóval ha a kábel áryákolt is, szerintem a kapcsoló miatt tisztára felesleges, mert baromi zajos lesz =S Valami ötlet esetleg? Gondoltam valami kisebb relére, vagy nemtudom =S
Én ezt tudnám neked ajánlani bemenet választónak:
Bővebben: Link
Sziasztok!
Ez a hangerő potit kösd sorba a földel egy 5k ellenállatot ezt hogy érted? Nem rajzolnád be a kapcs_rajz.gif be és tennél fel? Mert nekem toló poti a hangerő szabályzóm és nekem is csak felétől szabályoz. Köszi
Analog/digitalis kapcsolok
bilateral analog/digital switch MMC4051 ,MMC4052,MMC4053,MMC4016 ,CD4066,MMC4097 tobfele tipusuak , ki kell valasztani melyik a megfelelo. A kapcsolo IC-t a megfelelo helyre lehet tenni kozel az elektronikahoz,hogy a hasznos jel vonalak ne legyenek hosszuak. Az engedelyezo jeleket kapcsolgatjuk ( 0 es +5V L es H logikai szintekkel) "tavolrol" egy "program logikaval" 1-tol 3 vezeteken a tipustol fuggoen. datasheetcatalog egy komplektebb adatlap Ezekel a kapcsolokkal rengeteg mas kapcsolast is meg lehet valositani. szimpla kapcsolotol analog mux/demux , szelekytalo aramkorok stb .kapcsolhatnak szinte barmit az elektronikus kapcsolasokban a megfelelo hatar nivokat/aramokat figyelembe veve.
Heló!
Először is lenne egy furcsa kérdésem, ha a topik címben szereplő kapcsolást megépíteném a végfok elé, akkor a végfokról hajtott 2 utas(mélyközép, magas hsz) hangdobozba kell ettől még passzív hangváltót tervezni? És ha nem, akkor tudnátok 1 olyan nyáktervet, alkatrészlistát adni, amivel a közepet is lehet állítani? Hálás köszönet a válaszért, meg a segítségért ![]() heló
Helló,
Ez az előfok +-12dB-el tudja erősíteni illetve csillapítani a magas és mély hangokat. Ugyan azt tudja, mintha a számítógépet közvetlenül rákötöd a végfokra. Hangerő, balansz, magas, mély. Természetesen kell a dobozba hangváltó, ha a végfok 1 hangfalat hajt meg. Szerintem te az aktív hangváltóra gondolsz, ami majdnem ezen az elven működik, csak ott alul-felül áteresztő szűrőket használnak műveleti erősítővel. Ott több végfok hajt meg egy hangfalat. Külön a mélynek, külön a magasnak.
Heló
Értem, tehát akkor inkább passzív váltó mint aktív hangváltó! De azért ha valakinek van olyat nyákterve meg alkatrészlistálya amivel a közepet is lehet állítani az belinkelhetné! köszönöm! Heló
Bővebben: Link
van tobb a netten ...Google ...Tonestack schematics , Tone control circuits , 3 band Tone Control Circuits, schematics... itt egy par kapcsolas
És olyan nincs valakinek amihez megvan a nyákterv is és megépítette, és már bizonyított? az belinkelhetné megköszönném heló
Bocsi a késői válaszért.
Tehát: mivel ezt az IC-t elég sokan gyártják, ezért nagy a szóródása. Ha az IC 12-es lába a földpotenciálra kapcsolódik akkor az átvitel gyártótól függően -70...-100dB között van. Ezt az ellenállást neked kell az adott IC-hez megtalálnod, valahol ~5Kohm körül van. A #370424 hozzászólásom mellékleteként fent a kapcsolás. sok sikert.
Hali!
Nekem 2-éve megy az LM1032 de NE5532 nélkülUrbánféle kapcsolás saját panellel. Az utóbbi időben néha kihagy az eggyik oldal elhalkul aztáa visszajön.Ráadásul még a balansz is elúszott , eddig középállásban jó volt, most kb. 2/3-nal van középen és a "stabil" oldal felé tekerve.Poticsere többszöri átnézés után sem találtam hibát 13.5V-ról megy nem melegszik.Lehet hogy haldokilk az ic?
Sziasztok!
Abban kérném segítségeteket, hogy: H.E. 2003-as számában szereplő LM1036-os előerősítőt megépítettem, panelt is terveztem hozzá. A leírtak szerint le is teszteltem. A mérőműszerem szerint 45 [mA] körüli áramot vesz fel tápoldalon és a 17-es lábán, valamint a műveleti erősítőknél is 5 [V] körüli értéket mértem. Ennek ellenére elég zajos, valamint nemigen hallani zenét. HIFI-t kötöttem rá és a "nagy szintű" bementet használtam. A potit teljesen feltekerve lehetett valamit hallani. A kapcsolási rajzot felteszem. Szeretném, ha nekem is olyan jó lenne, mint egy-két fórumozónak, akik jó véleménnyel vannak róla. Választ előre is köszönöm! Üdv Marci
Szia.
Ne haragudj meg, de ez most egy szemrehányás. 1. mindig rakd fel az általad megépített valami kapcsolási rajzát. (ne csak utalást) 2. Lehetőleg PDF, JPG, vagy HTML formátumban. (azt hiszem ezt mindenki eltudja olvasni) 3. Nem mindenki használ wint. 4. Ebből kifolyólag légyszíves használd a fent említett formátumokat. Lehet, hogy ezt a segítségkérésedet valaki elolvasta, de mivel nem tudta megnyitni a fájlt, ejtette a témát. (például én sem vagyok hajlandó nem jogtiszta kodecot berakni a gépembe.) Üdv. További szép napot.
Mi a baj a PNG-vel?
Teljesen szabvány képformátum. LINUX és Windows is úgyanúgy nyitja meg.
Szerintem ő az Eagle-re gondolt, nem mindenki teszi fel a tört verziót. Akkor maximum PDF Creatorral nyomtasd pdf fájlba.
Üdv.
Bocsi.
Elismerem, a PNG kimaradt. De nekem nem is ezzel volt a bajom, hanem a .BRD-vel. Ezt rakta fel elsőnek, nem tudtam megnyitni, feltételeztem, hogy ez a kapcsolási rajz. Tehát, de ez nem csak neked szól (!): Ha valamit felrakok, az a kapcsolásirajz, beültetésirajz, stb sorrendben, vagy ráírom. Ha most két egyforma nevű, akkor szerinted most mit gondoljak??? A kapcsolási rajz meg fontos. A beültetésiből meg nem tudom kibányászni, hogy mégis mi szerint csinálta. további szép estét. ASIÓPOS EZOP : "nem az a bölcs, aki sokat tud, hanem az, aki azt tudja ami éppen kell"
Sziasztok!
Semmi baj, nem haragudtam meg. Tudomásul vettem a feltételeket és a kéréseket. Beláttam, hogy ezek Mindannyiunk és az Én érdekem is. Ezek nélkül K-OS lenne. Nemrég kezdtem itt fórumozgatni, de pár feltételt szabályt szem előtt tartva kell itt kérdeznem és válaszolnom. Odafigyelek ezekre. Közben azért nem csak malmoztam, hanem próbáltam megoldani a problémát. Természetesen tüzetesen átnéztem a panelt a kapcsolási rajz alapján, valamint a vezető sávokat szépen megtisztogattam acetonnal. De a hiba a táp felöli oldalon volt. A hangszínszabályzó kis feszültséget kapott. Kb 7,07 [V] -os. A leírást megnézve fogtam is a fejem, mert ez a minimum alatt volt. Ezek után stab kockával 12 [V] -os feszültséget adtam neki. Ezzel megszűnt a következő jelenség, még pedig, a potik 0-tól 1/3-d úthosszig alig szabályoztak valamit, 1/3-tól 2/3-ig torzan ("hortyogott") szabályoztak, a 2/3-d után pedig leesett a szabályzás. Ezek mellett az erősítő tápja is rossz volt. Ehhez szimmetrikus táp kell, és a GND láb hanyag forrasztása miatt elengedett, emiatt itt is volt "csúnya" torzítás. Ezek javításával úgy tűnik megoldódott a probléma. Természetesen (mint mindent) lehet tökéletesíteni, finomítani. Ezzel kapcsolatba az lenne a kérdésem, hogy melyek azok az alkatrészek melyek érzékenyek és befolyásolhatják az átvitelt. Mikor bedobozolom, természetesen egy igényes tápkialakítással, akkor ha ilyen előfordulna, akkor tudjak hova nyúlni. A 100 [nF] -os, és a 22 [nF] -os kondik kerámia kondik, a többi elko és fólia (műanyag). Választ előre is köszönöm Üdv Marci
szia.
Idézet: „Ezek mellett az erősítő tápja is rossz volt. Ehhez szimmetrikus táp kell,” Mármint a feltett rajhoz gondoltad? Mer én ott nem látok semmi olyasmit amihez kimondottan szimmetrikus táp kellene. Egy kicsit fölöslegesen túl van bonyolítva. Mit keres ott az a 7805? Ha ez szerint csinálod meg, akkor a hangerő, hangszín beállítások majd mindig elmásznak, ha változik a tápfeszültség. Hasonlítsd össze azzal amit ide felraktam.
Itt van rendes kapcsolási rajz, és nyákterv is:
Bővebben: Link
Szerintem nem is rossz az a kapcsolás.
Merítettem belőle jó ötleteket. "hangszín beállítások majd mindig elmásznak" Mitől mászna el, ha a 7805 stabil 5V-ot álít elő a 12V-ból. A dióda még egy kicsit tol rajta felfelé. A 17-es lábon a zener feszültség pont ekkora, és onnan vannak meghajtva a potik. Szóval szerintem elég ötletes, mert nehéz átvezetékelni az 5V-ot a 17-es lábtól. Így sokkal kényelmesebb a potik bekötése és funkcionálisan ugyan az. Tetszik a kis jel nagy jel lehetősége is. Szóval elég jó ez a kapcsolás.
Sziasztok!
Lacikának válaszolva! A szimmetrikus tápot és az erősítőt, csak a torzítás miatt említettem meg, természetesen arról ide nem tettem fel semmilyen képet. (Amúgy az egy TDA7265 erősítő IC, később majd szeretnék építeni ennél klasszikusabbat és jobbat) Miért is van benn a "stabkocka". Én is gondolkoztam ezen, szerintem az IC -ből jövő zener feszültségtől lett függetlenítve. Én egy 78xx helyett inkább referencia feszültségforrást tettem volna bele. Jobban felszerelem magam "szerelési" kellékekkel, aztán ilyeneket kisilabizálok, hogy miért is lenne jobb, vagy fölösleges. (Szívesen olvasgatok ilyen dolgokat és ennél is szívesebben próbálom megvalósítani, természetesen megérteni.) Üdv Marci
Sziasztok!
Az Urbán-féle 1036-os előerősítőt építettem meg DS1669 digitális poikkal. A probléma az, hogy az egyik csatornában kicsit kevesebb a basszus és több a mély. Találkoztatok már ilyennel? Az egyfrma értékű kondik mind "egyformák" és újak, a nyákot meg többször is átnéztem már, multiméterrel is szóval nem tudom mi lehet. Van ötletetek?
Nem értem mi a problémád. Mi az, hogy kevesebb a basszus és több a mély?
Szól egyszere a két csatorna, csak az egyikben több a magas, mint a másikban, ugynakkor kevesebb a mély.
|
Bejelentkezés
Hirdetés |














