Fórum témák
» Több friss téma |
Fórum » Kapcsolási rajzot keresek
Témaindító: Kallai Csaba, idő: Márc 11, 2006
Témakörök:
gondoltam
valaki tudna ajánlani egy korszerűbb tranyós kapcsolást, az 1x50Vos trafó mellé? egy kis 80Wos mélyláda hajtásra.
A helyzet az, hogy manapság már a 2x xxV-os tápegységek vannak leginkább az erősítőkben. Ennek nagy előnye, hogy a kimenetre nem kell csatolókondenzátor. Azért jó ez, mert semmi nem határolja az erősítő mélyfrekvenciás átvitelét. Persze, a tápba két kondi kell, de ezeket a trafónak kell feltölteni, nem pedig az erősítő kimenetének. Sajnos a táprésze sem az az igazán használható. Persze, azért lehet erre is találni kapcsolást, de inkább sztereóban kéne gondolkodni, feltéve, hogy a transzformátor teljesítmény elégséges. A Sipos-könyvben van komplett erősítőrajz 2N3055-tel, egytelepes beállításra.
tisztában vagyok a gyatra 1x50v os táppal, csak sajnálnám kidobni a kész dobozt + tápot+ tranyóhűtést. azért gondolkodom monoban, mert mélyláda meghajtására használnám, ha tudok vele valamit kezdeni, bár eddig nemtaláltam semmilyen jó kapcsolást
esetleg összehidalni a két csatornát? vagy lehet hülyeséget beszélek?!
Nem tudom, mekkora teljesítményben gondolkodsz. Nem tudom,mekkora a trafód teljesítménye.
De! A grafikonból láthatod, hogy 8 Ohm esetén 27W, 4 Ohm esetén olyan 55-60W teljesítményre számíthatsz. Ha ez elég, nem is kell tovább gondolkodni. A rajz már lehet, hogy nehezebb ügy. Bár, régebben még használtak ilyen tápellátású fokozatokat. Körülnézek, hátha van valami használható kapcsolás.
Hello! Egy 2x50W-os erősitő kapcsolási rajza érdekelne.Jó lenne ha lenne hozzá nyák-illetve beültetési rajz,mert kezdő vagyok.
Köszönöm a válaszokat!
Nem gondolkodok több 100Wos teljesitményben, csak szeretném kihasználni a dobozt, ha már adott.
Traforol énse tudok mit elmondani, de ránézésre nagy. gondolom teljesitményt is tud találtam egy ilyet is: Bővebben: Link ez működhet? minden érték tág határok között van
Kösz,esetleg sztereó?
Heló
Egy Olyan kapcsolást keresnék, amivel egy autó cd-s fejegységet meg lehetne táplálni otthoni 220Voltról! A fejegység 4*45 Wattos! Előre köszönöm heló
Azért nem semmi vagy...
Megcsinálsz belőle kettőt, egyikre a bal, másikra a jobb csatorna, és sztereó lesz belőle.
kösz,tudok róla!
Ez egy "klasszikus" felépítésű erősítő, valószínűleg működőképes, ha már egyszer publikálták.
Sziasztok!
Keresek, Videoton EA6380-S erősítő kapcsolásirajzot. Ezüst szinű, csak erősítő tagja volt ez a régi Akai-videoton tornyoknak. Műszeres kivezérlésmérővel. ( A végfokban kell tranyót cserélnem. Te1819 Te1820. Gondolom jó helyette a Bd 243, Bd244, de azért megnéznék egy rajzot ha lehet) Köszönöm!
Sziasztok!
Egy kisebb teljesítményű A kategóriás erősítőhöz keresek kapcsolási rajzot (és ha úgy van, NYÁK rajzot). Lehetőleg nem csöveshez. köszi.
Az nem a RA 6383S volt? A 6380S a Cleopátra.
#95347 számú hozzászólásban benne van a teljes dokumentációja a 6383-nak.
Ezt nézted már?
Bővebben: Link
Igen, ezt a rajzot én is megtaláltam, de ez nem teljesen az...
Viszont átolvasom a topikot. Köszi!
A másodikra hasonlít, szinte pont ugyanolyan belülről, csak ebbe műszer van. 8 tranyó van a végfokban. Mindegy, mert mindenre oda van írva hogy micsoda, úgyhogy most méregetem, aztán kicserélem ami rossz. Bárcsak minden készülék ennyire áttekinthető lenne.
Bocs 9-tranyó! Abból 6 rossz
Sziasztok!Techwood t1433 tv rajza kéne ha valakinek megvan!Legjobban a tápban a fet egyik lábával sorbakitott smd induktívítás értéke kéne a többi alkatrészt azonosítottam!(L802)
Húzz egy ferritgyöngyöt arra a lábra, ha más megoldás nem születik...
Szia!
Ez nem egy sima dvdíró márkája a gépedben? Nem az alaplapod típusát kellett volna megadnod? A viszhang, mindenképpen egy visszagerjedés lehet, de biztos, hogy csak a ledigitalizálás utáni jel kerülhet vissza a bemenetedre, mivel késleltetés kialakítása egy két ellenállással, ill tranzisztorral elég nehéz. Én a hangkártya beállításoknál néznék szét a hangerőszabályzón(tálca), nem-e az "amit hallok", illetve a "mono" vagy "sztereó keverő" van kiválasztva bemenő forrásként. De lehet, hogy lényegesen bonyolultabb...
Sziasztok!
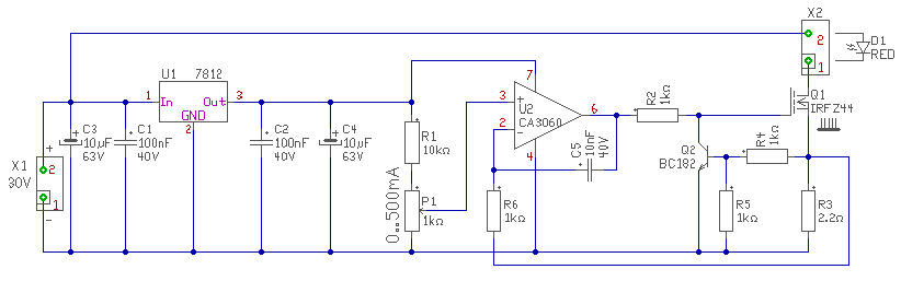
Egy LED meghajtó kapcsolást keresek aminek a feszültségét kb. 20-30V-ig lehet állítani az árama pedig 500mA -ig legyen mA- ként állítható. 5-10 LED-et szeretnék hajtani vele. Fontos lenne a precíz áramszabályzás. Előre is köszi
Köbüki! Ne a kapcsolásirajzát keresd, hanem másik drivert hozzá! Sokszor egy újratelepítés is segít, máskor az egész rendszert újra kell telepíteni. Nem hardver hiba.
Ha megmondod, hogy mikori az AC'97 -es hangkártya, (milyen alaplapra van integrálva, ha integrált,) akkor segítek driver keresni.
Hello!
Ez a dolog nem így működik. A Led-ek áramát kell szabályozni, a rajtuk eső feszültség, meg annyi lesz, amennyi a sorba kapcsolt Led-ek nyitófeszültségének összege. (az összegnél, a tápfeszültségnek persze többnek kell lenni.) Vagy nem tudod megfogalmazni, mit keresel. üdv! proli007
Egy izmosabb áramgenerátorra fájhat a foga aminek a tápfesze max 30V. Hogy azután mennyit fűt el azt a ledek száma és a beállitott áram határozza meg (gondolom én). Ha jól olvastam már a feszültség és az árammérő kész is (az icl-es topicban),bár a feszmérésnek sok értelmét nem látom. :gumicsirke:
Sziasztok!
Akkor most újrafogalmazom... Nos, a feladatom a következő lenne: Hagyományos és LED-es fényforrások spektrumának vizsgálata. Egy olyan LED meghajtó áramkör kéne amivel 6db fényfüzér áramát állíthatom. A fényfüzérek változó darabszámú és füzérenként különböző fajtájú LEDeket fognak tartalmazni átlagban: 5-10db LEDet füzérenként. A feladatom a LED füzérek áram-spektrum karakterisztikájának felvétele, ehhez kéne egy olyan meghajtó amivel mA pontossággal tudom állítani az áramokat.
Hello!
Kiindulási alapnak. (Poti Spectrol-Helipot) A spektrum mérésre azért kíváncsi lennék, mivel végzed. üdv! proli007 |
Bejelentkezés
Hirdetés |




valaki tudna ajánlani egy korszerűbb tranyós kapcsolást, az 1x50Vos trafó mellé? egy kis 80Wos mélyláda hajtásra. 







