Fórum témák
» Több friss téma |
Fórum » Csöves erősítő készítése
Ne feledd betartani a fórum viselkedési szabályait, és a topik megmaradásának feltételeit. [link]
A téma átmenetileg fagyasztva lett, hozzászólni nem tudsz!
Olyanom meg nincs. Na mindegy, marad a 4 diódás. PY88-ból is csak 2 van, abból meg 4 kellene. Aztán lenne 7 cső a sztereó pcl86-ban (PCL86, PCL86, EM84, 4x PY88)
.
Nem hát! Ha 20V kell neki akkor 6,3-mal nem fog felizzani
szerk: vagy most ECH21-est dugtál be? mert annak viszont fel kell izzani, annak ugyanúgy 6,3V a fűtése
Köszi, elrontottam bocs! A csőre uch21-es van írva mint az adatlapon. Akkor még nem dobom ki, hátha jó!
Na ez most elég megtévesztő, mert ECH-t mondtál és UCH adatlapot tettél be. Ha ECH, akkor mennie kell, mert az is 6,3V-os. Ha UCH, akkor tényleg 20V kell neki.
Bocs
Nincs gond. utána én is észrevettem, hogy írtál.
Addig nincs gond amíg nem fordítva raksz be csövet, UCH-ba ECHt
Persze, arra vigyázok
Még egy számomra fontos (kezdő) kérdés, lehetséges-e, hogy egy eb21 mellé betegyek egy másikat, ha a táptrafóm ugyanaz marad, ami eddig. Csak most a +cső is kapna fűtést. Azt hiszem ez 6w körüli teljesítménynövekedés...
Próba szerencse! 0,8A a fűtése úgyhogy kb 6W talán kibírja de az mire jó ha csak úgy fűtöd?
Nézzed ha nagyon melegszik akkor nem birja a trafó. Egy fránya L betű megint lelépett
Elég zaklatottak az íráskörülményeim
Még egy végfokot akarok betenni a rádiómba, és arra vagyok kiváncsi, kell-e új táp. A kimenőm, meg a többi alkatrész, elvileg megvan.
Hát akkor az anódfesz is számít hisz onnan is fogyaszt de ki kell próbálni hogy bírjja-e
Ugye az még a leadott hangszóróteljesítmény + veszteségek: kb 4wat, ha jól gondolom. Az már 10wattos töblet
Több lesz az mint 10W
Idézet: „Akkor Te sem szereted a felső anódos kivezetéseket . Szerintem ezek csak zárt dobozban érdemes használni .” Így van! Csak a 6P45Sz-t vagyok hajlandó favorizálni, most is annak tekerem az új trafóját!!! Tényleg!, előzőleg 400v anód, 100v g2-vel ment, és tudott 70w-ot,ha a 100w-ot akarom tőle elég az anódot feltolni 500v-ra, vagy g2-vel is menjek 150v-ra??? Sürgős, mert most tekerem a trafót, mindenkinek szól!
Sziasztok!
Tapegyseget probalok osszeallitani epulo csoves erositomhoz. Az egyes fokozatok altal felvett aram az adatlapok Ia erteke? Mondjuk egy ECC83-ra megadott 1,2mA a ket trioda egyutt, vagy kulon-kulon ertelmezendo? EL 84-nel az Ia es az Ig2 adodik ossze? Kosz a segitseget.
Koszi!
Van meg ami hozzajon? Mert gondom van a szamitasnal. En ugy nezem, hogy az elso szuroellenalason 45mA megy at. Ebbol 4x1,2 a ket ECC83 triodaihoz tartozik, viszont a 6V6 segedracsanak az aramfelvetele adatlap szerint csak 4mA korul van a parra vonatkoztatva. Hol tevedek
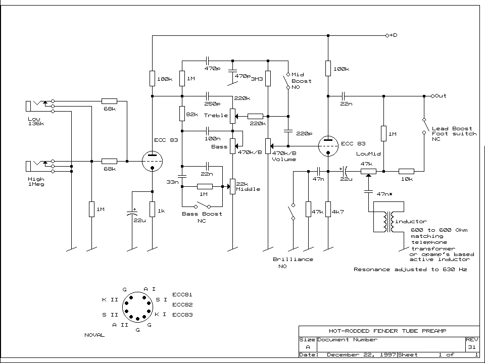
Meg nem is a meretezesnel tartok, csak probalom megerteni, hogy a szurokorben (princ3.gif) hogyan mukodnek a dolgok, es hogyan adodnak ki az anodok fele a feszultsegek.
http://tdsl.duncanamps.com/show.php?des=6v6 itt talaltam a parra vonatkozo adatot. De lehet, hogy csak rosszul ertelmeztem. Turtam egy masik adatlapot: http://lib.store.yahoo.net/lib/thetubestore/JJ-6V6-S.pdf E szerint 2x13mA a segedracs. De akkor hogyan megy el 40mA a B lekotesnel?
Most már a saját készitésű füles a képen. A börözés még hátravan és a füllpárnák is más bevonatot kapnak.
Szerintem mindenképp 150voltra tekerd a trafót,inkább,mint 100-ra.Abból a meggondolásból,hogy leejteni mindig könnyebb a feszültséget,ha sok lenne,viszont ha kiderül,h kevés... Ebből a csőből akár kisebb g-2 mellett is kivehető a kívánt teljesítmény,ámbátor 70 és 100W között alig van hangerőbeli különbség.És lehet,h többet ér 10W-nyi high-end,mint 100W-nyi hi-fi... :awink:
hűha!jól néz ki nagyon!
Idézet: „többet ér 10W-nyi high-end,mint 100W-nyi hi-fi...” A hétvégén rámolgattam a kuckómban, és a tesztnek összerakott mono PCL86-osom szólt egész hétvégén. Kb 1W-on ment, ha jobb szám szólt feltoltam kb. 2W-ra és "üvöltött". ![]() Mekkorát fog ez majd szólni stereo PP-ben
Ugyanígy vagyok én is. Most pcl86 se nyomja sztereóba, most viszont egyre jobban agyalok a pp-n. Viszont szereznem kéne huzalt, meg trafót tekerni, meg itt az érettségi is. De meg kellene, hogy csináljam.
Nem enged jobb képet feltölteni, igy nem sokat lehet látni
A "csövesek"képesek ilyen meglepetéseket okozni... Különösen,ha a hangsugárzó érzékenysége fölé megy a 90dB/W-nak,ami kimondottan kívánatos.
No ja, azt elfelejtettem mondani, hogy VERMONA R-150 van rajta
Helló mindenkinek.
Most szereztem egy örreg de híres MV3-as erősítőt. Sok probléma van vele és erre keresek megoldást. 1. probláma: - Nagy az alapzaj durván bebúg ha nem szól rajta semmi, és olyan is előfordult hogy magától járt a membrán zene nélkül 1-2Hz környékén. 2. Csak az egyik oldala szól a másik le van égve vagy nem tudom mi történhetett vele. Ezen a 2-őn kívül semmi komolyabb gond nincs vele. A zenei teljesítménye nagyon jó hogy egy 100W-os mélynyomót nyugottan megetetne. Most 2 párhuzamosan kötött 8ohm-os SAL Silversound 2610s-re van kötve és egész szépen szól egy sávról is. Arra gonoltam, hogy szerzek új csöveket bele és ha szereznem kellene, akkor milyen típusút kellene? Válaszokat szeretettel várok. Lehet szájbarágósan is írni mert még Kezdő vagyok a csöves erősítők terén.
Itt a rajza, nézd át jól, a csőtípusok is benne vannak.
Röviden, akkor ez a kapcsolás amit találtunk, felejtős?
|
Bejelentkezés
Hirdetés |


.





