Fórum témák
» Több friss téma |
Fórum » LC mérő
Mit jelent pontosabban az hogy összevissza ugál a freki? (nagyságrend?)
Az 1nF-os kondik milyenek? (kerámia, fólia, fóliából is melyik típus) Elkók minősége milyen? (legjobb a tantál, főleg a PIC 17-es lábán lévő.)
A táp és a föld közé nem felejtetted el beültetni a 10 µF-os és 100nF-os kondikat? Ha ezek hiányoznak, akkor akár gerjedhet is...
A kapcsolót ha vezetékekkel kötötted be, akkor ezek a vezetékek legyenek összefogva (ne szanaszét lógjon mindegyik), és a lehető legrövidebbek legyenek!
Egy részletes fénykép sokat segítene az alkotásról.
Sziasztok
Raktam fel pár képet.
És még pár kép.
A kondira az van ráírva hogy 1000K.
A kondenzátor jó! (Hol lehet még ilyet szerezni)
A vezetékek viszont túl hosszúak (mint már írták), főleg a kapcsolóra menők. A rezgőkör része az üzemmód kapcsolóra menő vezetékezés és így a szintén hosszú LCD-re menő vezetékek és bármilyen elektromos zaj fokozottan zavarhat.
Az induktivitásnak mennyi az ohmos ellenállása?
A relés hány ohm-os? (A PIC nem tud kis ellenállású relét meghajtani)
A panelt forrasztás után le kéne tisztítani a gyantától, (még óndarabkák is látszanak), A forrasztások minőségén is lehetne javítani, egy hidegforrasztás is érdekes dolgokat művelhet. A tápfesz megvan? (lemerült elemről táplálva is lehet probléma)
Sziasztok
Az egyik jamper állásban a freki:41735;a másikba;58567. Nem tudom jó ez igy?
Szia!
A frekvenciák jók. Bár a 82uH induktivitásod csak 74uH körül van, de ez nem befolyásolja a műszer működését, legfőképp a frekvencia ugrálását nem. De még nem válaszoltál P István kérdésére hogy mekkora ez a frekvencia ugrálás. Ha megpróbálsz mérni egy hasonló kivitelű fóliakondit mint a képen van, akkor mennyit változik a mért kapacitás? És amit Novak írt azt is szívleld meg tegyél a PIC táplábaihoz minél közelebb szűrő kondikat. Valamint én a rezgőkört az LM311-hez csatoló 10µF-os kondenzátort tantálra cserélném.
Most lett kész az RLC mérőm Bővebben: kép róla Aki tud oroszul az segíthetne lefordítani hogy hogyan kell bekalibrálni, az oldal közepén a leghosszabb hozzászólásban van leírva Bővebben: Link Előre is kösz a segítséget
Szervusz!
Igen, gyakorlatilag semmire sem válaszol... Így elég nehéz bármiben is segíteni. P István
Sziasztok
Elnézést kérek hogy nem válaszoltam ez idáig,csak más dolgom volt. A válaszok a következök: a frekvencia jamper 1 állás:41795-6,jumper 2:58704-5. Ha a kimeneteket összezárom akkor ugrál 5020-5100-ig kb de nagyon gyorsan szaladgál. És mégegyszer elnézést kérek akinek a válaszára nem írtam. Ja és ebbe nincsen lm311-es ic. Ja és a mért értékek:100nf-ra 121,0nf mért 1nf-ra 1.184nf-ot mér. ja és resetnél 0.4pf muttat.
Az utolsó számjegy 1-2 értékkel való ingadozása normális.
A kimeneteket (mérőcsatlakozó?) milyen állásban zárod rövidre? (L vagy C) És milyen okból? Elvileg "L" állásban kell rövidre zárni a nullázáshoz. A kalibráló kondenzátorod 10%-os, amit mérsz valószínűleg szintén nem pontos, úgyhogy ha lesz pontos kondenzátorod akkor jól fog mérni. Vagy a 3-4 jumperrel is lehet állítani a pontosságot ha van valamilyen pontos értékű kondenzátorod. Azokat a hosszú kanócokat is érdemes a szükséges mértékre lerövidíteni és a mérendő alkatrészt (főleg a kis értékűt) a lehető legrövidebb vezetékkel kell csatlakoztatni. A nullázást pár perc bemelegedés után érdemes megismételni és ha ezek után sem ál be nullára akkor kel keresni a hibát, de nálad a vezetékek szabadon mozognak ha nincs bedobozolva, és amikor nullázol megmozdítod a vezetékeket és pár tized pF-ot megváltozik a kapacitásuk és ezért is lehet eltérés a nullától. Arra még nem válaszoltál, hogy hol lehet ilyen kondenzátorokat kapni. (relé ellenállása?)
A kondikat régen szedtem ki egy tv-ből ,a relé ellenálása 139 ohm
A reléd megöli a pic-et.... max 25mA-rel lehetne terhelni,ez meg ~35mA eszik.
Köszönöm.
Erre valami ötlett? vagy vegyek másik relét de milyet?
Vegyél másikat. Az enyémet a lomex-ben vettem.
Vedd a fáradtságot,menj fel a lomex honlapjára,üsd be a relén található számokat,és aszerint rendelj. De ha kiváncsi vagy az ellenállására a :google: segiteni fog. Ha regisztrált tag vagy a lomexnál akkor a pdf-je is hozzáférhető.
Sziasztok!
Elkészült a komplett készülék, meg vagyok vele elégedve. Az is nagy előnye, hogy ha van egy etalon értékű mérendő alkatrész, akkor hozzá lehet pontosítani a készüléket. Ajánlom mindenkinek megépítésre. Jó tanácsként csak annyit, hogy minél rövidebb vezetékeket használjunk a kapcsoló illetve kijelző bekötéséhez is. Végezetül itt van néhány kép a készülékről. Egy 6.8 nF-os kondi a mérés tárgya. Sok sikert a megépítéshez!
Sziasztok!
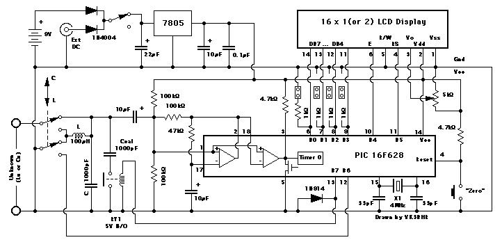
Bocsánat azt nem tettem hozzá, hogy ez a PIC 16F628-al összerakott verzió.
Helló !
Gondolom mindenki megépítette az LC mérőjét és azóta csend van a topikon. Mivel nem vagyok jártas a PIC programozásában Tőletek kérdezem : van-e lehetőség az LC mérő programjába egy mOhm mérőt betenni. A kis értékű - 0 - 10 Ohm- ellenállások elkészítése is okozhat gondot a gyakorlatban,ezért gondoltam egy olyan műszerre ami mind hármat méri. A kapcsolás nagyon egyszerű de pontos. A segítségeteket kérem a témában . Köszönettel: nagy hoho
Én értelmét nem látom egybe tenni a két teljesen más működésű műszert.
Én látom értelmét a "multifunkciós" műszernek. Jómagam is készítettem már egy 4 az 1-ben-t s nekem bevált. Volt is szó itt a HE-n egy PIC-es műszerrő, amelybe 12 funkciót szorítottak. Ám a Te esetedben van egy kis probléma, miszerint is az LC mérőkben alkalmazott PIC-ekben nincsen AD konverter, igy az közvetlenül nem tud mérni feszültséget. Egy külső AD-vel kellene megfejelni a PIC-et, igy rá lehetne tenni az LCD-re a feszültséget. Illetve az ellenállást. Át kell írni a progit kissé...
Na, ugyan ez okok miatt írtam, amit írtam.
Szervusz!
Én is elgondolkodtam ezen az LC mérőn (el is készítettem próbapanelen és komplett készülékként is, mármint a lm311 nélküli változatot) De közben beszereztem egy PICKIT2-őt és mivel volt hozzá egy PIC16F690 - ebben van AD átalakító- ezért gyakorlásképp (CCS C) hozzákezdtem ezzel a PIC-el megvalósítani az LC mérőt néhány kiegészítéssel: - a kapacitásmérés kiterjesztése 1µF -ig valamint a nagyobb kapacitásoknál tapasztalt mérési hiba korrigálása. - Az 1 mH-nél nagyobb induktivitásmérésnél a tekercs kapacitása jelentős mérési hibát okoz, ezért ennek a kapacitásnak a mérése és a hiba korrigálása - 1 µF nál nagyobb (kb 100 mF-ig) kondenzátorok (elkó)mérése nem az LC körön keresztűl. - Az elkó veszteségi ellenálásának mérése 90kHz körüli frekvenciával. (kis értékü ellenálásokat is meg lehet vele mérni kb 5 mohm felbontással, de erre a célra nem túl pontos ) A program már 99% ban kész, a funkciók már az elképzeléseimnek megfelelően működnek, Néhány finomítás van hátra. A PIC nem kifejezetten matematikai processzor, így elég nehéz volt belegyömöszölni a szükséges számításokat. A PIC-en kívűl csak néhány kondenzátor, ellenálás, az induktivitás, stab. IC, kapcsoló van benne. Ha valakit érdekel, akkor a hétvégén teszek fel képeket, kapcsolási rajzot. Üdv: P István
Izgatottan várjuk a képeket, a kapcsolási rajzot, és a szükséges forráskódot az utánépítéshez, akár egy cikk formájában is. Nem olyan nagy munka, és ha egyszer megcsinálod, többen olvassák, mint ebben a témában. Hajrá!
|
Bejelentkezés
Hirdetés |






















