Fórum témák
» Több friss téma |
Fórum » Inverteres hegesztőtrafó
Ja, csak van aki cél nélkűl hadonászik az evezővel.
Erről csak az jut eszembe, mikor az egyszeri embernek magyarázzák a "villanymotor" működését és az megszólal: "Jól van, értem én hogy villanymotor, de mitől forog?" A trafók tényleg elég komolyak, főleg 42 kW 100kHz-en. Jó lenne látni a keresztmetszetüket (a tekercs félbevágott metszetét), mivel és miképp tekercselték, Valami lakkozott és litze huzalokról ugyan ír, de ez így elég általános. Bocs a viccért, de nem birtam megállni: egy villamosenergia szolgáltatónál dolgozom és ott ez egy szállóige bizonyos helyzetekben. Üdv: P István
Ezt nem birom kihagyni: "Jól van, értem én hogy villanymotor, de mitől forog?" A füst hajtja, ha az elszáll akkor megáll a motor
Megtekercseltem 23:7 menetszámmal. A szekunder 0,6*35mm-es réz szallag ragasztószallaggal szigetelve. Most olvasom hogy az nem jó. Akkor menézem az elektronikai boltokat hátha van nekik trafopapir. A ferrit az vezeti az áramot? Mert úgy kellett rátuszkolni a tekercsre, és félek, hogy megsérült a szigetelés, és nehogy zárlat legyen.
A ferrit nem szigetelő, bár elég nagy az ellenállása. A tekercset mindenképp szigeteld el tőle! Valami csévetest szerű mindenképp ajánlatos, ha másból nem hát 2 -3 réteg szigetelőanyagból (prespán vagy egyéb).
Általános elektronikai boltban biztos nem kapsz, bár ki tudja. Pesten a Villért, máshol mint már írtam tekercselőüzem illetve ha van szakbolt. Egy másik fórumon "sütőpapírt" ajánlottak kényszermegoldásnak, elvileg hőállónak kellene lennie és elég erős is. Nem győzöm hangsúlyozni hogy a hosszú élet egyik titka a jó szigetelés! Látom, a menetszámot nem túloztad el, élesztésnél kicsit magasabb frekvenciával indítsd és fokozatosan csökkentsd az végleges frekvenciára illetve, amíg a ferrit nem kezd el túlságosan melegedni, szerintem...
Hali Minden olvasónak!
Néhány lappal ezelőtt felraktam egy gyári készülék trafójának fotóját. Most még egyszer felteszem. Így egyszerűbb mint visszalapozni. Kérem a véleményt róla. Ha jól emlékezem 4,25cm2 a magméret és talán 40 kHz-en megy. Az alatta lévő alu hűtő elvileg hűti a ferritet is. Nálunk alkalmasint 4...8 órát használják naponta, gond nélkül. De nem 2-es pálcával. A szekunder tekercs sok mindent elárul. De jól látszanak a mágneses sönt betétek a primer és szekunder között. Ja, rezonáns kapcsolású, ahol a főtrafó szórási induktivitását használja a rezgőkör L-tagjaként. De a szekunder fojtó is felvet néhány kérdést és gondolatot...
Megnéztem,mind két gépet,dönteni magadnak kell!A gépek bekapcsolási idejét és a hozzá tartozó áramokat nézd meg,ez a legfontosabb.Van kiegészítő szolgáltatás a gépeknél (antistick stb...) ezek jó dolgok.Magad tudod,hogy milyen pálcával,mekkora áramon és mennyit szeretnél hegeszteni,ezért írtam,nézd meg a bekapcsolási időket,az mindent megmond.Nem ipari gépek az biztos!
MÉg kimaradt. A PC-tápok trafói nem ekkora teljesítményűek, de az elv miatt jó példa. Nos ezen trafókban az első sor primer, majd elektrosztatikus árnyékolás, aztán a szekunderek, és újból elektrosztatikus árnyékolás, és végül ismét a primer. Persze a primer fele-fele elosztásban. Ez az úgynevezett erőátviteli ( kemény ) tekercselés. DE! A hegesztőknél viszont szükség van valamekkora puhaságra. Attól még, hogy nagyobb a freki, az elv még használható. Mint ahogy a fenti képen is látható. ( DSC00092.jpg )
Köszönöm a választ erdqab. Általában 2,5 pálcával hegesztek, ez a döntő többség. Egy problémám van csak, hogy ezek a hegesztések jelentősen nyárra korlátozodnak, s az is olyan helyen ahol kevés az árnyék, s nem szeretnék úgy járni, hogy 10 perc hegesztés, s fél óra pihenő, mert annyi cigi a földön nincs. Ja és ez lesz az első inverterem, mivel eddig csak a hagyományos hegesztőgépem volt. Esteleg ha valami alternativát tudnál ajánlani, vagy esetleg másvalaki, azt megköszönném.
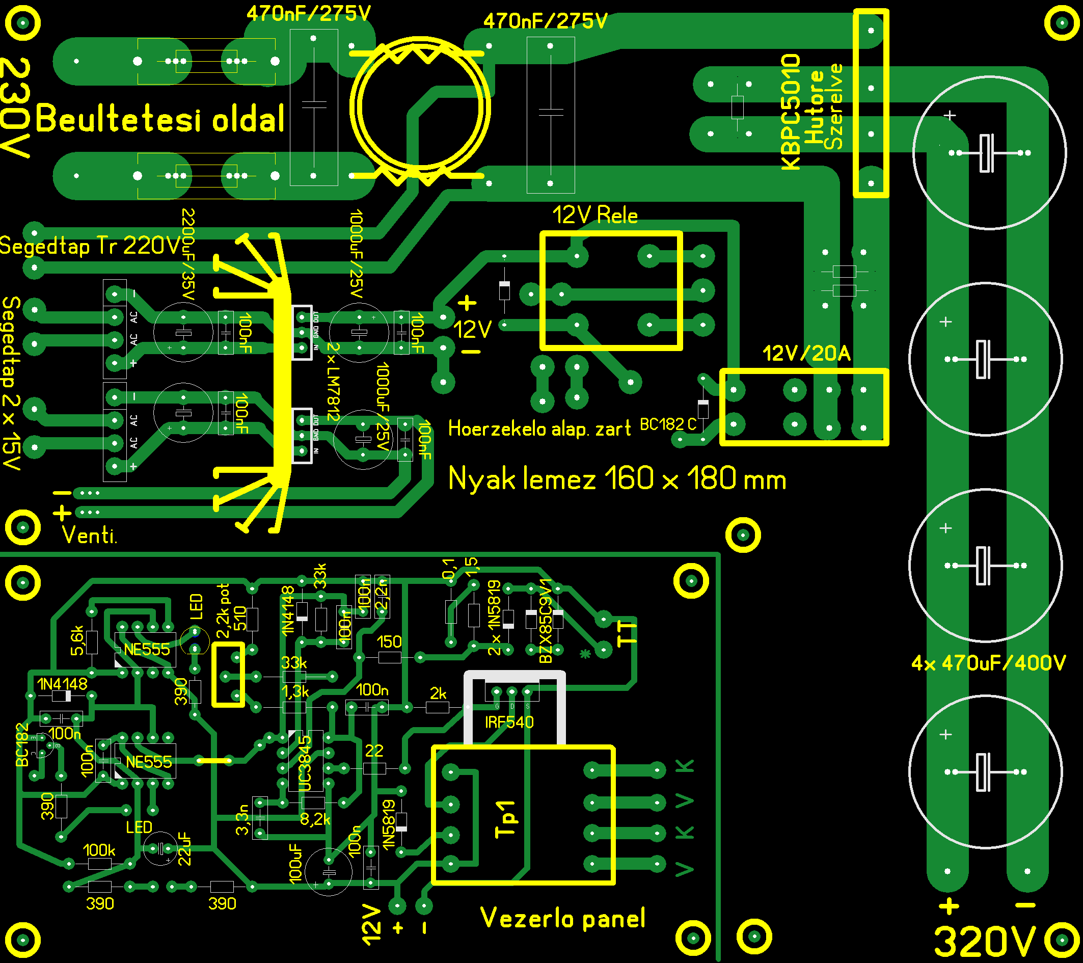
Kicsit Módosítottam a 320V panelt meg a Vezérlő panelt. Így szerintetek jó lett??? A 2x15V trafó lekerült a panetről!!! Ja és a vezérlő trafója EI-33 -as!!!
Mint írod egy rezonáns hegesztő inverter képei (korrekt konstrukció) . Ez is lehet egy út, jóval kisebb a kapcsolóelem igénybevétele, kevesebb hőt kell elfűteni, nagyon kicsire lehet elkészíteni. a fojtó is kisebb vagy esetleg tejesen a trafó szórása helyettesíti, de bonyolultabb az elektronika, és kisebb a szabályozhatósági tartománya.
De a forward inverternél amiről általában beszélünk, inkább a szorosabb "kemény" csatolás kell, a kimeneti fojtó és a az áramszabályozás biztosítja a megfelelő karakterisztikát.Szélesebb áramtartományban szabályozható. Másrészt az két fél primer közé tekert szekunder megoldás kisebb veszteségű tekercset eredményez. Szerintem...
Azt, hogy nincs-e elkötve nem tudom, de tetszik!
Hogy elkötve
Egy jó ideig ültem a rajzon, hogy megtervezzem a 320 -as panelt, és maradt rajta annyi hely, hogy felférjen a vezérlőpanel is!!! Ja az ANTISTICK is ezen lessz, csak még meg kell csinálni, mert ma mér nem volt hozzá türelmem!!!
Hali!
Figyelgetve az eddigi beszélgetéseket, próbálkozásokat, nekem a következő konstrukció körvonalazódott: A primer oldalon a fogyasztás szempontjából a 25A-es automata megközelítése, mivel nem ipari felhasználó vagyok, és ahol lehet hegeszteni ott előfordul ekkora automata. Ha nem, akkor még mindig vissza tekerhetem a potit. A ferritnek én olyat használnék amit a lakóhelyem szerint a legolcsóbban be tudok szerezni. Jelen esetben ETD59. Ebből is 2db. A tekercsek elosztásán még nem elmélkedtem, de a primer soros kapcsolása tűnik jónak, mivel a kevesebb szigetelés több hely nyereség, mint amennyivel vastagabból kell tekerni. (Erre véleményt kérnék P_I-től!) A trafót keményre tekerném, mivel nem kell kísérletezgetni a beállításával (szórás). A fojtót szintén ETD59-re tekerném, középen kiköszörült oszloppal. Mivel 2 magot használnék ezért az indukciót lehet 1 hajszállal csökkenteni, továbbá a freki is mehet lentebb, amivel csökken az átkapcsolási veszteségem, és kezelhetőbbek a tranziensek, és amag sem fűt annyira. Ebből eredően megbízhatóbb, mi több lehet, hogy akár a folyamatos üzemet is el lehetne érni. A szabályzó elektronikáját meg is tervezhetem, de találtam 1 számomra korrekt, gyári rajzot (mellékelem), így ezzel sem kell vesződni. Vélemény?
FREDDI-nek!
Húú... Hali! Visszaolvastam egy kicsit. És eszembe jutott mit is felejtettem el. Egyszer kérdezted az alu-forrasztást. Nos én egy direkt erre acélra gyártott AMALU nevű forraszanyagot használok amit az AMATRON cég forgalmaz. Semmi előkészületet és vegyszert nem igényel. Nem óccsó, de jó. (Lehet elkéstem..?)
- Ez egy rezonáns inverter rajz. Ha tényleg ezt akarod, akkor a trafó méretezése egy kicsit komplikáltabb lesz a szükséges szórt induktivitás miatt.
A 40kHz-re lehet kapni megfelelő IGBT-t kár emiatt lejebb menni, főleg egy rezonáns megoldásnál. - A trafók soros vagy párhuzamos kötése a veszteség szempontjából nem releváns (a menetszám és a sodrat elemi szálainak szorzatától függ a veszteség , meg a tekercs hossztól és elemi szál átmérőtől de ezek nem változnak adott méretezésnél, ez a szorzat sem változik ha csökkentem a menetszámot és növelem a keresztmetszetet), inkább azt kell kalkulálni hogy a szükséges menetszámok és huzalátmérők, lehetőleg egész sorokat adjanak ki. A szigeteléseken nem lehet túl sokat sporólni, de nem is érdemes, már az is veszélyes hogy általában végig tekerik a tekercseket, nem hagynak kuszóutat és nem is szigetelik (szigetelő)lakkal. - A háttal fordított U57 tökéletes és olcsó megoldás a fojtónak, nehezen telítődik, igaz az ETD-vel kisebb a szórás, de akkor sem kifejezetten fojtónak való mert kicsi az ablakkeresztmetszete (nem biztos hogy bele fog férni a szükséges légréshez és induktivitáshoz tarozó menetszám a megadott huzalátmérővel.
Nem késtél el, egyenlőre csak érdekel. Aztán majd alkalom adtán körül is nézek a piacon, hol lehet kapni. A forrasztáshoz van gázos aparátom, tehát csak az anyag kell, és lehet forrasztgatni alut.
Nagyon jóóóóó ! ez a cucc amit feltettél ! Körülnéztem az oldalon, van ott sok hasznos dolog, pld. hegesztési témában infókItt van a masina Tetszik, hogy visszaállítja a kimenetet üzem nélkül (a pdf-ben a diagaramm). Jól meg van konstruálva szerintem. Ezt lehet alapnak használni. Az ára sem egetverő egyébként a tud ásához mérten, és ipari gépnek tekinkik. Ha nagyon kéne, ezt érdemes lenne készen is megvenni, már csak a rajz és az ára miatt is. Ezt legalább nem lenne nehéz javítani, mert van hozzá kapcsolási rajz, ha gáz van. A súlya azért becsületes Nem spóroltak az anyaggal !
Nos... miből látod, hogy rezonáns kapcsolás?
Leginkább abból, hogy 2x10µF van sorbakötve a primerrel. (szekunder és az egyenirányítása sem a forward) A trafó induktivitása is meg van adva és a két érték kb 28 kHz-et ad ki. Nem foglalkoztam a rezonáns tápokkal ugyan de ez jónak tünik a 40kHz meghajtáshoz (ha pontosan a rezonanciára lenne hangolva akkor túl nagy áramok keletkeznének a primeren).
Az előbb már bőszen írtam, hogy legjobban a bevált 35/11-es áttétellel és megadott tekercselési móddal elkészített ETD59 párhuzamos kapcsolásával járnál, mert nem kellene sakkozni hogy tekercseld meg a fele menetszámmal és másfészeres huzalátmérővel, hogy kiadja az egész rétegeket a tekercs, mikor megnéztem a rajzot.
Hát ezzel vitába szállok.
Nálam csak 2,8 kHz-re jön ki. Az én számításaim szerint, ha rezonálni akar ez a trafó akkor az kb.: 100nF-dal tenné (de nem a kimeneten). Mivel a rezonáns kapcsolótápoknak is több szabályzási lehetősége van, simán lehet a rezonancián működtetni, de kell bele a kondenzátorokra is a dióda, vagy szupresszor, ekkor a zárlat tűrése lesz jó a trafónak. Amit láttam rezonáns hegesztőt, ott ugyan nem ismerem a primer induktivitást, de 3*47nF volt sorosan a primer körben. A szekunder egyenirányítás a klasszikus kapcsolóüzemű erőátviteli megoldás. Középleágazásos szekunder, mindkét félperiódusnak, mivel ez a kapcsolás félhidas, és az IGBT-ket felváltva kapcsolgatja. Az áttételből kiderül, hogy a trafó kb.: 160/50 Vp értékre van méretezve. Klasszikus PC-táp megoldás, csak nagyobb power. Szerintem...
Tényleg nem rezonáns, a rezonanciafrekvenciánál valahol egy nulla elkeveredett.
De viszont, nem is félhidas, ott a primer egyik vége egy kapacitív feszültségosztóra csatlakozik és mind a két ütemben történik energiafelvétel a tápból. Ezt meg jobban is megnézve, a kondenzátorral csak a táp egyik végére van kapcsolva a primer és az egyik ütemben úgy működik mint egy "forward" kapcsolás, a másikban pedig a primerben felhalmozott energiát hasznosítja mint egy "flyback" A trafó induktivitása is 160 uH ez az ETD59-nél tekintélyes légrést és igen nagy induktív áramokat feltételez ami szintén erősíti a flyback vonalat erősíti. Számolj utána 320V 160uH-in 10us alatt mekkora áram alakul ki. Szerintem leginkább "half bridge forward/fyback" lehet. Hogy ez menyire PC táp topológia, azt nem tudom.
Egy kicsit bővebben: Half Bridge forward/flyback
Félreértés elkerülése végett, nem vitatkozni akarok.
De akkor most félhíd, vagy half-bridge... ![]() Az én szemléletem szerint a félhíd arra vonatkozik, hogy a trafó egyik ágát két kapcsoló elem kezeli. Egyik az első félperiódust, a másik a második félperiódust. És a kitöltés lehet akár 95% is, ha a fojtó fel van erre készítve. Mindkét kapcsoló elem PWM kontrollált jelet kap. A trafó másik kivezetésére kötött kondenzátorok értéke ezen a frekvencián csak DC szint illesztése miatt vannak, mintha a másik félhídat leállítottam volna. Másképp fogalmazva a trafó szempontjából olyan mitha +- tápos meghajtást kapna. Ez a kapcsolás a szimpla tápos erősítőket idézi a kapcsolás technikával, ahol a hangszóró másik vége a DC elválasztó kondira van kötve. Flyback, vagyis záróüzemű (az-magyarul). Forward, vagyis nyitóüzemű, a felesleget visszatápláló, ahol a kitöltési tényező maximum 50% lehet. Ebben a formában (ha már angolul) akkor Half-Bridge Push-Pull converter. Az már csak részlet kérdés, hogy a soros kondi csak a primer negatívra van kötve és nem sorosan a + - közé. AC szempontból mindegy! A szekunder oldalon az a tény, hogy két tekercs van, csupán a jelentős áramok miatt, két diódával és két diódányi veszteséggel kevesebb. Az általad küldött doksi a rezonáns módú félhidat tárgyalja. Ebben az esetben megint a soros kondi a hunyó. Szerintem...
"Az már csak részlet kérdés, hogy a soros kondi csak a primer negatívra van kötve és nem sorosan a + - közé. AC szempontból mindegy!"
Nagyon nem mindegy... Az a 160uH trafóinduktivitás sem zavar meg a rajta kialakuló 10-20A induktív áram? Mondom hogy kevert üzemű! Kösz hogy lefordítottad az angol szavakat, bár már van egy szótáram... Végül is nem baj ha nem értünk mindenben egyet. Üdv: P István Ui: "nem vitatkozni akarok" pedig a fórum részben erre való, és éppen ezt is tesszük.
Azt mondják, hogy ha mindenki egyetért az a diktatúra
![]() Én az eddigi tapasztalataimra építek. Lehet tényleg meg kéne építeni és akkor el lehetne dönteni a mérések alapján kinek van igaza. De ettől még nem vagyunk ellenfelek. Ja! lehet , hogy félreérthetően írtam. A soros primer kondit úgy is szokják kötni, hogy a trafó kondis végéről egy a (+) ra és egy kondi a (-) ra. Ettől még AC szempontból a kapacitásuk összege érvényesül mert a kapcsolási freki szempontjából mind a - mind a + ág hidegített a primer puffer és a vele párhuzamos zavar elnyomó kondik miatt.
Gondolkodtam ezen a 160uH értéken...
Számomra egyetlen közös nevező látszik. Mégpedig, hogy ez az érték a trafó primer oldalon mért szórási induktivitása, vagyis a valós induktivitása ennél jóval nagyobb. Végül is gapped vagyis hézagos trafó. Ami azért előny mivel ha tök rövidzár lép fel, az elektronikának még mindig marad ideje reagálni, mielőtt szétdurranak az IGBT-k. Igaz, hogy a rajzon megadott IGBT belső védelemmel rendelkezik, de hát ezt hívják hülyeség elleni védelemnek. Végül is gyári rajz.
Na vége a Dexternek.
Én nem szórási induktivitásnak néztem, akkor minek kéne szabályozni. Szórt induktivitásnak meg nagy, ekkora szórt induktivitásnál a nagy terheléseknél nagyon leesne a kimenő fesz. és egyébként a szórt induktivitást a tekercselés módjával állítják be (pl. egymás mellé tekerik a primert és szekundert és nem egymás fölé) A légréssel a flyback trafónak állítják be az induktivitását. A forwardnak is kell légrés de az csak az aszimmetrikus áramforma egyenáramú összetevője miatt kell, hogy ne telítődjön a ferrit és jóval kisebb. Az a 160uH pont jó érték lenne egy nagy-teljesítményű záróüzemű inverterhez (320V-on) Üdv.
Azt szeretnem megkerdezni, hogy a mellekelt kep jobb oldalan lathato kondi sort meg lehet igy csinalni? Sorba kotve 2 db 470µF/200V. A volt kiadja a 400-at.
Lehet, de nem érdemes. És akkor egy ellenálás osztó is kellene velük párhuzamosan, meg akkor sem lesz pontosan egyforma a feszültségmegosztás, hanem a kapacitások arányában fog a terhelés hatására kialakulni a megosztás.
És ha azok 470µF-osak akkor 4 db kell egy belőle egy 400V os kiváltására, tehát 16 db. (a kapacitás feleződik a feszültség duplázódik a sorbakötésnél) Persze ha van belőle egy szatyorral... Amúgy egészségesebb lenne 400V helyett 450V kondikat alkalmazni, ha lehet 85 vagy 105 fokosat. Üdv: P István
A 24-25. oldalt nézd meg:
Bővebben: Link Egyenlőre mégis maradnék a rezonáns elnevezésnél. Üdv: P István |
Bejelentkezés
Hirdetés |















