Fórum témák
» Több friss téma |
Fórum » NYÁK terv ellenőrzése
Nincs mit.Kivételesen ráértem,és összedobtam egy gyors nyáktervet a kapcsolásodhoz Sprint Layout 5.0-val.
Talán nem maradt le róla semmi
Ja utólag én is rájöttem,hogy az R4 rossz helyen van.Bővebben: Link
Bár itt meg a kapcs rajz szerint a kondi előtt van. Én e szerint csináltam. //Ez JANI-nak ment//
Üdv
mex! Kijavítottam amiket írtál , és még egyszer alaposan átnéztem. Találtam is 1 -2 hibát. Remélem sikerült mindent jól csinálnom . Nem nagyon megy nekem ez a nyák készítés :pirul:
De megy a nyákkészités, :yes: úgy nézem,mostmár jó.
Az 1-est a 16-ossal összekötő huzalnak csinálhatnál külön forrpontokat,az esztétika végett.
Az remek. Akkor megépítem és remélhetőleg működni is fog . Tükröznöm akkor ezt sem kell .
Még egyszer köszönöm a segítséget.
NEM,NEM,addig nem fog működni,mig az 1.1k ellenállás lábát nem az ic 3-as lábára kötöd (most testre megy). Tehát mégegyszer:az ic 3-as lábára kösd,oda ahová a 3.6K is csatlakozik.
Így gondoltad?
Nem telesen értettem hogy gondolod.
Lemaradt az Ic 1-es lába a testről.
Igen,igy jó. De a kék madzagoknak továbbra sincs mindenhol külön forrpontja,persze igy is működik.
Egyébként a rajzod volt hibás,ha az 1.1k ott maradt volna a testen,akkor a bekapcsoláskor a legalacsonyabb impulzusszámra is világitott volna az összes led.
Raktam forrpontokat a madzagokhoz. Van nekem egy másik rajz is (egy régi könyves) elővettem azt és akkor már értettem, hogy mire gondoltál.
Te már megépítetted ezt a kapcsolást, ha igen akkor mi a véleményed róla ,rendesen működik ?
Szerintem rakd fel .lay formátumban nyugodtan. Az ellenőrzés is egyszerűbb.
Jó, felrakom abban is. Azért gondoltam JPG-ben , mert hátha valaki nem tudja megnyitni a .lay formátumot.
Olyan~83-84 körül épitettem meg. Nem körskálát kapott,hanem némileg nagyképűen a ledeket úgy hejyeztem el,hogy a fordulattól függő nyomatékgörbéjét ábrázolja a motornak. A ledek téglatest alakúak voltak. Még kapott egy fényérzékeny ellenállást is,igy a környezeti megvilágitáshoz alkalmazkodott a kijelzés fényereje (kocsiban éjszakai vezetésnél jól jött).
LAY formátumot nem tudok olvasni,nincs fenn a gépen a sprint...
Nekem így is megfelel csak működjön.
Ha elsőre működik az jó. Ha nem, még jobb,mert a hibakeresésből nagyon sokat lehet tanulni.
Igen , az lehet ,de ahoz meg kell találni a hibát és ez számomra elég nehéz feladat .
Sziasztok!
Készítettem egy nyák rajzot, de nem tudom jó lesz-e. Valaki megnézné nekem??? Valamint hozzáraktam a forrást ami alapján megcsináltam.
Szia!
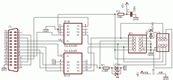
Egy észrevétel: 74LS244-ből miért tettél bele kettőt? A kapcsolási rajzon úgy van, hogy IC1A, és IC1B, ami ugyanazt az IC-t jelenti, csupán a jobb átláthatóság miatt két részletben ábrázolják.
azt mondod, hogy tervezzem át az egésszet???
Igen, át kell tervezni, mivel az az IC, valóban egy tok. Nem két IC van benne, hanem csak egy.
Jó-jó Vágom!
Át is lett tervezve, és azt kérdezem még megy hogy ez jó-e? Mert ha igen, akkor holnap megy a nyomtatóba, és fel a nyákra. Ui.: A 7-es nem lett bekötve, egyébként a másik 3-ashoz csatlakozik. (Már odakötöttem)
Ha nem használod a GND területet miért kapcsolod be ?
pl hogy kevesebb maratólötty fogyjon, és gyorsabban maródjon.
Az IC 14-es lábánál szerintem kevés lesz a hely, valamint az IC nem kap tápot (10-es, 20-as láb), és a dióda fordítva van benne.
Ha szabad kérdeznem, az a hatalmas plusz-, ill. mínuszjel mi célt szolgál? Mert hogyha azon akarsz neki külső tápot adni, akkor én a helyedben valamilyen tápcsatlakozót tennék a helyére, megfejelve egy 78L05-ös stabkockával, és lehagynám azt a diódát.
Valóban van olyan eset mikor azért marad meg.
Ha megnézed a rajzot akkor látod, hogy ez nem az. kb 50x50mm -es panel amin légypiszoknyi darabkák vannak. Vagy össze kell húzni 0,4 -re a GND-t és akkor már tényleg van értelme
Én ezt egy sz.gép tápról működtetném,
Javítások: - a IC 10-es lábra rákötöttem a GND-t, - a IC 20-asra az +5V-ot, - a diódát megfordítottam, - az IC 14-es lábnál nagyobb helyet csináltam, - valamint a printerport 2-12, 3-11 lábait máshogy kötöttem össze Az a nagy"+" és "-" jeltések a bekötést szolgálja. Mért kéne megvekonyítani a GND-t? És a diódát ki kéne szedni??
A 2-12; 3-11 összekötéseket vagy lefekteted a nyákra vagy huzallal kötöd át!
Ha a nyákon kötötted át, akkor a huzalátkötés már nem kell. Mivel sok helyen az IC lábai között megy a vezeték ezért néhány átkötést meg lehetne szüntetni. ...
Idézet: „Mért kéne megvekonyítani a GND-t?” Mert akkor lenne értelme a teliföldnek. Idézet: „És a diódát ki kéne szedni??” Nem muszáj. (Az csak javaslat volt.) Valamint néhány átkötést tényleg egyszerűen meg lehet szüntetni, és akkor kevesebbet kell szenvedned a beültetéssel.
Oszd meg légyszi a rajz lay fájlt, hogy kicsit tudjunk segíteni. Ha gondolod.
Mert ez így nem kimondottan jó.
Igazából én átkötögetek, mint hogy vhol zárlat legyen!
Jó megosztom a lay fájlt, valamint már kész a végleges (legalább is remélem) |
Bejelentkezés
Hirdetés |


















