Fórum témák
» Több friss téma |
Fórum » Csöves erősítő készítése
Ne feledd betartani a fórum viselkedési szabályait, és a topik megmaradásának feltételeit. [link]
A téma átmenetileg fagyasztva lett, hozzászólni nem tudsz!
Nem kel venti! Annyi rács van rajta, hogy kijön a hö!
Tesztek közben is csak felfelé jött a hő! Nem kell rátámaszkodni, akkor nincs baj!!
Szép csendben építgetem a GU-50 Se erősítőmet.
Holnap teszek fel képeket a belsejéről. Már szól szépen és alig van benne maci annak ellenére hogy még nem közepeltem ki a fűtést. Mondjuk vagy háromszor átépítettem mert nem voltam vele meg elégedve teljesen. Hiába más a deszka modell és más a késztermék. Egy apró problémám még van vele! Ha csatlakoztatva van valamilyen jel forráshoz akkor minden rendben van. Viszont ha szabadon van a kimenete akkor rádiófrekvenciás zajt lehet hallani. Van valakinek valami bevált megoldása a probléma orvoslására? Az alábbi kapcsolást építettem meg.
Éretem és köszönöm a válaszod , Azt láttam hogy jól becsomagholtad a trafóknak a tekercseit réz lemezel ! Meg hát már egy 2X 100 Wattos gépnél az a picike brumm már elmegy főleg ha csak oly csekély.
A végfokot szerintem nem nehéz kiszedni belőle, mert külön panelon van. csak az előfokcső nincs ott, mert az EABC triódáját használja. Én a kimenőjét PCL86-hoz használom és tényleg nagyon jól szól. Sokkal jobb, mint a másik oldal másik fajta kimenővel. ha neked nem kell a többi része, akkor szívesen átveszem tőled.
Én is ugyan ezt a kapcsolást építettem meg ! nálam semmi zaj sem brumm ? A fűtést 2 darab 100 ohm mal közepeltem ki . a 6H8C nek a fűtése az föl lett emelve + 90 voltra !
Mondjuk annyit változtattam hogy a GU50 gyorsító rácsát 1K ellenállásal a pozitív tápra húztam.
De a probléma amúgy is az elő foknál jelentkezik.
Igen láttam hogy te is ezt a kapcsolást építetted meg.
Teljesen olyan a zaj mint amikor egy darab vezetéket érintesz a kimenethez. Gondolom a jelforrás söntöli a bemenetet ebben a frekvencia tartományban. Azért érdekelne hogy ezt a jelenséget mások hogyan szüntették meg.
Szia!
Nem akarok közbezümmögni, de miért nem használsz pl. olyan bemeneteket amelyek a gityóerőlködökön vannak? Ott a 6.3 milajos, kapcsolóval ellátott bemenetek bedugott gitárzsinór(ok) nélkül a földre teszi az előfok(ok) rácsát ill. rácsait. Így aztán csak brummod lesz, de a levegőből összeszedett egyéb zajod nem.
Oké szétkapom mint kisvakondot a rotációskapa, de hogy jut el hozzád? Merre laksz?
Árnyékoltan vittem a bemenetekhez a jelet.
És sajnos nem hálózati brumm hanem RF.
Köszönöm az ötletet de sajnos RCA csatlakozós a bemenet.
Biztos ki tudom szűrni valamilyen szűrő taggal a bemeneten de ezt csak végső megoldásnak használnám.
A bemenetnél a 68K (lehet 47 is) ellenállást közvetlenül az RCA csatikra forraszd.
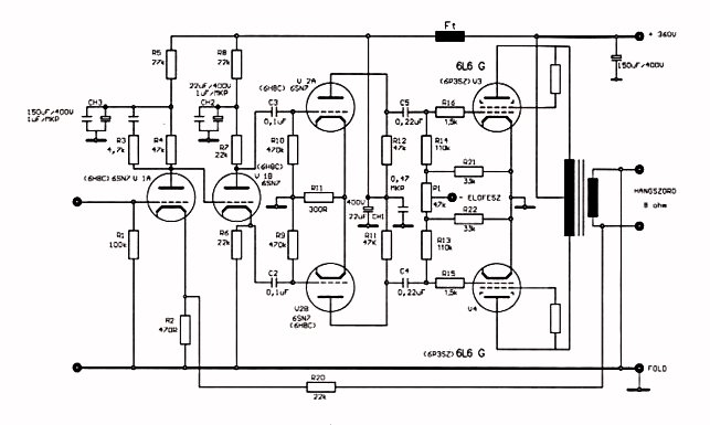
R3 előtti kondinak milyen értékűt választanátok? Ez elvileg "magasfrekvenciás kompenzáló hálózat". de értéket sajnos nem írt.
Elég messze tőled. Szabolcs megye. Ha aktuális lesz a dolog jelezd privátba és megoldjuk valahogy a szállítást. Ez már nem ide tartozik.
No kérem! Fejlemények a 6P3S-E SE SUB terén.
Beépítettem az új trafót. Anódfeszültség 340V egyutas egyenirányítással Katódellenállás 510 ohm 20W (50°C nagyon izzik, 3W-ot írnak máshol), Grid2 ellenállás 150 ohm. Nyugalmi áram 30V / 510 ohm = 58,8 mA. Kb. 10-15 perc alatt vette föl ezt az értéket, azóta szépen is szól. Jelenleg PCL86 kimenő van rajta, de kap egy szép nagy vasat a mélyek miatt.Mellékesen megjegyezve így is nagyot szól! Nagyon nagyot! Ja, és még a teljes spektrum megy rá. A katódellenálláson nincs még kondi sem. 220 µF -et saccolok oda. Jó lesz? Idézet: „..csak 99% ban van kész de azért halgatni még lehet” Tisztelem becsülöm a munkáidat(!), de emellett sokadszorra már nem bírok elmenni, az embernek két füle van, a hal pedig a vízben! ![]() Bocs.
200 pF körüli érték jó (megírtam privátban is, amikor kérdezted, ezekszerint nem kaptad meg vagy nem olvastad).
Idézet: Ne is haragudj de ezt valahogyan nem igazán tudom értelmezni hogy is van ez ? Lehet hogy még nagyon reggel van de egy kicsit bővebben ha kifejtenéd ezt akár hogyan is de nem jövök rá hogy mire akartál ezzel fölvilágosítani! „de emellett sokadszorra már nem bírok elmenni, az embernek két füle van, a hal pedig a vízben! ”
GU-50 PP-hez, próbára mono-ban.
Azt akarta mondani, hogy egy "L"-vel a "hal" az a vízben úszó halacska, mert az ember két füllel, két "L"-vel haLL. (Vagyis a "hallgatni"-ból kifeljtettél egy "L" betűt.)
Ennek a kompenzáló kondinak az értéke változó , kimenő minősége is befolyásolja , gondolom ezért sincs megadva a nagysága a rajzon . Négyszöges méréssel (10KHz) lehet pontosan belőni , lehet olyan ideális helyzet , hogy nem is kell .
Szia! Elolvastam az üzeneted már akkor is, de nem emlékeztem, hogy azt is elmondtad. Hogy kell kiközepelni a fűtést?
Fogod a fűtőtekercs két végét rákötsz 47-100 ohm-os huzalpotit, aminek a közepét testre, vagy valamekkora + feszültségre kötöd (10-100 V a helyzettől függően), az erősítő kimenetére szkópot kötsz és a trimmerrel brumminimumot állítasz. Az egyenirányítócső tekercse kivételével mindegyik fűtőtekercsre kell, de ha közvetett fűtésű, az egyenirányító cső, és más csővel párhuzamosítva van a fűtése, akkor annál is meg kell csinálni.
Így gondoltad?
Lehet nem is 6,3 voltnál lesz ideális a fűtőfesz?
Nem.
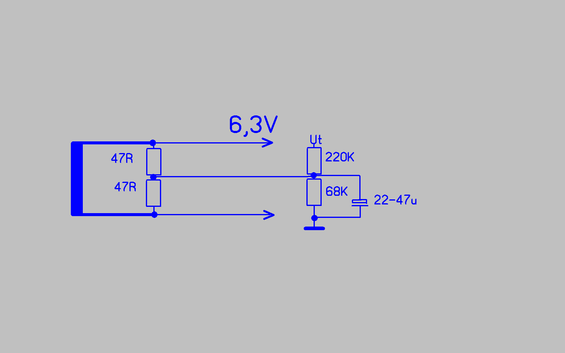
Inkább így , de nem biztos , hogy földelni kell, mint ahogy sturbi is írta . Vagy ahhoz is rajz kell ?
A 6p3sz SE rajz amit csináltál be van linkelve?
Akkor kicsit érthetőbben leírom .
Előzőleg bemutatott rajz a végcsövek fűtéséhez alkalmas csak . Az elő és meghajtó csövekhez ezt a megoldást javaslom , mivel a katodin fázisforditó katódja eléggé magas DC szinten van és katód és a fűtőszál közötti feszültség különbség nem jó ha nagy , ezért a fűtések közepét + DC szintre emelve ez korrigálható . Nem lesz így katód/fűtőszál zárlat , nem lesz sörétzaj és a brumm is így lesz alacsony .. |
Bejelentkezés
Hirdetés |







