Fórum témák
» Több friss téma |
Fórum » Csöves erősítő készítése
Ne feledd betartani a fórum viselkedési szabályait, és a topik megmaradásának feltételeit. [link]
A téma átmenetileg fagyasztva lett, hozzászólni nem tudsz!
Egyszer én is megnézem azt a börzét. :yes:
Amúgy köszi!
Nem mentél TE sem a börzére? Na én is itt vagyok, így szaporítom az otthonmaradottak táborát.
Szerintem a munkapont beállításához jók lesznek azok a potik, de ez is kapcsolásfüggő valamennyire, a fűtésközepelésre biztosan nem jók, oda 100-200 ohmos potikat szokás használni.A feszültségekből pedig ki lehet számolni mekkora teljesítményűnek kell lennie a potinak.(fűtésközepelés 0,5W minimum, de ezt általában a legtöbb normál trimmerpoti tudja).
Megbíztam egy havert csőügyben, remélem kap.
Én egy 4 csöves Gitárelőfokot, most tekerem neki a toroidot, és vele párhuzamosan egy 6p3sz 50 wattos végfokot. a sasszi most szárad. Pihenés képpen kimenőket tekergetek.
Idézet: Milyen gitár előfok lessz ? „Én egy 4 csöves Gitárelőfokot”
Saját célra készül vagy megrendelésre? Miből csinálod a sasszit? Én most tervezgetem, de nem találok lemezt.
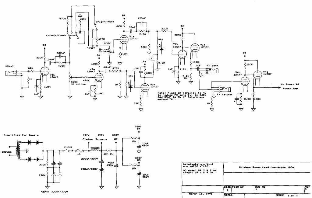
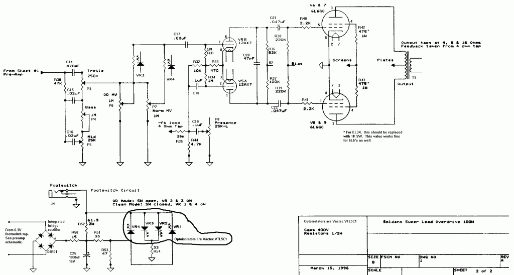
egy Slo fog lenni. Végfok nélkül
Egy itteni gitáros srácnak csinálom, meghallotta ez enyém hogy szól, és neki kell.
2 mm-e alulemezből csinálom, később csinálok róla fotót
Ez lenne az! 230 volt 2x15és 1x6,5v.
Valahogy így fog kinézni, csak kicsit nagyobb trafóval.Egy csővel több lessz belőle.
nem ezt a képet akartam bocsi
Jó egy pihenés
!
Jó nagy toroid van benne
! Hány VA-s?
A trafó alatti sasszit csináltad? Mivel fúrtad ki az alu lemezt? Ilyen lemezem van nekem is, de behajlik a trafók súlyától. Réz lenne a legjobb, de az meg nincs. Marad az acél. No az sincs, de az lehet van a szomszédban...
Ebben 40wattos ha jól tudom, én 100-ast teszek bele. Érdekes ez sem melegszik.
Ez 2 mm-es alu, nem hajlik be, ennyi minimum kell a sasszinak. Simán fúróval fúrtam, reszeltem . Vas lemezből is kell legalább 1,25-ös, azt már nehezebb munkálni. A réz lemez nagy luxus.
Szomszéd
... Egy ekkora trafó alatt még egy 0,25-ös alu sem hajlik be !
Az acélt ismerem. A reszelő is jó barátom, ez 2mm-es.
Az én hálózatim (várhatóan) nagyobb lesz, plusz a kimenők. Amit találtam lemezt az lehet vékonyabb 2-esnél mert az túl hajlékony ide.
Szép munka, volt időd vele megbarátkozni a reszelővel
Majd valahogy így fog kinézni, az előlapot matt műanyag fólából csináltam erre lehet szépen írni betűsablonnal.
Szép lesz! Milyen csövek lesznek? Valami meghajtócsövet kívánó, azt látom!
A végfokcsövek 6l6 vagy 6p3sz, a meghajó, 2 db ECC83. 50 wattnak kell kijönnie. Lessz egy mester, és egy EQ.
Marshall mintára magas mély közép, és tiszta csatorna. Multieffekhez lessz.
Tetszik! Meg is akartam kérdezni, hogy az ilyen foglalatot (oktál) lentről föl, vagy föntről lefele rakják a helyére. Én is így akarom, mint te, de a legtöbben alulról rakják be.
Fentről lefele szerintem jobb, így látszik az egész cső
!
én felülről szoktam, a dobozban van hely bőven elfér.
Ha igaz a jövőhéten csinálom a dobozát, érdekes lessz. Krokodilbőr mintájú marmabőr lessz a kárpitja.
Akkor a csövek nem is szabadon lesznek ez még kap egy burkolatot?
Nagy vonalakban így fog kinézni, kicsit kisebb lessz, és krokodil bőr utánzat kárpittal.
|
Bejelentkezés
Hirdetés |






!
! Hány VA-s? 







