Fórum témák

» Több friss téma
Fórum » Csöves erősítő készítése
 
Témaindító: seedz, idő: Márc 31, 2006
Témakörök:
Ne feledd betartani a fórum viselkedési szabályait, és a topik megmaradásának feltételeit. [link]
A téma átmenetileg fagyasztva lett, hozzászólni nem tudsz!
Lapozás: OK   548 / 2208
(#) rhesus23 válasza mayky hozzászólására (») Máj 4, 2009
Ez is jól néz ki és nem is kerül sokba- a többihez képest. Nekem az a kínai a klasszikus formája miatt tetszik, az első csövekre emlékeztet.
(#) mark.budai válasza mayky hozzászólására (») Máj 4, 2009
Nekem is tetszenek az ilyen alakú csövek!
(#) laci6662 válasza Danaman hozzászólására (») Máj 4, 2009
Helló,

Igen ez az a rajz, megpróbálok akkor csökkenteni a fűtőfeszen, meglátjuk mit csinál.

Üdv: Laci
(#) Danaman válasza laci6662 hozzászólására (») Máj 4, 2009
Ha izzik az anód akkor túl nagy áramot kap, kimenőnek mit használtál, ha tudod mérd meg az anódáramot.
(#) Doncso hozzászólása Máj 4, 2009
Helló mesterek, egy kis segítség kellene kimenő trafó ügyben, van több féle EI vasmagom, 66-os, 82-es és 102-es is, és van még junoszt trafóm is, ha jól mértem kb 150méter 0,1 vagy 0,2 es zománc huzalom, ezekből lehetne értelmes kimenőt készíteni, és ha igen melyik magot válasszam, tudom a 102-es a legjobb, de nem vagyok biztos benne, hogy arra elég lenne a huzal.
G807 SE-hez kellene, a szekunderhez biztosan találok elegendő huzalt, kisebb mennyiségek vannak 0,1-1mm ig.
Előre is köszi a segítséget.
(#) Sirály333 hozzászólása Máj 4, 2009
Sziasztok! Nekem olyan csöves erősítő rajz kellene, amiben van 5.1, vagy 7.1, vagy 9.1 hangkártya kimenet, pc-re köthető. A mélynyomó 500w, a többi lehet 300w. Ha valaki tudna ilyen rajzot, azt megköszönném!
(#) CHZ válasza Doncso hozzászólására (») Máj 4, 2009
Szerintem a legkisebb vasra sem elegendő a huzalod , főleg ha kettőt is szeretnél készíteni . Egy kimenőre is kell kb. 3-400m vezeték . Számold ki 2-3000 menet beszorozva egy menet hosszával ...
(#) Danaman válasza (Felhasználó 13571) hozzászólására (») Máj 4, 2009
Arról nem is beszélve hogy 300W-ot még a szomszéd faluban is hallanák Mellesleg én még 5.1-ről nem halottam csövesbe nem hinném hogy kivitelezhető fullcsövibe
(#) CHZ válasza (Felhasználó 13571) hozzászólására (») Máj 4, 2009
Valamit rosszul számolsz .
Arra a vasra kb. 15 cm hosszú 1 menet , ami 330m huzal 2200 menet esetén , szűken számolva .
(#) kocos válasza mayky hozzászólására (») Máj 4, 2009
Jé!Mi meg nem rég bizniszeltünk aranyozott oktálfoglalatokat Kicsi a világ
(#) kocos válasza (Felhasználó 13571) hozzászólására (») Máj 4, 2009
És végül, de nem utolsó sorban : MINEK?
(#) CHZ válasza (Felhasználó 13571) hozzászólására (») Máj 4, 2009
Bocsánat , akkor rosszul értettem "lehet , hogy kijönne " szavaid . Egyszerűen ellenőrizhető , 12cm^ az 3x4 cm lehet , ebből az átlagos menethossz kb. 15cm ..
(#) kalmi79 hozzászólása Máj 4, 2009
Sziasztok!

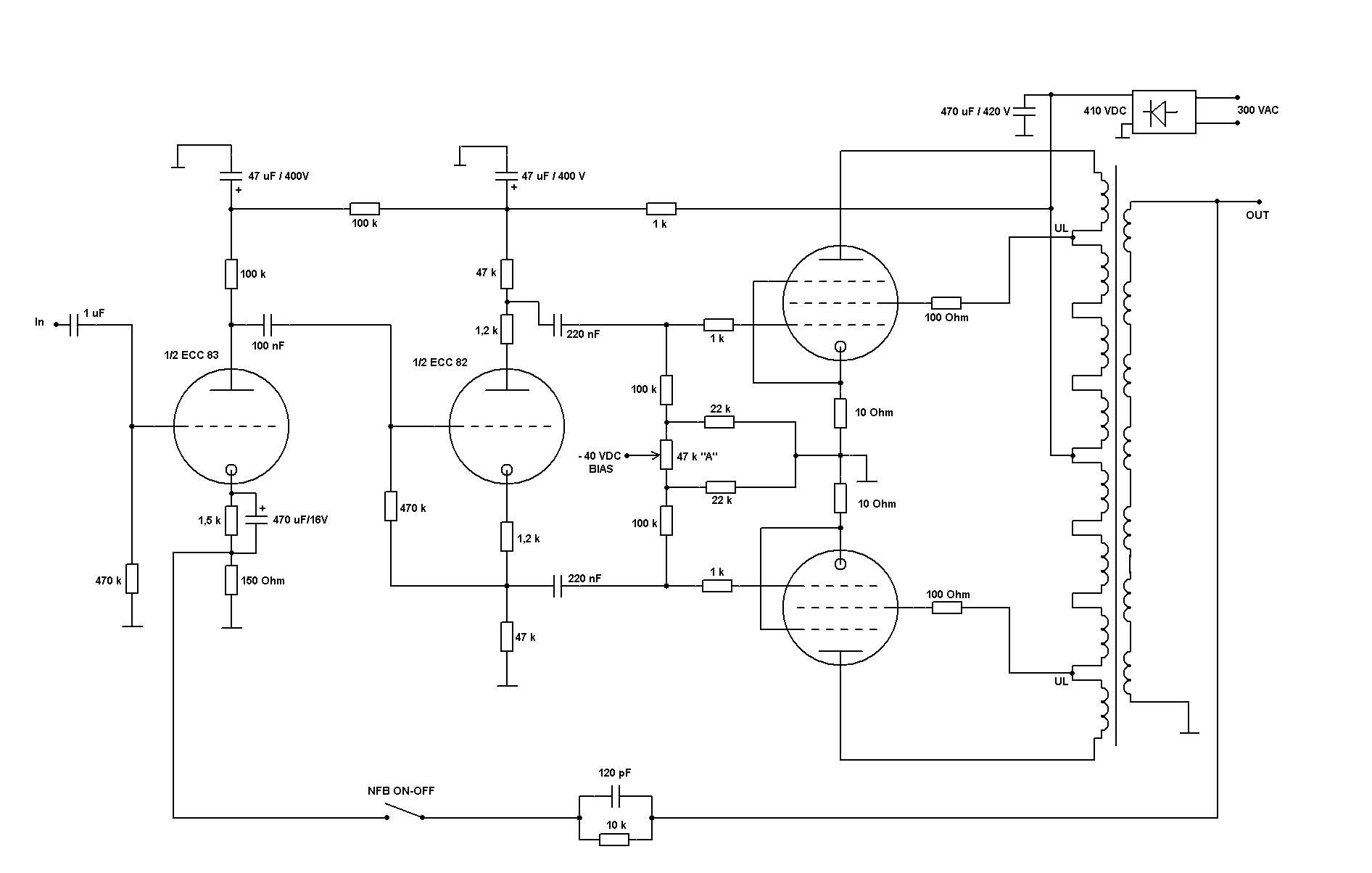
Gondoltam itt is kikérem a véleményeteket, a tervben lévő Push pull erősítőmmel kapcsolatban. Van két (BEAG) hálózati trafóm és két kimenőm, ezért monoblokkokat építek.
Mindenképp egyszerű felépítésű erősítőt akartam, ezért a meghajtásról és a fázishasításról egy JJ gyártmányú ECC 832 gondoskodik, ami tulajdonképp egy ECC82 és egy ECC83 közös búrában.
Meghajtásra az ECC83 nagyon jó, fázishasításra meg pont az ECC82. Ezért ideális ez a kis kettőstrióda. A két végcső EL34, fix feszültségű előfeszítéssel. A végcső katódján lévő 10 Ohmos ellenállások arra hivatottak, hogy a rajtuk eső feszültség alapján a trimmerel szimetrikusra lehessen állítani a végfokozat két felének áramát. Trióda közeli ultralineáris kapcsolást csinálnék.A tápfeszültség félvezetős egyenirányítás és pufferelés után 410 VDC.
Ezt a kapcsolást egy kedves fórumos ismerősöm tervezte egy szimulátor programmal. Ettől függetlenül kikérném a ti véleményeteket is. Köszönöm előre is!

PP EL34.JPG
    
(#) CHZ válasza kalmi79 hozzászólására (») Máj 4, 2009
Én DC csatoltra csinálnám a meghajtást és az 1u-t a bemeneten elhagynám , 2db kondival és 3db. ellenállással kevesebb alkatrész lenne . Ez csak az én véleményem ..
De így is jó lesz .
(#) JZoli válasza kalmi79 hozzászólására (») Máj 4, 2009
Szerintem az a nyugalmiáram beállítás nem jó.A két cső szimmetriahibáját tudod állítani a trimerrel, de azért azt a 40V-ot is kellene szabályozni, mert így az is lehet, hogy pont nem a megfelelő előfesz tartományba kerülnek a csövek.
(#) kalmi79 válasza CHZ hozzászólására (») Máj 4, 2009
Igen, ezen már én is gondolkodtam, de ott nagyon profin kell összelőni a munkapontokat, hogy ne legyen "baj". Ekkora tapasztalatom nincs még, így hát azt gondoltam jobb a békesség!
(#) kalmi79 válasza JZoli hozzászólására (») Máj 4, 2009
A 057-es Beag studioerősítő kapcsolásában (amiből a hálózati és kimenőtrafó van) ugyanezzel a fesz-el vannak előfeszítva az EL34-ek, csak még szimmetriát se tudsz állítani. Fixen megkapja a két cső a - :yes: 40 VDC-t.
(#) CHZ válasza kalmi79 hozzászólására (») Máj 4, 2009
Meg lehet oldani azt is stabilra , de akkor csináld így .
Csak azért javasoltam volna , hogy kevesebb kondi talán előnyösebb lenne ...
Cső kiválasztása nagyon jó .
A -40V előfeszt én is állíthatóra csinálnám , azt hittem a tápban van a szabályozás lehetősége .
Így nem tudod pontosan belőni a munkapontot , a szimmetria fontos , de nem elegendő .
(#) kalmi79 válasza CHZ hozzászólására (») Máj 4, 2009
OK!
Azért köszi a felvetést!
(#) kalmi79 hozzászólása Máj 4, 2009
Elvileg ugye a negatív rácselőfeszítő feszültségnek minimum akkorának kell lennie mint a bejövő vezérlőjelnek, különben a cső torzítja a kimenő jelet. Valaki azonban elmondhatná, hogy ezzel hogy áll összefüggésben az A és AB osztályú beállítás, mert ez nekem még nem tiszta.
(#) kocos válasza kalmi79 hozzászólására (») Máj 4, 2009
De ott csak párbaválogatott csöveket hazsnáltak!
(#) kalmi79 válasza kocos hozzászólására (») Máj 4, 2009
A szimetriaállítás lehetősége a legpontosabban párba válogatott csöveknél is elengedhetetlen, szerintem.
3 %-nál pontosabban sztem nem is igazán lehet válogatni.
(#) djhans válasza laci6662 hozzászólására (») Máj 4, 2009
Valószínűleg gázos lehet a cső, ekkor sok neki a 820k-s rácslehúzó ellenállás. ITT van egy másik kapcsolás, megpróbálhatod ezt is, de ha gázos a cső akkor ezzel se lesz sokkal jobb, mondjuk itt kisebb a rácslehúzó ellenállás.
(#) kocos válasza kalmi79 hozzászólására (») Máj 4, 2009
De akkoriban, pláne studioban nem volt probléma az ilyesmi, ha egy kicsit is eltért már a két cső nyugalmi árama, mentek a Gelkába, meg keravillba, és vettek egy új párt (ezt nálam bölcsebb kollegáktól hallottam)
(#) CHZ válasza kalmi79 hozzászólására (») Máj 4, 2009
Lerajzoltam a javasolt modosításom .
Szimulálva jobb eredményt ad , nagyobb az erősítése kicsivel és szimmetrikusabb így .
(#) kalmi79 válasza CHZ hozzászólására (») Máj 4, 2009
Hű ez komoly!
Ez DC csatolt!
Ha leszimuláltad és aszerint működik akkor hiszek neked és ezt csinálom meg!
Köszönöm a munkádat!
(#) kalmi79 hozzászólása Máj 4, 2009
A rajzodon látható 220 kOhmos ellenállások a fázishasító kimenetén azok már az EL34-ek rácslevezetője, vagy csak egy terhelés a szimulációhoz? Maradjon inkább az általam vázolt 2 X 100 kOhm?
(#) mark.budai válasza Sirály333 hozzászólására (») Máj 4, 2009
Ezt egy csöves erősítő építése előtt senki sem tudhatja meg, DE... A 2-3W-os PCL-em szól LEGALÁBB akkorát, mint a 20W-os AB, vagy B osztályú IC-s erősítőm.
Neked ajánlanám a GU-50 SE-t a 7 hangszórónak, 6C33C SE-t meg a .1-nek Ne ijedj meg, ha a kimenők miatt akkora doboz kell, mint 3/4-e a számítógépháznak. Csatornánként ugyanolyan csővel egyenirányíthatsz, vagy graetz híddal, de anódfesz-késleltető kell, ha graetz-el egyenirányítasz.

Szerk.: Ja, ha mégis 300-500W-os kell, akkor építs GU-50, vagy 6C33C PPPPPPPPPPPPPPPP-t nem számoltam ki, hogy mennyit fog tudni, de szólok majd, hogy milyen zenét "tegyél be", aztán itthonról hallgatom .
Viccet félretéve: GU-50 SE
6C33C SE
DE!!! Vigyázz ezzel a csövességgel, mert ha egyet megépítesz, utána nem bírod abbahagyni, ezt mindenki elmondhatja, aki aktvar írogat ebbe a témába.
[OFF]Topi, jót tesz ez az ellenőr, nem engedte elküldeni ly nélkül a milyent, eddig sosem írtam így, de az őr miatt nem is fogom tudni.
(#) kocos válasza mark.budai hozzászólására (») Máj 4, 2009
Ezzel a PPPPPPPP-vel vigyázzunk, mert pl az, ha két csőt veszek párhuzamosan, és azokat ellenütemben, tehát 4 db végcsövem van, az még nem PPP a hat db végcső pedig semmi esetre sem PPPP. PPP (Parallel Push Pull)az a katódcsatolt "circlotron" kapcsolás, amit Sturbi , és CHZ Zoli ismer innen igazán!
(#) CHZ válasza kalmi79 hozzászólására (») Máj 4, 2009
Igen azok már a rácslevezető értékei , 220n kondival így jobb a fázis és a frekimenet is és kevésbé terheli a fázisfordító kimenetét .
Már 600mV-ról kihajtja a végcsöveket , de ha akarod csökkenthető az erősítése .
Következő: »»   548 / 2208
Bejelentkezés

Belépés

Hirdetés
XDT.hu
Az oldalon sütiket használunk a helyes működéshez. Bővebb információt az adatvédelmi szabályzatban olvashatsz. Megértettem