Fórum témák
» Több friss téma |
Fórum » DCF77 óra Nixie-csövekkel
A kromofággal viszont vigyázni kell, nagyon ügyelj arra, ha ezt választod, hogy a lábakat ne érje ez a vegyszer, ugyanis nagyon-nagyon-nagyon pici helyeken (pl. lábak mellett, mentén) be tud szivárogni a cső belsejébe. Nem is tudom, ki írt hasonló történetről régebben, de megtörtént eset, jobb előre figyelni erre!
Igen, nálam történt ez a beszivárgás. De az sósav volt: le akartam szedni a lábakról az oxidot.
Egyébként a piros festék az üveg aljától pár milliméterrel feljebb van, tehát könnyen el lehet kerülni, hogy elérje a lábakat. Idézet: „Egyébként a piros festék az üveg aljától pár milliméterrel feljebb van, tehát könnyen el lehet kerülni, hogy elérje a lábakat.” Igen-igen, de azért sosem árt az óvatosság A kromofág sem a legbarátságosabb vegyszer
Na, egy Z560M típusú csővel szerelt példány már szépen üzemel...
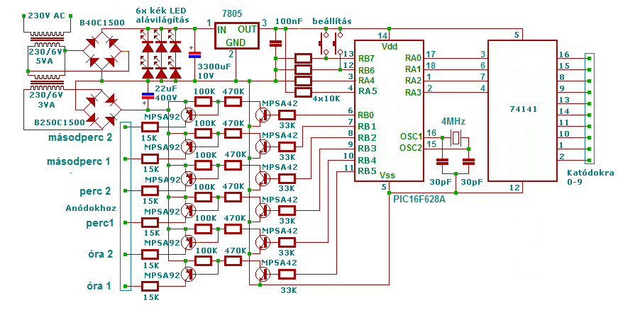
KÉP Viszont egy hozzáfúznivalóm volna a kapcsirajzoz. Rajzoltam. Változás nem volt rajta, viszont ez a 4 csöves verzió elég erősen megzavart. Mert ugye én föntről lefelé néztem a kapcsolást, és azt hittem, hogy az anódfeszültséget kapcsolgató tranzisztorpárok lefele úgy vannak, hogy óra tízes, óra egyes, perc tízes, perc egyes feladatokat látnak el. Aztán mint kiderült, ez pont fordítva van. Úgyhogy mellékeltem a kapcsirajzot, ahová belefirkáltam kicsit. A következő verzió holnap lesz tesztelve, az Z573M típusú csövekkel lesz szerelve, és az a másodpercet is ki fogja jelezni. Ez a verzió pedig egyik barátom számítógépébe lesz majd beszerelve. Üdv.: 002
Ja, és a piros bevonatokról annyit, hogy melegvíz, meg dörzsölés egy rongydarabbal. Nekem bevált, már 10 csövet pucoltam meg így, eddig nem lett bajuk.
Hát sajnos a Z573M-es csövekkel felépített verzióval nem megy simán a dolog... Alapból az egyik cső nem is világít, szerintem hibás lehet. A többin viszont az összes szám egyszerre világít... Szóval vehetek egy marék tranzisztort... Vagy csinálok bináris órát...
Nekem egy készlet Z560-as csővel is csinált ilyet, hogy egy csőben több szám is világít egyszerre. Nálam a csövek voltak valószínűleg a hunyók, mert egy új garnitúra csővel és csöveket tartalmazó új nyákkal ment rendesen az óra.
Miert nem probaltad ki a csoveket egyenkent mielott beepitetted ?
Sziasztok: nixisek ma összeütöttem egy órácskát amit az eggyik baráttól kaptam darabokban ! / MrBrown/ Tehát a Barna jóvoltából ez a szerkezet , amit egy kis tanulmányozás utánn pik - pak ösze építettem és láss csodát első bekapcsolásra totálisan jól működik ! Tudom egy KITT összeszerelése nem olyan nagy ügy de ettől függetlenül nekem mint ,az elektronikát barkácsoló embernek nagyon tettszik ! A dobozolás a jövőhéten , majd azt is megfogom mutatni hogy hogyan sikeredett . Ja még csak annyi hogy a panelra tettem egy kis konderzátort (ami 1 farad-os) a pic -nek , így az áramszünet esetén is megy tovább a lelke az aranyosnak .
Úgy látom, Te ebben a kór megmunkálásban "doktori címet" érsz el. Nagyon jó lett, de ez lassan ennyi szép cucc után el is várjuk Tőled.
en a nyáklapnak a bekoteset szeretnem a 6 nixie csöves órara ha lehetseges mer a SPIRIT LAYOUTON keresztul csak megnyitni tudom de kinyomtatni nem ezert jo lenne valami kep formatumba a PONTOS bekotés KÖSZÖNÖM
Először is, ha más hozzászólására reagálsz, szíveskedj azt a "Válasz" linken keresztül megtenni, különben vagy visszakeresi valaki, miről beszélsz, vagy nem.
Nagybetűvel így kiemelni a szavakat fölösleges, inkább az ékezetekre, írásodra fordítottad volna azt az energiát. Végül pedig, ha már ilyen célirányosan kérsz, legalább a program nevét elolvashattad volna - a Idézet: névként jól hangzik, másnak viszont aligha lesz ilyen, és akkor nem tudnak neked képet csinálni... „SPIRIT LAYOUT” Idézet: Általában az órák azok 6 csővel mennek , vannak kivételek általában ! De ebből a kérdésedből nem tudni hogy valójában mit is akarsz ? kicsit konkrét -abb kérdést tegyél föl? Mert ebből nem fog senki sem neked érteni semmit . „6 nixie csöves órara ha lehetseges mer”
csak nyáktervet szeretném valaitől akinek megvan nem lay formatumba (mind a 2 db)
Köszönöm Idézet: De mihez kellene a nyák terv ? Valami konkrétumot kérdezz ? így senki „csak nyáktervet szeretném valaitől akinek” sem fog tudni neked válaszolni!
A Sprint Layout Viewer verziójával megnyitni és nyomtatni is tudod a .lay kiterjestésű fájlokat, de szerkeszteni nem, és ráadásul még ez ingyenes is.
Link A linkelt oldal alján letöltheted.
Üdv mindenkinek! Nemrég szereztem (végre) 6db IN-18-as Nixie csövet és az volna a kérdésem, hogy mekkora az anódárama? Igaz, hogy 2 anódja van? Mivel több adatlapot találtam róla és mindegyiken különböző áramérték szerepelt. Az elektroncso.hu-n lévő kapcsolást hogyan kellene módosítani, hogy a korábban elképzelt szimbólumcsövekkel kiegészített Nixie órát működésre tudja bírni?(6db IN-18 és 2db Z567M) Meg a kapcsolásba hova lenne érdemes kék LED-eket bekötni?
Találtam 1 igen nagy Nixie-ről képet amin én is igen csodálkoztam: az IN-18 és a Z568M cső elég kicsinek tűnik mellette: Ugyanis 22cm hosszú és maga a kijelzett szám is kb 14cm. Nem elírás tényleg ekkora. 1 Rodan CD47 / GR 414. 1 kép róla 1 nixie óraként. Ja igen nem tudjátok hol lehet szerezni IN-7-es Nixie csöveket.
Ezekkel a meg lesz "Nixie Big Clock"
.
vagy Nixie Mega Clock! ennyi erővel!
Ebayen láttam ilyeneket egyszer, 6db-ot árult az illető külön-külön. Horror áron mentek el....
Mekkora ára volt ennek az óriási Nixie-nek darabja? kb?
Nagyjából 600€/db... kevesebb egyik sem volt.
Egy helyen most is van belőle 6db eladó. 6000$-ért
Sziasztok!
Na szép lassan halad az órám. A vezérlőpanel már kész Már csak öcsémre várok, hogy megírja a progit a picbe. A nyák házi készítésű.panel Üdv!
A nyák nagyon szép lett, fogadd gratulációm.
Az a hatalmas hűtő mit hűt? Az 5V-os fesz stabilizátort? Milyen csövek lesznek rajta? A nagyfeszt az jól gondolom, hogy trafósan csinálod meg hozzá? (két graetzt látok, és ebből gondolom)
Köszi!
Igen az az 5V-nak lesz de lehet nem is kell majd rá a hűtő. A pic megy róla meg a tranyák. A trafón van külön fesz a csöveknek ami 6 db z570m. A piros festéket leszedtem róla.
Ha csak a PIC meg a tranyók mennek róla, akkor szerintem nyugodt szívvel leveheted róla a bordát. Nekem az AVR meg 3 IC megy egy 78L05-ös TO-92 tokos stabról. Igaz nem hideg, de teljesen jól elviszi ezt a terhelést, és azt még hűteni se lehet
|
Bejelentkezés
Hirdetés |








.





