Fórum témák
» Több friss téma |
Helló!
Összeraktam a vezérlést. Elég furán megy egy kis teljesítményű motorral. Lehet, hogy terhelés nélkül a jó csapágyazás miatt pörög egyből nagyobb fordulaton. Ma bontottam lánckereket is egy monti hátsó lánckerekét bontottam le. Így van 6 lánckerekem, ami közül válogathatok majd a megfelelő áttételhez. valaki mondjon véleményt a linken lévő motorról. mekkora teljesítményű lehet. Ez nagyobb, méretben, mint amit én tudnák szerezni és nem is drága. Még megpróbálok alkudni, mert nekem a ventilátor nem kell róla. Bővebben: Link
Mifélével vezérelsz? Egy linket benyomhatnál
![]() Szerintem a belinkelt motor jó lehet, de ne várj tőle túl sokat! 2-300W körül van egy-egy ilyen. Nem fognak gumit füstölni, de ökörködni jó lesz 30-cal ![]() Érettségi hogy mment? uli
Igen az a gond, hogy ezekre a motorokra nem igazán vannak ráírva az adatok. vagy csak én nem láttam még rajta. Volt egyszer nálam egy lada ventilátormotorja, de az sz*r volt.
Milyen autók között kellene keresgélnem?
Ezt csináltam meg 4 fettel megfejelve. valami motor kellene a teszteléshez, mert holnap meg leszek az egyik lánckerékkel, ami a pedál helyére megy és utána már csak motor kellene hogy haladjak tovább. kíváncsi lennék már, hogy az eredeti váltóval mit tudnék kihozni a gépből. Az legkisebb sebesség extra kicsi, így nagyon könnyen lehet indulni. Szerintem egy 100W-al is ki lehetne ugrasztani olyan könnyen el lehet indulni így.
Az érettsége elég jó lett. Az excel, ami nehezebb volt és nem tudtam mindent megcsinálni benne.
Azért lehet megpróbálom elüzletelni azt a motort. A próbák idejére csak jó lesz. Legalább a szabályzót le tudom rajta tesztelni.
Hello!
Én még új vagyok itt de nagyon érdekel ez a téma! Szóval...én is szertnék egy elektromos bringát csinálni. Milyen erős motor kell hozzá?? és akku? és még mi kell hozzá?(pl.:gázkar)
Fúúú 555. Én nagyon nem vagyok kibékülve azzal az IC-vel
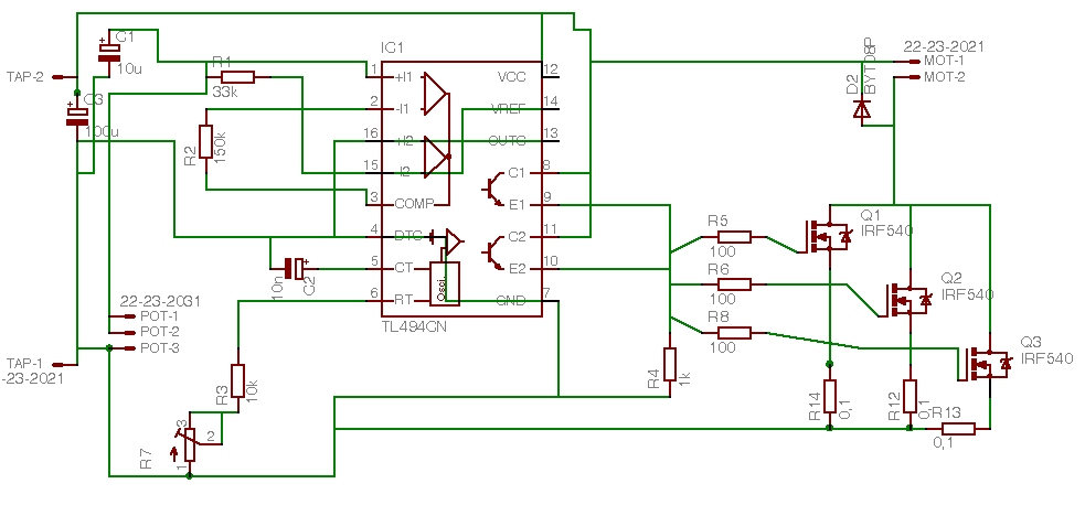
én inkább erre a célra TL494et fogok használni. 3 db irf 540-el. Remélem jó lesz majd. Ha érdekel felrakom a rajzot és a nyákot is. Eagle project ![]() Az excel rajtam is kifogott, még tavaj. No meg a word is produkált 1-2 hibát
Sajnos annál, hogy van egy mocid, bicajod, esetleg motorvezérlőd, több kell. Méghozzá műszaki téren, kitalálni azt, hogy és hol lesz elhelyezve a motor, hogyan fogja hajtani a hátsókereket, hogyan fogod rögzíteni azt... na meg nem utolsó sorban sok pénz
Nekem is azért kellene egy motor, hogy terheléssel is ki tudjam próbálni, hogy mit csinál és ha nem teljesít az elvártak szerint, akkor másikat csinálok. A rajzot felrakhatod, hátha kelleni fog. meg hátha másnak is hasznára válik.
Azt már kitaláltam hogy hol lesz és hogy fogja hajtani csak azt nem tudom hogy milyen motor kell hozzá.(honnan szerezzek)
gr89 kolléga is ezzel a bajjal küzd. Ha visszaolvasol kb 5 hozzászólást megtalálod a választ! Autóból hűtőventilátor motorja. Fellelhető: Bontóban, vaterán, kedves szomszédnál...
CSak keresni kell. uli
Én a "PWM szab 3"-at alakítottam át arra, amit utána látsz. Mindössze annyit változtattam, hogy a végére 3 db FETet raktam, és épp ott várom, abban a topicban, hogy valaki megmondja jó-e az így ahogy ott van. De ha itt megválaszolod az sem baj
uli
Egyébként itt van egyben, nyákrajz+kapcs.
CSak azért babráltam bele, hogy kicsit izmosabb legyen. Inkább túlméretezem a dolgokat. De ha úgy van, rakok bele irf 1405-öt. Abból csak egy darab kell? El fog bírni esetleg egy 350W-os motort? Kössz: uli
Ilyen volt nekem is, de nem volt igazán jó. Ha jól láttam akkor 12/20 van ráírva, ami lehet, hogy akkor 12V 20A akarna lenni.
inkább 20w, nekem áttétellel kellene egy benzin motor inditásához
17cm a ventiálátor átmérője.
Lehet. A szovjetek mindig is kivételesen jól tüntették fel az adatokat.
Ha nem túl nagy lökettérfogatú a motor, akkor áttétellel beindítja szerintem. A robogókon harmad ekkora önindító van. :yes:
helló ahogy néztem ez elektromos bicikli téma, na de ahhoz min, egy 100W-os motor kell, és az is nyöszörögni fog, az akksiról meg annyit hogy ha 1 félórát akarsz vele menni ahhoz kell 3db 12V 10Ah-s akku, de ha rám hallgatsz, akkor kezdésként szerzel egy 10 Nm-es akkus csavarozót és abból csinálod. Nemrég volt egy ilyen verseny (4db 15Nm-es akkus csavarozóból kellett elektromos bringát készíteni), de ott minden a semmiből indult, tehát Alu váz, könnyű kerekekm meg minden. De az elég meggyőző volt. (egyet láttam)
No itt van akkor az áttervezett verzió. Akit érdekel Eagle-ben rajz+nyák. Talán majd érettségik után megépítem. Remélem jó lesz. Kössz a segítséget Zoli!
uli
Idézet: „elektromos bicikli téma” Nem baj néha belefér. Mint írtam, nekem öninditónak fog kelleni a motor Szabi
bocsi akkor az elkerülte a figyelmem
Elkészültem a pedál helyére szánt lánckerékkel. Elég jó lett. Egy kicsit oldalirányba üt, de amúgy szépen megy. Az oldalirányú ütést majd egy kalapáccsal óvatosan megütögetem, hogy egyenesen menjen, de nem vészes így sem. Már tényleg csak a motor hiányzik, mert a tartót meg a motorra a lánckereket is csak akkor tudom megcsinálni, ha meglesz.
Nem igazán találok sehol olyan motort, ami nekem megfelelne. ide a helyi bontóba nem megyek, mert nagyon drágán ad mindent. Egyszer egy kis műanyag elemért 1000Ft-ot kért. 200ft-nál pedig nem ért többet. Szerk.: Képek meg majdnem lemaradtak.
azért majd arra figyelj, hogy menetközben le ne törjön (ez az edzett anyag nem szereti ha hegesztik, én is hegesztetem már hasonló bicajfogaskereket, de komolyabb erőhatásnál eltört
Akinek már valahogy néz ki a cangája az legyen szíves töltsön fel egy képet
Ez még csak a tesztpéldány lesz. Lehet, hogy nem ez lesz a végleges, de ha az lesz, akkor a másik oldalról is meghegesztem. csak lenne már egy motor a kezemben.
Net105: Ezzel most mit akartál tudni? Sokan vannak fönt az oldalon, mint mindig. Lehet, hogy olvassák is a topicot. De ez nem MSN, hogy fent van-e valaki, mert ha igen, akkor írok. Fel kell tenni a kérdést és ha majd elolvassák és tudnak válaszolni, akkor válaszolni fognak.
akksi bolt
, használtat szerintem nem érdemes ilyen célre, de hajrá |
Bejelentkezés
Hirdetés |




Milyen autók között kellene keresgélnem?



Nem igazán találok sehol olyan motort, ami nekem megfelelne. ide a helyi bontóba nem megyek, mert nagyon drágán ad mindent. Egyszer egy kis műanyag elemért 1000Ft-ot kért. 200ft-nál pedig nem ért többet.







