Fórum témák
» Több friss téma |
Fórum » Tina
Sziasztok!
Amikor kész van A Tinával a kapcsolási rajz akkor hogy kell belőle nyomtatott áramkört készíteni vagyis a lépéseit nem tudom ! Előre is kösz!
Most olvastam, most válaszolok..
A WWW.designsoft.hu oldalon, a Tina Design Suite dokumentum 4.7-es fejezete magyarul, a Tina PCB Design Manual részletesen, angolul adja meg a választ. Ingyenesen letölthető. Üdv: dpista
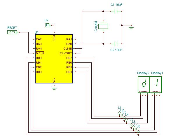
Sziasztok.
Van a Tina nevi programban egy 16f88-as PIC aminek a clkin és clkout lábakon van egy 4Mhz -es kistály. Az rb lábakon ledek (2x 7 szegmenses kijelző) de ez most nem lényeg. Amikor a tinában futtatom a szimulációt időnként villognak a ledek. Na eddig mindent értek benne még talán az asm kodot is. Amit nem értek, hogy lehet az ha a kristályt kicserélem pl egy 8Mhz kristályra és mindent változatlanul hagyok, akkor a ledek ugyanazzal a sebességel villognak! Ha dupla sebességű a kristály (kvarc) benne, akkor nem kéne a ledeknek más sebességgel vilogniuk??? Assemblyben nemnagyon értem az időzitést. Szoval arra tippelnék, hogy ez a program nem is a kristályt használja hanem egy belső (PIC-ben lévő) időzitőt. Bemásolom az asm fájlt hátha valaki tudja hogy mért nem ugy müködik, ahogy kéne neki. Ha valakinek van egy asm példája ami külső kvarcot vagy oszcilátort használ az nagyon jól jönne nekem. A tinában lévő asm fájl. "processor 16f88 ;Set the processor radix hex ;Set the radix #include title "flash" ; Program title June 2002 TEMP1 equ 20H TEMP2 equ 21H port equ PORTB tris_port equ TRISB ; org 00H main_start clrf port bsf STATUS, 5 ;bank 1 clrf tris_port ;set port to o/p movlw 080H movwf OPTION_REG bcf STATUS, 5 ;bank 0 Loop incf port, F movlw 001H movwf TEMP1 movwf TEMP2 delay decfsz TEMP1, F goto delay movlw 001H movwf TEMP1 decfsz TEMP2, F goto delay goto Loop end " A tinában ez egy példaprogi "PIC16F88 crsytal" név alatt. Előre is köszi a választ. Gábor
Van már egypár TINA-s topik, szerintem bővel elfért volna oda is! Nekem nincs meg a TINA, de amit nézz meg, mert ezt a hibát követtem el én is csak MultiSim-ben, hogy alapból, belső oszcillátort használ a PIC a programban. Szóval hiába cserélgeted a kvarcot rajta, ha az órajelet nem onnan veszi!
Szia!
A programod első ránézésre jól működik. A problémádat valószínűleg a konfigurációs szó beállítása okozza. A Config1 (0x2007) 4., 1. és a 0. bitje határozza meg, hogy milyen oszcillátort használ a 16F88. 4 ill. 8 MHz quartz esetén itt a HS beállításnak kell lennie: 0x2007 4. 3. 2. 1. 0. 0 - - 1 0 A beégeténél a programokban le lehet ellenőrizni....
Semmiféle konfigurációs bitet nem látok ebben a programban. Vagyis a PIC az alapbeállításait használja, ami akár a belső oszcillátora is lehet...
De ez egy áthelyezett téma lesz, hamarosan...
Köszi a válszt. Ez mondjuk, hogy beírom a konfig biteket a fáljba nekem is eszembe juthatot volna. Megyek ki is probálom.
Bocsi, hogy rosz helyre írtam a kérdést. Gábor
Sziasztok! Az lenne a kérdésem: hogy kell egy alkatrészt melegíteni pl:termisztort vagy diódát vagy tranzisztort???
Kösz a segítséget!
a Tina 6-hoz vagy valamelyik verzióhoz nem tud valaki magyarosítást? A suliban magyarul használjuk a 6-os verziót, az kéne itthonra is.
Elhoztam a suliból a Tina magyar feltelepített verzióját, de az ugye itthoni gépen nem indul (lévén , hogy suliban volt telepítve), viszont feltelepítettem az itthoni Angol változatot. A verziószámok egyeznek.
Milyen fájlokat kéne kicserélni ahhoz, hogy magyar legyen a Tina?
Sziasztok!
Megrajzoltam Tina-ban egy egyszerű astabil multivibrátort(mellékletben találjátok). A gondom a Tinával pedig az, hogy nem tudom hogy lehet valós időben tesztelni a kapcsolást. Ha szimulálom akkor mindkét led egyfolytában világít. Van esetleg valami olyan beállítás, amit én nem találtam? Előre is köszi. Üdv. BirLas
Az astabil nem működik progiban mert itt minden tranyó ugyan olyan.A valóságban más a helyzet.
Igazából egy késleltető kapcsolást akartam volna kikísérletezni, de már az astabilnál megakadtam. Van olyan program amivel lehet ezt életszerűen tesztelni?
Egy kis aszimetriát kell belevinni: valamelyik ellenálás vagy kondenzátor értékét változtasd meg, vagy az egyik tranzisztor áramerősítési tényezőjét egy kicsivel.
A program jól működik, ha a valóságban is tökéletesen egyforma lkatrészből készülne az áramkör az sem működne...
Tökéletesen működik a kapcsolás Tina 7-ben. Szépen villognak a ledek.
Felejtsétek már el ezt az asszimmetria dolgot a Tinában. A szimulátor nagyon is jól tudja és le is kezeli ezt a dolgot. Nem kell semmilyen alkatrész paramétert megváltoztatni az eredeti rajzokban, se tranzisztort se ellenállást se kondenzátort se semmit. Pont most írtam hasonló dologról a kezdő kérdésekben, remélem nem baj ha most itt is levázolom. - Dinamikus kapcsolást, ahol folyamatosan történik valami mindig transient módban kell tesztelni. Alul egy számláló jelzi az eltelt időt. Még egy kondenzátor feltöltődését és kisülését vagy egy tekercs késleltető hatását is szépen követni lehet. - Ugyanott van egy options menüpont, ahol az időket lehet állítani. Simulation és animation, általában egyforma értékekre érdemes állítani. Az idő akár a nanosectől a több percig bármi lehet, szó szerint. Ennél a kapcsolásnál 1-1 sec az optimális így olyan 1Hz körüli a villogás. Az időt általában a kondenzátorok miatt szoktam állítani, pl. kis kondiknál jobban látszik a változás mikrosecenként mint mondjuk másodpercenként. Teszt és innentől a villogás szépen beindul Szerk: még egy apró trükk a Tinában. Ha valamilyen nyomógomb vagy kapcsoló van egy adott áramkörben akkor a szimuláció megbukhat azon, hogy alapállapotban a kapcsolók nyitott állása 1 Terraohm ellenállású és nem végtelen. Az átállítás megszüntethet néhány misztikus hibát.
Az előző hozzászólásban simán csak Tinát kellett volna írnom Tina 7 helyett, bocs.
Tökéletesen működik 6-os Tinában is. Nem egy ilyen kapcsolást próbáltam ki a 6-osban, mind működött, tranzisztoros villogók, 555-ös és más ic-s astabilok, monostabilok, egy gombos ki-be kapcsolók stb. Elég sok alapáramkört próbáltam ki kondenzátorral, tekerccsel. Így pontosan meg tudtam figyelni a működését, időbeli lefolyásukat és a feszültség, áram, stb. alakulását. Be kell ismerni, elég sokat szenvedtem én is mire igazán kitapasztaltam ezt a működési módját a programnak.
Lehet, hogy tudat alatt igen
Nálunk elektrós haveri körökben már ki van bővítve az ismert mondás: "Google a barátod, Wiki a barátnőd és Tina a szeretőd" :nyes: Persze nem a képen szereplő verzió :hawaii:
Az alkatrészek tulajdonságai között (duplaklikk az alkatrészen) vannak hőmérséklet beállítási lehetőségek. Megadhatod, hogy abszolút vagy relatív legyen és megadhatsz konkrét Celsius fokot is. A konkrét hőfokállításnál előjön egy almenü ahol gyorsbillentyűket állíthatsz be. Ezekkel menet közben "melegítheted" vagy "hűtheted" az adott áramköri eleme(ke)t.
Szevasztok! Az lenne a problémám h tina 5-ben megépítem a kétledes villogót és semmi pénzért nem szeretne villogni...(autó irányjelzőt szeretnék szemléltetni vele) esetleg van rá vmi megoldás, vagy másik kapcsolás?
segítségeteket előre is köszi!
Sziasztok! Elég sokáig használtam a Tina 6-ot, nemrég váltottam 8-ra a paneltervező miatt. Problémám akadt az autoroute használatával (be is huzaloztam kézzel, de érdekel a megoldás). Kb 40 csatlakozási pont van, 7-et nem tud bekötni. 2 vonal esetén átlép a panel túloldalára, de nem értem, hogy a többi esetben miért nem teszi ezt?
Úgy pikk-pakk meglenne. Már fontolóra vettem az OrCAD-del való ismerkedést, hátha...
Nekem olyan nyűgöm van a 8-as verzióval, hogy nem működnek benne a FET-es kompresszor/limiter kapcsolások. Kipróbáltam benne vagy 8 különböző kapcsolást, p-csatornás fetes, n-csatornás fetes-t és nem szabályoz egyik sem. Milivoltonként állítom a bemeneti szinuszos 1KHz-es feszt, figyelem a kimenetet multiméterrel és csak azt látom, hogy lineárisan erősít. Kipróbáltam rengeteg fetet, más frekvenciákat és semmi. Tegnap szimuláltam egy tranzisztorost és az sem működött, lineárisan erősített. Kell még valamit beállítani?
Sziasztok.
Hogyan tudnám belevarázsolni a TINA 8 ba a TL494 pwm IC-t?Napok óta guglizok de mág nem találtam semmi hasznos infót!
Helló! Csomagokat lehet letölteni hozzá. Hogy honnan, azt nem tudom.
Remélem hogy vannak ilyen csomagok a neten.Már csak rá kell bukkanni.
A parameter Extracto-ral alkatrészeket lehet modellezni és létrehozni?Mit tudok kezdeni az LBR kiterjesztésü fájlal?Sehogy nem tudom belevarázsolni a tinába.
A TINA8-nak van valamilyen ingyenes, de azért használható változata? Illetve ti milyen verziót használtok? (ha nem publikus a válasz akkor magánban is jöhet
) |
Bejelentkezés
Hirdetés |





Úgy pikk-pakk meglenne. Már fontolóra vettem az OrCAD-del való ismerkedést, hátha...
) 




