Fórum témák
» Több friss téma |
Fórum » Propeller Clock
Szia Slogan !
Úgy láttam, ez a motor-meghajtó IC a főpanelon van, nem a motorra integrált változatban. Igy egy kicsit nehézkesebb lesz lekezelni. Tom025 csinálta azt, hogy "kifürészelte" a meghajtót egy méretesebb darabbal a nagy panelpől, és igy használja azóta is. Ha nem megy másként, valami hasonló megoldást kell találni. A tekercsekkel egyáltalán nem lennének gondok, mindet lehet majd sorosan bekötni, hiszen vezetékekkel van kihozva az álló is. Ott lehet majd változtatni a polaritásokon, ha szükséges. Szia.
Köszi !
Meg se próbáljam kiforrasztani ? Vagy venni ilyen IC -t ?
Szia Slogan!
Ha kiforrasztod, egy csomó járulékos alkatrészt is ki kell hozzá szedegetni, vagyis nem bíztos, hogy az a legjobb megoldása. Ha lenne egy konkrét leírása, hogyan van bekötve a motorhoz, talán egy új kis panelen meg lehetne csinálni az áramkört hozzá. Utánna kellene nézni, van-e már ilyen megoldás. (Valahol a topikban az IC adatlapja már fent van). Szia.
Rendben köszönöm a segítséget!
Jól megy a motor.
Szia Pet !
Már a propellerel szerelve működik, vagy még mindig a tesztelése folyik? Ha már összeépítetted és jól megyen, néhány képet feltölthetnél róla okulásképpen. Szia.
Szia!
Egyenlőre nem fogom kipróbálni élesbe, mivel a régi propeller valószínű valahol hibás és nem is akarok nagyon foglalkozni vele, olyan össze-vissza forrasztott és elhasznált. Majd megcsinálom az újabb verziójú órát. üdv.
Pet !
Kicsit off a dolog ,de kb fél órát nézegettem a honlapodat és nem jövök rá mi az a "TM" ![]() Légyszi ....
Olvasgattam a fórumot és felmerült bennem pár kérdés.
Hogyan lesz megoldva a hőmérséklet és páratartalom mérés? A bázison lesznek a szenzorok? És hogyan lesz az adat a propellerre juttatva? És az ébresztő hogyan van/lesz elintézve? Nem akarok okoskodni, mert nem értek hozzá, de szerintem valahogy úgyis meg kell oldani az adatátvitelt. Nem lenne jobb ha a bázison lenne az idő tárolva és ott állna össze a kijelzés, majd valahogy rádiófrekvencián átjuttatnánk a forgó részre ami meg csak kijelzi? üdv.
Sziasztok !
Vázoltam a motorom tekercseit ,de nem nagyon akarom jobban szétszedni és nem értem világosan a működést..... A pirossal jelöltön megy be a PWM ,átmegy a sárgával jelöltre ,majd a - már forgó - zöldeken megjelenik ? Ehhez építsek pl. egy 555-el egy pwm kapcsolást próbának ?Vagy nem kell próba ?
Üdv!
A képet nézve a zölddel jelölt vezetékek nem a fej kivezetései lennének? Azt a kis nyákot nézve úgy hiszem nekem is ilyen fej van. Pontosan nem tudom a videó nevét, mert csak a mechanikát hoztam el. Az állórészre, amit pirossal jelöltél (fehér-piros) bemegy a táp, majd a sárgán jelölt vezetéken ( ami már a forgó rész) kijön az átvitt feszültség (barna-lila és barna-piros). A forgórész tekercseinek kivezetését kösd sorba. Célszerű a kezdet-vég sémát alkalmazni. A zölddel jelölt vezetékeket kiforraszthatod, meg a fejet is kicsavarozhatod, nincs rá szükség.
Köszi !
Nálam kék-fekete ,piros fekete ,de lényegtelen.... Honnan tudom ,hogy melyik az eleje a tekercsnek ? Valamint nincs véletlen kéznél valami pwm kapcsolási rajzod (amit a neten találtam ,ahoz nincs itthon FET )Más : ha már hasonló motorod van ,esetleg forgásra bírtad már ?
Nekem ez volt az első órám (azóta sem volt több
) ,megy szépen (a PIC kellett valahova ) ,csak az a baj ,hogy egy idő után elnyírta a vezetékeket ![]() Egy jó kis Ford féltengelycsuklóra hegesztett csőben van a motor.....(ha már féltengely szervízben dolgozok)
Mondjuk van írva a tekercs forrasztásához "E" és "S" ,ezek mit jelentenek ?
Ez segít a tekercsek "eleje-vége" meghatározásában ?
Jó lett
Kipróbáláskor egy módosított bázis progit használtam, ahol lehetett változtatni a frekit és a kitöltési tényezőt. Megnéztem, hogy hol legjobb az átvitel, lemértem, és eszerint módosítottam az eredeti progit. Tegyél be a FET helyett valami tranzisztort. Mondjuk PC tápból vagy tv sorvég tranzisztora. A dobot külön hajtom meg egy motorral ékszíjon keresztül, mert nekem a vezérlés a videó panelján van, körülményes kikeresni. Így ez egyedi Szerk.: S mint start (kezdet) E mint end (vég) Első tekercs S+második tekercs E
Köszi ....
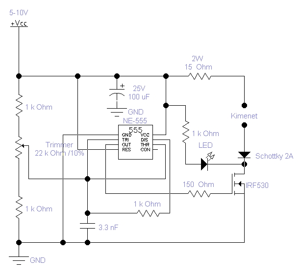
Az 555 nek mennyi feszt adjak ,12 V ? Vagy kezdjem 5-el ?
Szia!
Az eddigi fejlesztések a már megépített órákba (kis beavatkozás árán) is beépíthetők. A mostani terv szerint a hőmérséklet és páratartolom mérése a 16F876/886 típussal felépített propelleren van. A bázis áramkört kiegészítettem egy PCF8583 RTC-vel, így az aktuális idő itt is elérhető, az ébresztési funkciókat el tudja végezni. Mivel a bázisnak nincs kijelzője, az idő és ébresztési, működési adatokat PC-ről soros vonalon lehet beállítani (a szolgáltatás szintjéhez képest a költsége minimális). Egy probléma tényleg felmerül és jelenleg nincs megoldva: a két óra nem fog együtt járni. Biztosan lesz időeltérés. Okok, amik a megoldást alátámasztják: - Jelenleg csak a propellernek van kijelzési lehetősége. - Az RTC-s propellernek nem kell állandó tápfeszültség. - A propeller tápját, és a motorját be- kikapcsolni a bázis tudja. - A bázis további funkciókat is el tud látni mivel nem mozog: relé kimenet kapcsolása 220V-os fogyasztó számára (a kávéfőzőtől ... az iskolai csengőig). - Nem kell megoldani a bázis és a propeller kommunikációját. A kommunikációra egyszerű ötleteim vannak: - A bázis is tudhatna RC5 infra parancsot (a távirányító és a bázis más címet küldene) - A trafó gerjesztését lehetne modulálni az átviendő információval. Szia.
Mindegy milyen frekin megy ?
Ez jó ?
Szia Slogan !
Az a PWM-es áramkör itt jól használható, de nagyobb frekin kellene járatni. Minden esetre, én is rakok fel egy ilyen áramkört, amit elég gyakran használok az ilyen ezközök tesztelésére. Van itt egynéhány képből álló sorozat, hogyan van szerelve a video-fejmotor propellerhez, majd összeépítve, beüzemelve. Szia.
Köszi ,addigra megcsináltam....
De csak ép hogy világít a led 12V -nál ![]() Lehet hogy kevés a freki ? Tekercsek sorbakötve.....
Szia Slogan!
Akkor a C1-et, (100nF!), cseréld 4.7 nF-ra, és próba. Ha a LED világit, (és ez a legfontosabb), minden tekercs kötése renben van! Szia.
Ráraktam a "vezeték nélküli gyertya" meghajtását és már 3,5V nál tökéletesen világít a led a fejen
![]() Hogyan tovább ?
Szia Slogan !
Igy kellene világítani a LED-nek, akkor tökéletes. Nem kell tovább ezzel foglalkozni, mostmár a motor elidítása a cél. Szia.
BA6411 -ről nincs valami infó a bekotésről (ki szeretném forrasztani) ?
Hali!
Azt szeretném megkérdezni tőletek, hogy mitől függ a távirányító gombjainak funkciója? A propellerbe, vagy a táviba égetett hextől? Mert nekem jelenleg az óra beállítás, az analógra átváltás és a külső piros ledcsík bekapcsolása nem működik. A dátumot tudom állítani, le is tudom venni és a demo is megy. Meg jobbra balra tudom forgatni az egészet, ami szerintem felesleges. Köszönöm a válaszokat!
Szia Slogan !
A BA6411 IC-t ha kiforrasztod, a következő kapcsolás szerint kellene bekötni. Ha van egy darab pontrácsos nyákod, elkészitheted arra is. Ez egy kétfázisú motorvezérló, úgy néz ki, nem olyan nehéz lesz elindítani, ha a hall szenzorokat és a motor tekercseit is jól bekötöd a motoráramkör felől. (Célszerű az eredeti panel szerinti bekötését lekövetni). Ezután már csak a tápfeszt kell rákapcsolni és kész. Szia |
Bejelentkezés
Hirdetés |





















