Fórum témák
» Több friss téma |
Fórum » VF2 végerősítő
Újabb probléma merült fel az építés során. Felvetődött, hogy tulajdonképpen mekkora hűtőbordára lenne szüksége ennek a Conductornak?
Sőt, annyira eltérnek, hogy a "P" csatornás eszköz csatornaellenállása miatt az eszköz source ellenállását nullára is szokták választani.
Üdv!
Szerintem ez ízlés kérdése... De amúgy meg nem egy nagy költségű alkatrész, szóval nyugodtan vehetsz egyet-egyet és kipróbálod!
Nos nekem Texas NE5534 van benne, nem próbáltam mással. Ahogy olvasgattam a fórumot, azt hittem ezzel lehet a baj, nem úgy szólt ahogy elképzeltem, aztán beletettem 22000mikroF 40 V kondit (4 ohmos 80 w conductor) az eredetileg bele szánt 5400 mikroF bank helyett, ég és föld a különbség, biztos 10000mikroF is megtette volna de ilyen volt itthon.
Szerintem a Ti vel is jól szól, nekem tetszik a hangja.
Nem én mondtam, hogy rossz lesz Texas -szal, hanem KD Mester. Jobb híján én is kénytelen leszek Texast használni.
Heló
nekem a conductorhoz a texas NE5534AP -t javasolta KD-Mester! a Philips gyártmányú után ami persze már nem kapható
Ezen aztán ne vesszünk össze!
Viszont tényleg jó lenne tudni, hogy mekkora hűtőborda kell...
Én 110x220 mm hűtőbordát használtam, elégnek tűnik, igaz egy ventilátorral kiszívatom a meleg levegőt az erősítőből, egy 60x120 as bordával is bepróbálkoztam, kevésnek tűnt, pedig ha jó lett volna negyed akkora lenne az erősítő.
Doboz egy számítógép doboz(fekvő ház) 410 mm hosszú, 150 mm magas, 390 mm mély. Csak a lemezt használtam fel, az U alak 15 mm mdf lap van, elő hátlap nyák. De legalább lehet benne táncolni is. Nagyon off, ajándék lesz, ha megkapja a sógor talán felnyitom hogy ő ne tegye , telefonnal nem jó képet csinálni, digi gépem meg most nincs.
Szerintem inkább a VF3-hoz áll közelebb.
Szerintem is.
De mivel ez a fórum a népszerűbb a Vf sorozatok fórumai között ide raktam fel hogy több Vf kedvelő meg tudja nézni.
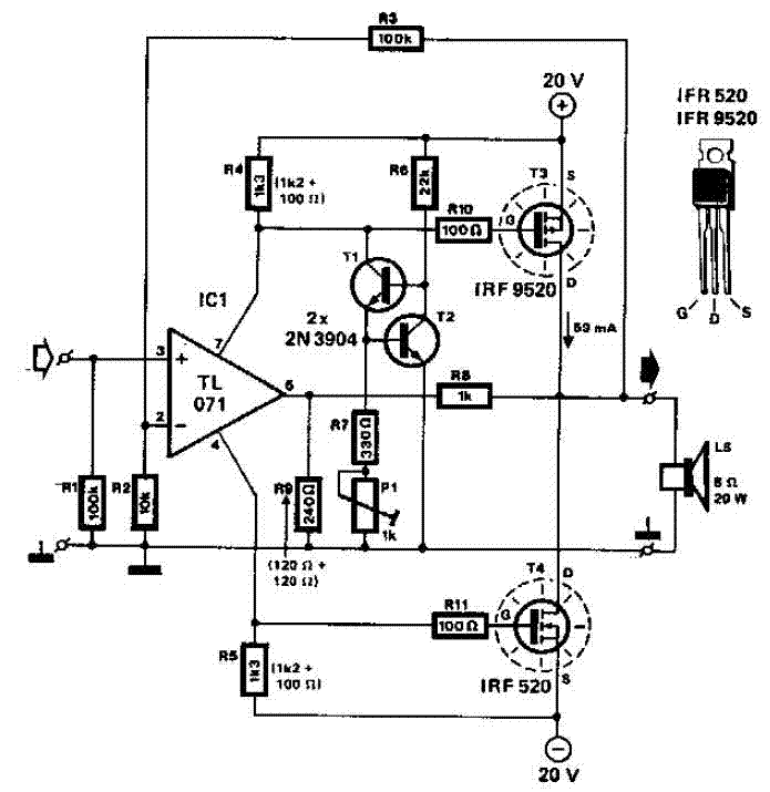
Felmerült egy probléma a vf2 conductorral, a 80 W verziót építetem meg irf540/9540 fetekkel.
A problémám hogy 6 ohmos hangfal esetén a hangszóróvédő elkezd kapcsolgatni, ha a kimeneten nincs semmi akkor a hangszóróvédő engedi a relét bekapcsolni. Tápfeszültség 29 V (30 V 4 ohm), a hangszóróvédő az egyenáramú konponenseket figyeli a kimeneten, természetesen az erősítő nyák kimenetére van kötve, tehát ez jó. Kérdésem az lenne hogy a vf2 conductor begerjedhet-e ha a hangszóró 6 ohmos? Mitől lehet egyenfeszültség a kimenetén? Ha valóban az van. Sajnos semilyen műszer nincs nálam hogy megnézzem mi van a kimeneten. Otthon 4 ohmos hangszóróm volt csak, azzal tökéletesen működött több órán keresztül maximális hangerőn. Előre is köszönöm a válaszokat.
Csupán az impedancia növekedés miatt, nem lehet ilyen jellegű hiba. Műszer nélkül viszont nehéz lesz kideríteni a hibát.
Hali!
Szerintetek egy +-40V-os VF2 mennyit adhat le 4OHM +-35V-os táppal?Meg arra lennék még kíváncsi hogy előerősítő nélkül egy DVD lejátszóval ki lehet-e teljesen vezérelni, mert valahogy keveslem a hangerőt?
Igen nem sikerült kideríteni, majd otthon kiderül.
Az egyik oldal elszállt, én hibámból. Mindenesetre konkrét hibát majd otthon tudok keresni.
Ha a tápod terhelve is leadja a 35V-ot, akkor kb:110-120W-ot ad le 4 ohmon.
Hogy kivezérli e teljesen a DVD az attól függ hogy mekkora a kimenő jele. Nagyjából 22V eff. kell az erősítő kimenetén ekkora teljesítményhez. Ki kell számolni.
Nyugalmi állapotban +-39V, teljes kivezérlésnél esik vissza olyan +-34-35V-ra.Én is olyan 100W körül gondoltam de valahogy nem tűnik annyinak, lehet hogy vamilyen előerősítőt kellene elé tennem és nagyobbat szólna?
Nagyobbat szólna, csak ne vezéreld túl...
Előerősítőt tudomásom szerint inkább lemezjátszóhoz szoktak, meg olyasmihez, ami nem tud alapból kiadni magából 0dB -es szintet, pl mikrofon stb. Szerintem a DVD -nek nullszintet illene adni...
nézd meg milyen érzékeny a hangszóród...
Nem hinném hogy az miatt kevés, mert 90dB az nem rossz szerintem.
Szerintem mérd ki. Függvénygenerátor, 1k szinusz, meg két komolyabb multiméter feszültség és árammérésre.
Illetve 91dB csak rosszul emlékeztem.
Azt tenném ha meglennének a szükséges eszközök.
Kiderült a hiba oka, egyszerűen ezzel az LG hifi hangszóróval nem hajlandó együtt működni, begerjed, majd védelem elkezdi le föl kapcsolgatni a reléjét mert maga az erősítő jó.
Egy másik kérdés, a nyugalmi áram elmászik ahogy terhelés van a kimenetén, terhelten vagy terheletlenül állítsam be a nyugalmi áramot?
Szerintem DC van a kimenetén , vagy gerjed .
Nyug. áramot kivezérlés nélkül kell beállítani , ezért a terhelés nem változtathat rajta , ha minden rendben van .
Szia, köszi a tanácsot, a kimeneti DC feszültséget legjobb tudásom szerint nulla közelébe vittem, 0.001 V.
Minden hangfalammal kitűnően működik, Igaz arra nem jöttem rá hogy a kis hifi hangfallal miért nem, ha ráteszem a kimenetre valóban begerjed, nem baj úgysem ahhoz készült, most járattam kb fél órát 8 ohmos hangfalakon , jónak tűnik. Mégegyszer köszönöm a segítséget.
Sziasztok!
Ebbe az erősítőbe nem kell diódát ragasztani a hűtőzászlóra a hőmegfutás miatt? Szerintetek ez lehet olyan jó mint egy VF2 hangzásban? |
Bejelentkezés
Hirdetés |




, telefonnal nem jó képet csinálni, digi gépem meg most nincs. 







