Fórum témák
» Több friss téma |
Idézet: „A lábaira kellene tenni 1-1 100nf-os kondit” Pontosan hova is kössem ezeket? A stabkocka és a GND közt van már egy 10 mikrós kondi. vagy valami másra gondolsz? üdv
Idézet: „Ja, és akkor az előerősítővel mi legyen, mivel jelenleg annélkül megy...” Gondot az is okoshat ha nagy az előerősítő/szürőre menő vagy az abból kijövő jel nagysága. Ezeket skóppal a legegyszerűbb ellenőrizni (ha van). Ha nincs akkor csak a kézi trimmelés marad a be és-vagy kimeneteken, vagy a visszacstolásnál.
Mi is az a trimmelés? nem hallotam még ilyenről...
az előerősítő kimenete és az erősítő bemenete közé, tegyél egy potmétert, de inkább egy 100k-s ellenállást, és próbáld ki!
ergo, az előerősítőd fogad, magas színtű jelet, és alacsonyszíntű jelet is(ha jól láttam urbán féle lm1036 -os?) a bemenő jelet melyikre kötötted? pl a pc magasszíntű.
Nem, TDA1524-es IC van benne, de amúgy fogad magas és alacsony szintű jeleket is.
A TRIMMERPOTENCIOMÉTER egy csavarhúzóval állítható potencométer...
Trimmerelés <=> Vágás
ja ezt elfelejtettem: én általában CD lejátszót (van külön line kimenete) használok, amit a magasszintűre szoktam kötni, de az alacsonyszintűnél is recsegett.
Még mindik azt a nyákot használod? csak befuttatva onnal?
Szerintem még igy is vékony. Tiszta basszusrol szerintem ne is álmondj ilyen vékony vonalvezetésnél. Ha jol tudom 1m-es vezetösávra max 200mA engedhetö meg gond nélkül Mennyire jo vezetö amugy az ón? a rézhez képes Én igy csinálnám, és még a plusrol elvenném a stab IC-nek egy kis vezetékkel:
nem a "+" lábánál csapot a sarka a hídnak??
Akkor holnap készítek egy iylesmi NYÁK-ot. Ezt milyen programmal csináltad?
üdv
sprint layout prgi
ezek szerint nem a sarkánál van a +.
a progiban volt én csak gyorsan összedobtam.Csatoltam az eredeti filet. Én mondjuk nyákba ültethetö sorkapocsra terveztem, és a rézsévokat is be szoktam onozni vastagon. Remélem ez volt a szük kersztmetszet. Ha nem akkor sajnos nem tudok mit mondani, esetleg az egyik kondi kisseb feszt bir mint kéne vagy ilyesmi amire még gondolok.
ez amit csatoltál nagyon nem jó!!!!
csatoltam a helyest...
[off]Jó elnéztem
az nem is ehhez lett volna. Persze hogy nem jó. Az csak sima táp lett volna a GND-ot nem használva....De nem én irtam oda a Graetz hidhoz a betüket, igy volt a Makróban. Légyszi Szabi küld már el vagy tedd már fel légyszí a Te makródat a Sprint Layout topicba. Mert én sehol nem találtam olyat amikben vannak Relék köszi Isa
[off]
Idézet: „Mert én sehol nem találtam olyat amikben vannak Relék” azt adatlapból néztem ki és úgy rajzoltam meg ![]() makrot nem nagyon fejlesztem..., de jó 5let ![]() minden jót :integet2:
Helló
Na, elkészült az új NYÁK. Már nbe is vannak ültetve az alkatrészek. Amit feltettél nyákrajzot, kicsit módosítottam az alkatrészek mérete és a 7812-es miatt. Tök jó lett. [link=http://hteszt.cjb.hu/img/100_3466.jpg]http://hteszt.cjb.hu/img/100_3466.jpg[/link] [link=http://hteszt.cjb.hu/img/100_3467.jpg]http://hteszt.cjb.hu/img/100_3467.jpg[/link] [link=http://hteszt.cjb.hu/img/100_3468.jpg]http://hteszt.cjb.hu/img/100_3468.jpg[/link] üdv
Hát ezt kicsit ecsesztem... A stabic-t a minusz oldalra kötöttem és felrobbant. holnap veszek új ict és egy vezetékkel átkötöm a + ra. sajnos figyelmetlen voltam :no:
ilyen még sosem esett meg velem... szerencsére semmi másnak nem lett baja.
peddig tők jó lett a nyákod!
mivel csinálod? (módszer) üdv
Műnyomópapírra nyomtatom lézerprinterrel, rávasalom a NYÁK-ra ezután kiáztatom, sósav és hidrogénperoxid keverékkel kimaratom. Az egész folyamat tök gyors ezért szeretem.
Helló
Ma délután élesztettem a cuccot, még a stabkocka is egybe maradt... de az új NYÁK-al és a két szűrőkondival sem változott az eredmény. Épp úgy recseg mint előtte, de szerintem nem is itt volt a baj, hisz előerősítő nélkül közvetlen pc-ről nyomta a basszust rendesen. Csak előerősítővel nem akar szuperálni. Szerintem itt már rég nem a végfokkal vagyis a tda 2030 -val van szó, hanem az előerősítővel. esetleg lehetne nyitni ennek egy külön topkot: "Előerősítő TDA 1524-el". (ha még nincs)
én azért mondtam/kérdeztem, h előerősítő nélkül milyen...
Topik nyítás felesleges, az ic-nek alap baja a zaj, mellesleg 19 éves icről beszélünk, kicsit régi technológia. Sajna ennyit tud, ami nekem is van az is ilyen. lm1036 ami jobb nála. üdv
sztem a szamitogepes hasznalatra nem is kell eloerosito... MINEK??? ha rakotod a gepet siman kapasbol a hangfalra ugy is rendesen szol... nekem nincs eloerositom.. es keverom sem, mert ott a winamp es meg egy plug in, amivel egy kis f.s mp3-bol total jo hangzast csinalok..
most eltertem a tematol... eloerosito akkor kell, nem?, amikor mondjuk mikrofont erositek vagy valami kis jelet kuldo installaciot.
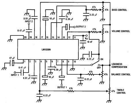
Ez a kapcsolás, amit az LM1036 adatlapján találtam mennyire használható? Mármint, hogy evvel már lesz-e egy jól működő előerősítőm? Ja, és pár alkatrésznek nincs megadva az értéke. Azokkal mit kezdjek?
hmhm, hat igen a 1036.... En elso probalkozasra kiegettem az osszes alkatreszt, mert kapkodtam, mindegy nem dicsekszem vele... szoval ugy donottem, nem veszem meg ujra... nem tudok sajnos velemenyt mondani emiatt :no: :no:
Idézet: „evvel már lesz-e egy jól működő előerősítőm?” igen Idézet: „pár alkatrésznek nincs megadva az értéke. Azokkal mit kezdjek?” én csak 2-t láttok azok is a kimeneten vannak, ez a 2 kondi ún. kicsatoló kondi, én 10µF-ot raktam bele, de te is 10µF-ossat használj nyugodtan. üdv
És ezt lehetséges megtoldani egy NE5532 típusú műveleti erősítővel, hogy legyen magas és alacson szintű bemenete is?
Holnap nekiállok megtrvezni, ha lesz időm, kimaradatni a NYÁK-ot. Kíváncsi vagyok mit fog művelni. Amgy ez az LM1306-os kb mennyibe kerül?
kb 600-700ft
Urbán P. bácsi irt róla cikket a he-ben vagy az rtben biztos meg lesz valahol, ott ne5532-van elötte.. üdv
Helló
Elkészült az előerősítőm nyákterve. Szerintetek jó lesz? Ha valami hibát találtok, legyetek szívesek szólni! üdv
Ilyet csinaltam.. ahol az ot erintkezo van, ott lesz egy lapos oteres drot.. nem tom, hogy hivjak..
Helló
Amúgy aki már látta, az mit szól hozzá? Megfelelő? Esetleg vannak benne hibák? Nem nagyon terveztem még ilyesmit magam... |
Bejelentkezés
Hirdetés |





én csak gyorsan összedobtam.
az nem is ehhez lett volna. Persze hogy nem jó. Az csak sima táp lett volna a GND-ot nem használva....

ilyen még sosem esett meg velem... szerencsére semmi másnak nem lett baja.
most eltertem a tematol... eloerosito akkor kell, nem?, amikor mondjuk mikrofont erositek vagy valami kis jelet kuldo installaciot. 





