Fórum témák

» Több friss téma
Fórum » PICKit2 klón építése
Lapozás: OK   24 / 211
(#) dj-mike válasza watt hozzászólására (») Ápr 30, 2009 /
 
Sajna változatlan a helyzet!
Driver után sincs javulás!
De a laptopomon is szintén ugyanúgy viselkedik!
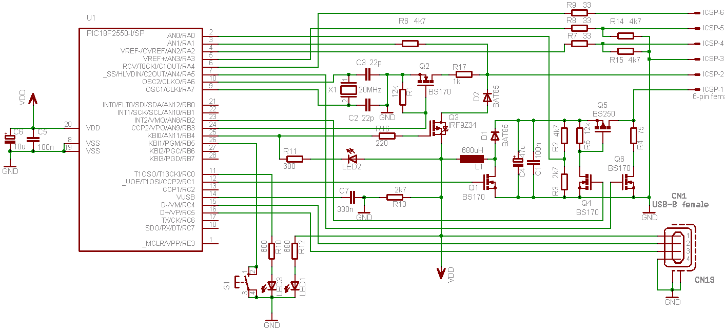
A kapcsolási rajz itt van lent:

Üdv!
(#) watt válasza dj-mike hozzászólására (») Máj 1, 2009 /
 
A rajz természetesen hibátlan, ne abban keresd a hibát. Valami rövidzárat-szakadást, vagy alkatrészhibát keress, pl. a 470nF-os kondit, hogy az nem véletlenül 470pF, meg ilyesmi!
Esetleg próbáld frissíteni a firmwaret, bár ha nem látja a program, akkor csak égetővel tudod.
(#) szilva válasza dj-mike hozzászólására (») Máj 1, 2009 /
 
A PICkit2 USB része annyira egyszerű, hogy ott nem túl sok hibalehetőség adódik. Ha az USB csatitól az adatlábak jól mennek el a PIC-hez, nincs rövidzár vagy szakadás, C7 a helyén van és jó, valamint a 20MHz-es oszcillátor rendben működik, akkor az USB-nek is mennie kell. Szerintem a következőket kellene végignézni:

- vezetékek ellenőrzése az USB csatlakozótól a PIC-ig
- USB kábel (!) ellenőrzése
- C7 ellenőrzése, esetleg cseréje 470nF-ra
- oszcillátor ellenőrzése: ha van rá mód, frekvenciamérővel vagy oszcilloszkóppal a PIC 10-es lábán; jobb híján egy digitális multiméterrel is rá lehet mérni a 10-es lábra egyenfeszültség állásban, 2V körüli átlagfeszültséget kell látni, ha megy az oszcillátor

Az oszcillátor és a firmware működésének legegyszerűbb ellenőrzési módja, ha az USB-re dugáskor nyomod a gombot, ilyenkor bootloader módban kell indulnia, amit a piros LED lassú villogtatásával jelez.
(#) watt válasza szilva hozzászólására (») Máj 1, 2009 /
 
Idézet:
„C7 ellenőrzése, esetleg cseréje 470nF-ra”

Elnézést, nem néztem, hogy a rajzon 330nF-van, annak is jónak kéne lennie, ha jó!
(#) dj-mike válasza watt hozzászólására (») Máj 1, 2009 /
 
Hi!
Na kipróbáltam ezt a bootloader módban való indítást.
villog a piros LED.
Szkópom sajna nincs, de multiméterrel rámértem a 10-es lábra, 1,82V mérhető ott.
Majd elindítom a PICkit 2 programmert és check communication.
Ezt írja sárga mezőben: "PICkit2 has no Operating System, Use the tools menu to Download an OS"
Utána letölti az OS-t, majd sárga mezőben kiírja, hogy PICkit 2 connected. ID=OIHoss
Ezután végigmegyek a troubleshoot-on, az is ok.
De ha újracsatlakoztatom a klónt, akkor ismét PICkit2 not found. Ez miért lehet?
(#) szilva válasza watt hozzászólására (») Máj 1, 2009 /
 
Igen, az adatlap 220nF-ot ajánl, de a fórumokon sokaknak az a véleménye, hogy nagyobb kapacitást illik oda tenni, ezért is került nálam 330nF a rajzba. Minden esetre 1µF-ig nyugodtan el lehet menni, a 470nF is egy nagyon közkedvelt érték ezen a helyen.
(#) szilva válasza dj-mike hozzászólására (») Máj 1, 2009 /
 
Ez úgy hangzik, mintha a 20MHz-es oszcillátor túl lassan éledne fel, és emiatt a bedugáskor az eszköz felismerésekor még nem jó lenne az órajel, esetleg a lassú indulás miatt túl későn válaszol a gépnek a PK2. Érdekes jelenség, minden esetre.

Az összeszereléskor nem használtál véletlenül forrasztást segítő vegyszert? Tiszta szeszes, alapos tisztítás nem árthat, főleg a kvarc környékén. Esetleg a 22pF-okat a kvarc mellett meg lehetne próbálni kicserélni 12pF vagy 15pF értékre.
(#) pisti89 hozzászólása Máj 1, 2009 /
 
Sziasztok én is megépítettem a pickit2klónt
De nekem megy a suliban usb1.1es csatlakozón de a laptopomon usb2.0van és azon nem megy
Vajon mi lehet a baj??
Kérlek segítsetek
(#) dj-mike válasza szilva hozzászólására (») Máj 1, 2009 /
 
Hi!
Lehet nekem is hasonló gondom lehet.
Amúgy megtisztítottam a nyákot, de nem vegyszerrel.
Meg lakkal lefújtam.
Aztán ennyi.
Csak bootloader módban indul el sajna.
De úgy meg nem jelenik meg az XP eszközkezelőjében.
Csak a PICkit2 programmer ismeri fel bootloader módban.
De azt is úgy, hogy töltsem rá az OS-t.
De azután sincs az eszközkezelőben.
(#) szilva válasza dj-mike hozzászólására (») Máj 1, 2009 /
 
Az eszközkezelőben csak egy "HID compliant device"-ként jelenik meg (magyarul "HID-szabványnak megfelelő eszköz"), a HID csoporton belül. Tehát semmi extrát nem is fogsz látni, sőt, a HID eszközökhöz külön driver sem kell, azt az XP tartalmazza. Persze, ha "az eszköz nem ismerhető fel" buborék jön bedugáskor, akkor gond van vele. Ha a bootloader mód megy, akkor én mégis csak az oszcillátor környékére tippelném a probléma gyökerét. De ha bedugáskor "nem történik semmi", akkor lehet, hogy minden rendben van, a PICkit2 programban ilyenkor kell nyomni egy "tools/check communication"-t, ha már el van indítva a progi.

Egyébként az "OIHoss" nevű PICkit2 felismerése a PICkit2 progiban teljesen jó, mivel a gyári firmware hex file ezt az azonosítót tartalmazza. Az azonosítót meg lehet változtatni a "set unit ID" funkcióval, ami akkor hasznos, ha több PK2-t dugunk a PC-re, mert ilyenkor az azonosítók alapján lehet választani a kezelőprogiban.
(#) szilva válasza pisti89 hozzászólására (») Máj 1, 2009 /
 
Hát nem tudom, hogy mi lehet a baj, én már vagy egy éve csak a klón prototípusát használom, a gyári el van téve "tartalékba". A korábbi asztali gépemen (egy nForce2-es AMD-s gép) USB2-es portok voltak, azon sem volt semmilyen gondom vele, a Toshiba laptopomon és a HP céges laptopon szintén USB2-es portok (Intel chipset) vannak, azzal sem volt soha gondom. A mostani asztali gépem egy Compaq P3-as, ennek a gyári portjai USB1.1-esek, azokkal is megy tökéletesen, és a pluszban benne lévő PCI kártyán lévő NEC USB2-es portokkal is rendben működik.

Szóval lehet, hogy pl. kábelt kellene cserélned (láttam már olyat, hogy ez volt a gond!), vagy körülnézni a PK2 panelján. Kb. azokat kellene átvizsgálnod, amiket írtam mostanában, az USB csatlakozó és a kvarcoszci környékét. C7 cseréje 470nF-ra sem árthat.
(#) pisti89 válasza szilva hozzászólására (») Máj 1, 2009 /
 
köszönöm a segítségedet.
Megpróbálom amit mondtál hátha sikerül, ha megvan majd jelentkezem
(#) dj-mike válasza szilva hozzászólására (») Máj 1, 2009 /
 
Megpróbáltam a kábelcserét, megnézegettem a kvarc körül, nincs bibi.
Kicseréltem a C7 kondit nagyobbra, sőt a kvarc melletti kondokat is 22-ről 15pF-ra.
Sajnos nem hozott eredményt egyik próbálkozás sem!
Ugyanúgy csak bootloaderben működik.
Fene tudja mi a gond :gonosz3:
(#) Taki33 válasza dj-mike hozzászólására (») Máj 1, 2009 /
 
Szerintem mielőtt tovább keresed a hibát, próbáld meg egy másik számítógépen hátha csak az USB Drivered, vagy a Windows viccel meg!
(#) dj-mike válasza Taki33 hozzászólására (») Máj 1, 2009 /
 
Már laptopon is kipróbáltam, ua. a helyzet ott is.
(#) dj-mike válasza szilva hozzászólására (») Máj 3, 2009 /
 
Úgyhogy passz.
(#) weend hozzászólása Máj 5, 2009 /
 
Sziasztok!
Elsősorban Szilvától kérdezném, a klón feltűzésekor a VDD kimeneten lehet feszültség (4.5 volt) ? A másik dolog, a PICkit 2 programmer elindításakor ezen a lábon 4,5 voltot mérek, de ha nyomok egy troubleshootingot a feszültség leesik 4,1 voltra. Az usb feszültségem 4.95 volt.
Ez így normális?
Köszönöm

S6000196.JPG
    
(#) szilva válasza weend hozzászólására (») Máj 5, 2009 /
 
Ha jól értem, mindenféle külső áramkör nélkül a klón kimenetén megjelenik ~4V körüli feszültség akkor is, ha a sárga LED nem világít, nem kapcsolod be a Vdd-t a kezelőprogiban? Mert az úgy biztosan nem jó.

A PK2 észleli, ha a külső áramkörön van Vdd, és akkor nem is hagyja az USB felől rákapcsolni a Vdd kimenetre a tápfeszültséget. A képen látható üzenet is ezt tükrözi, úgy érzi, mintha külső tápfeszültség lenne rákapcsolva. Ha nincs, akkor ott valami biztosan hibás.
(#) weend válasza szilva hozzászólására (») Máj 5, 2009 /
 
Szia!
Értem, akkor a q3 fet környékére nézek,ott lehet a hiba. Köszönöm a válaszod!
(#) weend hozzászólása Máj 5, 2009 /
 
Szilva!
A kezelőprogramban hogy kell kapcsolnom a VDD-t ?
(#) szilva válasza weend hozzászólására (») Máj 5, 2009 /
 
A "Vdd PICkit2" keretben lévő "ON" pipával lehet ki/be kapcsolni. Ha úgy érzi, hogy van külső tápfeszültség, akkor lehet, hogy ez máshogy néz ki, és nem "ON", hanem talán "Check" gomb van ott!
(#) weend válasza szilva hozzászólására (») Máj 5, 2009 /
 
Köszi!
(#) weend válasza szilva hozzászólására (») Máj 6, 2009 /
 
Sziasztok!
Szia Szilva! Ma kiderítettem mi okozza a problémát az áramkörömben! SMD kivitelben készítettem el a kapcsolásodat, és a FET-et szerettem volna kiváltani valami kisseb példánnyal. A választásom az eredeti típust meghagyva D pak tokozású fetre esett, ami a lomexben nem volt. Deee(hi) adtak helyettesítő típust! Én meg szépen beépítettem balga módon. Ma kiderült, hogy amit kaptam az tranzisztor és ráadásul N- típus! Holnap este lesz időm és keresek valami ide illő FET-et. Szinte biztos voltam hogy a Q3 körül lesz valami disznóság, mert a kapcsolásod szerintem korrekt, és letisztult.
Köszönöm a segítségedet!

S6000185.JPG
    
(#) szilva válasza weend hozzászólására (») Máj 6, 2009 /
 
Örülök, hogy kiderült a turpisság. Q3 helyére betehetsz egy PNP bipolárist nyugodtan. A soros ellenállás pont azért lett betervezve Q3 G-jébe, hogy ez a helyettesítés gond nélkül lehetővé váljon. Az én mintadarabomban is BC640 van ezen a pozíción.

A készüléked nagyon jól néz ki!
(#) weend válasza szilva hozzászólására (») Máj 9, 2009 /
 
Szia Szilva!
Sikerült az égetőm , a fetem- Irfr 9024 lett. Tökéletesen működik, minden feszültség beállt a megfelelő értékre. Minden kapcsolható, úgy ahogy a nagykönyvben meg van írva! Most megpróbálok valami PIC-ket ráakasztani, remélem ezzel sem lesz probléma (kezdő vagyok).
És feltennék még egy pár képet, hátha valaki ötletet merít belőle.

Köszi!
(#) lidi válasza weend hozzászólására (») Máj 9, 2009 /
 
Hát ezt nevezem ! Gyönyörű a dobozolás is, meg az egész.
(#) bankimajki hozzászólása Máj 9, 2009 /
 
sziasztok weend gratula, tényleg nagyon szép munkát végeztél. Szeretném megkérdezni hogy a kapcsolást, ill. a nyáktervet nem tennéd nekünk közkinccsé. Én is szívesen utánaépíteném. És Budapesten valaki nem segítene nekem a 12F-es PIC-be beégetni a programot, mert csak soros programozóm van de a notimon nincs soros kim. Ezért gondoltam hogy építek egy PICKIT2-t
(#) weend válasza bankimajki hozzászólására (») Máj 9, 2009 /
 
Sziasztok!
Köszönöm a dicséreteket, de Szilva polgártárs nélkül ez nem jöhetett volna létre! A kapcsolást Szilva alkotta meg én, csak uránépítettem. A PIC-ket tőle vásároltam felprogramozva, ha megkéred biztosan segít neked, előttem sem zárkózott el. Én csak annyit változtattam, hogy megalkottam SMD-változatban. Természetesen közzéteszem a fóliarajzot.
Layout 4.0-val készült a rajzolat, ahogy megnyílik azt a képet, kell kinyomtatni!!! A kapcsolást is felteszem (gondolom Szilva nem haragszik meg érte). Én sokféle égetőt építettem már, de mindegyiknek volt valami gyermekbetegsége, szerintem ez egy nagyon jó eszköz, ajánlom a megépítését! És javasolnám, hogy olvasd el az összes hozzászólást az építés előtt! Sokat lehet tanulni az itt felszólaló fórumtársaktól, akik áldozatos munkájukkal megalkották-e megépíthető verziót.

Üdv: Weend
(#) bankimajki válasza weend hozzászólására (») Máj 9, 2009 /
 
rendben köszönöm a segítséget
(#) bankimajki hozzászólása Máj 10, 2009 /
 
sziasztok egy olyan kérdésem lenne, hogy a lentebbi PICKIT2 klónba ezt a hex fájlt kell beégetni? Az angollal sajna hadilábon állok , ill ezt a Bővebben: Link, és itt a downloads felirat alól töltöttem le, de azért csatolom is hogy biztos legyen
Következő: »»   24 / 211
Bejelentkezés

Belépés

Hirdetés
XDT.hu
Az oldalon sütiket használunk a helyes működéshez. Bővebb információt az adatvédelmi szabályzatban olvashatsz. Megértettem