Fórum témák
» Több friss téma |
Fórum » Csöves erősítő készítése
Ne feledd betartani a fórum viselkedési szabályait, és a topik megmaradásának feltételeit. [link]
A téma átmenetileg fagyasztva lett, hozzászólni nem tudsz!
Igen, csöveket azokat be tudom szerezni, a trafókkal van a gond. Meg nem is tudom pontosan az adatait. Főleg a kimenő trafót kéne profival megcsináltatni, mert az a legfontosabb. Akkor tudsz ilyen helyet, ahol ezt megcsinálják?
Tudok neked valakit, aki megcsinálja a trafókat, a hangmester.hu fórumon Bajkeverő néven fut, nekem is ő csinálta a hálózatit, kimenőt, fojtót, épp ma szólalt meg a cucc vele, igen jó lett!
Azért a többi alkatrészre is figyelj, főleg a potik tudják megkeseríteni az ember életét, ha komolyan gondolod az építést, érdemes megrendelni a tubetown.de-ről egyben mindent, nem olyan vészes összeg, és legalább jó lesz. Most 24mm-es Alpha potikkal építkeztem, ez nem olyan műanyag vacak, ha tekered, érzed, hogy tekersz valamit, nameg nem is serceg.
Ja, és esetleg meggondolhatod még a Soldano SLO-100 utánépítést is 50W-os verzióban, már többen megcsinálták, sőt, kezd uncsi lenni a sok utánépítés, de jól dokumentált, jól használható cucc.
Nincs véletlenül valakinek 0,19-es vagy 0,20-as zománchuzal "elfekvőben"? Kellene egy fél kilóra való. Ha valaki ki tudna segíteni azt nagyon megköszönném.
Igen a Soldano slo 50-et nagyon kitalálták, már néhányat építettem de még nem untam meg. Privát véleményem hogy magasan veri marshallokat. Kisebb nagyobb módosításokat hajtottam rajta végre, és még többet tud mint az eredeti kapcsolás. Vigyázni kell mert a jó dokumentálás nem is mindég annyira jó. Sok van belőle, és nélyejik hibás.
Több érv is szólna ellene! Az első a rázkódás! Főleg a magyar utakon
Erről van-e valakinek tapasztalata? Nem találok a fórumokon semmit róla. Van benne cső!!
Gyerekek-Gyerekek, miféle modern nagyfrekvenciás, avagy 50Hz-es Minimum MOSFET-es kapcsolóüzemű átalakítással akartok ti több száz voltot előállítani az autóban???
Abban semmi retro nem lenne, és még csak anakronisztikusnak is mondható!!! A II. VH-ban a harckocsi rádiók is csövesek voltak, azokban forgóátalakító volt! Tessék áttekerni egy dinamót, és meghajtani villanymotorral.
Személyes tapasztalatom nincs, de ez a kép a "Hobbielektonika füzetek 4." 90. oldalán van, letölthető az egész szám innen:Bővebben: Link
Köszi, a füzetem megvan, csak tudni akartam valaki épített-e már ilyet.
Kóci!
Képzeld, hétvégén a "PlüssMarshallt" szétszedtem, egy kis tuning erejéig... Az előerősítőben kivettem a hidegítő kondikat a katódokból, egyből megfelelő lett az erősítése, és nem hajtotta torzításig a hangszínt! Aztán kapott még 2db 220µF/400v-os kondit egyet a test és a G2 /azaz féltáp/ közé, és a fétáp -anód közé a másikat... Fel is kúszott a tápfesz 870v-ra. Beónoztam az EL34-ek lábát, mert nem szerettek érintkezni a foglalatban. No és így újramértem! Be kell valljam, 6mA-es nyugalmi árammal, 870v-ról valóban tudja a 2db EL34 a 100W-ot!
Sziasztok
Szerény tudásomat összeszedve megpróbáltam méretezni egy kimenőt GU50SE-hez. 3,5k:4Ohm illesztésre, 12,6cm2-es SM85B vas, 25Hz alsó határfrekivel primerre 1800 menet körül, szekunderre 87 menet jött ki.Primer 5 részre, szekunder 4 részre lenne osztva, szekunderek párhuzamosan.A primer huzalátmérőt 0,25-ösre, a szekunderét 0,45-ösre terveztem. Véleményezné valaki, szeretném tudni hogy nem számoltam-e el magam nagyon, illetve úgy általában kíváncsi lennék a véleményetekre, mielőtt realizálódik a dolog. köszi üdv Idézet: „Be kell valljam, 6mA-es nyugalmi árammal, 870v-ról valóban tudja a 2db EL34 a 100W-ot!” Én elhiszem.Mint a vasúti Beag EA080-asok azok is hasonló munkapontban mennek/mentek.
Az évek során elég sok EA080-at mértem be (csőcsere után általában), ezekben EL34 volt , de a 90%-uk simán tudta a 100W-ot, volt olyan is aminek 900-920V-ot adott a tápegysége, akkor 110W-ot is mértem műterheléssel, igaz ott már közel 10%-ot torzított, de a hangján (azokon a fémdobozos hangszórókon) még nem lehetett hallani.És ez nem légbőlkapott hír, hanem százat biztosan elért darabszám bizonyította.
Elvileg jó lesz, nekem tetszik :yes:
csak a 87 menetes szekunder inkább 8 ohm, 3,5k:4 ohmhoz az 1800 menet primer esetén ~61 menet kell csak.
Te Máté, az csak 20:1-es áttétel nem ? Hogy lett abból 3,5 K /4 ohm, szerintem az csak 1,6 K.
Amúgy hány VA-es az SM 85 B 50 Hz-en ? (nem akarom keresgélni, csak 25 Hz-re kicsinek tűnik nekem GU 50- hez, de csak a kiváncsiság hajt, lehet hogy jó).
Persze a 87menetet 8 Ohm-hoz számoltam csak ide valamiért 4 -et írtam.
Még egy kérdés: legyen inkább úgy, hogy mind a 4 szekunder párhuzamosan, vagy legyen fele menetszám, és akkor kettőt-kettőt sorba, és az egészet párhuzamosan?Tehát 4*44menet?
8 ohmra lett méretezve a szekunder, és akor 20,9-es áttétellel 3,5k Ra, csak elírtam az előbb.
160VA -es 50Hz-en ez a vas.
Rád van bízva én minden sorba beletekerném a 87 menetet. kb 0,48 drót kell hozzá,
Gondoltam, de nem bírtam ellenállni egy kis gonoszkodásnak.
-Mindazonáltal 25 Hz frekire kicsike egy 160 VA-es trafó SE-ben 100 mA körüli nyugalmi árammal, szerintem kéne min. 250 Va-es 0,3-0,5 mm közötti légréssel (nem mintha én nem csinálnám meg 160 VA-esre, ha az van).
A 20*négyzetgyök(P/fa) képlettel számolva pont 12,6cm2 -re jön ki a vaskeresztmetszet.Vagy nem jól gondoltam?
100mA nyugalmi áram?Én kevesebbre gondoltam,kb 60-70-re, igaz nem nagyon néztem utána. Az elképzelés 400V tápfesz és a 3,5k-s kimenő.
Én egyszer csináltam egy trafót SM85a ra, EL34-hez.
Ami végeredményben furcsán nagyot szólt és kellő mélyekkel bírt. Akinek eladtam az úgy nyilatkozott hogy kirúgja a ház oldalát. A trafó PP-ként lett elkészítve de El34 SE-be került.
Nem szabad! Katódokba 680nano-1mikro,meg egy master volume a f.f. után,és rakkenroll! Had torzítson!! |..|,
Ha jol ertelmezem , akkor torzitas nem jelentkezett , csak a leirt tunetek .?
Hangerotol fuggetlen a jelenseg ? Igy nem igazan lehet kitalalni a hiba okat . Meregetni kellene . Tapegyseg hibaja is lehet , rosszul kialakitott foldeles is okozhatja .
Ma Imivel voltunk Köbzoli barátunknál. Jó kis összeröffenést tartottunk. Meghallgattuk Zoli EBL21 SE erősítőjét és a mono ékszerdobozt a saját maga gyártotta hangfalain. Nagyon jól szólt. Jó volt ez a mai nap. Sok élménnyel lettem gazdagabb. Kár, hogy nem készült fénykép.
Kocos: Itt vannak a rimlock csövek nálam, majd jelezd mikor szeretnél érte jönni.
-Hát igen, én is így számolok, jó lesz valószínűleg (bár ha tehetem, másfélszer nagyobb teljesítményt helyettesítek a képletbe, ha nagyobb a nyugalmi áram 50 mA -nél). 40 W anóddisszipációjú a GU 50-es, ha 400 V lesz a tápfesz, akkor fix. rácselőfesszel 100 mA -nél valamivel nagyobb lesz a nyugalmi áram (mert a trafón is esik majd 10 V körül). 60-70 mA-hez 650-580 V kellene (megjegyzem az lenne az igazi a GU-nak).
Sturbi, mayki, köszi a segítséget és a tanácsokat trafó méretezés ügyben.
Nyugodtan alszok már. üdv
Sziasztok!
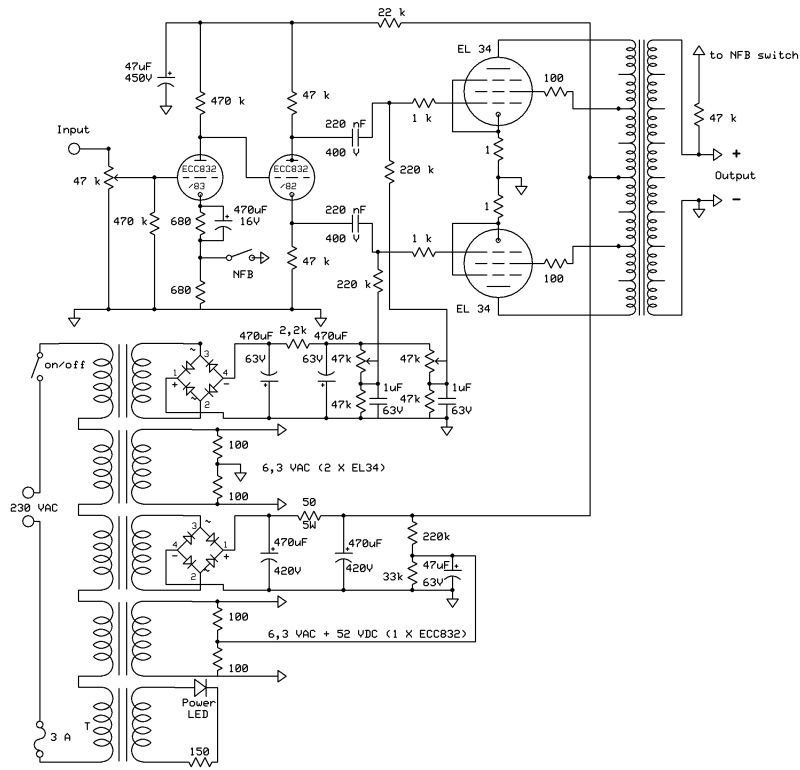
Ide is belinkelem a kapcsolást, amit megépítettem. CHZ Zoli tervezte, és ha azt mondom hogy iszonyú komoly hangú vas lett belőle, az nem elég. Két hete van kész, de sose hallgattam még annyit zenét mint most, ezzel a két monoblockal! Hamarosan az elektroncso.hu oldalon is megjelenik egy jó kis cikk róluk, rengeteg fotóval!!! Ez az első csövesem! Köszönöm Zoli mégegyszer!!! :worship:
Ez is szép munka, ha nem is olyan különleges a formavilága, mint a Barna által gyártottnak. A kapcsolástechnikája - mondhatni - klasszikus, kicsit csodálkozom is, mivel CHZ mester nem annyira szeret katodin fázisfordítót használni. De így egyetlen csővel letudható a meghajtás kérdése.
|
Bejelentkezés
Hirdetés |





