Fórum témák
» Több friss téma |
Mielőtt kérdezel, a következő két dolgot ellenőrizd!
I. A helyes tápfeszültségek megléte.
II. A kimeneten van-e egyenfeszültség.
Élesztés.
Helló
Igazából a belseje olyan mint a múltkori képeken annyi a változás hogy matt fekete a doboz, nekem tetszik,... Helló
Szép lett, ha rajta lesz a két folytó is akkor meg még inkább az lesz. Nem ismerem az általad vett folytótekercset, légréses egyáltalán?
Összedobtam a deszkamodellt 8 ohmos munkaellenállással, bár csak 24V-ot adtam neki, így is elég szépen szólt.
Sziasztok.Megepitettem ezt az erosittot.Osszeraktam adtam neki 12V-ot kis fust a BC 560C-bol.
Csinaltam masik nyakot kicsereltem a BC 560C-t BC 640-re osszeraktam adtam neki 20V-ot(ennyi van otthon ) hangszoro nagyon picit bug eleg 50Hz-es hangja van. Tap puffer 2x2200uf +keramia(ideiglenes)Ja es meg a bemeneti potemetert nem raktam bele csak osszekotottem 1 darab vezetekkel a 2 kondenzatort.Elmehetett a BD 441 es azert nem szol vagy keves neki az a 20V? Koszi;Sziasztok
2x2200µF elég kevés a szűréshez, azért van benne a hálózati brumm. 20V elvileg elég lenne neki. Először mérd meg az R10-en eső feszültséget 0,5-1 V között kellene lennie. Ha közelében sincs ennek a tartománynak, akkor nézz át alaposan minden alkatrészt és forrasztást. Velem is volt már olyan, hogy két ellenállást felcseréltem, és emiatt sehogy nem akart megszólalni az erősítőm, egy fél délutánomba került megtalálnom a hibát. Máskor meg egy hajszál ráragadhatott maratáskor a nyákra, ezért egy alig látható átkötés keletkezett rajta, kicseréltem szinte az összes alkatrészt, mire rájöttem mi is a hiba.
Üdvözlet! Tud valaki valamilyen elektronikai bontót? Orion SE 260 erősítőhöz lenne szükségem kivezérlésmérőre, mert a régi elszállt. A számlap mindegy, mert a régiből át tudom tenni. Köszi a segítséget.
Szia.Ezt most nem ertem. R10-en merjek fesztseget? hogyan ? A tapfeszultseg es az R10 egyik laban? vagy hogy? Koszi
Szia
R10 két kivezetésén, vagy másképp Q2 emittere, és Q3 kollektora között.
Mivel R10 a rajz szerint 1 ohm-os, ezért a rajta eső feszültség számértéke a nyugalmi áraméval egyenlő.
A kapcsolás egyik gyenge pontja az R1/R2 feszültségosztó. A helyedben R2 helyére egy 20kohm-os trimmert tennék.
Mint a képről is látható,ez nem egy egyszerű készülék,nincs rajta hangerő-poti,csak mikrokapcsoló,vagyis VCA-val szabályozza a hangerőt(és minden mást is...).Egy ilyen masinánál a távgyógyítás lehetősége a nullához konvergál,kb.Valószínűleg egy központi proci szabályozza az összes üzemmódot,és beállítást,ergo a hiba oka ezer-és egy helyen lehet...legelőször is azt kellene kiszűrni a megfelelő fokozatok szétválasztásával,h a végfokból,vagy előbbről jön a hiba,de ez kapcsolási rajz nélkül szinte reménytelen vállalkozás. :nemtudom:
Na kész van és eszméletlen szépen szól. Élő hangszeres zenén a legjobb amit valaha hallottam.
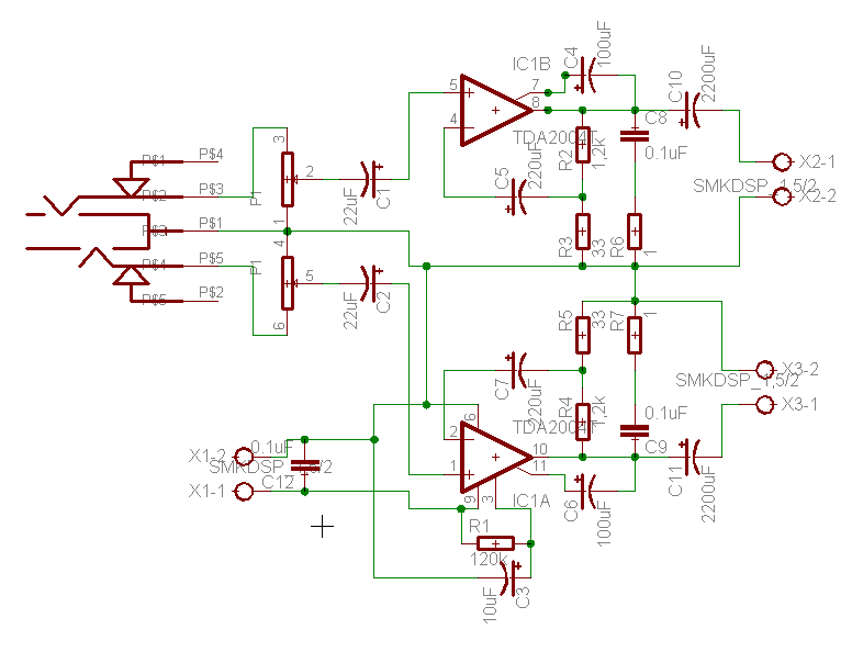
Itt a kapcsolás és az áramfelvétel vs. tápfesz görbe. 3 különböző táppal is próbáltam, a legnagyobbal már nagyon komoly hangerőre volt képes, torzítás nélkül.
Helló
Nagyon jó lett ![]() Mennyire melegszik a borda? Nekem rendesen meleg szokott lenni 1 fet-től meg a 21Wattós izzótól!
Ma délután összedobtam egy "lámpás" fejhallgató erősítőt. 5V-os tápfeszültséggel üzemel, Nikos FET-ek, és skálaizzók vannak rajta. Ha találok vékony rézlemezt, be is dobozolom. Az egész konstrukció beférne egy gyufásbobozba, csak a két izzó állna ki a tetején.
Az első kapcsolás a csúcs egyenesvevő. Az egyszerűbb kistestvérét is megépítettem. Ez is érzékeny, szelektív, de nem olyan tiszta a hangja. T2, T3 helyén én BF 241-t használtam. Az első áramkörnél T3 emitter ellenállásával nem kötöttem be a 47 nF hidegítő - csatolásmentesítő kerámia kondenzátort. A 680 K-s AGC ellenállást is kihagytam, mert kevésbé hatásos az automatikus érzékenységszabályozás. A hangerőszabályozó 100Kohm-s "B" poti . Nem célszerú csökkenteni, mert megnő a demodulátor diódák leterhelése, csökkenne a jel és nőne a demodulációs torzítás. Előtte nem 10 nF van hanem 4,7 mikroF. A hangerő poti csúszkájára TBA 820 előerősítős végfokot kötöttem (Kb 1,5W) / Vigyázat nem TBA 810! Esetleg TDA 2003/ Jó tanács a hangvégfok és a hangszóró ne kerüljön közel a hosszú ferritannás tekercshez - gerjedés veszélye miatt.
A következő két kép a Calipso vevő. Ezt nem készítettem el, csak tetszett a kapcsolás. Így elmaradt a két áramkör összehasonlítása.
Helló
szeretnék segítséget kérni olyan ügyben hogy van egy rossz quad405 ös erősítő, a trafója egyenirányítva +-50 Voltos! Arra gondoltam hogy KD mester 2*130Wattos mosfet végfokát megépítem aminek szintúgy +-50Volt kell! Szerintetek érdemes rá költeni? Úgy értem hangerősségben is meg hangminőségben is megéri nem? Ha a quadnak elég volt az a trafó akkor ennek is elég lesz nem? Köszönöm a segítőkész segítséget! Helló
Ötletes technikai kivitelezés. Egész retro. A fojtókat is az esztétikum kedvéért más szinnel lefújnám a helyedben, ha nem szeded szét.
A + és - tápfesz ágakba külön - külön tennék egy -egy 3-4 A-s F-s gyors biztosítékot. A trafó szekunderébe egy - egy 2 A-s lassú biztit, a primerbe is egy 500 mA-s T lassú biztosítékot. A komplementer differenciálerősítők tranzisztorait h21-re párba válogatnám. Kb a 10 - 15 Ft-s tranzisztorokból vennék 10 - 10 darabot és az alpmúszer h2,1 mérőjével elkezdeném a méricskélést. A komplementer darlingtonok válogatását én 200 mA-s kollektorárammal végezném. Ezeknél a múszer h2,1 mérője nem jó mert -e tranzisztoroknak nagy az üzemi áramuk.
Hali összedobtam egy tda2004 essel egy kis "2x10w os" erőlködőt, és az lenne a baj vele, hogy miután megkapja a tápfeszt stabil 12v /1A röl akkor egy idő után, kb 30-40 mp után bezajosodik majd majdnem teljesen elhalkul. mitől lehet? a tápfesz közben nem esik.
Ne használj stab ic-t. Csak a graetz és max. 2200 µF pufferkondi.
Ez nagyon kis cuki! Azt a kapcsolást használtad itt amit én? Milyen a hangja ? Nem vagyok fejhallgató párti mert nem bírom hogy a fejemen van, úgyhogy ilyet még nem építettem. Amúgy fejhallgatóhoz, mivel elég nagy az ellenállása, lehet csinálni sokkal egyszerűbbet is: Bemeneti kondi sem kell. Én használtam ezt hangszóróval, meg kell találni a megfelelő ellenállást és kész. Fejhallgatóhoz elég egy mezei bc547 pl.
Gondoltam rá hogy lefújom csak attól félek hogy ronda lesz...
A melegedés attól függ hogy melyik táppal megy. 5V-tal nem melegszik. 9V-tal langyos lesz, 13V-tal már rendesen melegszik. De már az 5 voltossal is megvan a szobahangerő és gyönyörűen szól. pl. hárfa zenén...
Az általam használt FET-ek 45 A-esek, és kb. 3V gate-feszültségnél már teljesen nyitva vannak. Így egy trimmert raktam a 10k ellenáálás helyére, amelynek a 3. lábát leföldeltem, így az feszültségosztóként üzemel. Mivel csak 470 µF-os kondikat találtam itthon, így azokat raktam a kimenethez.
Meg vagyok elégedve a hangjával. Kipróbáltam 4 ohmos hangszórókkal is. Nem is kellett teljesen kivezérelnem, hogy a hangja kellemesen betöltse a szobát. Sokkal természetesebb a hangja, mint a jelenlegi Texas erősítőmnek. Az egész szerkezet mindössze 140 Ft-omba került (2 db trimmert vettem, összes többi alkatrész bontott), tápellátásáról pedig egy mobiltöltő gondoskodik.
Igen, a természetesség az amiben teljesen más mint az összes többi erősítő. Ez az "ott vagyok" érzés, ami főleg nem-masterezett, egyszerű, valódi felvételeknél érezhető, de néha annyira, hogy hihetetlen. Most épp próbálgattam ilyen élő felvételeket, és összehasonlítottam más erősítőkkel. Csak ennél hallható ez a jelenség. A többi erősítőm is szépen szól, de ezt nem tudja. Az életet, a valóságot áthozni. Szerintem ez azért lehet mert ennek az erősítőnek a torzítása, ha van, teljesen más jellegű mint a többinek. Azonos a természetben fellépő torzításokkal, pl. az emberi fül torzítása. - Valamint az egyszerűsége miatt átjutnak rajta azok az éterikus rezgések amik az élő hangon utaznak. De ez már más történet...
Vannak kiváló hangú több tranzisztoros erősítők, ezekért azonban egy luxusautó árát is elkérik. Házilag szinte lehetetlen utánépíteni, mivel párba válogatott alkatrészek kellenek hozzá. Egytranzisztorosnál viszont nincs mit párba válogatni, házilag is könnyen megépíthető, és ugyanolyan jól szól mint a megfizethetetlen árú gyári cuccok.
Ezt megépítettem énis, kíváncsiságból. A hangja eléggé gagyi volt, de ami tetszett benne, nem búgot ha nem volt input, max hangerőn sem. Ezt sok sok más erősítő nem tudja
Ja mármint a két alkatrészes erősítőt ? Igen, az nagy teljesítménynél majdnem megfelezi a jelet mert nagy dc előfeszítés megy át a hangszórón. De bizonyos helyeken, pl. egyszerű asztali rádió, használható. Én a munkahelyi pc-mhez használtam egy időben, de csak 5 volttal. Próbáld ki a fetest, csatoló kondikkal, lásd korábban. Azt hallgatom most is és nem véletlenül...
Úgy döntöttem FET-esre építem meg a nagy Zenlite-ot. A kérdésem az lenne, megéri-e rendelni drágább FET-eket. Egyáltalán jobbak lehetnek, mint pl. a helyben kapható IRF540?
Üdv! Ezt az egyszerű kapcsolást szeretném megépíteni! Meg is terveztem hozzá a nyákot, valaki átnézi, hogy talál-e rajta hibát? Megköszönném, és akkor bárki használhatja egészségére
Egyébként valaki elmagyarázná hogy kell méretezni, mert ha más tranyókat használok gondolom néhány ellenállás értéket meg kellene változtatni. Jól gondolom? BD249c-vel szeretném megépíteni.
Ha már megvannak a BD249C-sek, használd nyugottan, de ha még nem szerezted be a tranzisztorokat, a TIP3055-ösöket tudom ajánlani. Ugyanazok a paraméterei, mint a 2N3055-nek, de a tokozása TO218/SOT93 (mint a BD249C-nek). Ha BD249C-sekkel építed meg, akkor sem kell átvariálnod a kapcsoélást. Talán a trimmerek beállítási pozíciója lesz egy kicsit más.
|
Bejelentkezés
Hirdetés |







Csinaltam masik nyakot kicsereltem a BC 560C-t BC 640-re osszeraktam adtam neki 20V-ot(ennyi van otthon
) hangszoro nagyon picit bug eleg 50Hz-es hangja van. Tap puffer 2x2200uf +keramia(ideiglenes)Ja es meg a bemeneti potemetert nem raktam bele csak osszekotottem 1 darab vezetekkel a 2 kondenzatort.Elmehetett a BD 441 es azert nem szol vagy keves neki az a 20V? 






















