Fórum témák
» Több friss téma |
Fórum » Kapcsolóüzemű táp autóba Hi-Fi-hez
Hy
Ismerni kéne a végfok rajzát, lehet érzékeny az offset feszre. Nem aszimetrikus a tápod? nés ha lekötöd a tápról a végfokot, akkor mennyire szimetrikus??
Hali
Miközben ráteszed a tápot az erősítőre mérd meg rendesen megvannak e a tápfeszültségek. Ha igen akkor nem okozhat offszethibát az erősítőben. Nem lehet hogy túl alacsony a tápfesz és nem tudnak rendesen beállni a munkapontok?
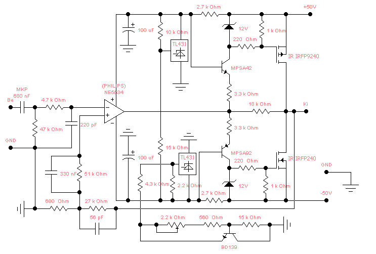
A táp teljesen szimetrikus terhelve és terheletlenül is. A végfok rajzát mellékeltem. A végfok panel nevatív ága és a test közé tettem egy 220n kondit és a fesz amit a kimeneten mértem leesett 100mV-ra. Megnézem így mit produkál.
Elvileg a végfok 40v-tól-50v-ig működőképes. Jelenleg a táp 2x39.4v-ot ad le.
Egy sorba rakott kondival ennek 0V-ra kell csökkennie!
Ha fesz mégis van, akkor lehet, hogy gerjedés nem? vagy csak zaj (táp ; brumm) A 2.2K ohmos potin nem tudod vissza hozni?? Az NE5534-en is mérj tápot, hogy az szimetrikus-e
Próbáld meg a tápot növelni kicsivel.
Ha 40-50V közt működik akkor a 39V okozhat munkapontbeállási hibát.
valószinűnek tartom, hogy a tápból jön valami nagyfrekis zaj.
Szkóppal lehetne megmérni, hogy mi van a kimeneten, DMM vlószinűleg semmi értékelhetőt nem mér, nem 4V az a 4V. (vagy egyetleg egy valós effektív mérő műszerrel) Pakolj próbaképp az erősítő tápcsatijának tövébe 1-1 100nF os és 1 nF os kondit (kerámiát vagy MKP-t) (szimmetrikusan "+ GND" és "GND - "közé). (lehetőleg minimális lábhoszal.)
Az ic -13.24 és +13.34v-ot kap.
A trimmer a nyugalmi áram beállítására szolgál. Helyesbítenék: tehát a végfok +-40V-on 4Ohm-ra adja le a 130w-ot, 8Ohmra pedig +-50v kell. Akkor megpróbáljak tápo övelni?
Nem akkor nem a tápfesz nagyságával lesz a baj.
Én nem tartom valószínűnek hogy egy kis kapcsolófrekis zaj ennyire bezavarna.
Méricskéltem egy kicsit. Shottkykból csináltam hidat+ egy 100nanos kondi és a végfok kimenetén 26v-ot mutatott. Amugymeg azt az egyenfeszt mostis kiküldi decsak akkor ha räadom a jelet a végfokra és odatekerem, ekkor szol tovább csak kitolja a membránt, ilyenkor 11v-ot mutat a multim( hangszóró nélkül ezt nemcsinálja)
Ma ha lesz időm visszarakom a hálózatitorroidra és megnézem hogy ott mit művel( valószínűleg semmi rendelleneset). Üdv nektek.
Volt itthon egy stk4048-as végfok elkészítve, és kipróbáltam hogy ezzel mitprodukál.
És láss csodát, minden hibátlan, semmi gerjedés. Viszont az aluláteresztö szűrő panelon lévő hangerő szabályzó poti (amit egy crt monitorbol mentettem) ha nincs csutkára feltekerve akkor valami gerjedés lép fel. A basszusoknál (30Hz-en hallgattam) a "szinuszok tetején" recsegés hallható meg sistergés. Hangszedőként funkcionálna? Az egy kontakthibagyár! Miért bagatelizálod el a minőséget egy (kontakthibás) szénréteg potival? Én betennék egy fémrétegellenállás osztót, és a többit a fejjel oldaám meg, mert a potik kicsi hangerőn agyonvágják a dinamikát, mert túl kicsi ellenállást mutatnak vagy a jelforrás felé, vagy ha úgy van bekötve, akkor meg a végfok felé. Ezért oldják meg a hi-end-esek transzformátoros csatolással. 6-80000Hz linear.Vibavoice A GEMINI TRANSZFORMER PREAMP -ra gondolok. De az is tetszik nekem, mikor jófajta reed relékkel kapcsolgatják a hangerősség állító ellenállások értékét 2 dB-enként. Így az elő, és a végfok mindig jól van csatolva egymáshoz.
Ma kiiktattam a potit, és dobtam a +-ágra egy-egy 100 és 1nanós kondit, és a gerjedés megszünt..
Viszont beszerelve a kocsiba akadt 1másik probléma, zavarja a rädióadások vételét(csak a sistergés hallható), mikor lekötöm az erősitőt az akksiól megszünik a gond. Mit lehet az oka? ![]() Sziasztok.
A kapcsitáp zaja visszajut a magnódba.
1, A tápágon keresztül, tegyél be esetleg kis értékű induktivítást sorba + LOW ERS kondikat. Bár úgylátom nálad ilyenek vannak. 2, A magnóból jövő jelvvezetéken megy vissza a zaj. Tegyél be sorba ferrit toroidot, valami nagy induktivításút. 3, Levegőn keresztül zavarja. Áryékolj
Kösz a segítséget, ma kipróbálom valamelyiket.
Sziasztok!
A kérdés a következő: TL494-es IC 9. és 10. lábán azonos jelt mérek ez lehetséges-e? A FET-ek mindig elszálnak. Én úgy tudom, h a két láb kimenetén ellenütemű jelnek kéne lennie, de nem azt mérem. Mi lehet a hiba oka??? Ezt azóta csinálja a táp, mióta készítettem rá egy mélyládát (2 db 30cm-es hangszóró, programmal tervezett láda) Szerintem a vezérlés körül lehet a probléma, szerintetek???
EZ akkor van ha a 13-as (OC) láb a földre van kötve.
Mert akkor a két kimeneten egyszerre kapcsolgatnak nem ellenütemben. Kösd fel a 13-as lábat az 5V-ra! üdv
A 13-as és 14-es láb a nyákon össze van kötve és 5 volt van rajta.
És nem tudom h miért nem dolgozik ellenütembe.
Cseréltem már IC-t és ugyan ez sajna. Ez egy M.N.C. autóserősítő és javításon van, a végfokja jó, a tápja csinálja ezt a hülyeséget.
Egy bizonyos terhelésnél bekapcsol a védelme és onnantól nincs semmi hang.
Sziasztok!
Az alábbi kapcsolást átlehet méretezni úgy hogy +-18V-ot adjon le tda2030-ak számára? 3db-ot kellene hogy hajtson, abból egy szub, 2 meg közép magas, tehát kb 40W össz teljesítmény. Mekkora vasmag kell hozzá? Milyen tekercsekkel? Előre is köszönöm! Üdv
Szerintem nincs értelme hogy ennyire tulbonyolítsd az egészet.
Ugyanis, a tda2030 megy szimpla tápról is, meg megkímélheted magad egy csomó pénztöl idötöl és idegtöl mire elkészül. Vagy Inkább fektess be egy komolyabb teljesítményü többcsatornás tda ic-be, szerintem olcsóbban kijönnél.
Ha már ilyesmin agyalsz, inkább csináld a tápot +/- 40V-ra, TDA 7294 ícéhez. Két szimpla a frontnak, meg egy hidalt a (8 Ohm !!!) szubnak. Brutál lenne :yes:
Az biztos, ütné a mellkast.
Ez mind rendben van, csak én már egy kész áramkörhöz szeretném használni ami duplatápos konfiguráció.
Ezen még gondolkozok, majd hamarosan lehet hogy lesz szkópom, és annak segítségével egyszerűbb lesz az élesztés. Plusz még meg kell dolgozni a cuccok áráért
végülis nem rossz ötlet, mert most tranyóssal nem akarok kínlódni, (pedig annak szebb hangja van) csak jobb hangzásvilág kellene az autómba.
Mióta van egy magnak teljesítménye?
Egyébként a kérdés megválaszolhatatlan...
és ha úgymondom hogy pc tápból van kiszedve és letört a széléről egy nagyobb darab?
Attól függ mibe fogod rakni, ha egy pici csöpp pillanat ragasztóval vissza ragasztod, és a végén kábelkötegelővel összefogod, akkor használható autóstápba pl.
|
Bejelentkezés
Hirdetés |







végülis nem rossz ötlet, mert most tranyóssal nem akarok kínlódni, (pedig annak szebb hangja van) csak jobb hangzásvilág kellene az autómba. 




