Fórum témák
» Több friss téma |
No így elsőre ennyi.
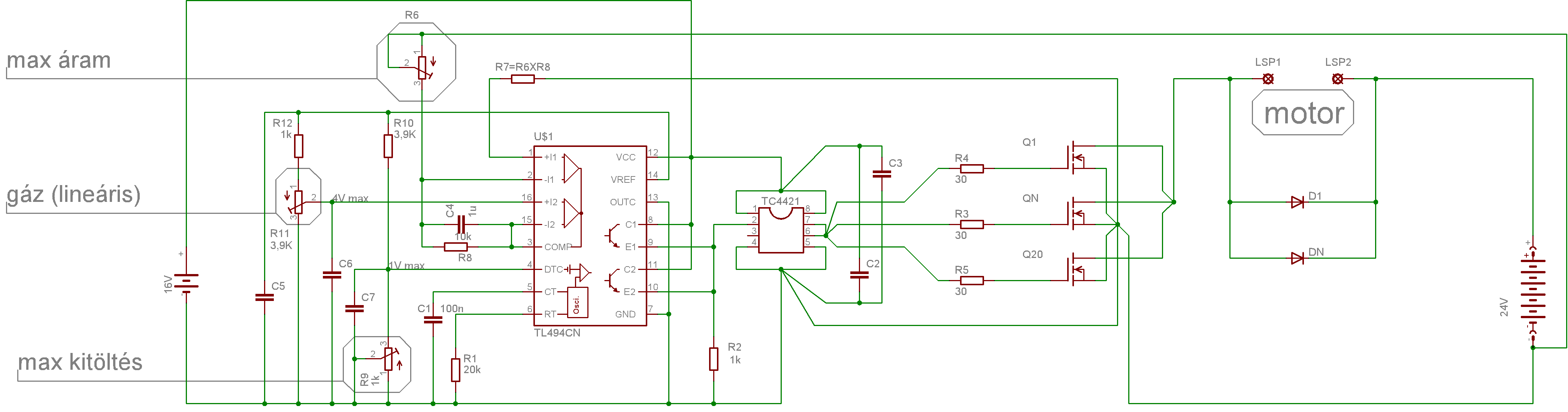
Továbbiakban tesztelni is kéne már. A gáz nál a lieáris annyit jelent hogy, ha lineáris potit használsz, akkor a szögelfordulással vagy úttal egyenesen arányos a kitöltés. (lehet hogy nem az egész sávát használja ki a pontinak, darabfüggő, hogy melyik TL mennyi fesznél adja ki a maximum kitöltést, ezen lehet segíteni..) Az áram állító poti értéke függ a sín-akku kábelen eső feszültésgetől (100 ohmos nagyságrend) Egy kicsit átalakítottam a mérőkörét (bemeneti RC helyett a visszacsatolsába tettem egy C-t) így jobb. Van rajta pár alkatrész amik nem kritikusak, tervezésnél kell megnézni, hogy mennyi, hova, milyen fér el, és van-e értelme... A csillagpontokra is figyelni kell (nem véletlen rajzoltam így).
Akkor kérdezhetek,ugye?.
A max kitöltési tényezövel állitod be hogy 50%-osnál is nagyobb legyen?Mert sokhejen leteszik testre.És akkor csak 50%-ig állitható?A C6-C7 nek mi a pontos szerepe?C2-C3 gondolom szürö és pufferkondik.Az R2 valamiféle munkaellenálás a TL tranzisztorainak? És még azt áruld el hogyan számolod ki az R6-R7-e ellenálást?. Tesztelés alatt mit értesz?Mert ezt én összerakom pár nap alatt,de a fetsorra még várni kell anyagi okok miatt. Mára nincs több kérdésem.
adatlap 8. oldal..
Output kontrol testen = a 2 tranyó egyszerre megy, a kitöltési tényező felszorzódik 2 vel, a kimeneti freki megegyezik az oszci frekijével. (nem váltogatja a tranyókat). (egyébként csak mák, hogy az Opc-t a testre kötöttem, nem néztem meg ...) Max kitöltés ebben az esetben elméleti 100%, ezzel a potival ezt le lehet csökkenteni ( nem biztos, hogy kell is használni, jó lehet telesítmény lehatárolásra, hátha kell). (ha 4 es ÉS 3as lábon 0V van, akkor a kitöltés 98-100%, darabra szór az érték.) R2 az igen, az egy munkaellenállás a TL tranyóinak azért ilyen nagy, mert TC nem éhes, nem kér áramot.. R6 függ a nagyáramú hálózat paramétereitől (amire rákérdeztem, majdha konkért a dolog, addig jó neki egy 500 ohmos poti), R7 meg R6 tól (de neki nincs nagy jenetősége..) Tesztelés alatt azt értem, hogy ezt elméleti síkon terveztem meg és a "pudding próbája az evés" ... Egy Fetet betenni, egy motort rá, és kipróbálni, hogy megy-e. na vajon mi lehet a C2,C3, ott van mellette a TC és a csillagpontba van kötve? Idézet: „Az 500Hz-et gondolom a motoron lévö védödiódák miatt mondod.Gondolom nem olcsóság ide rendes diódát rakni,de mégis mondj nekem légyszi egy tipust ami alkalmas volna nagyobb frekvensiára is” A diódák miatt is, meg azért, mert a trolibusz tirisztoros szaggatója is 500/200hz-en megy, és nálam bevált ez a frekvencia. Ha feljebb mentem a frekivel, csak a pwm második 2/3-ában volt ereje a motornak, míg ilyen kis frekin, már kis fordulaton/kis kitöltéssel/ is erős. Keress rá a supressor diódákra...
Szia!
A poti helyére rakhattok alapállapot-értékű ellenállást, és rá párhuzamosan egy optocsatolót, akkor az optón keresztül bármilyen gázállás-feszültségszint átalakítóval szabályozható a rendszer. p.l.: infra fénysorompó közé behajló félkör szirom, vagy egy irányból világító infraled, mellette fotodióda, és hozzájuk közelít, egy fényes végű rúd, zárt térben, minél közelebb van a rúd, annál több infrafény jut vissza a fotodiódára... stb. Nekem volt még néhány gázkar ötletem...
Nekem is van pár ötletem bár kicsit bonyolultabb a mérési módja: differenciál kapacitív vagy induktív átalakító kimondottan jó elmozdulásérzékelőnek (és mechanikailag egyszerű).
DE lehetne digitálisan is, mint a hifik hanerőszabályzója. Szerintem egy direkt tekergetésre kitalált poti (25000 ciklus) elég sokig bírná ahoz, hogy ne keljen bonyolítani a dolgokat. (2-3 évente kicsierélni nem egy nagy összeg). Sött nyúlásmérő bélyeget is be lehet vetni...
Szépen lassan teljesen kitárod nekem a TL lelki világát.Hasznomra váljék.
De a C5-C6-C7 funkcióját még mindeg nem tudom.Elárulnád nekem?Sók hejen láttam már a potikkal sorban és párhuzamosan,de magyarázatot még nem olvastam róla. Találtam egy TC4451-est ami 12A tud.De jön a 9A-os is,és mindkettöt a hütöbordás kivitelben rendeltem. Még ma megrajzolom a nyákot és kimarom.Remélem holnapra megjön minden.
C5, 100n a IC referencia kimentét hidegíti/pufferelgeti, de tulajdonképpen semit nem csinál, nincs jelentősége. Megszokásból kerüloda nálam (olyan mint az 555, 5ös lábán a 100n, az még talán jó is valamire, de nélküle is megy a dolog).
C6, C7 n*10µF nagyságrend, a poti esetleges "recsegését" szűri ki, azaz nem kerülhet nagyfrekis szemét a vezérlésre. (pl hibás vezetősáv, vagy néha nem érintkezik a csúszka, akkor a kondi megtartja az utolsó állapotot.) A nyákot marás elött feltehetnéd, vetek rá egy pillantást.
Érdeklődéssel olvasgatom dolgaitokat.
Kiváncsi vagyok, hogy mennyire jön be a PWM01 rajzod. Beszerkesztettem egy Hall elemes módosítást. Bocs, hogy csak logikai vázlatot küldök, de a teljes kapcsolás nekem működik. Jelenleg a 0-5 Volt közötti jelet stabilan elő tudom állítani és a mágnesmozgatás megoldása is kész. Én a PIC-kel még egyéb funkciókat is meg szeretnék oldani. Ha valakit érdekelnek a részletek, szívesen segítek.
Köszönöm a választ,igy már világos a kondik szerepe.
De ez a komparátor dolog még mindig nem tiszta.Ha a 16-os lábra a sebesség potival minnél nagyobb feszültséget adsz annál kissebb lessz a kitöltési tényezö?És az áramkorlátozó ugyan ide dolgozik rá,és méglejebb veszi a kitöltési tényezöz?Az invertáló bemenete vissza van csatolva az R8 on és ide jön a shönt egyik vége a potin keresztül.A nem invertálóra pedig a shönt másik vége.És innen segits nekem.Mitörténik ha a söntön esik a feszültség?Meg akarom érteni és valami visszajelzést beszerkeszteni. És az INA138 shönt monitort nemlehetne itt felhasználni?Ha jól veszem ki ezek az INA-s dolgok ilyen célokra vannak kitalálva. Nagyábol megrajzoltam a panelt,de még igazitani kell a potik lábát és a TC mérete sem jó még. A Diptrace-t használom és közel nem profi módon.Egyszerüen nem akarja kiirni az alkatrészek számait csak ha ráviszem az egeret.
no úgy működik hogy:
Van ugye a "sönt", amin az átfolyó áram feszültésget ejt. AZ áram iránya adott a nagyáramú körben. A sönt egyik vége a vezérlő testpontja a másik végén ehhez a ponthoz viszonyítva (áramirány!) a feszültség esni fog (0 hoz viszonyítva a kisebb az negatív). TEHÁT a vezérlő számára a Sönt jele negatív feszültség, viszont egyenesen arányos a nagyámú körben folyó árammal. (az hogy mekkora, azt a konstrukció határozza meg, ezért majd a legvégén kell meghatározni a mérőkör elemeinek értékeit). A jelalakok csatolva. Alul a G vezérlőjele (simusz mod. PWM) Középen a söntön eső fesz egy tüskével indul (valamiféle kapacitív terhelés lesz (motorba meg a hálózatba lévő szórt C talán)) U ki műv hez hasonló jel lesz a TL 3-as lábán (az áramhatárolástól eredően, de ezt felülírhatja a gázjel, ha az nagyobb értékű (diódás dolog a műveletik között)). Naszóval annyi látszik ebből, hogy a TL áramerősítőjének műveletijéből kijön az a jel: naggyából ki van simítva, de egy kicsit késik, viszont arányos a nagyáramú rész áramával. TL úgy dolgozik, hogy (adatlap 4, oldal!!) ha növeled a 3s és/vagy 4 es lábon a feszt, akkor a kitöltés csökken, ha U3/4 csökken, akkor akitölés nől. Magyarul, az áram megatároz egy max kitöltést, a gázzal pedig a max kitöltés alatti sávban tudsz szabályozni. Gyakorlatban úgy kell működjön, hogy ha rátolod a padlógázt, akkor a gázoldaldól 100% kitöltést engedsz meg, de az áramszabályozás miatt a motor áramgenerátorosan fog indulni.(beállítást igényel az "árammmérő" kör) Mondhatnám úgy is, hogy egy negatív (áram) visszacsatolás van benne.
Köszönöm a kimeritö válaszod.
Délután elvileg megjön a TC és utánna próba. Viszont hogyan tudnám kipróbálni az áramkorlátot 12V-rol.Arra gondoltam hogy shönt hejett egy kicsi ellenálást használok amit menet közben kézzel vagy beiktatok a körbe vagy nem.Csak hogy látni hogy hogyan müködne nagyban.Viszont áruld el a képletet hogy hogyan számoljam az ellenálásokat.
Ezt az áram szabályoztást lehet ,hogy kicsit átrendezem majd...
Úgy kell beállítnai, hogy I max hoz tartozó U sönt max az erősítő kimenetén 3V ot eledményezzen. Az erősítés ebből 3V/Usöntmax= -R8/R6 (U sönt is minusz...) R7 meg ottvan a kapcsrajzon.. Azt viszont, hogy az áram hova fog beállni nem lehet előre megmondani (hálózattól függ) (ezért is fogom átvariálni egy kicsit).
Összedoptam és kipróbáltam,de nem müködik.Padlón forog a 12V-os motor,és nem reagál semejik potméterre.Az oszcillátorához is tettem egy potit és egyedül a frekvenciát tudom változtatni.Hallani a motoron.
A 16-os lábon tudom állitani a potival a feszt 0-4V között kb.A TC kimenetén 12V ot mérek,de gondolom ott nagyábol mindig annyinak kell lennie.Viszont a TL494 9-10-es kimeneti lábán 0V van.Ez érdekés,nem? De az áramkorlátot nem kötöttem be. Hol lehet a bibi?
Mennyit változik a fesz a 3as lábon, ha tekergeted a gáz potit?
Na várj itt valami nemkóser, mi a pontos típusa a TC-dnek? Az nem lehet, hogy 0 bemeneti szintre 12V ot ad ki (csak ha invertáló).
A áramgenerátor műveleti bemenetét ne hagyd lógni, kösd fel a tápra,a potiját meg legkisebb R (rövidzár) állásába (így az a műverősítő kiül az alsó tápra)(ez is okozhatott gondokat)
Az egyes müveleti 2-es lábát ráraktam a REF-re és az egy es lábát leraktam testre,de semmi.
Visszadoptam a TL494 et a másik nyákba amit a multhéten raktam össze és szépen müködik.(TL jó) Majd a BC tranzisztorok után bekötöttem a TC4421-est és igy is szépen szabájozta a fordulatot,de nagyon melegedett.(talán nem melegedne ha nem a komplementerre hanem egyböl a TL-re kötném,de a lényeg hogy az is jó) Valami a kapcsolási rajzon nemstimmel.Holnap megpróbálom ugy bekötni a kettes müveleti potiját ahogy a müködö kapcsoláson van.
Mindenekelött mérd meg, hogy mekkora a fesz a 3as és 4 es lábakon és, hogy ezek változnak-e a potik tekerésével.
A 16-os lábon tuti hogy változik a fesz,de holnap pontosan lejegyzek mindent.
A pontos tipus ami a tokon van TC-4421AVAT.És tuti hogy invertálo mert a müködö panelban max fordulaton 0V.volt a 9-10-es lábakon és ha csavartam a potit nöt a fesz és esett a fordulat. Viszont van még egy TC-4451VAT tipusúm amit még nem próbáltam.
Ajajj az hiba ha invertáló, én neminvertálóra terveztem a ketyerét (eszembe se jutott, hogy megnézzem, hogy invertáló-e).
Ezesetben át kell kötni a TL kimenetét FE kapcsolásba, vagy kicsieréni neminvertáló meghajtóra. (mindkétfélének kell lennie) Várom a mérési ezerményeket... csá
A TC4451-is invertáló.Kicsit méricskéltem.
9-10 láb=0V 16 láb=0V-1.1V-ig 3 láb=3.6V 4 láb=0V-0.2V-ig 14 láb=2.4V A 4-es lábat leraktam testre,de semmi. A sebesség potit bekötöttem ugy mint a müködö kapcsoláson,de semmi. A 16-os lábon nem kevés az a max 1.1V? A 14-es lábon (ref.) nem 5V-nak kéne lennie?
Átkötted a kimenetet FE re? Invertáló meghajtóval nem fog menni akármitis csinálsz.
valami nagy hülyeség lehet egyik feszültség se stimmel! Alapból a referenciának 5V nak kéne lenni! így a 4lábon 0-1V 16 lábon 0-4V
emmitereket a testre, kollektorokat összekötve 1K-n keresztül a tápra.
Helyes!
Akkor nézegesd meg mér nem jön ki az 5V a referenciából.
Az egyes müveleti bekötésénél volt valami.Tegnap azt is rátettem a REF.-re a másik lábát meg a testre és igy elfogyott a REF.Most lóg az áramkorlát müveletie,deviszont szépen dolgozik minden.A TL kimenetén max-on marad 0.7V.A kitöltési tényezö potija is szépen dolgozik.Csak a beállitott értikig tudom a gázt állitani.Plussz mág a freki is állitható.
Királyság. Gyors kaja és megpróbálom bekötni az áramkorlát müveleiét ugy hogy egy potival ott is tudjak állitani feszt.És megnézem hogy viselkedik,föleg ha a gázt csavargatom.
Nem birok ezzel a müveletivel.
Akár hogy kötöm (visszacsatolással,vagy plussz ellenálásal,vagy testre) ha az 1-es lábra 0.2V nál nagyobb feszültség kerül azonnal megéll a motor.Kb 0.2V és 0.15V között szabájozza csak a fordulatot.Miért ilyen szük és kicsi feszültségtartományban? A célom az mint a kettes müveletin.Ha emelkedik a fesz 0-5V ig csökkennyen a fordulat.
Nana gondolkozz egy kicsit, mekkora veszteséget akarsz te a söntön 5V ot?
De mondtam, hogy át fogom variálni, nefoglalkozz most vele, inkább tervezd a kostrukciót, hogy lehessen következtretni a Söntre és rajta eső (veszteségi) feszültésgre.
Megrendeltem a feteket,remélem holnapra ideér.Annak több idö kell mig összerakom,de mostmár igy kitudom próbálni,ugyhogy azzal fojtatom.De áramkorlátnak jobban megtetcett a másik ötleted az áramváltós.Márcsak kell egy olyan kábel amiben 2-300A szaladgál és tudok rajta kisérletezni.
Na de hogy is van ez a müveleti dolog?Ha tekerem a sebességpotit a 16-os lábon nö a fesz és a 3-as lábon is csak egy pár tized voltal kevesebb és ez van visszacsatolva a 15-ös lábba.De ha a 3-as lábat visszacsatolom a 2-es lábba is akkor hiába csavargatom a potikat csak maxon forog a motor. |
Bejelentkezés
Hirdetés |












