Fórum témák
» Több friss téma |
Fórum » Csöves erősítő készítése
Ne feledd betartani a fórum viselkedési szabályait, és a topik megmaradásának feltételeit. [link]
A téma átmenetileg fagyasztva lett, hozzászólni nem tudsz!
Nem is kell vitázni!
Így kívülről olvasva egyébként, úgy is lehet értelmezni ezt a dolgot, hogy mindketten lefikáztázok a másik "cuccát" (lényegtelen ki kezdte, az csak az óvodában volt fontos .. ), de úgy is, hogy mindketten kiálltok a saját véleményetek mellett! Én az utóbbit olvasom ki belőle, még ha volt egy két erősebb mondat is a hozzászólásokban. Szerintem felejtős a dolog, kezdjétek tiszta lappal, szakmailag megalapozva, melyiknek mi a nehézsége, hátulütője, előnye, és talán akkor mi is okulunk a dologból!P.S.: én viszont nem leszek senkinek sem a tolmácsa! felnőtt emberek vagytok!
Igazad van, de kénytelen vagyok élni a gyanúval, mert egyesek képesek totál egyértelmű helyzeteket is félreértelmezni, csupán mert előítéletesek.
Idézet: „felnőtt emberek vagytok!” Csak egy apró megjegyzés ezzel kapcsolatban, igazából senkinek sem szól. Attól, hogy valaki korban, fizikumban felnőtt, az semmit sem jelent. Nulla. Zéró. Semmire sem garancia. Sajnos.
Elnézést az erősebb megfogalmazásért, de az igazságtalanságot rosszul viselem.
Én nem szóltam le senki cuccát, a valaki így értette tévedett. Ellenben köbzolitól várom azt a kijelentést, hogy általában nem tudja hogy hogyan szól egy igazán jó otl és elismeri hogy lehet akár jobb is mint sok kimenős! Ha ezt megteszi, akkor már mentem is. Ja és mark.budaitól várok egy bocsánatkérést, amiért egyértelműen lebecsülte egy otl erősítő megépítésének nehézségét. Azt hiszem ez nem tartalmaz semmiféle irreális és bántó követelést.
Az egy dolog, hogy valaki leírja a véleményét bizonyos eszközről vagy alkotásról. El lehet fogadni, vagy nem lehet elfogadni, szépen, kulturáltan minden véleményt el is lehet akár utasítani, vagy megcáfolni.
De ilyen reakciót nem biztos, hogy kiérdemel bárki is: Idézet: „Feleséged ne legyek hülyegyerek! Meg vegyek neked trafót is hozzá?” És ha most egyszer előfordult, akkor mire számítsanak később a topik olvasói, tagjai? Legközelebb még 10-szer durvábbakat olvashatunk csak azért, mert valami nem tetszik?!? Biztos, hogy ezt kéne divattá formálni ezen az oldalon?!?
Ezen a fórumon eddig csak segítőkész megnyilvánulásokat olvastam...
Ha tévúton jártam sem vágott senki orrba... OTLM! Ha az OTL csöveseké is a jövő, ezzel a stílussal akkor is kevés hívet szerezhetsz itt a Magad igazolására...
Szia!
Én ismerlek más fórumról is, ott is pontosan az ilyen megnyilvánulásaid miatt orroltak meg rád. Az hogy hozzáértő vagy a kérdésben, sőt ha igazad is van, nem azt jelenti hogy sértően nyilvánulhatsz meg valakivel szemben. Itt ezen a fórumon pedig ez négyzetesen így van. Üdv.
Csatlakozom hozzád .
Attila is ha lehiggad , szerintem belátja , hogy voltak rosszúl megfogalmazott mondatai .. . Annyit tennék hozzá , hogy aki azt hiszi (nem rád gondolok), hogy OTL csövest könnyű , könnyebb összehozni , mint kimenősöket , az nagyot téved ! Egy kimenő nélküli csövest megtervezni , kivitelezni sokkal de sokkal nagyobb feladat . Nem akarok kitérni a buktatókra , oldalakat lehetni írni erről a témáról . Persze ez csak akkor igaz ha minőséget is akarunk , nem csak gagyi , 1-2 csővel összedobott (működésképtelen) vacakra fogjuk rá , hogy OTL .
Sziasztok!
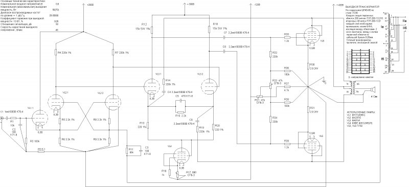
Szeretnék egyszer egy GU50pp-t építeni, ezért szétnéztem itthon, milyen trafókat találok. A képen látható szépségeket találtam. Érdemes ezekből kimenőt készíteni, ha nem sajnálom rá az időt, és a rezet? Kipróbált GU50-es kapcsolásoknak is örülnék. Amit eddig találtam, az meglehetősen bonyolult. A témában nem vagyok túlságosan otthon, inkább csak kérdezősködöm. Köszönettel: Attila
Képről eldönteni nehéz ..., de használhatónak tünnek kimenő felhasználására is .
Kapcsolást GU50 PP-hez találhatsz többet is , de más végcsövekhez kialakított rajzok is felhasználhatóak , pl: EL34 , KT88 , 6L6 , stb. csövekhez tervezett meghajtások is hasznosíthatóak kis módosítással a GU-hoz.
Akkor jó lesz az a trafó a PCL86 PP-hez. Akkor majd meg is építem meghallgatni, de ennek a trafónak legalább 0.5mm-esek a lemezei, csak kipróbálásra lesz jó. keresek is egy rajzot.
Múltkoriban valaki itt junoszty-t bontott! ha a hangvégfoka Ge tranyós, akkor megkaphatnám a kimenőtrafót ( meg ha van a fázisfordítót is? ) ? vannak jó cserealapjaim
Ifjú koromban mielött végleg feladtam volna a csöves erősítőkkel való foglalkozást, megriadva a bonyolult kimenőtrafóktól, én is ráakadtam az OTL kapcsolásokra. Azt gondoltam, ezzel egycsapásra minden problémát megoldottam, néhány csővel több, és megvan a megfelelően alacsony illesztés, nem kell a trafó.
Aztán rájöttem, hogy annyi csövet meghajtani sem egyszerű feladat, és akkor még ott van a 6-8 végcső fűtése... Így építettem inkább néhány félvezetős cuccot, aztán elhittem, hogy ezek sem szólhatnak olyan jól mint egy "szakmailag is elismert" gyári ezért abból is vettem néhányat. ...és most megérkeztem Hozzátok ... (De OTL-t már tényleg nem akarok építeni.)
Ma meg még egyet se
Van valakinek esetleg egy VT Harmónia vagy Szimfónia de Luxe hálózati trafója? Nem a szelénes kellene hanem a csöves egyenirányítású. Egy darabom már van de kéne mégegy a stereo EL84 SE-hez.
[OFF]A Ge-s Junosztyban GT402-404 pár volt, nem kimenős-fázisfordítós. Nem tudsz ezekből ilyet kitermelni. Nagyobb táskarádiók viszont sokszor tartalmaztak ilyet (VEF).
aha, akkor az sztornó!3 VEF roncsból már kitermeltem, csak elég ázottnak néznek ki ...
Nah, megérkeztek az SM85B magos trafók, ha minden igaz, írtam mindenkinek magánüzit, ha mégsem, szóljatok!
Ha esetleg még kéne valakinek, 2000+áfa=2500 Ft darabja.
nEKEM VAN EGY NEM IS TUDOM MILYEN RÁDIÓBÓL VALÓ. AZ BIZTOS HOGY el84 SE-HEZ VALÓ
Én egyformát szeretnék. Majd felteszem a képét.
mostmár beugrott, Bolgár rádióból való.
Nem vagy ám elfelejtve,
Én most vettem egy pacsirta hálózatit, most már kettő van, ebből két monoblock lesz, valószínűleg 6L6 SE (ha bírja), El84 biztos nem, az már van
|
Bejelentkezés
Hirdetés |


Így kívülről olvasva egyébként, úgy is lehet értelmezni ezt a dolgot, hogy mindketten lefikáztázok a másik "cuccát" (lényegtelen ki kezdte, az csak az óvodában volt fontos .. ), de úgy is, hogy mindketten kiálltok a saját véleményetek mellett! Én az utóbbit olvasom ki belőle, még ha volt egy két erősebb mondat is a hozzászólásokban. Szerintem felejtős a dolog, kezdjétek tiszta lappal, szakmailag megalapozva, melyiknek mi a nehézsége, hátulütője, előnye, és talán akkor mi is okulunk a dologból!


