Fórum témák
» Több friss téma |
Fórum » Nagyfeszültség sorkimenő trafóval
Témaindító: (Felhasználó 1306), idő: Márc 1, 2006
Nem muszáj gyári rajz, elég ha valaki elküldi a sajátkezűleg elkészített kapcsolási rajzát. Én nem tudom szétszedni, mert az enyém be van öntve. Senki nem szedett még szét ilyet?
A honlapomon le van írva hogy hogy kell beazonosítani. Jobbat nem tudok. Esetleg keress rá a googl-n a típusszámára hátha találsz valamit
Hogy ez nekem nem nem jutott eszembe!
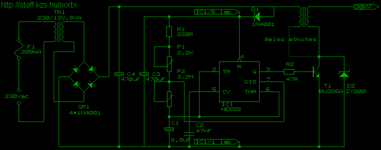
Kösz a tippet, ami bevált. Találtam egyet, amit fel is rakok, hátha kell másnak is egy ilyen rajz.
Sziasztok!
Müszi vagyok és új vagyok a fórumban és lenne egy kérdésem: kiszedtem egy fekete-fehér monitorból egy sortrafót és a csatolt rajz alpján elkészítettem és nem jöttek a szikrák! Lécci segítsetek! Müszi
Sziasztok!
Ma vettem egy működő trabant gyújtótrafót de nem vagyok megelégedve az ív hosszával. Lécci segítsetek!!
Ív nekem csak szikrázott de nekem se adott nagy szikrát a 6v-os trabi gyujtótrafó
cssá ez a fajta nekem se jött be én csináltam egy 555 kapcsolást és belőttem kb 16-17kHz-re utána kísérleteztem vele mikor ézi magát a legjobban tekercs. és ennyi
Sziasztok!
Az a bjom hogy megcsináltam a köv. kapcsolást. Az a baj ,hogy szaggatni kell hogy szikra legyen és én aszt szeretném hogy folyamatos legyen? Hogy tudom megoldani lécci segítsetek!!!!!!!!!!!!!!!!!!!!!!!!!
Segíts rajtam, mert nem folyamatosan szikrázik
BD249C van rajta.
Helló!
Ez az áramkör kb. mennyi áramot eszik? üdv
ott a rajzon [b]12V 6A
hát szerintem rakj bele 2n3055 tudom hogy lehúrogják ezt a tranyót de gyujtótrafónál tökéletes.
Amúgy mekkora a freki?
Az 2N3055 és a BD249 is felejtős !!!!!!!!
Ugyanis az 1ik 60voltos a másik jó esetbe 100. Ide LEGALÁBB 600 voltos tranyó kell !! Mert ugye amikor +szakítod az áramot a tekercsen, a tranyóra kötött vége is nagyfeszt "ad"(igaz csak pár száz voltot) Egy ide való tranyó ára fölötte van az 1000 forintnak is! (tudom, mert építetem elektronikus gyújtást..) Én azt ajánlom hogy a hozzávaló tranyót is szereljétek ki a tv-ből. Ott lesz a trafó közelében 1 hűtőbordán. Ha valaki venni szeretne tranyót (mert nincs neki), az figyeljen oda a kikapcsolási sebességére(minél kisebb annál jobb), ugyanis (főleg) ettől függ az indukált fesz! Sok sikert ! (és kevés áramütést !!)
Helló!
Ezt találtam,igaz nem gyujtótrafós......
Van itt még két rajz ezek már gyujtótrafósak....
akkor egyszerű nagyon leterhelted a négyszöggenerátort és a tranyó csak félig nyit ki és nem szaggatja a feszültséget én is
is ezzel sz**rakodtam sokáig növeld a bázis ellenállását
akor az miért van hogy én is ebben a hitben éltem és az eredeti tranyót raktam bele BU508 ez volt a TV-be. És semmi...Vetten egy másikat és be se indultvele vettem egy marék 2n3055 kb20Huf-ért és beleraktam és működik csak lenni kell tartaléknak mert ez néha elszál. Az önindukció miatt.
Helló!
tegnap termeltem ki egy monitorból egy sorvégtrafót. A NYÁK alapján megpróbáltam beazonosítani a bekötéseket, de nem nagyon lehet kiigazodni rajta. Először is a trafó tetején nem 1 hanem 3 piros vezeték ( 1 vastag - ez ment a képcsőre közvetlenül, és kettő vékonyabb-ezek valahova a képcső végén lévő nyákra mentek) jön ki, bár itt gondolom csak a legvastagabbal, amely közvetlen a képcsőre ment, kell foglalkozni. Annyira jutottam, hogy megtalátam a tarnzisztor kollektor bementét mellette a tép benetet (ez a kettő multiméterrel mérve sípol, gondolom ez az egyik.), 2 GND lábat, és két - két lábat, amik párosával sípoltak. De a szekunder másik kimenetét hogy tudom megmérni? És honnan tudom meg, hogy melyik láb páros melyik tekercshez tartozik? Trafó típusa: (LG ELECTRONICS INC.) E59373 FMM1 Én nem találtam semmi bekötési infót róla a neten.
a két vékonyabb vezetéket én egyszerűen levágtam nem tőből mert lehet kell még nem tom mire delehet hogy kell. A nagyfesz kábel ami a képcsőre megy annak a másik végét úgy kell megkeresni: fogsz egy 20V tápot egyenáramot és a nagyfeszkábelt letesteled a táp + oldalára rárakod a multiméter + kábelát a - kábellel végig próbálgatod a lábakat és ha a kb9-10v mársz akkor azaz. de figyelj oda mert a nagyfesz kimenetére van rakva egy magas nyitófeszültségű dióda és ezért kell 20 tápot adni neki
2N3055-ös 20Ft-ért??? Hol vetted? Vagy az a 20 inkább 200Ft?
Akkor ezen melyik a visszacsatoló és a primer tekercs?
nézmeg a panelon hogy a tranyó collektora melyik lábra megy keress egy másik végét ha 2 van akkor próba...nekem bejött. A viszacsatoló tekercset én nem használom per a primert hajtom meg négyszögjellel és kész. Amúgy csinálsz egy négyszögenerátort rávágod a primerre és amelyiken a legnagyobb feszt kapod az lesz viszacsatoló tekercs. De nekem nem teszik valamér a viszacsatolós 5let én a négyszöggenerátort támogatom
Én erre a rajzra gondoltam...:yes:
Ezt tőlem ne kérdezd, mert még én sem tudtam kipróbálni a sorkimenőmet. Nekem 2db sorkimenőhöz sikerült hozzá jutnom, de a kettőnek egészen más a lábkiosztása is. Én csak a fentebb csatolt rajzot tudom ajánlani segítség gyanánt.
De ha csak minél nagyobb szikra kell, akkor tudom még ajánlani a Tesla tekercset és a Marx generátort. A Teslával nyugodtan játszhatsz (ez biztos működik elsőre), de a Marx-szal csak óvatosan!
Ez lemaradt:
Láttam már olyat is, hogy a sorkimenő vasmagjára tekernek fel pár menetet, és ez lesz a primer.
És hogy kell teslát csinálni?
Ne sajnáld az oldalakat |
Bejelentkezés
Hirdetés |





Müszi 
,hogy szaggatni kell hogy szikra legyen és én aszt szeretném hogy folyamatos legyen? Hogy tudom megoldani lécci segítsetek!!!!!!!!!!!!!!!!!!!!!!!!!










