Fórum témák
» Több friss téma |
Fórum » Death of Zen (DoZ) 20W-os A osztályú erősítő
Témaindító: vendelkiraly, idő: Dec 17, 2007
Témakörök:
Szia : ez már a módosított változat ! Csupán egy pár alkatrész a külömbség az alap és ez közt ? Gyakorlatilag nyugottan megépítheted ezt ez talán egy csöppet stabilabb , a beállításban ? De ezt csak feltételezem még nem próbáltam ki ? Nálam az alap kapcsolás megy igaz Áramkorlátos stabil tápról !
Ma megszólalt a DoZ. 32 voltról indítottam,de a két végfok ezt lehúzza 28-ig,ennyi a terhelt tápfesz.1,5A-ra állítottam az áramát,ennyit"bír el"a hűtőborda.A trimmerek 47K-sak,ilyen volt itthon.Az emitterágakba én kötöttem egy-egy 0,18ohmos ellenállást,nem tudom ennek köszönhető-e,de a nyugalmi áramot meglehetősen stabilan tartja.A m.ponti értékek jól szabályozhatók,mindkét poti majdnem középállásban.
S a hangja?? Tulajdonképp azt a minőséget hozta,amire számítottam.Ezzel a táppal 10W-nál többet nemigen tud,de a teljesítményéhez képest döbbenet'nagyot szól,-szobában alig kihasználható a max.hangerő.36V,és1,8A körül még ütősebb lenne,de ahhoz trafót kellene cserélnem...és hűtőbordát is.Hangkaraktere nem csöves jellegű,inkább félvezetős,de most jó értelemben az.Tiszta,transzparens,kicsit talán precízebb az átlagnál,a hangja mindenképp zenei.Az Audiolab 8000/A-ra emlékeztet.A basszus elég mélyre megy,mennyiségileg nem a legfalrengetőbb,de itt most nem ezen van a hangsúly.(és a kicsatoló elkó csak 2200uF,a hangsugárzó viszont 4ohmos).A középsáv fenomenális,"élet van a zenéjében",ehhez meg kell adni neki a bemelegedési időt.A dinamikája meglepő(a 10W-hoz képest!),a benne lévő energia figyelemreméltó... Aki elsősorban akusztikus(komoly)zenét hallgat,nem katedrális méretű a szobája,elég érzékenyek a dobozai,és nem kíván ablakrezegtető hangerőt,viszont egy muzikális hangú erősítőt igen,annak nem lehet jobbat ajánlani,-DoZ.Otthoni zenélésre tökéletes,végülis megéri azt a pénzt,időt,és munkát,amibe kerül. Azért ez után kíváncsi lennék a hiraga produkciójára is...
Úgy nézem elég messze vagy hozzám képest, de ha jársz pesten, és előtte szólsz akkor meghallgathatod az mit művel. Csak szólj előtte jópár nappal, mert most szétszedve áll a szekrényben és vár a dobozára. Az más kategória.
Köszi szépen...
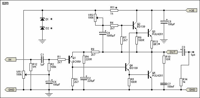
Ez a rajz nekem teljesen új, de egész jó, bár kicsit el van bonyolítva. A kimeneti rész nekem nem szimpi. Ott a vastag vonalból vékony lesz, pedig simán meg lehetne oldani, hogy végig vastag legyen a tranzisztoroktól a vonal. A 100 Ω-os ellenállást jobbráb tenném, így bőven lenne hely a vastag vonalnak, ahol azt megkívánja. Kár, hogy most nem érek rá, de majd ha több időm lesz, lehet átrajzolom én is. Azért nézd át jó alaposan, mert a rajzban könnyen lehet hiba.
Sajnos mostanában igen ritkán járok Pest felé(nem úgy,mint két éve...),de érthetem ezt úgy,h a hiraga lényegesen jobb lehet a DoZ-nál?? Az anyagbeszerzésnél tkp.már arra a kapcsolásra is gondoltam.Íme:
Ezek a hűtőbordák jelenleg parlagon hevernek,bár nem tudom,a hiragát "elvinné-e"? Ha szükséges,akár ventillátor is szóba jöhet,több db.is van.Néhány jótanács is elkélhet.A felajánlásod köszi,ha alkalmam lenne,élnék is vele...
Szerintem jobb, még attól jobb félvezetős végfokot nem hallottam. Ha minden jól megy egy-két hónapon belül full kész lesz bedobozlova.
Picit alakítottam a rajzon. Szerintem most már kezd tökéletes lenni. Csatolom. Valakinek nincs meg az a kapcsolási rajz ami alapján ez a nyák készülhetett?
Szia : a nyákodon a bemenetnél az R12 az nem 47k ohm ? Ez az ellenálás az 1 Mega ohm Itt van talán amit keresel ez az a bizonyos rajz !
Huhh kezd nekem nagyon ködös lenni ez a rajz
Nincs meg valakinek layoutban az eredeti módosításmentes DoZ?
Mért mi ezzel a baj ? Ez a rajz szinte tökéletesen megeggyezik az eredetivel csak lett betéve + ba egy -két alkatrész ! R10,R11,R12R13,R14, D1,D2, C7 Szóval ennyi !
Ezt a módosított layout -ot nyugottan lehet használni az eredeti kapcsoláshoz ! Természetesen a kapcsolási rajz figyelembevételével !
Rendben, köszi. Akkor ha eljön az ideje ez lesz megépítve
Itt a topik első oldalán a legelső hozzászólásomban van egy link, ott találsz eredeti kapcsoláshoz tökéletes nyákot (Alkotó készítette), amit már sokan megépítettünk. Azt bátran merem ajánlani.
A módosított kapcsolási rajzot megtalálod Rod Elliott honlapján, és itt a fórumon is sokszor betettük már. Ha végigmész az alkatrészeken mindent meg fogsz találni. De ha esetleg érdekel feltehetem az ESP-s nyáktervről koppintott rajzot is, amit hapro megépített és működőképes, ez főleg MJL tranzisztorokhoz lett tervezve, ez is úgy van megcsinálva, hogy ha akarod, az eredeti kapcsolást is ráépítheted.
Azt értem, hogy mindehova kell tenni ellenállást, ha több tranzisztort használunk párhuzamosítva, de ha nincs több csak az alap eset, akkor Q5-höz miért nem kell? Q3-hoz van Q5-höz nincs.
DJ Szabcsa! Neked ez a rajz kell a nyáktevedhez.
Tul.kepp ez az erosito (mint ahogy a 10W-os JLH is) tekintheto egyutemu erositonek ahol a Q3 a vegtranzisztor, Q5 pedig annak a dinamikus munkaellenallasa (Q5-ot akar egy ellenallassal is lehetne helyettesiteni csak ekkor rosszabb lenne az erosito hatasfoka, azaz kisebb hasznos teljesitmenyt lehetne kivenni az erositobol.) A Q3-nal levo emitter ellenallas a szokasos szerepet tolti be: laza, negativ helyi aram vcs-t hoz letre, linearizalja picit a fokozat mukodeset, alacsonyabb lesz a torzitasa, stb.
Egyebkent a Q5-hoz is lehetne rakni emitter ellenallast, de nem biztos, hogy lenne barmilyen jotekony hatasa is. A JLH-ban sincsenek ilyen emitter ellenallasok, ezek nelkul is tokeletesen mukodik az aramkor. Ez nem olyan alkatresz amit ha kihagysz akkor hasznalhatatlan es hallgathatatlan lesz az erositod.
Üdvözlet mindenkinek! Én is megépítettem a magam kis végfokát. Ha kész lesz teszek fel képet is, hátha valakinek ad valami újat. Nekem a csatoló kondival van bajom! Volt itthon 2db 4700 mikro / 63V- os, de már elég régiek, és az egyik oldal hallhatóan kevesebb mélyet ad ki magából! Én 1A nyugalmi áramot állítottam be, de nem tudtam sokat hallgatni mi a hatása mert még nincs meg minden (tervezett) hűtőborda hozzá. A kondik amikről beszéltem, 1977 és 1982-s gyártmányok. Viszont 10000 mikro / 63V- ból van "frissebb" is. Milyen változást okozna hangban, ha több mint dupla kapacítással csatolnám a hangfalakat? Kérem akinek van valami ötlete, tapasztalata, véleménye a dologról írja meg!
Köszi: Tibor
Szia!
Nyugodtan tehetsz 10e mikrót is. Ha itt olvasgatsz a fórumban találsz ehhez írásokat. Röviden annyi, hogy páran írták, hogy több lett tőle a "mély" , és hogy megérte megnövelni a kicsatoló értékét, valaki kifejezetten ajánlotta a duplájára való növelést. Ezt neked kell eldöntened, hogy a hangszóróiddal hogyan szól jobban, neked hogyan tetszik. Amivel még kísérletezhetsz, az az, hogy a kicsatolóval párhuzamosan kötsz kb. 4...10µF értékű jó minőségű MKP, olajpapír, vagy fóliakondenzátort. A képeket szívesen látnánk.
Akkor kipróbálom nagyobb kondikkal is, hogy mit csinál.
Az első képen az látszik, hogy én egy 320X250X6mm alumínium lemezre raktam a 2N3055 tranzisztorokat. A szigeteléssel nekem is meggyűlt a bajom, a lábaira (E,B) például 1,5mm˛ szilikon szigetelésű vezeték szigetelését húztam. A panel azért csálé mert nincs odacsavarozva teljesen, plusz még az egyik panelből hiányzik egy kondi. Azóta pótolva a hiány. A nyugalmi áram beállításához én is 50K potméter használok, még így is húzós a finom állítás! A második képen csupán az elrendezés látszik, de őszintén szólva a csatoló kondik nagyon rossz helyen vannak ott a trafó mellett. Viszont ha bejön a kondi csere, úgyis mennek a kukába. A fa doboz tudom, hogy nem praktikus, de megvan a maga hangulata szerintem.
Szerintem szépen kulturáltan van összerakva! A fa doboz meg nem probléma ha igényesen van megcsinálva, a tetejére meg úgy is megy a borda gondolom.
Nekem csak 1 dolog ütötte meg a szememet a 100R -os ellenállások, ami a meghajtó tranzisztorok munka ellenálása ha jol tudom. De nekem sima 0.5w-os ellenálások vannak ott és nem is melegszenek, szóval ez érdekes, ilyen volt csak gondolom...
Látom nálad is a doboz tetejére kerül a hűtőborda, és "felnyithatós" lesz a dolog.
A kicsatolókat valóban tedd át a "másik sarokba". Látom hazai anyagból dolgoztál, ami nem baj. Látok ott egy 2,2k ellenállást a 2,7k helyett, az szándékos, vagy csak olyan volt? Egyébként formás kis erősítő lesz. Gratulálok Esetleg a bordáról, meg úgy az egészről kívülről csinálnál képeket?
A 100 ohmos ellenállás azért lett ekkora mert odébb írta valaki, hogy oroszosan túl kell biztosítani mindent.
Nekem menet közben ez is érezhetően, értsd: langyos lett. A 2.2K ellenállás azért lett mert csak ilyen volt ilyen wattitásban, és úgyis sorban van a pótméterrel így nem gond az 500 ohm különbség. A többi ellenállásnál valóban fölösleges a nagyobb teljesítmény.
A hazai anyagokat nem véletlenül részesítem előnyben. A munkám során rájöttem, hogy a régi alkatrészek legyen aktív/passzív, ténylegesen jobban bírják az igénybevételt.
A bordákat még nem szereztem be, de amint összeáll a dolog küldök képet.
Mint ígértem néhány kép a majdnem kész műről. 1A nyugalmi árammal, a tranzisztorok talpa 56 fok körül van.
Nekem előtte Urbán tervek alapján készített Quad405 volt, ehhez tudom csak hasonlítani a hangját. A hangfal egy pár 3 utas HS280 hangfal. Összesítve a basszus tisztább, élesebb, és több a közép tartomány. Szinte semmi zaja nincs, az emberi hang sokkal természetesebb. Az egészre jellemzőbb egy levegősebb, kellemesebb hangzás. Félreértés ne essék szeretem a Quad405 hangját, de ez az erősítő már egy másik szint. Ez az én véleményem!
Igen azt a hibát már hapro is észrevette.
A rajzot én követtem el. Szerencsére a beültetési rajzon jól szerepel a lábkiosztása az MJL tranyóknak. Kijavítottam a rajzoz! Most már jól szerepel alul is. Sajnos az én Sprint Layoutom nem tud ékezeteket, ezért azok nélkül írtam mellé a kommentárt. Azért remélem olvasható, ha bármien más hibát találtok még szóljatok.
A sprint tényleg nem tud ékezeteket, de tudsz rá rajzolni, megírod amit akarsz és betűmérethez illő vonalvastagsággal rárajzolod fölé az ékezetet.
Köszi az észrevételt!
Ezeket a lábkiosztásokat nagyon elnéztem ![]() Ha még találtok hibát írjátok meg, aztán javítok mindent. Bevallom főleg a nyákrajzra öszpontosítottam, a lábkiosztást csak utólag tettem hozzá, de nem figyeltem eléggé.
Üdv mindenkinek!
Meg szeretném épiteni ezt az erősitőt. Most ott tartok hogy a NYÁK kimarva és az alkatrészek egy része be van ültetve. A kérdésem a következő lenne hogy ma vettem meg az alkatrészeket de nem volt olyan diódájuk hogy ZPD22 de az ürge adott helyette BZX85C-t (ez van ráirva). meg nem volt neki 510 ohmos ellenállása csak 560 ohmos. Szerintetek jók lesznek ezek is vagy keressek másik boltban? Meg olvastam itt a forumban hogy sokan javasolják az 50K-s trimmert, namost cseréljem mind a kettőt? Hálás köszönet |
Bejelentkezés
Hirdetés |






Nincs meg valakinek layoutban az eredeti módosításmentes DoZ? 


Nekem menet közben ez is érezhetően, értsd: langyos lett. A 2.2K ellenállás azért lett mert csak ilyen volt ilyen wattitásban, és úgyis sorban van a pótméterrel így nem gond az 500 ohm különbség. A többi ellenállásnál valóban fölösleges a nagyobb teljesítmény.
A bordákat még nem szereztem be, de amint összeáll a dolog küldök képet.








