Fórum témák
» Több friss téma |
Fórum » Kapcsolási rajzot keresek
Témaindító: Kallai Csaba, idő: Márc 11, 2006
Témakörök:
Szia!
Ha a felkészültséged engedi inkább kapcsoló üzemű step-down konvertert ajánlanék, a kisebb veszteségek miatt. mivel komplett IC-ket lehet kapni ezek elkészítése sem túl bonyolult:
ez jo köszi szeretem a vicceket a humort
amugy meg nem direkte irtam igy hanem mobilrol netezek néha és ott az opera böngészője alapbol nagybetüvel ir és mivel a mobilrol nem szoktam forumozni ezért el is felejtem néha csak már akkor jut eszembe mikor már meg irtam az egészet na akkor meg már nincs kedvem ujra irni bocsi mindenkinek
A 78xx sorozatnak milyen a hatásfoka? Azt látom, hogy amiket belinkeltél azoknak 80-85% körüli.
Szia!
Az a feszültségektől függ. Ha 7805-öt használsz 12V-ról, 5/12=41,6% a hatásfok mivel az áramok megegyeznek. Minél nagyobb lesz a betápláló feszültség, annál jobban csökken a hatásfok.
szia itt az stk 4141 erősitő panelja a nagyitást ugy állitsd be hogy a panel hossza 115 mm
viszont ebben van hangszinszabályzo is de ezt kihagyhatod ha akarod de ez elég jol müködiik nekem már 13 éve rakok fel még egy fotot a kész erősitőről a kedvedért levettem a tetejét majd megkeresem a kész kapcs rajzot is csak épitkeztem és nagy a rumli a költözés ota dokumentumok terén viszont szerencséd van mert találtam nem egy hanem 2 db panelt is készen ha megtalálom a rajzot emailben ha küldesz cimet elküldhetem vagy valahogy megbeszéljük
sziasztok jok ezek a kapcsolo üzemü tápok én már a 34063 massal csináltam is egyet egy 10 A est jol müködik van rola panelom is
de jelen esetben én azt tenném ha 12 V rol van szo hogy benne hagynám az aksikat és azokat tölteném un. csepp töltéssel igy kevesebbet kell áramban a 7806 nak elviselni viszont ha riasztásrol van szo akkor birja az akár 2-3 ampert is ami a sziréna árama mert ha a szirénád árama kicsit is nagyobb a 7806 nál akkor letilt és kikapcsol az egész koceráj de próbáld ki ja és igy hüteni sem kell a 7806 ot mert nem megy át rajta csak kb 10-20mA illetve annyit engedj át rajta amennyit felvesz alapbol a riaszto plusz még egy kicsi 20mA az aksinak
Hello! Kapcsolási rajzot keresek egy PALLADIUM T-839GRZ-TXI tipusú TV-hez. Sehol nem találok hozzá.
Köszi a segitséget, azt hiszem menni fog
szia itt egy link nem néztem meg ill nem olvastam végig de itt erről a tv ről van szo és német ha tudsz németül akkor lehet találsz itt magadnak valamit
sok sikert http://forum.electronicwerkstatt.de/phpBB/topic745_f5_bxtopic_timex...0.html
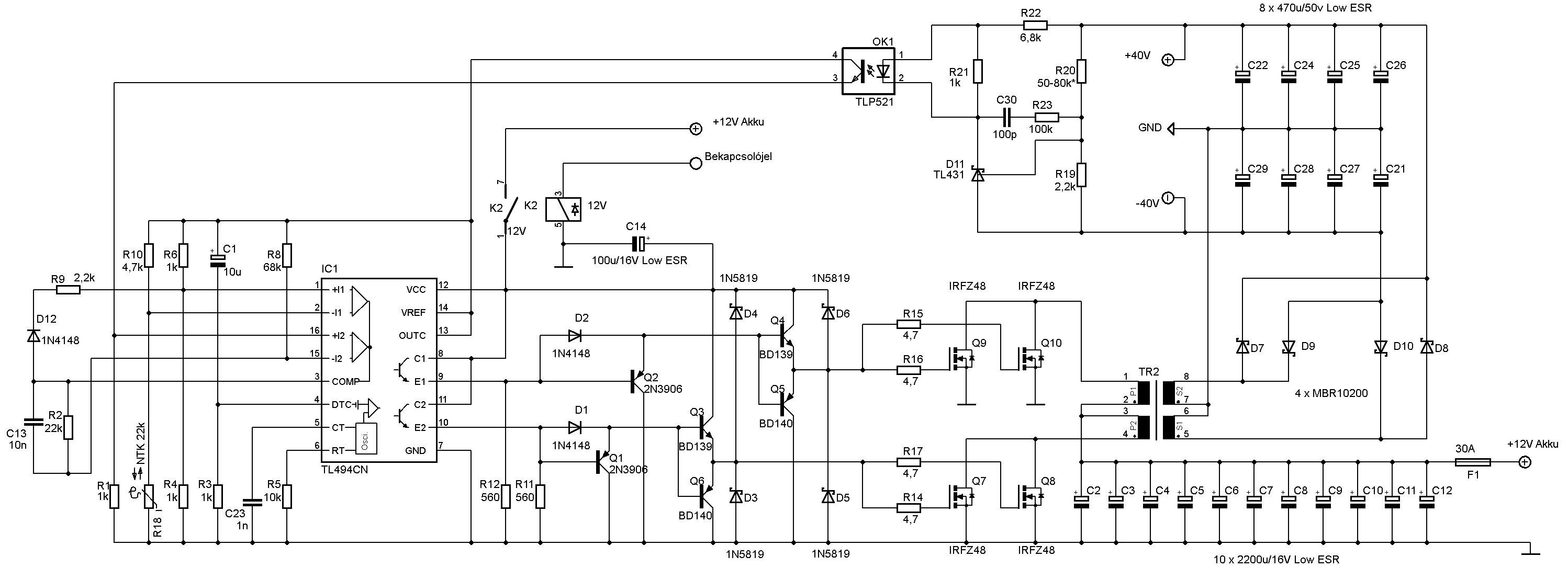
Helló mindenkinek, keresek 1 olyan kapcsolást ami 12v egyenáramból 40v +- földet állít elő egy 100 w-os erősítőhöz kéne a kocsiba. a válaszokat előre is köszi!
ez jo de mire megcsinálod akkorra elmegy vele annyi időd és anyagod hogy rájössz hogy jobban jártál volna ha megveszel a használt müszaki bizományosnál egy használt autos végfokot ennyiért vagy már ujat is adnak kb 10-14 ezerért viszont akkor elmarad a sikerélmény ugyan
én ugyan igy jártam a 12v/220 v os átalakitoval igaz nagyon jol müködik nekem de már 8-10.ezerért kaptam volna szünetmentes tápot :yes: én hje
Köszike de lenne még 1 kérdésem a tr2 ahogy látom egy transzformátor! Az lenne a kérdésem hogy milyen trafó kell oda? előre is köszi!
Én nem építettem meg a kapcsolást, nem tudom milyen trafó kell oda. Van kapcs.üz. tápos topik keresd fel, ott biztosan tudnak segíteni.
hát ez nem mezei trafo nem ám kb 100khz fölött müködnek de előtte mielőtt még megterveznéd a tápot előtte számolgasd ki az anyag árat mert nem olcso az ic se meg a fetek se 100 ft osak csak a kondikért vagy 2000ft ot a tranyokért meg vagy 4000ft ot perkázhatsz le
és egyszerübb táp nincs ennél ugytom
hát ez nem mezei trafo nem ám kb 100khz fölött müködnek de előtte mielőtt még megterveznéd a tápot előtte számolgasd ki az anyag árat mert nem olcso az ic se meg a fetek se 100 ft osak csak a kondikért vagy 2000ft ot a tranyokért meg vagy 4000ft ot perkázhatsz le
és egyszerübb táp nincs ennél ugytom egy kis segitség még Bővebben: Link mellékelve pár trafo hasonlóság és termék URL beszúráshoz használd a LINK fület, mert széthúzza az oldalt,ha ilyen hosszú! Sebi
ez a táp egyszerünek tünik elsőre de már ezt pár éve egy ismerősőm elkezdte épiteni és nem jött össze neki pár fetet ki nyomott stb aztán annyiba hagyta valahogy nem volt nyerő de ha valaki már megépitette akkor azzal konzultálj hátha valamit elnéztek a legfontosabb alkatrész a trafo szerintem
Szia!
Ha az első hozzászólásban lévő tápra gondolsz, az nem is sokat ér, viszont, ha átlapozod azt a topikot, több jó kapcsolás is van benne. Ráadásul mivel arról szól ott segítséget is kap!
nagyon szépen köszönöm az email cimem cicne23@citromail.hu
SOS.van 1 PGO 50 robogom és kellene 1 kapcsolási rajz a gyujtáshoz most 1 babeta tirisztoros trafo van rajta de nem pörög ki igy vettem 1 malaguti tirisztoros trafot de nem boldogulok vele.segítsen valaki!
Szia!
Töltsd le innét szerintem ez kell neked mind a 9 részt töltsd le, aztán az elsőt tömörítsd ki és akkor az egészet kitömöríti és nézheted is.
Ha esetleg ne jó a link mert nekem nem ment valamiért mindig akkor ez biztos jó lesz (ugyan az csak magyarul nagyjából)
Helló! A segítségeteket kérem ! Egy 1mA-es Deprez műszert kell uA mérővé alakítanom. Ha volna valakinek műveleti erősítővel egy egyszerű kapcsolása az nagy segítség lenne.
Előre is köszönöm :nagy hoho
szia tudnál még segíteni kellene a babetta kapcsolás is hasonlítási alapul!
köszi de nekem azt kéne tudni hogy a 1.I.G jelzés honnan jön ki?
Hello!
Alapvetően nem nagy kaland ez, csak a pontossági igény lehet kérdéses, azaz hogy milyen műveleti erősítőt használsz. Az IC invertáló bemenete virtuális földpont, és a Kirchoff I. törvénye szerint működik. Azaz, ha a bemenő áram a pontba 1uA, akkor van a műveleti erősítő egyensúlyban, ha a visszacsatolás felől, is 1uA áram érkezik (persze ellenkező előjelű). Tehát, ha a műszeren átfolyó áramot átvezeted egy ellenálláson, és azon eső feszültségből 1uA-t folyatsz a bemenet felé már kész is vagy. Ha a műszeráram 1mA, akkor a soros 1kohm-on ez 1V feszültséget fog ejteni. Hogy a bemenetre ebből 1uA áram jusson, ahhoz 1Mohm szükséges. Minden esetre, mivel a bemenetet ugyan virtuális földpontnak tekintjük, csak hogy, az offset feszültség és bias áram ezt befolyásolja. Tehát ennek hibáival is, számolni kell. Ugyan így az 1kohm-al párhuzamosan kapcsolódó 1Mohm 0,1% hibát okoz. (e cetera) A bemeneti R1 ellenállás gyakorlatilag szükségtelen, az R5 pedig a két bemeneti áram offset hatását próbálja kiegyenlíteni. Tehát most a "bemenet impedanciája" 100kohm [1uA]. Azaz a helyettesített 1uA-es műszer belső ellenállása 100kohm lenne. De ezt az ellenállást itt akár nullára is lehet választani. Bocs, de úgy látom egyszerűen nem tudok leírni semmit. üdv! proli007 |
Bejelentkezés
Hirdetés |











